
原文标题:2022年中国高端美妆行业现状及发展趋势分析,美妆消费升级趋势明显「图」
一、高端美妆行业产业链
1、产业链
美妆产业链上游为原料供应商和包材供应商,中游分为代工厂商、品牌商和品牌运营商,下游为销售渠道,主要分为线上和线下渠道。
美妆行业产业链

资料来源:公开资料整理
2、用户画像
从高端美妆消费人群来看,据统计,2022年高端美妆消费人群年龄层次主要分布在26-35岁,25及以下和36岁及以上的人群也占据一定比例,各年龄层次人数差异较小。
2022年中国高端美妆消费人群分布

资料来源:公开资料整理
二、高端美妆行业发展背景
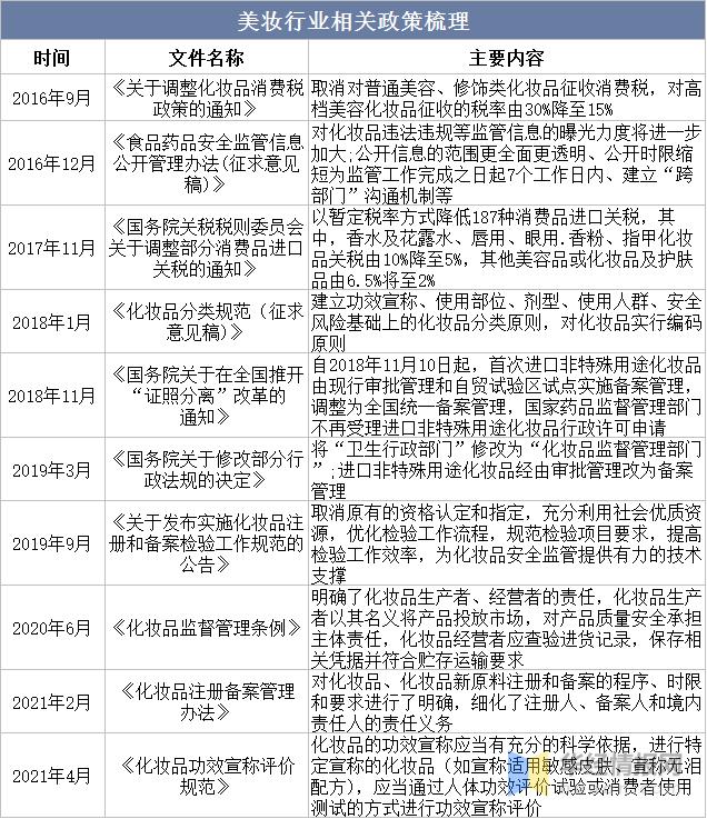
2018年10月,国家药监局单独成立化妆品监管司,积极推进法规规范制修订。新设化妆品监督管理司明确了国家对化妆品产业的肯定与重视,出台多项政策促进行业规范发展,同时通过取消对普通美容、修饰类化妆品征收消费税等多项政策不断鼓励化妆品行业发展。
美妆行业相关政策梳理

资料来源:政府公开报告,公开资料整理
三、高端美妆行业现状
1、市场规模
从市场规模来看,近年来我国高端美妆市场快速发展。相关数据显示,2021年中国高端美妆市场规模为1280亿元,预计2022年市场规模为1250亿元。
2018-2022年中国高端美妆市场规模变化趋势

注:统计口径为中国内地,不包括香港、澳门和台湾地区。
资料来源:公开资料整理
2、市场结构
从市场结构来看,高端美妆市场主要分为高端护肤、高端彩妆和高端香水,2021年三类市场份额分别为64%、25%、11%。
2021年中国高端美妆市场结构

注:统计口径为中国内地,不包括香港、澳门和台湾地区。
资料来源:公开资料整理
3、渗透率
从渗透率情况来看。据统计,2022年高端美妆各品类增量市场渗透率前三位为洗面奶、面部精华和化妆水,渗漏率分别为53%、49%、49%,防晒和口红的渗透率也较高。
2022年高端美妆增量客群品类渗透率

注:统计口径为中国内地,不包括香港、澳门和台湾地区。
资料来源:公开资料整理
四、高端美妆行业竞争格局
从行业竞争格局来看,目前高端美妆仍由国际品牌占据主导地位,2021年高端美妆市占率位列前3名的品牌分别为兰蔻、雅诗兰黛、迪奥,CR3为19.7%、CR10为38.3%,行业集中度较低,国产高端品牌未来有一定发展空间。
2021年中国高端化妆品品牌市场份额

资料来源:欧睿,公开资料整理
五、高端美妆行业发展趋势
尽管市场规模略有缩减,但中国高端美妆行业消费升级的趋势仍非常明显。消费者更加专业、更注重使用体验;悦己与自我表达诉求日趋显著;进而涌现出细分品类的机会;新兴的香水使用场景带来更多元选择。00后初出茅庐,消费能力不容小觑;男性消费群体前景可期;深刻洞悉新人群在品类、理念、消费习惯上的差异,有助于激活消费潜力。
原文标题:2022年中国高端美妆行业现状及发展趋势分析,美妆消费升级趋势明显「图」
华经产业研究院对中国高端美妆行业发展现状、行业上下游产业链、竞争格局及重点企业等进行了深入剖析,最大限度地降低企业投资风险与经营成本,提高企业竞争力;并运用多种数据分析技术,对行业发展趋势进行预测,以便企业能及时抢占市场先机;更多详细内容,请关注华经产业研究院出版的《2022-2027年中国美妆行业市场深度分析及投资战略规划报告》。