我国将发布外商投资准入负面清单 (外商投资准入负面清单2021版全文)

【发布单位】中华人民共和国国家发展和改革委员会 中华人民共和国商务部

【发布文号】令2018年第19号

【发布日期】2018-06-30

【实施日期】2018-07-30

中华人民共和国国家发展和改革委员会

中华人民共和国商务部

第19号

《自由贸易试验区外商投资准入特别管理措施(负面清单)(2018年版)》已经*党**中央、国务院同意,现予以发布,自2018年7月30日起施行。2017年6月5日国务院办公厅印发的《自由贸易试验区外商投资准入特别管理措施(负面清单)(2017年版)》同时废止。

国家发展和改革委员会主任:何立峰

商务部部长:钟山

2018年6月30日

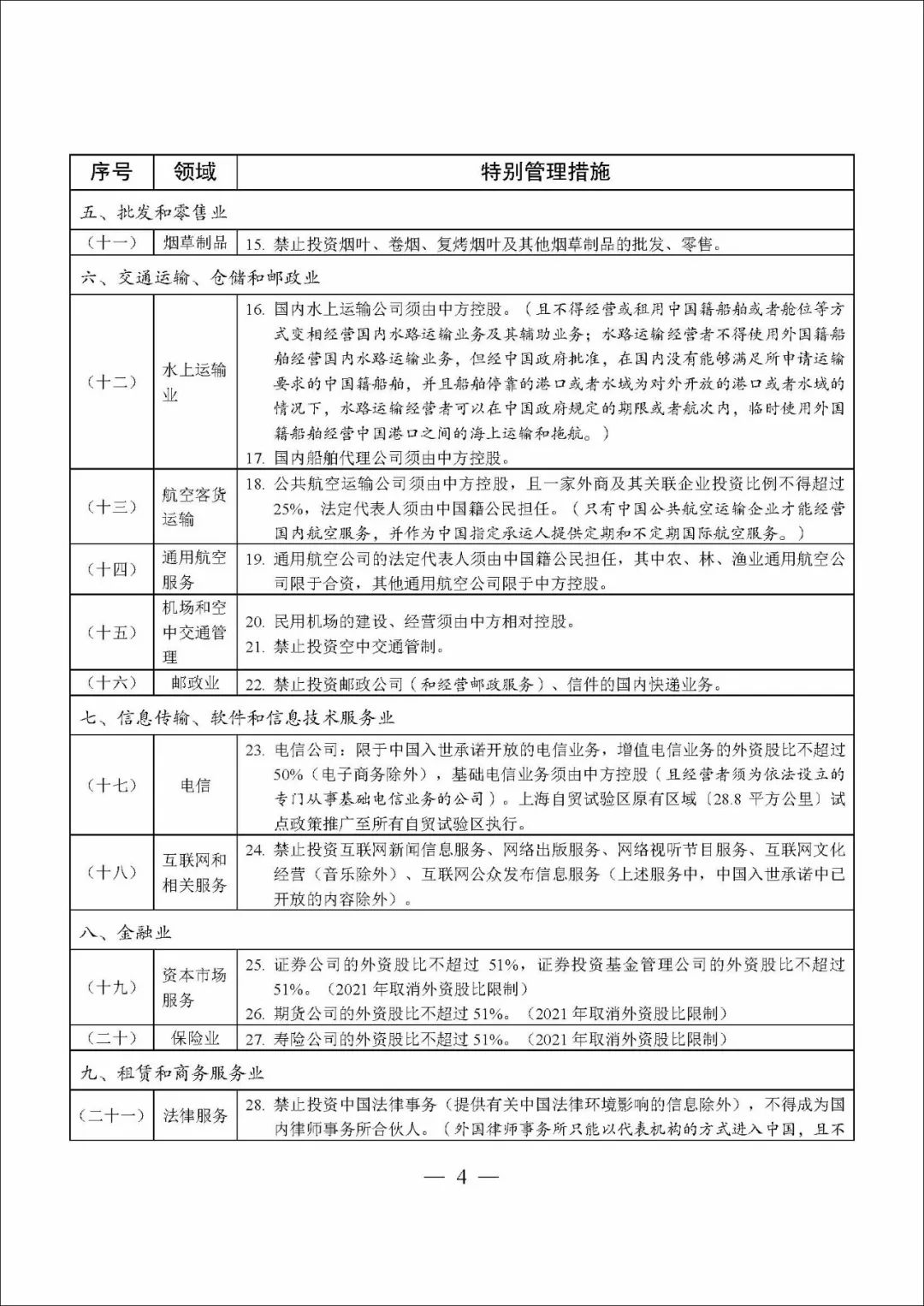
外商投资准入负面清单2022版,自贸区版外商投资准入负面清单

外商投资准入负面清单2022版,自贸区版外商投资准入负面清单

外商投资准入负面清单2022版,自贸区版外商投资准入负面清单

外商投资准入负面清单2022版,自贸区版外商投资准入负面清单

外商投资准入负面清单2022版,自贸区版外商投资准入负面清单

外商投资准入负面清单2022版,自贸区版外商投资准入负面清单