
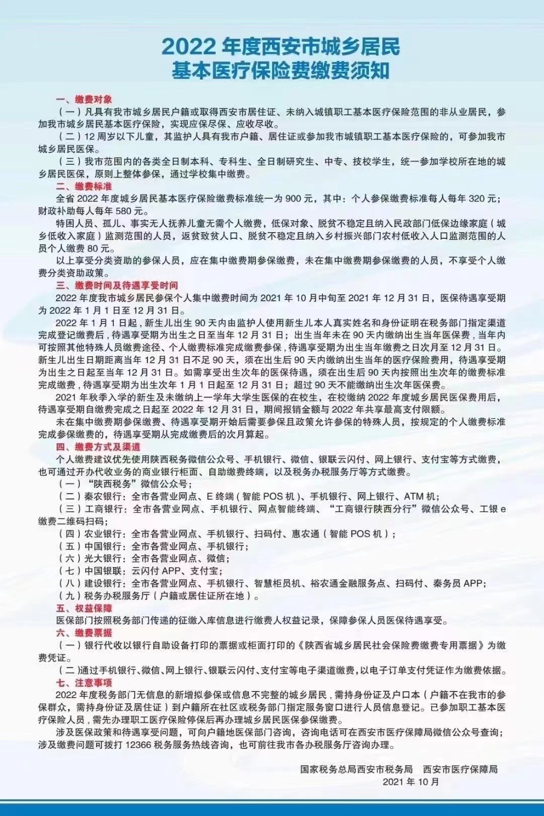
一、缴费对象
(一)凡具有我市城乡居民户籍或取得西安市居住证、未纳入城镇职工基本医疗保险范围的非从业居民,参加我市城乡居民基本医疗保险,实现应保尽保、应收尽收。
(二)12周岁以下儿童,其监护人具有我市户籍、居住证或参加我市城镇职工基本医疗保险的,可参加我市城乡居民医保。
(三)我市范围内的各类全日制本科、专科生、全日制研究生、中专、技校学生,统一参加学校所在地的城乡居民医保,原则上整体参保,通过学校集中缴费。
二、缴费标准
全省2022年度城乡居民基本医疗保险缴费标准统一为900元,其中:个人参保缴费标准每人每年320元;财政补助每人每年580元。
特困人员、孤儿、事实无人抚养儿童无需个人缴费,低保对象、脱贫不稳定且纳入民政部门低保边缘家庭(城乡低收入家庭)监测范国的人员,返贫致贫人口、脱贫不稳定且纳入乡村振兴部门农村低收入人口监测范围的人员个人缴费80元。
以上享受分类资助的参保人员,应在集中缴费期参保缴费,未在集中缴费期参保缴费的人员,不享受个人缴费分类资助政策。
三、缴费时间及待遇享受时间
2022年度我市城乡居民参保个人集中缴费时间为2021年10月中旬至2021年12月31日,医保待遇享受期为2022年1月1日至12月31日。
2022年1月1日起,新生儿出生90 天内由监护人使用新生儿本人真实姓名和身份证明在税务部门指定渠道完成登记缴费后,待遇享受期为出生之日至当年12月31日;出生当年未在90天内缴纳出生当年医保费,当年内可按照其他特殊人员缴费途径、个人缴费标准完成缴费参保,待遇享受期为出生当年缴费之日次月至12月31日。新生儿出生日期距离当年12月31日不足90天,须在出生后90天内缴纳出生当年的医疗保险费用,待遇享受期为出生之日起至当年12月31日。如需享受出生次年的医保待遇,须在出生后90天内按照出生次年的缴费标准完成缴费,待遇享受期为出生次年1月1日起至12月31日;超过90天不能缴纳出生次年医保费。
2021年秋季入学的新生及未缴纳上一学年大学生医保的在校生,在校缴纳2022年度城乡居民医保费用后,待遇享受期自缴费完成之日起至2022年12月31日,期间报销金额与2022年共享最高支付限额。
未在集中缴费期参保缴费、待遇享受期开始后需要参保且政策允许参保的特殊人员,按规定的个人缴费标准完成参保缴费的,待遇享受期从完成缴费后的次月算起。
四、缴费方式及渠道
个人缴费建议优先使用陕西税务微信公众号、手机银行、微信、银联云闪付、网上银行、支付宝等方式缴费,也可通过开办代收业务的商业银行柜面、自助缴费终端,以及税务办税服务厅等方式缴费。
(一)“陕西税务”微信公众号;
(二)秦农银行:全市各营业网点、E终端(智能POS机)、手机银行、网上银行、ATM机;
(三)工商银行:全市各营业网点、手机银行、网点智能终端、“工商银行陕西分行”微信公众号、工银e缴费二维码扫码;
(四)农业银行:全市各营业网点、手机银行、扫码付、惠农通(智能POS机);
(五)中国银行:全市各营业网点、手机银行;
(六)光大银行:全市各营业网点、微信;
(七)中国银联:云闪付APP、支付宝;
(八)建设银行:全市各营业网点、手机银行、智慧柜员机、裕农通金融服务点、扫码付、秦务员APP;
(九)税务办税服务厅(户籍或居住证所在地)。
五、权益保障
医保部门按照税务部门传递的征缴入库信息进行缴费*权人**益记录,保障参保人员医保待遇享受。
六、缴费票据
(一)银行代收以银行自助设备打印的票据或柜面打印的《陕西省城乡居民社会保险费缴费专用票据》为缴费凭证。
(二)通过手机银行、微信、网上银行、银联云闪付、支付宝等电子渠道缴费,以电子订单支付凭证作为缴费依据。
七、注意事项
2022年度税务部门无信息的新增拟参保或信息不完整的城乡居民,需持身份证及户口本(户籍不在我市的参保群众,需持身份证及居住证)到户籍所在社区或税务部门指定服务窗口进行人员信息登记。已参加职工基本医疗保险人员,需先办理职工医疗保险停保后再办理城乡居民医保参保缴费。
涉及医保政策和待遇享受问题,可向户籍地医保部门咨询,咨询电话可在西安市医疗保障局微信公众号查询;涉及缴费问题可拨打12366税务服务热线咨询,也可前往我市各办税服务厅咨询办理。
国家税务总局西安市税务局 西安市医疗保障局
2021年10月
