搞定offer的 有见

青年金融家投行/PE/VC训练营
有见 ·「青年金融家投行/PE/VC训练营」定位于一级市场的专业人才培养,依托独家开发的「投行/PE/VC投融资逻辑训练模型」,涵盖投资银行、私募股权投资和风险投资的一站式职业培训体系,投行/PE/VC全景呈现。

| 投行/PE/VC投融资逻辑训练模型 |
围绕这套体系,自去年「PE/VC/投行」训练营上线至今,我们邀请过的导师涵盖机构包括:高盛、摩根斯坦利、华融基金、中国文化产业基金、腾讯战投、百度VC、京东战投、海尔资本、中信并购产业基金、中财金控、中信建投、中投、中金、红杉资本、经纬中国、汉能投资、华兴资本、达晨创投、深创投、峰瑞资本、汉富资本、创大资本、启赋资本、华盖资本、创业黑马、投中、凯辉基金…… 切均为机构投资总监以上级别人员。
上百家机构,数百位导师,两届青年金融家百人计划、3期线上训练营、10次线下分享,覆盖行业内主流的PE/VC/投行,拥有学员4000余名,核心训练营校友1000名。
第4期训练营,我们面向志于国际投行、国内顶级券商及各投资机构的行业入门者及初级从业者,以「PE/VC/投行一站式职业成长 」为培训标准,让学员系统掌握最科班的一级市场实操方法技能、实务经验、人脉积累。
训练营持续30天,课程内容方面将充分融合核心技能要求、优秀机构的实操方法、最新实务案例、行业发展趋势等,采用“ 录播 + 直播 + 真实案例解析 ”,「助教 + 导师」24 * 7密切跟踪学员学习状况并及时解答问题、传授经验。
整体的训练营内容如下:
1、行业关键模块系统训练、进阶强化
2、60小讲细分实务知识点解析
3、4周高密度互动式学习
4、4组投行/PE/VC最新案例的实务解析
5、4次仿真实践案例作业
6、终身免费岗位推荐
7、终身线下活动VIP参与机会
课程介绍
第一周
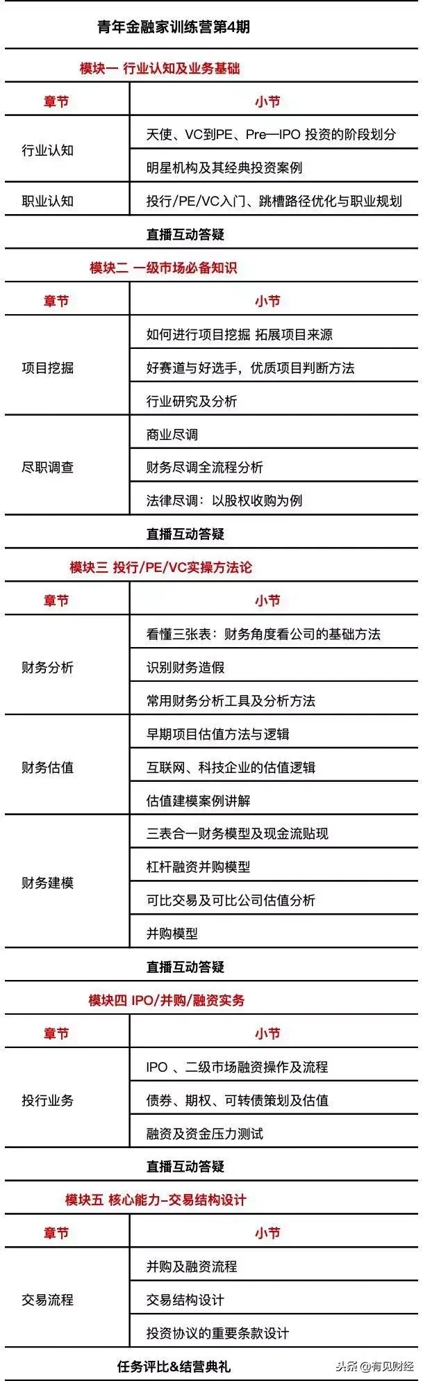
学习主题:行业认知、业务基础&一级市场必备知识
你将学习到天使、VC到PE、Pre-IPO投资的阶段划分,掌握进入投行/PE/VC行业的职业规划及跳槽路径优化方案,练就一级市场人才的基本功,对股权投资项目的初步判断、掌握尽职调查的详细流程,学会进行投资分析选好赛道,选出优质项目。
第二周
学习主题:投行/PE/VC实操方*论法**
你将学习到投行/PE/VC行业最重要的硬技能,运用模型与分析工具,掌握财务分析、估值建模的技术与策略。
第三周
学习主题:IPO/并购/融资实务
你将学习到并购融资的操作实务,典型再融资案例分析,IPO、二级市场融资操作方案,债券、期权、可转债策划及估值,融资及资金压力测试。
第四周
学习主题:核心能力-交易结构设计
你将学习到M&A实务要点,搞懂投行在并购业务中的角色及功能,对并购及融资的流程进行详细梳理,学会交易结构设计,掌握投资协议的重要条款设计。
课程安排

导师嘉宾
训练营邀请业内经验最丰富的全球投行/PE/VC在职导师团队,资深导师平均6年以上资历,单人累计数十小时授课经验,导师全部来自:
♦️外资投行:高盛/摩根大通/摩根士丹利/美银美林/花旗/瑞信/瑞银/德意志银行/汇丰/巴克莱/野村……
♦️合资及内资投行:中金/中信证券/招银国际/招商证券/申万宏源/国泰君安/广发证券/东北证券/中信建投……
♦️PE/VC机构:CVC /红杉/IDG/真格基金/中国文化产业投资基金/中国投资有限公司/治平资本/汉富资本/中信资本/以太资本/英诺天使/险峰长青翔御资本/青山资本……
♦️其他机构:资产管理(高盛投资管理/长江资管/长城资产管理/歌斐资产),企业内部战略/并购/投资部(阿里巴巴/腾讯/百度/小米/京东),四大(安永/德勤/普华永道/毕马威)……
你将获得
参与本次训练营,你将有以下收获:
- 1000+页、60+份配套原创讲义:
最适合想求职投行/PE/VC从业人员的体系课程,业内资深导师反复打磨课件,锤炼精品讲义,最新最全放送;
- 专题直播互动、仿真实践+案例剖析:
搭配课程开展任务实训,小组case分析,在线直播答疑,第一时间解决学习过程中的问题;
- 「有见」终身VIP身份:
终身免费独家求职经验分享、内部面经交流、内部报告分享、线下活动免审核参与,积累人脉资源,长期价值不可估量;
- 弯道超车,助力求职:
优秀学员有机会获得意向机构直通车名额,创造个人在投行/PE/VC领域发展的可能;
目标人群
1、求职投行/PE/VC机构的国内外优秀在校生
2、谋求加快职业成长但缺乏经验及实战技巧
3、对投行/PE/VC感兴趣,打算转行的人士
4、需要尽快掌握投资基本方法的新老员工
5、选错行业,希望转行金融行业的有志青年
课程反馈
经过2000余名精英学员的市场验证,一举成为行业领先的金融职业培训课程产品。采用主题班会+任务实训的授课方式,使学员获得幂次成长。



报名方式
电话咨询
菜花:153-1128-1905
微信咨询
umefin1
扫描下方二维码完成报名
注意事项
1. 课程是直播还是录播?线上还是线下?
本期训练营课程采用高清视频录播 + 在线直播互动形式,课程将通过微网页平台进行,我们对课程体系、讲义内容反复进行打磨校对,确保你看到的是最优质的内容,同时当你错过直播互动课程时候,也可以观看录播,遇到不懂的地方或者业务实操需要时,可以在社群进行有效互动;
2. 上课有规定固定时间吗,要是没时间怎么办?
有固定的时间安排,开营后即时更新录播课程,可跟随更新进度自行安排时间学习,即使错过当日更新也可以随时回顾,训练营期间固定每周末晚上8点开始线上私董会交流,错过直播互动可观看回放。
3. 我要如何上课?
你可以从「有见云课堂」微信服务号直接进入学院课程,绑定账号后即可购买课程并直接使用移动端观看视频课程,已购买的课程可以直接在个人中心“我的已购”中查看。另外学习的同时不要忘记加入「有见」的学习社群,获取辅助资料和课程导师的课后辅导,与同学们交流学习,紧跟课程进度。
4. 线下沙龙如何参加?
线下我们以学员为中心,组织各地区学员线下的沙龙与互动,消息也将通过本平台发出,同时会在群里告知大家,大家可以以学员身份无条件参与我们的「远见圆桌会议」等论坛互动,直接备注「有见」学员,免审核,免费参与。
5. 该课程与平台其他课程有何不同?
我们对训练营课程形式进行了全面升级,录播+直播,线上+线下,班主任辅导+贴身私教,是我们在已有的金融职业培训经验上,对打造投行/PE/VC精英人才进行的全新尝试。

「有见·Finsight」
专注于金融领域,为金融核心人才提供职业发展方案的学习平台。以知识、经验、技能共享为核心,联合金融机构,采用线上线下相结合+社群服务、求职辅导+岗位内推的形式,为中国金融人才提供个性化的求职解决方案,帮助其提升职场综合竞争力,获得职业生涯的最优发展。合作约访来邮:sybil@umefin.com
