截至2022年12月9日24时河南省新型冠状病毒肺炎疫情最新情况

12月9日0—24时,全省新增本土确诊病例104例(郑州市104例),含5例由无症状感染者转为确诊病例(郑州市5例)。新增本土无症状感染者51例(郑州市50例,漯河市1例)。新增境外输入无症状感染者3例,无新增境外输入确诊病例。181例本土确诊病例治愈出院(郑州市171例,漯河市7例,濮阳市2例,商丘市1例)。1142例无症状感染者解除医学观察,其中本土病例1141例(郑州市1107例,漯河市15例,安阳市8例,周口市6例,新乡市4例,濮阳市1例),境外输入1例。
截至2022年12月9日24时,全省现有住院病例2499例(本土2499例),尚在医学观察的无症状感染者16289例(本土16268例,境外输入21 例)。
信阳多家医院公布核酸检测收费服务标准
》》》12月7日起,信阳市第三人民医院核酸检测开始收费
单采一次16元、混采一次4元,信阳市第三人民医院核酸采样恢复收费!


》》》信阳市平桥区妇幼保健院核酸采样公告
广大居民:
根据疫情防控形势和国家政策调整,居民健康与疫情防控个人是第一责任人,统筹疫情防控与社会经济发展,今后不再扩大范围实施全民核酸检测,只对需要的人群自愿开展核酸检测。为方便群众采样,我院在城区设立三个采样点,从2022年12月10日起全部实施单采收费检测,避免混采同管阳性时检测者二次采样带来的时间和金钱等方面的损失。现就有关事项通告如下:


》》》新县人民医院关于核酸检测服务的通知
尊敬的广大市民朋友:
为进一步精准防控,提升核酸检测的准确性和及时性,避免混管追阳给您造成不便,自2022年12月11日起,我院核酸检测不再进行混采,只提供单采服务,按照国家规定标准收费:16元/人次。
时间:全天24小时
地点:新县人民医院老发热门诊(康宁街)核酸采样点
请相互转告,感谢您的配合与理解!
新县人民医院
2022年12月10日
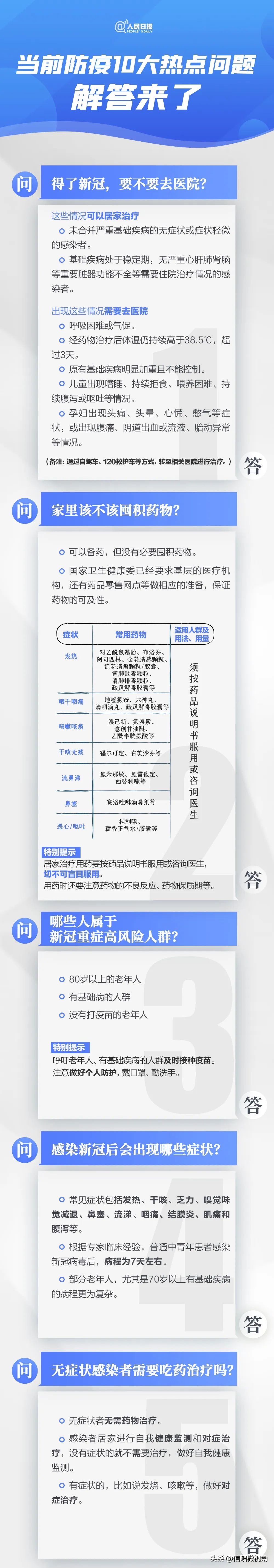
当前防疫10大热点问答


最新!新冠病毒防护线路图来了

↑↑戳图片,可看高清大图↑↑
来源:河南省卫生健康委、人民日报客户端、央视新闻等