近日,龙华区发展和改革局发布《深圳市龙华区国民经济和社会发展第十四个五年规划和二〇三五年远景目标纲要》(以下简称规划)。
规划表示, 到2025年,龙华区地区生产总值达 4200 亿元左右,人均 GDP 达 15.67 万元,常住人口达到 268 万人。
龙华区将构建“一圈一区三廊”空间格局,6大街道功能定位公布。
十四五期间, 龙华将重点发展片区,分别为北站国际商务区、九龙山数字城、鹭湖中心城、龙华国际商圈、大浪时尚小镇、观澜文化小镇。
龙华区将打造鹭湖综合交通枢纽;加快推动17号线龙华段及区内轨道线网加密研究。
值得一提的是,由于地处深圳中部优势,龙华区可推进进入5期的轨道线路,多达6条。 规划表示,争取 18 号线、22 号线、6 号线支线南延、25 号线、27 号线、21 号线等 纳入全市轨道五期规划并推动开工建设。
民生方面, 到 2025 年,龙华区新增幼儿园学位 2.5 万个;完成新改扩建中小学 58 所以上,新增公办义务教育学 位不低于 9.7 万个;新增公办普通高中学校 不少于 8 所,打造 1-2 所市内领先优质名校。新增筹建公共住房3万套。
另外,规划中提到,龙华区将联合富士康、华为等龙 头企业,与龙岗共同打造世界级万亿级电子信息产业集群承载 区,推动上升为国家级平台。
【咚咚9.9情报群】
一个聊房子的微信群
群内邀请各区资深房产大V坐镇
提供咨询、分享、看房服务
》》》点击报名

2035 年远景目标
到 2035 年,综合竞争力全国领先,宜居宜业宜游魅力彰显, 高品质民生充分保障,全面实现城区治理体系和治理能力现代 化,打造城区文明典范,数字龙华成为中国特色社会主义先行示 范区新引擎,都市核心区成为我国建设社会主义现代化强国的城 区范例,阔步走在率先实现社会主义现代化新征程最前列。
到本世纪中叶,那时的龙华将拥有高度的物质文明、政治文 明、精神文明、社会文明、生态文明,数字化城区治理体系和治 理能力达到国际先进水平,中国特色社会主义制度优越性充分展 现,成为竞争力、创新力、影响力卓著的全球标杆城区。
“十四五”发展目标
到 2025 年,建成粤港澳大湾区现代化国际 化创新型中轴新城,基本实现社会主义现代化。
地区生产总值达 4200 亿元左右,人均 GDP 达 15.67 万元。
到 2025 年,龙华区常住人口达到 268 万人。

构建“一圈一区三廊”空间格局
北部打造全球万亿级数字经济圈。
依托九龙山数字城纳入市 级重点片区契机,联动鹭湖、黎光等片区,整合近百平方公里空 间资源,打造湾区先进制造转化基地、深圳数字经济核心承载区、 人工智能+工业互联网+5G应用先导区。
南部打造深圳中央活力区。
依托龙华纳入都市核心区契机, 将北站片区建成国际商务区、龙华国际商圈建成市级核心商圈、 梅林关片区建成南部门户枢纽,打造国际总部基地、大湾区现代 服务业扩大开放试验区,形成集商业商务、文化时尚、休闲娱乐、 高端居住于一体的深圳最具都市活力的区域之一。
打造纵贯南北的三大都市走廊。
依托梅观快速路,加速整合 沿线产业创新资源和土地资源,推动富士康、华为上下游产业智 能化转型和高端化发展,联动河套深港科技创新合作区、坂田华 为基地、东莞松山湖,打造以总部研发、科技服务为主导功能的 梅观创新走廊。
依托观澜河,重塑中轴水脉,促进山水与城市交 融,打造彰显城市生态品质与文化活力的观澜河生态走廊。依托 龙澜-福龙大道,联接西丽湖科教城和光明科学城两大基础研究 引擎,打造带动深莞制造业升级转型的龙澜智造走廊。 实现区域特色化差异化发展。

六大重点片区发展
1、 北站国际商务区
强化总部经济、国际商务、金融服务、科 技与文化创新服务等核心功能,以国际化视野、都市核心区标准 推动规划建设,形成产值超2000亿元的世界级国际会客厅。
推进市 第二强制隔离戒毒所、警犬训练基地搬迁和梅林海关大楼、海关 后勤服务中心地块收回。

2、 九龙山数字城
将福城南、悦兴围片区纳入九龙山数字城统 筹规划建设, 形成制造业连片开发优势,以国土空间规划编制为 契机,加快规划调整,保障发展用地,打造产值超 3500 亿元的 深莞中部智能科技中心。

3、 鹭湖中心城
扩容提质,覆盖区行政中心、横坑水库周边、 观城等片区,形成产值超 1000 亿元的“行政+科技+文化+生活” 综合服务中心, 引领深莞中部地区发展,并推动纳入市重点区域。

4、 龙华国际商圈
打造产值超 500 亿元的市级核心商圈。

5、 大浪时尚小镇
打造产值超 500 亿元,以原创设计为特征的世界知名时尚中心。

6、 观澜文化小镇
打造产值超 500 亿元的国际数字文化小镇。

综合交通体系
1、巩固深圳北站的枢纽地位
改造提升深圳北站站体功能,加 强与机场、前海等区域的直接联系,集合高铁站、城际站、城市航运、港口票务一体功能,推动高线公园、立体连廊系统建设, 打造高铁枢纽典范。
配合推进赣深、深茂客运专线、深惠、深大 城际线建设,打造“四小时高铁经济圈”。
争取深茂客运专线延 伸至深圳北站,加快与机场东站、西丽站、坪山站、香港机场的 联络线规划建设。
2、 加快打造鹭湖枢纽和若干个站城一体化开发站点。
利用轨道 18 号线、22 号线在鹭湖设站契机,推进常龙城际在鹭湖设站, 推动 TOD 开发,打造鹭湖综合交通枢纽,增强北部交通集散服务 能力。利用轨道五期规划建设契机,集约化统筹利用地上地下空 间资源,推动站城一体化开发,规划建设高强度、复合型城市节 点和生活中心。
利用深大城际(地下敷设)建设并在龙胜站设站契机,结合旧改项目 推动龙胜站、龙华站地下商业连廊建设,连 通地上地下空间,支撑龙华商贸中心发展。
利用 6 号线支线南延、 18 号线在九龙山设站契机,推动“产站城一体化”开发, 支撑 九龙山数字城发展。
3、推进通用航空枢纽规划建设。
加快樟坑径直升机场建设成为 全市最主要的直升机场。
落实 全市物流枢纽规划,开展区内观澜、福城、民治物流转运中心详 细规划建设。
4、织密轨道交通网络。
争取 18 号线、22 号线、6 号线支线南延、25 号线、27 号线、21 号线等 纳入全市轨道五期规划并推动开工建设。
加快推动17号线龙华段及区内轨道线网加密研究。
推进22号线与东莞 1 号线衔接,4号线与东莞 16 号线衔接, 实现与东莞轨道交通互联互通。
加快大浪时尚小镇小运量轨道项目建设。
5、优化道路交通网络格局。
前瞻性规划建设对外战略通道, 加强九龙山与光明科学城、清湖与坂田、观澜北与东莞塘厦凤岗、 龙华与机场及大空港、龙华与南山的直连通道建设。
推进“九横 九纵”干线路网建设,推行窄街区、密路网理念,完善内部次干 道和支路网,持续打通一批断头路和拥堵点,畅通道路微循环。
到 2025 年,全区路网密度达到 8.0 公里/平方公里,次干道及以 上路网密度 3.4 公里/平方公里。

十四五民生规划
1、 教育
促进 0-3 岁婴幼儿照护服务发展,积极开展幼儿园托班建 设。到 2025 年,新增幼儿园学位 2.5 万个。
到 2025 年,完成新改扩建中小学 58 所以上,新增公办义务教育学 位不低于 9.7 万个。
到 2025 年,新增公办普通高中学校 不少于 8 所,打造 1-2 所市内领先优质名校。
推进电子科技大学(深圳)高等 研究院建设,重点开展研究生教育,探索建成深圳校区。
推动建设大浪时尚创意设计学 院、观澜国际版画学院,吸引中央美术学院、清华大学美术学院 等国内顶尖艺术机构在龙华设立分校。
到 2025 年,引进 2-3 所 国内外著名大学入驻,引进 1-2 家适配产业发展的特色研究生院 或产学研基地。
到 2025 年,建成 1 所特殊教育学校,义务教育阶 段残疾儿童入学率达 97%以上。

2、 医疗
到 2025 年,全区居民健康素养水平达 40%,实现精神障碍社区 康复服务全覆盖。
加快推动市新华医院等 9 家 医院新建或改扩建,开展区中心医院创三甲行动。
到 2025 年,千人病床数达到 3.36 张以上,家庭医生服务重点人 群覆盖率达到 90%,老年人、高血压患者、糖尿病患者健康管理 率达到 65%,65 岁以上老年人健康管理率达到 80%

3 、住房
到 2025 年,新增筹建公共住房 3 万套。

十四五土地规划
1、产业空间
严守产业空间底线,保障40.72平方公 里工业用地区块线。
推进工业区连片改造升级试点工作,保留提 升一批基础较好的工业区,整备改造一批低效利用的工业区,划定保留提升区15.53平方公里,连片改造区2.5平方公里。
从严控 制“工改居”“工改商”类城市更新,鼓励“工改工”城市更新 和工业区原址提容。
到2025年,综合整治提升产业用房超过350 万平方米,新增产业用房规模超过720万平方米。
2、城市更新
推进特色片区城 市更新管控 ,针对观澜河沿线、龙华国际商圈、观澜老墟-贵湖 塘老围、牛湖历史街区等片区开展城市更新引导, 实施滨水界面、 公共活动空间、历史文化建筑风貌与慢行系统管控。
3、 土地整备 。 2025 年,完成土地整备 5 平方公 里。

深度融入粤港澳大湾区建设
1、 市内协同
联合富士康、华为等龙 头企业,与龙岗共同打造世界级万亿级电子信息产业集群承载 区,推动上升为国家级平台。
链接光明科学城、西丽科教城、大 运国际科教城等源头创新资源及河套深港科技创新合作区开放 创新资源,大力推进产业创新。
2、深莞合作
与塘厦、凤岗共建区域协同创新共同体, 创新合作机制,统筹兼顾区域整体利益和各地发展诉求, 形成可 复制、可推广经验,打造区域合作样本。
加强公共服务合作, 强化以“轨道交通+产业园区+人才 小镇+公共配套”为要素的都市圈城际住房合作,谋划共建寄宿 制高中、职业教育训练基地。
3、深港澳产学研
支持港澳顶级高校在龙华建设产学研基地, 将深圳北站港 澳青年创新创业中心项目建设成为“双区双创”示范标杆,鼓励 建设一批港澳青年创新创业基地,争取设立跨境产业专项资金。
十四五产业规划
到 2025 年,力争创建 5 个国家级创新中心、 5 个省级创新中心、170 个市级以上创新载体。
到 2025 年,力争一批核心领域重大技术攻关取得突破。
到 2025 年,在各重点产业领域搭建一批公共技术服务平台。

到 2025 年,搭建 10 个以上应用场景体验中心和多个不同主题的场景实验室。
到 2025 年,探索建设一批“母工厂”。
到 2025 年,累计建设科技企业孵化器 35 家以 上、众创空间达到 45 家。
优化科技金融体系。

到 2025 年,力争专利申请量不少于 42000 件、发明专利申请量不少于 7100 件、PCT 国际专利申请量达到 440 件。
到 2025 年,累计引进各类高层次人才 2000 人,省市创 新创业团队 30 个。
实施产业升级五大工程。

加强与华为、腾讯等龙头企业的产业 链合作。
吸引世界 500 强总部、国际机构、 跨国公司、央企总部落户,招引与企业总部中心配套的功能性、 地标性机构和国际组织。 到 2025 年, 总部企业数量达到 100 家。
到 2025 年,力争上市企业超过 50 家。
制造业发展:
到 2025 年,建立起互联互通、融合应用、整 体协同的电子信息产业体系。

到 2025 年,打造 CRO/CDMO 生物医药产业聚合发展平台,构建粤港澳大湾区内领先的生物医药、医疗器械服务体系。

到 2025 年,高端装备产业 规模不断壮大,产业链建设取得明显成效。


到 2025 年,打造成粤港澳大湾区高端时尚制造的集聚地。


实现现代服务业赶超*局破**,大力发展知识密集型专业服务业。将龙华打造为粤港澳大湾 区高端制造业的服务中心。积极发展现代金融业加快发展电子商务和现代物流业。壮大现代商贸业,围绕市级商圈定位,优化商业空间和商业 网点体系布局,构建以地铁 4 号线为轴,串联北站、红山、龙华 等三大商圈的“一带三圈”商业发展格局。
建设“三位一体”数字龙华
1、发展数字经济,打造数字经济先行区
大力发展数字技术。力争到2025年,新增15家10亿级的数字经济龙 头骨干企业。


2、推动实体经济数字化转型。到2025年, 实现传统制造企业数字化诊断全覆盖,规上企业数字化改造全覆 盖,主要商圈智慧化改造全覆盖。


3、打造 N 个数字经济产业区块。


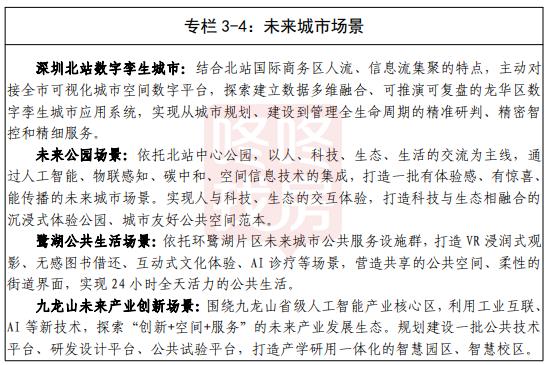
4、建设数字城区,打造未来城市试验区


5、推行数字治理,打造智慧治理示范区

文化事业和文化产业
对标世界一流,高水平建成市文化馆新馆、 市美术馆新馆、市第二图书馆等三大市级文体项目,高标准建设 区群艺馆、图书馆、大剧院、简上体育综合体等区级文体设施, 打造地标式城市新名片。

差异化布局六大文体功能片区,全面激活龙华文化 体育活力。

打造客家文化、 红色文化、时尚文化、国际文化等龙华特色文化品牌。

开展特色文化活动。

龙华区文化产业重点项目。

十四五生态规划
到 2025 年,力争全区公园 总数超过 180 座。
