在如今竞争激烈的职场中,拥有一份优秀的简历是成功求职的关键之一。而对于即将步入职场的应届生来说,如何写一份优秀的简历更是至关重要。

我将为大家分享一些关于写应届生简历的技巧和建议,希望对大家有所帮助。
1. 确定简历目标:在开始写简历之前,首先要明确自己的求职目标。不同的职位需要不同的简历格式和内容,因此要根据自己的求职目标来制定相应的简历策略。
2. 突出重点信息:在简历中,要突出自己的优势和特长,让面试官一眼就能看到你的亮点。例如,如果你是一名优秀的学生干部,可以在简历中详细描述你所担任的职务和所取得的成绩;如果你曾经参加过一些与所学专业相关的项目,也可以在简历中进行展示。
3. 简洁明了的语言:在写简历时,要注意语言简洁明了,不要使用过于复杂的词汇和句子结构。同时,要注意排版整齐,字体大小适中,让用人单位一目了然。
4. 适当调整格式:根据不同的职位要求,可以适当调整自己的简历内容和格式,让自己更加符合用人单位的需求。例如,如果你申请的是市场营销类的职位,可以适当加强自己的市场营销能力等方面的描述。
5. 注意细节:在写简历时,还要注意一些细节问题。例如,要注意保护个人隐私,不要泄露过多的个人信息;要注意检查拼写和语法错误等。

关于简历中的细节描述:
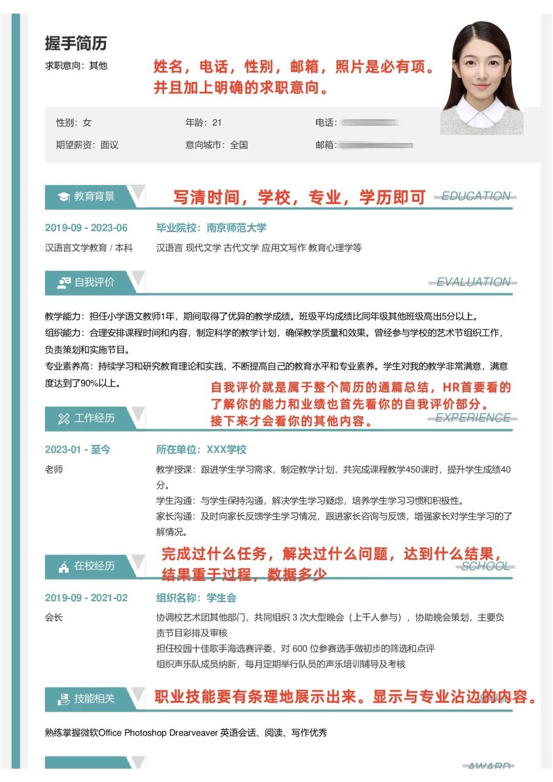
1. 个人信息部分:包括姓名、性别、年龄、联系方式等。这些信息应该简洁明了,方便用人单位联系到你。在填写个人信息时,要注意保护个人隐私,不要泄露过多的个人信息。
2. 教育背景部分:列出你的学历、毕业院校、所学专业等信息。如果你有获得过奖学金或者其他荣誉,也可以在这里进行展示。此外,还可以在教育背景部分注明自己的GPA成绩等信息。
3. 实习经历部分:如果你有过实习经验,一定要在简历中详细描述你所从事的工作内容、工作时间和所在公司等信息。这不仅可以让用人单位了解你的实际能力,还可以让他们更加信任你。此外,还可以在实习经历部分注明自己所学到的技能和知识等信息。
4. 项目经验部分:如果你曾经参加过一些项目,可以在简历中详细介绍你所参与的项目名称、担任的角色、项目周期和所取得的成绩等信息。这不仅可以让用人单位了解你的实际能力,还可以让他们更加信任你。此外,还可以在项目经验部分注明自己所学到的技能和知识等信息。
5. 技能证书部分:如果你拥有一些与所学专业相关的技能证书,也可以在简历中进行展示。这不仅可以让用人单位了解你的实际能力,还可以让他们更加信任你。此外,还可以在技能证书部分注明自己所获得的证书名称和颁发机构等信息。

突出自己优势的方法:
1. 强调实习经验:如果你有过实习经验,一定要在简历中详细描述你所从事的工作内容、工作时间和所在公司等信息。这不仅可以让用人单位了解你的实际能力,还可以让他们更加信任你。此外,还可以在实习经历部分注明自己所学到的技能和知识等信息。
2. 突出项目经验:如果你曾经参加过一些项目,可以在简历中详细介绍你所参与的项目名称、担任的角色、项目周期和所取得的成绩等信息。这不仅可以让用人单位了解你的实际能力,还可以让他们更加信任你。此外,还可以在项目经验部分注明自己所学到的技能和知识等信息。
3. 强调学术成就:如果你在学校里取得了一些优秀的成绩或者获得了一些荣誉,也可以在简历中进行展示。例如,你可以列出你的GPA成绩、获得过的奖学金或者其他荣誉等信息。
4. 突出技能证书:如果你拥有一些与所学专业相关的技能证书,也可以在简历中进行展示。这不仅可以让用人单位了解你的实际能力,还可以让他们更加信任你。此外,还可以在技能证书部分注明自己所获得的证书名称和颁发机构等信息。
5. 强调语言能力:如果你具备良好的外语水平,可以在简历中进行展示。例如,你可以列出你所掌握的语言种类、熟练程度以及相关证书等信息。

希望大家学到一些有用的技巧和建议,写出一份让自己满意的优秀简历。
