
枸杞芽菜:可以当菜吃,也可以做茶叶
枸杞芽菜,也叫枸杞头,枸芽子,甜菜头,枸杞芽苗菜~~
通俗点说,就是枸杞的嫩叶,现在一些新品种,杆也可当菜吃。

枸杞芽茶(茶用)
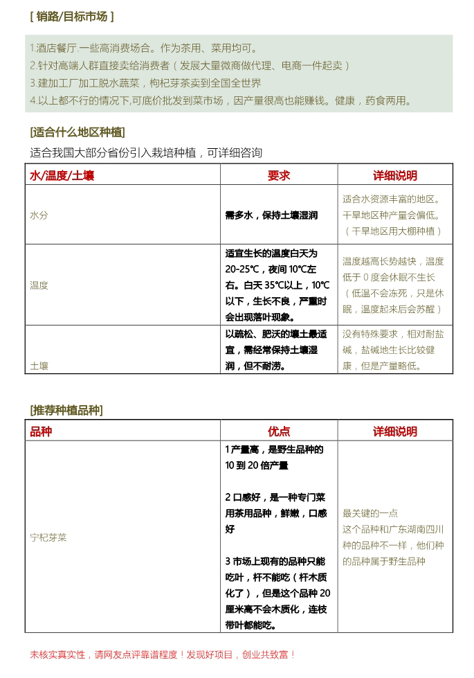
[ 销路/目标市场 ]
1.酒店餐厅.一些高消费场合。作为茶用、菜用均可。
2.针对高端人群直接卖给消费者(发展大量微商做代理、电商一件起卖)
3.建加工厂加工脱水蔬菜,枸杞芽茶卖到全国全世界
4.以上都不行的情况下,可底价批发到菜市场,因产量很高也能赚钱。健康,药食两用。
| 投入情况 | 数量 | 详细说明 |
| 每亩地的种子/种苗 | 3000~6000 元/亩 | 每亩根据地区不同和土地不同用1到3斤种子,或者6000苗子 |
| 肥料/农药 | <1000元/亩 | |
| 水电/人工费/杂费 | 视当地人工费 | 第一次种植需人工,后续不需雇工 |
| 设备投入/其它投入 | — | 干旱地区需盖大棚 |
| 产出情况 | 数量 | 详细说明 |
| 每亩产量 | 第1年 3~5吨/亩 第2年起:10吨/亩 南方产量高, 北方产量相对低 | 种植第一年每亩可产3到5吨,第二年每亩可以10吨左右,一次性种植多年收益,属于多年生植物。 |
| 市场价格 | 3 元/斤(菜用-批发) 5元/斤(茶用-批发) 10元+(零售) | 近两年市场回收价格在3到5元每斤,如果自己卖给消费者可以卖到十几元每斤。 |
| 每亩毛收入 | 第1年 2万/亩 第2年起:6万/亩 | 每亩当年可收益18000到30000元,第二年可以达到60000元左右。 |
| 收获周期性 | 投入后50到60天可第一茬收货,然后每隔十多天又是一茬(和割韭菜一样,割完一茬又一茬) |

枸杞芽菜
