
12月21日,淘宝网发布了关于《淘宝网评价规范》规则变更公示通知,并表示新规将于12月28日生效。
在此次的规则调整中最受关注的, 莫过于淘宝对卖家提出的两点新要求:
淘宝要求卖家不得自行或通过第三方要求买家只写好评、修改评价、追加评价等;并且不得以物质或金钱承诺为条件鼓励、引导买家进行“好评”,包括但不限于全五星返现、好评返现、好评免单、好评返红包、好评返优惠券。
也就是说,淘宝将禁止卖家使用“好评返现”了。

一、淘宝发布新规“好评返现”成为过去
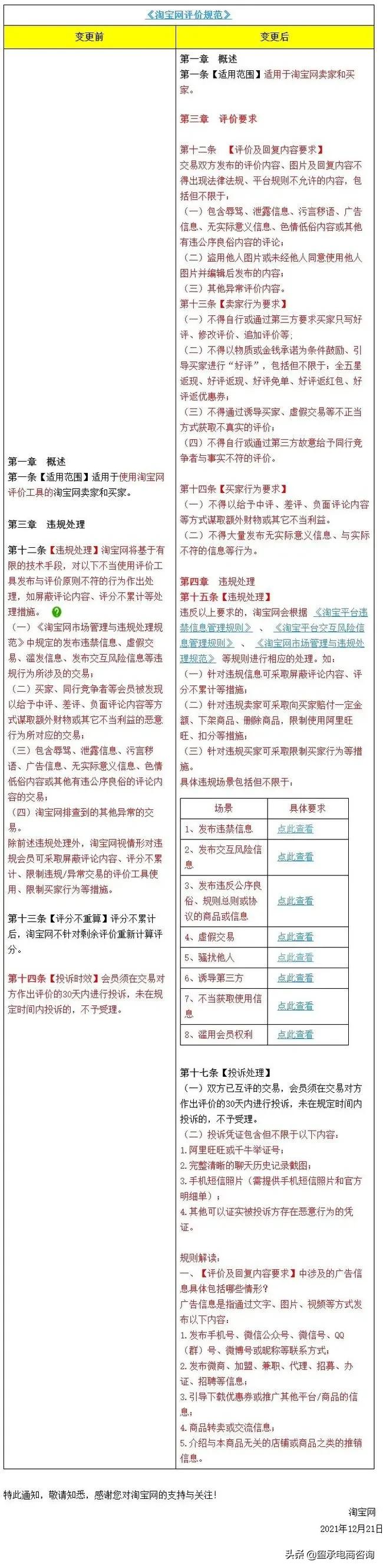
变更后的规则适用于淘宝网卖家和买家,本次规则变更要点主要包括调整评价内容及行为要求和明确评价违规处置措施。具体如下:
1、调整评价内容及行为要求。
交易双方发布的评价内容、图片及回复内容不得出现法律法规、平台规则不允许的内容,包括但不限于:
(一)包含辱骂、泄露信息、污言秽语、广告信息、无实际意义信息、色情低俗内容或其他有违公序良俗内容的评论;
(二)盗用他人图片或未经他人同意使用他人图片并编辑后发布的内容;
(三)其他异常评价内容。
【卖家行为要求】
(一)不得自行或通过第三方要求买家只写好评、修改评价、追加评价等;
(二)不得以物质或金钱承诺为条件鼓励、引导买家进行“好评”,包括但不限于:全五星返现、好评返现、好评免单、好评返红包、好评返优惠券;
(三)不得通过诱导买家、虚假交易等不正当方式获取不真实的评价;
(四)不得自行或通过第三方故意给予同行竞争者与事实不符的评价。
【买家行为要求】
(一)不得以给予中评、差评、负面评论内容等方式谋取额外财物或其它不当利益;
(二)不得大量发布无实际意义信息、与实际不符的信息等行为。
2、明确评价违规处置措施。
(一)针对违规信息可采取屏蔽评论内容、评分不累计等措施;
(二)针对违规卖家可采取向买家赔付一定金额、下架商品、删除商品,限制使用阿里旺旺、扣分等措施;
(三)针对违规买家可采取限制买家行为等措施。
《淘宝网评价规范》详细规则如下表格所示:

二、商家“好评返现”或涉嫌违法
不久前, 扬州的3家餐饮店就因为在外卖袋中放置好评返现小卡片被处以罚款12000元。 11月3日,广东消费者委员会曾表示, 商家这种行为属于违法行为。

截至2021年上半年,各级市场监管部门共查办“刷单炒信”、虚假宣传等各类不正当竞争案件3128件,罚没金额2.06亿元,但这也只是冰山一角。
8月17日,国家市场监管总局发布 《禁止网络不正当竞争行为规定(公开征求意见稿)》 并向社会公开征求意见, 其中第九条明令禁止经营者采用返现、红包、卡券等方式诱导用户作出指定评价、点赞、转发、定向投票等互动行为。 广东广和律师事务所高级合伙人尹莉莉律师解读道:“虽然该规定处于意见征求状态,尚未生效,但可以看出国家对这类现象暂时是持反对态度的。”
还有相关律师表示,根据《中华人民共和国反不正当竞争法》第八条的规定,经营者不得对其商品的性能、功能、质量、销售状况、用户评价、曾获荣誉等作虚假或者引人误解的商业宣传,欺骗、误导消费者。 商家“好评返现”的行为已经涉嫌违法。
“商家这种行为,实际上就是在诱导消费者对产品和卖方的交易行为作出非客观的评价。在实施过程中侵害了其他消费者的知情权,损害了其他消费者的利益,也破坏了平台的公平交易原则。”相关律师表示。
虽然我国目前未有生效的法律法规禁止“好评返现”的现象,但《中华人民共和国电子商务法》第十七条明确规定,电子商务经营者提供的这一种商品或者服务的信息必须是全面真实准确的,要充分保障消费者的知情权和选择权。“国家也就该类现象出具了具体的征求意见稿,相信我国在不久的未来会将此类现象予以规范。”尹莉莉说。