六一快到了,宝爸宝妈们又有的忙了。

排节目、买礼物,不亦乐乎。
做父母的,总想给孩子最好的,什么都豁得出去。
买保险更是如此。
初为人父人母的宝爸宝妈们会花很长的时间来研究孩子的保险。
但是市面上儿童保险产品很多。
可能眼睛都看花了,还是会掉坑里。
今天第一和第二部分,我们会详细介绍"给孩子买保险要花多少钱"和"怎么给孩子挑保险"
正所谓“授人以鱼不如授人以渔”,报答案之前,也告诉大家方法和理念。
刚接触保险的家长们,一定要仔细看看。
第三、第四和第五部分,我们把目前市面上的最合适孩子买的保险列出来,供大家参考。
想直接看推荐产品的小伙伴,可以跳到这三部分。
文末我们推荐了两套 宝宝保险的王炸方案 ,想抄作业的小伙伴,可以直接拉到最后!
文章比较长,心急的小伙伴或者有特定疑问的,也可以给我们留言 “宝贝”,直接预约专业规划一对一咨询哈。
事不宜迟,咱们这就走起。
01
给孩子买保险要花多少钱?
我们见过要给孩子做一千万保额的家长,也有几百块搞定孩子全套方案的。
一般我们建议, 给全家做保障型保险(例如:重疾险、意外险、医疗险)的年交保费,控制在家庭年收入的10%左右比较合适 。
这样,不会给家庭生活造成很大的负担。
而具体到孩子身上,占比家庭年收入2%左右就可以了。
我们遇到过不少家庭,年收入五六万,但给孩子买了一年大几千,甚至上万保费的保险。
咬牙交了两三年,家庭开销越来越大,开始交不上了。
这个时候退保损失太大,不退保又实在没有钱交,进退两难。

一个年收入20万左右的家庭,一年给家庭所有成员买保障型保险的预算控制在2W左右。
给孩子的保费三、四千比较合适。
如果家庭经济情况比较好,没有什么负担,比例也可以放高一点。
从上面也能看到,给家庭成员规划保险的时候,大部分的家庭预算是要放在成年人身上的。
也就是先大人后小孩。
父母才是孩子最大的保障。
不能本末倒置,孩子搞全套,自己却裸奔。
02
给孩子挑保险要注意什么?
宝宝出生以后的第一份保险应该是国家医保 。
和大人一样,孩子也有国家提供的基本医保福利。
没有健康要求、保费便宜,一年200~400块。
这样孩子去看门诊或者住院,医保可以报销部分费用。
而且再去给孩子买商业保险的时候,保费也能享受优惠。
在商业保障型保险部分,重疾险、医疗险、意外险都要给孩子配置上。
国家医保提供了基本的保障,但在报销项目和金额上,都有不少限制。

需要商业保险来进行补充。
1、医疗险
解决孩子患病住院时,社保外项目和超过社保报销上限的部分。
尤其是百万医疗险,最高能报销几百万。
而小额医疗险,免赔额低,实用性很强。
大多数百万医疗险有一万免赔额的起付线。
有了小额医疗险,一万以下的费用也可以报销。
2、重疾险
在买了重疾险之后,如果孩子不幸罹患合同中定义的疾病,保险公司会一次性按保额赔付,没有具体用途的限制。
给孩子买重疾险最大的作用 不是赔钱治病。
而是弥补孩子患病治疗期间的,家长带着孩子四处求医、照顾,而无法工作导致的收入损失和后续的护理和康复费用。

3、意外险
孩子在生活里难免会磕磕碰碰,这里或那里受伤。
少儿意外险除了保障意外身故或伤残,还可以对由于意外导致的医疗费用,包括门诊和住院,进行保险,非常实用。
用不着给孩子买专门保障身故的定期寿险或者终身寿险。
投保寿险的主要目的是为了在万一人没了之后,家庭其它成员的生活不会难以为继。
所以一般是给家里的经济支柱买寿险。
孩子不承担挣钱的责任,而且国家对未成年人的身故理赔金上限有明确规定。
即使买了高保额,也不一定能赔得了。
可以给孩子存教育金。
经济条件比较好的家庭,可以考虑在意外险、重疾险、医疗险之外,另外给孩子多存点钱。
孩子从呱呱坠地,到幼儿园、兴趣班、大学、留学都需要花不少钱。

教育年金或者增额终身寿本质上都是可以锁定利率的长期复利投资。
每年存一笔,年复一年,不知不觉也能攒下不少钱。
压力不会很大,也不用担心到时候拆东墙补西墙。
要不要选保费返还型保险?
很多人觉得,不买保险怕孩子万一得了重病没钱治,买了又觉得孩子不一定会生病。
保费都交给保险公司,结果没赔到,这钱不是白花了?
保险公司就是抓住人们不想吃亏的心理,设计出了保费返还型保险。
看起来买个保险压根没花钱,但真的是这样吗?
举一个返还型保险的例子:
当年的销售非常火爆,我们接触过不少父母给孩子就买的这个产品。

每年的保费是4500元,支付重疾险的部分是980元,剩下3520元是买的返还型(两全)保险的钱。
这个返还型保险的保费差不多是重疾险保费的4倍
- 如果在30岁之前,宝宝得了重病,保险公司赔50万,交的保费是不会返还的。

x宝重疾险保险合同节选
明明交980元就能得到的结果,却花了4倍多的钱。
- 如果宝宝平安到了30岁,保险公司退6万7千5百块钱保费
用Excel算一算这笔钱的内部收益率(IRR),2.8%,换成年化单利是3.6%。
如果分开来买,换成大黄蜂8号+金玉满堂2023
可以发现,保费更低,保障更好 - 不仅多了中症保障还有特定重疾额外赔。
同样存30年,增额终身寿可以返的钱能比这个返还型保险多2.4万。
而且不用担心重疾赔完了,身故责任就赔不了。
保障、理财两不误。
所以如果不是家里有矿,不建议买这种返还型保险。

最后总结一下,给孩子买保险要注意的地方:
1、尽早先办好少儿医保
2、重疾、医疗、意外不可少
3、用不着给孩子买定期寿险或者终身寿险
4、可以给孩子存教育金
5、返还型保险不是最优选择
03
有哪些合适的产品?- 医疗险
一、百万医疗险
首选:长相安长期医疗险(20年保证续保)

如果点开图片不清晰,可以留言“长相安”免费获取高清大图↑↑↑
这是平安拿出来和之前的王者 - 太平洋的e享护医享无忧直接PK的产品。
既然有后发优势,长相安在价格、免赔额、增值服务方面,实现弯道超车。
1、保障全面无短板
保障方面 ,四项基础保障(住院医疗、特殊门诊、住院前后门急诊、门诊手术)全部包含。
保额方面 ,普通住院报销额度200万、55种特定疾病住院额度200万以及120种重大疾病住院400万,各项额度充足,没有子项目限额。
120种重大疾病关爱保险金1万。
保证续保方面 ,是目前保证续保时间最长的20年。
增值服务方面 ,就医绿通、住院垫付、质子重离子治疗都有,也提供了可选的外购药责任, 能保证续保20年 。
除此之外,长相安还提供ICU住院津贴可选责任,0免赔,不限重疾,800元/天,每次限30天,每年限90天。
还有互联网门诊药品费直接报销80%的可选责任,每次限额2千元,每月限3次。总限额2万元,或次数达20次。
多花几十到一百元不等,就能多一项很实用的功能,看重这两项服务的小伙伴可以给孩子加上。
不过需要注意的是,这两项责任不保证续保。
2、大公司出品更安心
买保险就是为了买安心,响亮的品牌和实力强劲的公司往往更能给我们安全感。
平安的品牌价值毋庸置疑,2020年中国500强企业第4位,世界500强企业第21位,是保险界的实力派选手。
3、免赔额递减更舒心
百万医疗险通常有个1万的免赔额,虽然看起来不多,但一些小病小痛基本就被拒之门外了。
长相安的免赔额从首年1万元开始,如果一年内没有出险,免赔额就会减少1千元,以此类推,最多可以减到5千元。
如果是家庭单还可以共享免赔额。

妈妈看病花了5千元,爸爸看病也花了5千元。
如果之后孩子再生病花5千元,这5千元就算超过免赔额,可以进行理赔了。
而如果之后还有人生病,也可以直接申请理赔,不用再扣除免赔额的部分。
无论是否理赔,长相安的理赔门槛都在降低。
4、价格便宜更实惠
长相安不仅要卷免赔额,保费也要卷。
价格比对手e享护便宜了几十块,价格优惠力度也更大。
2人投保,优惠5%,三人投保,优惠10%,4人及以上投保,优惠15%。

备选:医享无忧惠享版

如果点开图片不清晰,可以留言“惠享版”免费获取高清大图↑↑↑
不论是平安的长相安还是太平洋的e享护医享无忧,健康告知都比较严格。
比如说早产或者出生时,体重低于5公斤,都是没法投保的。
这时候就可以考虑瑞华健康的医享无忧惠享版。
1、 无死角医疗保障
保障方面 ,四项基础保障(住院医疗、特殊门诊、住院前后门急诊、门诊手术)全部包含。
保额方面 ,普通住院报销额度200万,110种重大疾病报销额度200万,各项额度充足,没有子项目限额。
还有可选的1万元的恶性肿瘤关爱金。
保证续保方面 是5年。
增值服务方面 ,就医绿通、住院垫付、质子重离子治疗都有。
外购药也是可选责任,加上差不多贵20-40元不等,具体得看实际年龄,但总体来说要不了几个钱。
2、重大疾病可豁免保险费
重疾险有豁免责任不稀奇,百万医疗险豁免估计大家没有听说过吧!
医享无忧惠享版重大疾病就可豁免保费。

医享无忧惠享版保险条款
如果得了合同中规定的110种重疾的其中一种,那么在保证续保期间内剩下的几年无须再缴纳保费,保障仍然有效。
比如孩子在第2年的时候,确诊白血病住院了。
医享无忧惠享版除了报销当年住院期间的开销以外,后面3年的保费也不用交了,合同还是正常有效的。
虽然也就几百块钱,还是体现了保险公司的诚意。
二、小额医疗险
5岁以下的宝贝们,抵抗力相对较弱,感冒发烧是常事。
另一方面对世界充满好奇,可自我保护意识、能力都不够。
所以对这个年龄段的小盆友来说,小额医疗险几乎是刚需。
我们主要推荐以下两款产品:

如果点开图片不清晰,可以留言“小额”免费获取高清大图↑↑↑
首选:国寿财小医仙2号
小医仙2号意外医疗赔付比例100%,不过限医保范围内。
意外和疾病住院报销 不限社保范围内 ,经社保报销按80%赔付,未经社保报销按50%赔付。
备选:平安家有宝贝
和小医仙2号相比,家有宝贝的意外医疗报销范围大一些,可以报销自费药。
但住院医疗报销范围又窄了一些。
不过家有宝贝的住院报销额度更高(6万)、有住院津贴责任、意外保障方面也更丰富一些。
想详细了解文章中提到产品的细节,可以给我们 留言“宝贝” ,会有专业的规划师提供一对一咨询~
04
有哪些合适的产品?- 重疾险
这两年的儿童重疾险真是卷到极致。
这边青云卫首创重疾赔完、轻中症可再赔,那边大黄蜂就把可额外赔付比例提高10%。
慧馨安、小青龙都是市场里面数得上的名字,真正是神仙打架。
目前我们推荐的有两款: 大黄蜂8号和青云卫2号 。
一、性价比之王 - 大黄蜂8号

如果点开图片不清晰,可以留言“8号”免费获取高清大图↑↑↑
大黄蜂8号是大黄蜂7号的升级版,由北京人寿推出。
大黄蜂系列少儿重疾有个很明显的特征:在保障不错的情况下,一直在挑战更低的价格。
大黄蜂8号在继承了大黄蜂7号身故责任可以灵活选择、高重疾赔付保额的基础上,又在必选责任方面做出优化。
1、重疾、轻中疾“脱绑”
这项责任是大黄蜂8号最大的创新。
青云卫2号和小淘气1号在重症赔付后,轻中症还能再续赔1次。
而大黄蜂8号在重症赔付后,只要没到赔付次数上限,轻中症就不受影响。
举个例子:
传统的重疾险,相当于是把轻、中、重疾的保障放在一个存钱罐里,如果触发了重疾赔付,保险合同就会终止,等于是把存钱罐砸碎, 轻、中疾的保障也都没有了 。
而大黄蜂8号则是把轻、中、重疾的保障各放在一个存钱罐里,即使触发了重疾赔付,也只是砸碎其中一个罐子, 轻、中疾仍然可以继续赔。

这就让大黄蜂8号的赔付上限远远高于其他重疾险。
简单算一下:
只算必选责任的轻、中、重疾,在先确诊重大疾病的情况下,大黄蜂8号能赔付3*30%+3*60%+1*100%,总共是 370%保额 ;
而大黄蜂7号在先确诊重大疾病后,只能最高赔付 190%保额。
和大黄蜂8号相比,少了180%保额。
在资金充裕的情况下,我们都希望重疾险可以保障终身,在得过重疾,身体免疫力下降后,还能够对随之而来的轻、中症持续多次赔付。
而如果购买的重疾险赔付过1次重疾就失去了效力,这时就算想再买保险也买不到了。
而大黄蜂8号,正是能够做到终身保障的一款保险。
2、必选责任性价比最高
主流的少儿重疾险产品,在必选保障责任上比较接近。
但大黄蜂8号的轻中症额外赔是质量最高的。
我们再来看一下保费的对比:

可以看到,大黄蜂8号在责任加量的前提下,价格依旧和小淘气1号持平,价格低于青云卫2号。
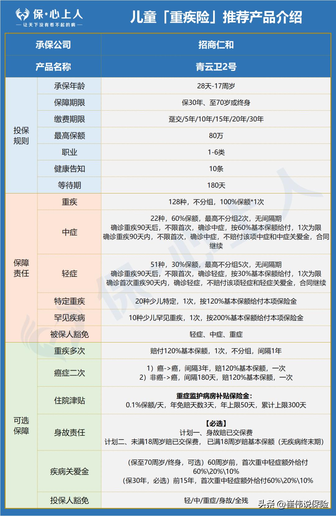
二、综合实力最强 - 青云卫2号

如果点开图片不清晰,可以留言“2号”免费获取高清大图↑↑↑
青云卫2号是招商仁和人寿推出的少儿重疾险产品。
招商仁和人寿由招商局、中国移动、中国航信三大央企牵头成立。
股东都是央企大品牌,很拉好感。
去年,青云卫2号是稳稳的国内旗舰,是“重症赔付后轻中症继续赔”这项创新责任的发起者。
今年,这款产品和其他竞品相比依旧不落下风。
1、癌症赔付和重疾赔付可叠加
大多数重疾险,在一项疾病同时满足多项责任的情况下,保险公司只会赔付其中赔付额最高的那一项。
但是 青云卫的重疾赔付,可以和癌症同时赔付 。
举个例子:
假设小李投保了50万保额的青云卫2号少儿重疾险,附加全部可选责任。
小李3年前做了主动脉手术,获赔50万。
今年他去体检,查出肝癌,总共能赔付60万的二次重疾保险金和60万的癌症保险金,共计 120万 。
2、上限很高
青云卫2号的保额上限是热门少儿重疾险中最高的,达到了80万。
3、疾病关爱期保障时间最长
目前少儿重疾险里边,青云卫2号是首个能做到把额外赔付时间延长到60岁的产品。
这样孩子长大以后,成了家庭支柱的时候,重疾保额也足够。
4、增值服务优秀
除了常见的视频医生咨询、大病就医安排、海外远程咨询,还扩展了日常门诊就医安排和居家康护服务。
青云卫2号所有增值服务项目都没有保额限制,除了被保人以外,有些项目投保人及其家属也能享受。
想详细了解文章中提到产品的细节,可以给我们 留言“宝贝” ,会有专业的规划师提供一对一咨询~
05
有哪些合适的产品?- 意外险
在这里我们给孩子推荐 平安的小顽童3号少儿意外险 。

在少儿意外险里面,平安小顽童一直是霸榜产品,不停地推陈出新。
小顽童3号和前代产品相比,继承了优质的必选保障:意外医疗或住院 不限社保内外,没有免赔额,100%报销 。
还拓展了可就医医院范围,将伤残、意外医疗的保额都翻倍。
同时,价格还和前代产品保持基本一致。

1、平安大品牌公司,理赔方面有优势
平安推出过很多优秀医疗险产品。
像E生保百万医疗险、终身防癌医疗险等等,都是该公司的手笔。
平安的理赔速度快、要求少、1万元以下的费用可以享受闪赔服务。

孩子出了什么意外,第一时间就能拿到理赔。
2、二级或二级以上私立医院普通部都可以报销
和小顽童2号相比,小顽童3号将医院范围扩展到了二级或二级以上私立医院的普通部。
这样家长在给宝宝就诊时,不仅可选的医院变多了,也能享受到更舒适方便的私立医院服务。
当然,去私立医院的话,报销时,挂号费限200元/次,床位费限200元/天。
3、意外伤残保额翻倍
相比身故,小编认为伤残对孩子、家庭的影响更大。
之前的儿童意外险,身故保额和伤残是保持一致的。
小顽童3号做了翻倍,是更加人性化的考虑。
4、保费便宜,最低68元就买到20万保额的基础版
小顽童3号在大大提升了保障额度,扩展了赔付范围的前提下仍然坚持和前代产品相同的保费,非常难得。
另外,小顽童3号还支持外籍宝宝、境外宝宝投保,真的是亮点多多。

想知道如何投保的小伙伴,可以给我们 留言“小顽童” 。
05
抄作业的机会来了
我们为大家整理了两套儿童保障方案。
预算少的,每月100多块,给孩子配齐意外险、重疾险、医疗险!
家庭经济比较宽裕的,一年五千出头,够给孩子顶格配置了!
预算两千以内的方案

孩子的保险配置方案中,重疾险占了大头。
买重疾就是买保额,在不牺牲保额的前提下,想要控制预算,就得在保障期限上做让步了。
重疾险选的是性价比高的大黄蜂8号,没有附加其它责任。
而医疗险方面也只选了平安健康的长相安百万医疗险,保证续保20年。
意外险挑的是平安小顽童3号基础版,20万保额,意外医疗不限社保,没有免赔额。
这套方案全部加起来,一年只需要1125元。
预算五千~的方案

年收入在25万左右的家庭,预算相对充裕。
可以为孩子选择保额更高,保障终身的重疾险产品。
我们选的是招商仁和的青云卫2号,80万基本保额,附加险责任加满,顶级配置。
在这个方案中我们加上了小额医疗险,选的是小医仙2号,意外和疾病住院的费用报销不限社保范围内。
百万医疗险和意外险的产品和方案一相同,只不过小顽童3号选择了保额更高的尊贵版。
这一整套方案下来,一年的保费是5381元。
想为自己的宝贝规划保险方案的宝爸宝妈们,可以 留言“宝贝”,预约专业规划一对一咨询哈。
06
写在最后
很多父母认为越舍得给孩子花钱,就是越爱孩子的表现。
其实不是的哦。
父母的健康、持续的赚钱能力才是孩子最大的保障。
我们除了坚持锻炼,持续学习,避免身体健康或职业生涯方面出现问题。
也应该给自己做好保险规划。
我们能赚钱的时候为家庭提供支持,退休了之后少给孩子添麻烦,才算是对孩子负责。
如果想具体了解产品,或有什么疑问,可以点击下方图片或者回复“ 宝贝 ”,我们会尽力帮您解答↓↓↓。