目 录
1.1.1 总经理岗位说明书……………………………………………………… 5
1.1.2 生产技术副总经理岗位说明书………………………………………… 7
1.1.3 行政副总经理岗位说明书……………………………………………… 9
2.1.0 财务部职能……………………………………………………………… 11
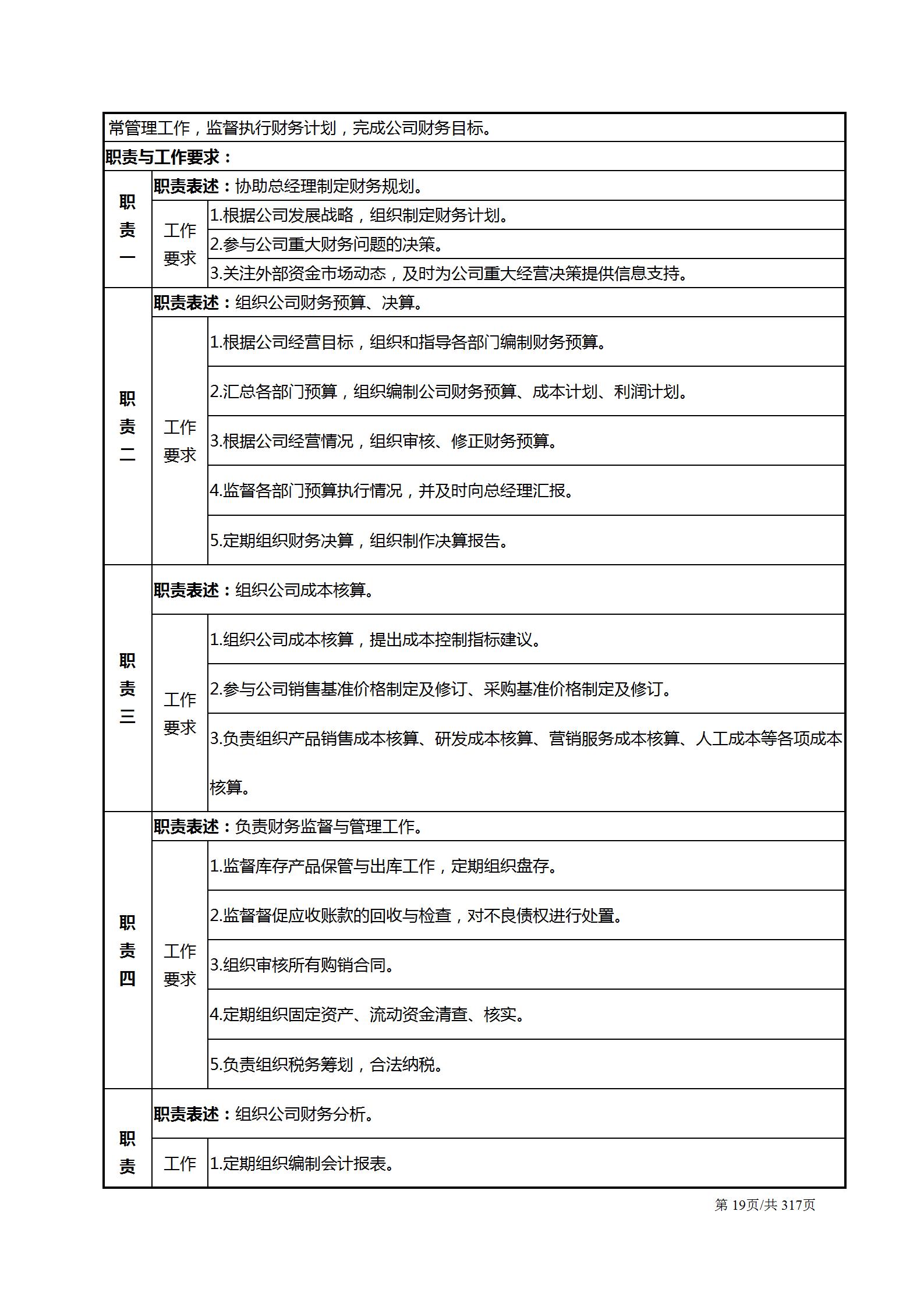
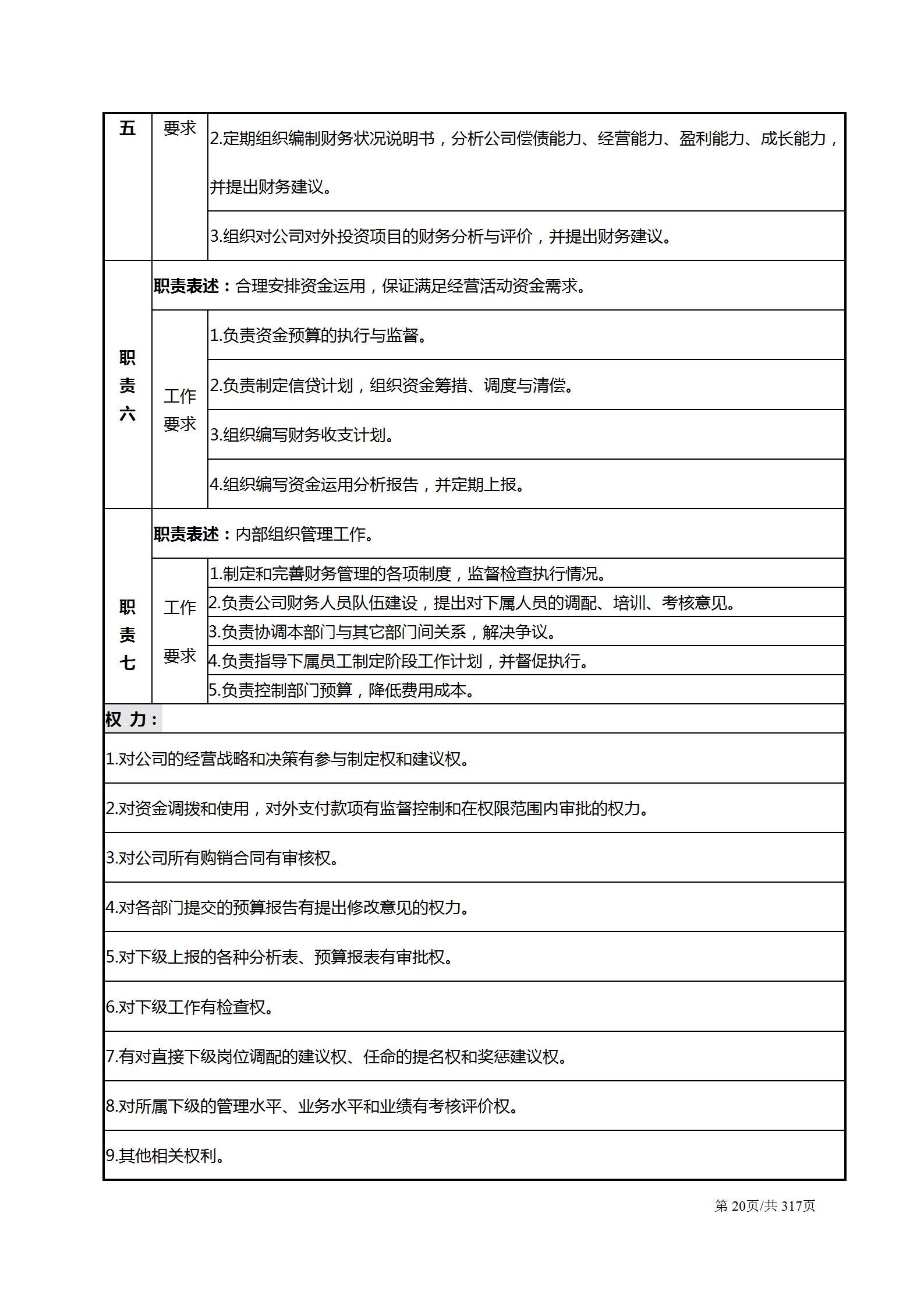
2.1.1 财务部经理岗位说明书………………………………………………… 13
2.1.2 主管会计岗位说明书…………………………………………………… 15
2.1.3 出纳岗位说明书………………………………………………………… 17
2.1.4 成套分公司会计岗位说明书…………………………………………… 18
2.1.5 助理会计岗位说明书…………………………………………………… 20
2.1.6 发出商品管理会计岗位说明书………………………………………… 21
2.1.7 发出商品管理助理会计岗位说明书…………………………………… 23
2.1.8 成本会计岗位说明书…………………………………………………… 24
3.1.0 质管部职能……………………………………………………………… 26
3.1.1 质管部经理岗位说明书………………………………………………… 29
3.1.2 质管部副经理岗位说明书……………………………………………… 31
3.1.3 质量工程师岗位说明书………………………………………………… 33
3.1.4 质量管理师岗位说明书………………………………………………… 34
3.1.5 体系专员岗位说明书…………………………………………………… 35
3.1.6 检验工程师岗位说明书………………………………………………… 37
3.1.7 五车间检验员岗位说明书……………………………………………… 38
3.2.0 质检室职能……………………………………………………………… 40
3.2.1 质检室主任岗位说明书………………………………………………… 42
3.2.2 原材料检验员岗位说明书……………………………………………… 44
3.2.3 成品检验员岗位说明书………………………………………………… 45
3.2.4 过程检验员岗位说明书………………………………………………… 46
3.2.5 质检室统计员岗位说明书……………………………………………… 48
4.1.0 制造采购部职能………………………………………………………… 50
4.1.1 制造采购部经理岗位说明书…………………………………………… 53
4.1.2 制造采购部副经理岗位说明书………………………………………… 56
4.1.3 制造采购部经理助理岗位说明书……………………………………… 57
4.1.4 采购员岗位说明书……………………………………………………… 60
4.1.5 制造采购部统计员岗位说明书………………………………………… 62
4.1.6 采购统计员岗位说明书………………………………………………… 64
4.2.0 一车间职能……………………………………………………………… 65
4.2.1 一车间主任岗位说明书………………………………………………… 67
4.2.2 一车间主任助理岗位说明书…………………………………………… 69
4.2.3 一车间主任助理岗位说明书…………………………………………… 71
4.2.4 一车间统计员岗位说明书……………………………………………… 73
4.2.5 综合组组长岗位说明书………………………………………………… 75
4.2.6 互感器组组长岗位说明书……………………………………………… 77
4.2.7 修整组组长岗位说明书………………………………………………… 79
4.2.8 插件组组长岗位说明书………………………………………………… 81
4.2.9 机架组组长岗位说明书………………………………………………… 83
4.2.10 调试组组长岗位说明书……………………………………………… 85
4.3.0 二车间职能……………………………………………………………… 87
4.3.1 二车间主任岗位说明书………………………………………………… 89
4.3.2 二车间统计员岗位说明书……………………………………………… 91
4.3.3 二车间工艺员岗位说明书……………………………………………… 93
4.3.4 二车间班组长岗位说明书……………………………………………… 95
4.4.0 三车间职能……………………………………………………………… 97
4.4.1 三车间主任岗位说明书…………………………………………………100
4.4.2 三车间副主任岗位说明书………………………………………………102
4.4.3 三车间主任助理岗位说明书……………………………………………104
4.4.4 三车间统计员岗位说明书………………………………………………106
4.4.5 组装组组长岗位说明书…………………………………………………108
4.4.6 断路器检验组组长岗位说明书…………………………………………110
4.4.7 总装组组长岗位说明书…………………………………………………112
4.4.8 例行检验组组长岗位说明书……………………………………………114
4.4.9 包装组组长岗位说明书…………………………………………………116
4.4.10 调试组组长岗位说明书……………………………………………… 118
4.4.11 老化组组长岗位说明书……………………………………………… 120
4.4.12 技术信息组组长岗位说明书………………………………………… 122
4.5.0 五车间职能………………………………………………………………124
4.5.1 五车间主任岗位说明书…………………………………………………126
4.5.2 五车间统计员岗位说明书………………………………………………128
4.5.3 五车间工艺员岗位说明书………………………………………………130
4.5.4 模具工程师岗位说明书…………………………………………………132
4.5.5 模具工岗位说明书………………………………………………………134
4.5.6 钳工岗位说明书…………………………………………………………136
4.5.7 冲床组组长岗位说明书…………………………………………………138
4.5.8 公司装配组组长岗位说明书……………………………………………140
4.5.9 氮化工岗位说明书………………………………………………………142
4.6.0 材料仓库职能……………………………………………………………144
4.6.1 材料仓库主任岗位说明书………………………………………………146
4.6.2 仓管员(半成品线板等)岗位说明书…………………………………148
4.6.3 仓管员(电子元器件等)岗位说明书…………………………………150
4.6.4 仓管员(螺丝等)岗位说明书…………………………………………152
4.6.5 仓管员(排线等)岗位说明书…………………………………………154
4.6.6 仓管员(配件等)岗位说明书…………………………………………156
4.6.7 五金仓管员岗位说明书…………………………………………………158
5.1.0 办公室职能………………………………………………………………160
5.1.1 办公室主任岗位说明书…………………………………………………164
5.1.2 行政专员岗位说明书……………………………………………………167
5.1.3 后勤管理专员岗位说明书………………………………………………168
5.1.4 文控管理专员岗位说明书………………………………………………171
5.1.5 档案管理专员岗位说明书………………………………………………173
5.1.6 网络信息技术员岗位说明书……………………………………………175
5.1.7 厨师岗位说明书…………………………………………………………177
5.1.8 门卫岗位说明书…………………………………………………………178
6.1.0 人力资源部职能…………………………………………………………179
6.1.1 人力资源部经理岗位说明书……………………………………………181
6.1.2 薪酬绩效专员岗位说明书………………………………………………183
6.1.3 招聘培训专员岗位说明书………………………………………………186
7.1.0 营销部职能………………………………………………………………189
7.1.1 营销部经理岗位说明书…………………………………………………191
7.1.2 投标专员岗位说明书……………………………………………………193
7.1.3 成品仓库管理员岗位说明书……………………………………………195
7.1.4 营销专员(应收账款管理)岗位说明书………………………………197
7.1.5 营销内勤岗位说明书……………………………………………………198
7.2.0 客户服务中心职能………………………………………………………199
7.2.1 客户服务中心主任岗位说明书…………………………………………201
7.2.2 客服技术员岗位说明书…………………………………………………203
7.2.3 客服内勤岗位说明书……………………………………………………204
8.1.1 研发中心主任岗位说明书………………………………………………205
8.1.2 研发中心副主任(工艺主管)岗位说明书……………………………207
8.1.3 研发中心副主任(综合管理)岗位说明书……………………………209
8.1.4 工艺员岗位说明书………………………………………………………211
8.1.5 研发技术员岗位说明书…………………………………………………212
8.2.0 设备计量室职能…………………………………………………………213
8.2.1 设备计量室主任岗位说明书……………………………………………215
8.2.2 设备计量室副主任岗位说明书…………………………………………217
8.2.3 维修电工岗位说明书……………………………………………………219
8.2.4 机修工岗位说明书………………………………………………………220
9.1.0 成套电力设备分公司职能………………………………………………221
9.1.1 成套电力设备分公司经理岗位说明书…………………………………226
9.1.2 成套电力设备分公司副经理岗位说明书………………………………235
9.1.3 成套电力设备分公司车间主任岗位说明书……………………………254
9.1.4 成套电力设备分公司仓库管理员岗位说明书…………………………268
9.1.5 成套电力设备分公司统计员岗位说明书………………………………276
10.1.1 法务负责人岗位说明书……………………………………………… 284
11.1.1 技改组负责人岗位说明书……………………………………………301
12.1.1 车队队长岗位说明书………………………………………………… 306
13.附:车间一线员工关键岗位职责与任职要求…………………………… 317





















【温馨提示】
该份资料合计317页,我们已经为您整理成电子文档
如果您觉得这份资料对您有帮助
希望获取完整的电子版内容参考学习
您可以关注+收藏+转发
然后私信:0902