创业开公司难免跟各种税打交道。但你知道我国现行税种有多少个吗?又有哪些是跟公司有关的呢?现在就跟随安安一起来了解下吧:
#1 我国现行的18个税种
中国现行的税种共18个种,分别是:增值税、消费税、企业所得税、个人所得税、资源税、城市维护建设税、房产税、印花税、城镇土地使用税、土地增值税、车船使用税、船舶吨税、车辆购置税、关税、耕地占用税、契税、烟叶税、环保税。我们通过一个示意图,简单来看下:

现有18个税种,目前已通过立法的有12个。分别是:个人所得税法、企业所得税、车船税法、环境保护税法、烟叶税法、船舶吨税法、耕地占用税法、车辆购置税法、资源税法、契税法、城市维护建设税法、印花税法。
#2 现行税种分类
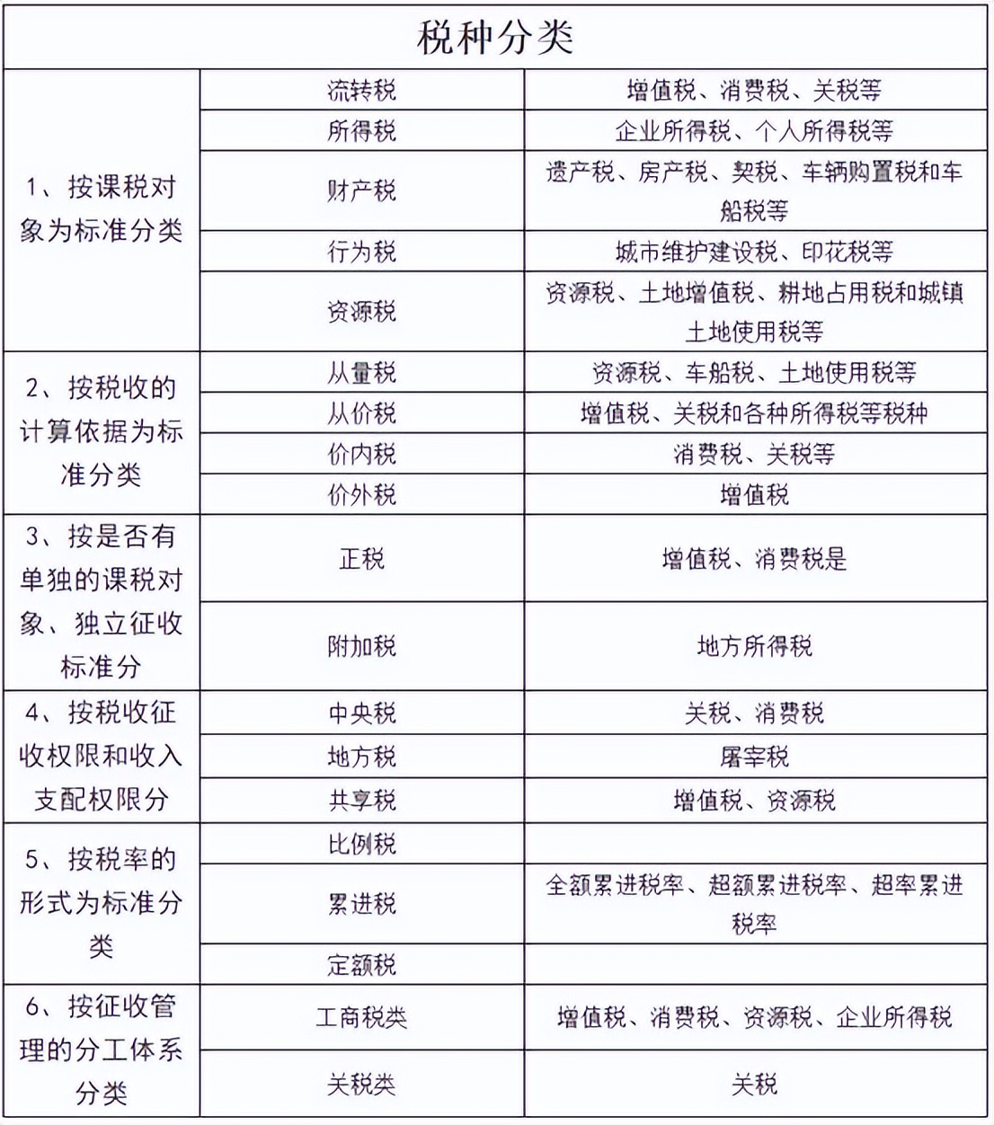
这么税该如何去分类呢?大家通常所说的流转税、所得税、附加税、资源税等等,都包括哪些呢?我们一起来给他们分个类吧:

一个税种,它之所以是一个税种,是有明显区别于其它税种的特点的,这些区别就是税法要素,包括纳税人、课税对象、税目、税率、纳税环节、纳税期限、减税免税和*章处违理**等。
其中,纳税人是构成税收法律关系的主体;课税对象是构成税收法律关系的客体、征税的标的物;税目税率、纳税环节、纳税期限、减税免税和*章处违理**等,构成了税收法律关系的内容。
#3 开公司所涉及的税种
一般公司都会涉及的税种,有如下7个:增值税、城市维护建设税、教育费附加、地方教育费附加、印花税、个人所得税、企业所得税。

增值税
全面营改增后,公司只要有开展业务,就要缴纳增值税。可能有的公司是免税的,那属于税收优惠的范畴,但申报还是必须的。
附加税
城市维护建设税、教育费附加、地方教育费附加:这是个影子税种,紧跟增值税和消费税,乘以税率就可以了。教育费附加、地方教育费附加目前针对小微企业有税收优惠,申报时根据自身情况选择减免。
印花税
印花税的征税范围虽然有限,仅是列举的合同和账薄,但每一个公司开业必须设置账薄,需要投入注册资本、需要签订一些合同。这些业务都少不了印花税的身影。
个人所得税
对于公司来说,本身不缴纳个人所得税。但是员工工资以及股东分红需要缴。公司是法定的扣缴义务人,也是要负责任的,所以不可掉以轻心。
企业所得税
一个公司,有了盈利肯定是需要缴纳企业所得税的,分公司虽然不是自己算,但也需要总公司计算分配后自行缴纳。是国家参与企业利润分配,处理国家与企业分配关系的一个重要税种。
#4 涉及税种最多的行业
当然,凡事都有例外。在众多企业中,有一个行业涉及税种远远超过了这7个税种,号称,涉及税种最多的行业。那就是房地产业:

关于税种的科普就到这里了,希望对大家有所帮助~