为方便行业人士或投资者更进一步了解时间频率行业现状与前景,智研咨询特推出《2023-2029年中国时间频率行业市场发展现状及投资策略研究报告》(以下简称《报告》)。报告对中国时间频率市场做出全面梳理和深入分析,是智研咨询多年连续追踪、实地走访、调研和分析成果的呈现。

为确保时间频率行业数据精准性以及内容的可参考价值,智研咨询研究团队通过上市公司年报、厂家调研、经销商座谈、专家验证等多渠道开展数据采集工作,并对数据进行多维度分析,以求深度剖析行业各个领域,使从业者能够从多种维度、多个侧面综合了解2022年时间频率行业的发展态势,以及创新前沿热点,进而赋能时间频率从业者抢跑转型赛道。

随着技术进步,电子信息技术的发展,时间服务体系的重要性越发明显。整个时间服务体系,通过测时、守时、授时、用时四个步骤,最终实现全球的时间统一。而唯有时间的统一,才能保证社会生活各行各业正常运转。时间频率行业为整个时间服务体系提供必要的基础硬件,是时间服务体系的重要支撑与绝对的基础。时间频率行业的产品形态主要包括频率产品和时间同步产品两类。
频率类产品,为时间的载体,主要包括原子钟、晶振、频率组件及设备。频率产品以原子钟和晶体器件为核心产生稳定的频率信号,频率组件及设备对频率信号进行合成、变换、滤波及放大等处理,产生和输出电子系统所需的各类频率信号,扩展了频率覆盖范围。
时间同步系列产品通过接收、产生、保持和传递标准时间频率源信号,为各应用系统提供统一的时间和频率信号。时间同步类产品一般形态为授时板卡、时间服务器,以稳定的信号为基准信号,对输入的信号进行校准。

时间频率是现代信息技术的基础支撑技术之一,不仅在*器武**装备、航空航天、军事通信、卫星导航等国防领域有着举足轻重的作用,在通信、电力、金融、广播电视、高速交通、物联网等国民经济重要行业也起着重要的支撑作用。时间频率的应用已经深入到社会各项科技活动和经济生活中,涉及到从基础研究到工程应用的各个方面。随着以北斗授时为主的国家时频体系不断建设和完善,我国时间频率行业迈入快速发展时期。当前我国正大力推进“新基建”建设,也为行业发展带来巨大机遇。5G/6G、北斗、物联网、卫星互联网等新一代通信网络基础设施建设离不开高精度时间频率产品,这为时间频率行业发展带来了重要契机。2022年我国时间频率行业市场规模达到420.5亿元。

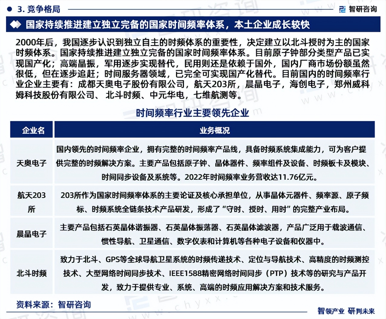
2000年后,我国逐步认识到独立自主的时频体系的重要性,决定建立以北斗授时为主的国家时频体系。国家持续推进建立独立完备的国家时间频率体系。目前原子钟部分类型产品已实现国产化;高端晶振,*用军**逐步实现替代,民用则还是依赖于国外,国内厂商市场份额虽然很低,但在逐步追赶;时间服务器领域,已完全可实现国产化替代。目前国内的时间频率行业企业主要有:成都天奥电子股份有限公司,航天203所,晨晶电子,海创电子,郑州威科姆科技股份有限公司、 北斗时频、中元华电,七维航测等。

随着我国国民经济,国防建设和空间技术的发展,对高精度时间频率服务的准确性、稳定性、可靠性和全天候都提出了越来越高的要求。大力推进我国自主的时间频率基准,守时用原子钟,星载原子钟,守时/授时系统,以及时间频率信号的测量比对和传递研究工作,以形成高性能的独立自主的时间频率系统是我国长远发展的迫切战略需求。
国产化替代加速。面对复杂多变的国际环境,我国对网络安全和核心关键技术和产品自主可控的要求日益迫切,中美贸易战更使举国上下对于核心技术关键领域自主可控的重要性形成了全民共识,这使军民用领域时间频率产品的国产化替代加速。独立自主的时间频率体系的建设将为国内时频企业提供重要的发展机遇,从政策环境、投资来源,技术创新等多方面推动国内时频产业的跨越发展。
加强技术开发与自主创新。不断提高时间频率技术创新能力,在现有产品的基础上,加快新产品开发速度,加速产品的更新升级。频率系列产品重点发展激光抽运小型铯原子钟、CPT原子钟、芯片原子钟、原子磁强计、原子陀螺仪、抗振低相噪晶体振荡器、小型抗振恒温晶振和高频晶体滤波器;时间同步系列产品重点发展民用时间同步产品、时频统一模块、卫星共视设备和卫星双向时间比对设备;北斗卫星应用产品重点发展北斗短报文应用终端及系统、小型化共形天线、轻薄型卫星手表、卫星手表系列化产品研发。

《2023-2029年中国时间频率行业市场发展现状及投资策略研究报告》是智研咨询重要成果,是智研咨询引领行业变革、寄情行业、践行使命的有力体现,更是时间频率领域从业者把脉行业不可或缺的重要工具。智研咨询已经形成一套完整、立体的智库体系,多年来服务政府、企业、金融机构等,提供科技、咨询、教育、生态、资本等服务。

数据说明:
1:本报告核心数据更新至2022年12月,以中国大陆地区数据为主,少量涉及全球及相关地区数据;预测区间涵盖2023-2029年,数据内容涉及时间频率产品产量、需求量、市场规模、细分市场结构等。
2:除一手调研信息和数据外,国家统计局、中国海关、行业协会、上市公司公开报告(招股说明书、转让说明书、年报、问询报告等)等权威数据源亦共同构成本报告的数据来源。一手资料来源于研究团队对行业内重点企业访谈获取的一手信息数据,主要采访对象有企业高管、行业专家、技术负责人、下游客户、分销商、代理商、经销商以及上游原料供应商等;二手资料来源主要包括全球范围相关行业新闻、公司年报、非盈利性组织、行业协会、政府机构及第三方数据库等。
3:报告核心数据基于公司严格的数据采集、筛选、加工、分析体系以及自主测算模型,确保统计数据的准确可靠。
4:本报告所采用的数据均来自合规渠道,分析逻辑基于智研团队的专业理解,清晰准确地反映了分析师的研究观点。
报告目录框架:
第一章 2022年中国时间频率行业发展环境分析
第一节 中国经济环境分析
一、2022年宏观经济运行情况
二、2018-2022年中国居民(消费者)收入情况
三、2018-2022年中国城市化率
四、2018-2022年中国城市及农村居民年均可支配收入
五、2022年中国经济发展预测分析
第二节 时间频率行业相关政策
一、国家“十四五”产业政策
二、其他相关政策 (标准、技术)
三、出口关税及相关税收政策
第三节 2022年中国时间频率行业发展社会环境分析
第二章 时间频率行业发展概述
第一节 行业界定
一、时间频率行业定义及分类
二、时间频率行业经济特性
三、时间频率行业产业链简介
第二节 时间频率行业发展成熟度
一、行业发展周期分析
二、行业中外市场成熟度对比
第三节 时间频率行业相关产业动态
第三章 2022年全球时间频率行业市场运行形势分析
第一节 全球时间频率行业市场运行环境分析
第二节 全球时间频率行业市场发展情况分析
一、全球时间频率行业市场供需分析
二、全球时间频率行业市场规模分析
三、全球时间频率行业主要国家发展情况分析
第三节 2023-2029年全球时间频率行业市场规模趋势预测分析
第四章 2022年中国时间频率行业技术发展分析
第一节 中国时间频率行业技术发展现状
第二节 时间频率行业技术特点分析
第三节 时间频率行业技术专利情况
一、时间频率行业专利申请数分析
二、时间频率行业专利申请人分析
三、时间频率行业热门专利技术分析
第四节 时间频率行业技术发展趋势分析
第五章 我国时间频率行业发展分析
第一节 2022年中国时间频率行业发展状况
一、2022年时间频率行业发展状况分析
二、中国时间频率行业发展动态
三、2022年我国时间频率行业发展热点
四、2022年我国时间频率行业存在的问题
第二节 2022年中国时间频率行业市场供需状况
一、2018-2022年中国时间频率行业供给分析
二、2018-2022年中国时间频率行业市场需求分析
三、中国时间频率行业产品价格分析
四、2018-2022年中国时间频率行业市场规模分析
第六章 2018-2022年中国时间频率所属行业主要数据监测分析
第一节 2018-2022年中国时间频率所属行业规模分析
一、企业数量分析
二、资产规模分析
三、销售规模分析
四、利润规模分析
第二节 2018-2022年中国时间频率所属行业产值分析
一、产成品分析
二、工业总产值分析
第三节 2018-2022年中国时间频率所属行业成本费用分析
一、销售成本分析
二、销售费用分析
三、管理费用分析
四、财务费用分析
第四节 2018-2022年中国时间频率所属行业运营效益分析
一、盈利能力分析
二、偿债能力分析
三、运营能力分析
四、成长能力分析
第七章 2022年中国时间频率行业竞争格局分析
第一节 行业竞争结构分析
一、国内企业竞争格局
二、国外企业产品市场份额
三、行业企业区域分布
第二节 时间频率行业集中度分析
一、行业市场销售集中度分析
二、行业区域消费集中度分析
第三节 2022年中国时间频率行业SWOT模型分析
一、优势
二、劣势
三、机会
四、威胁
第八章 时间频率行业优势生产企业竞争力分析
第一节 成都天奥电子股份有限公司
一、公司基本情况分析
二、公司经营情况分析
三、公司竞争力分析
第二节 北京晨晶电子有限公司
一、公司基本情况分析
二、公司经营情况分析
三、公司竞争力分析
第三节 成都可为科技股份有限公司
一、公司基本情况分析
二、公司经营情况分析
三、公司竞争力分析
第四节 武汉海创电子股份有限公司
一、公司基本情况分析
二、公司经营情况分析
三、公司竞争力分析
第五节 北京北斗时间频率技术有限公司
一、公司基本情况分析
二、公司经营情况分析
三、公司竞争力分析
第九章 2018-2022年中国时间频率行业上下游分析及其影响
第一节 2022年中国时间频率行业上游发展及影响分析
一、2022年中国时间频率行业上游运行现状分析
二、2023-2029年中国时间频率行业上游市场发展前景预测
三、上游对本行业产生的影响分析
第二节 2022年中国时间频率行业下游发展及影响分析
一、2022年中国时间频率行业下游运行现状分析
二、2023-2029年中国时间频率行业下游市场发展前景预测
三、下游对本行业产生的影响分析
第十章 2023-2029年时间频率行业发展及投资前景预测分析
第一节 2023-2029年时间频率行业市场规模预测分析
第二节 2023-2029年时间频率行业供需预测分析
第三节 中国时间频率行业五力分析
一、现有企业间竞争
二、潜在进入者分析
三、替代品威胁分析
四、供应商议价能力
五、客户议价能力
第四节 2023-2029年我国时间频率行业前景展望分析
第五节 2023-2029年我国时间频率行业产品价格走势预测
第六节 2023-2029年我国时间频率行业盈利能力预测
第十一章 2023-2029年中国时间频率行业投资风险分析
第一节 2018-2022年中国时间频率行业投资金额分析
一、2018-2022年中国时间频率行业内资企业投资金额分析
二、2018-2022年中国时间频率行业港澳台及外资企业投资金额分析
第二节 近年中国时间频率行业主要投资项目分析
第三节 2023-2029年中国时间频率行业投资周期分析
第四节 2023-2029年中国时间频率行业投资风险分析
一、政策和体制风险
二、技术发展风险
三、市场竞争风险
四、原材料压力风险
五、进入退出风险
六、经营管理风险
第十二章 2023-2029年中国时间频率行业发展策略及投资建议分析
第一节 时间频率行业发展策略分析
一、坚持产品创新的领先战略
二、坚持品牌建设的引导战略
三、坚持工艺技术创新的支持战略
四、坚持市场营销创新的决胜战略
五、坚持企业管理创新的保证战略
第二节时间频率行业市场的重点客户战略实施
一、实施重点客户战略的必要性
二、合理确立重点客户
三、对重点客户的营销策略
四、强化重点客户的管理
五、实施重点客户战略要重点解决的问题
第三节 2023-2029年中国时间频率产品生产及销售投资运作模式探讨
一、国内生产企业投资运作模式
二、国内营销企业投资运作模式
三、外销与内销优势分析
第四节 2023-2029年中国时间频率行业发展建议
第五节 2023-2029年中国时间频率行业投资建议
图表目录:部分
图表1:时间频率行业产业链图
图表2:2014-2022年全球时间频率规模走势
图表3:2011-2022年全球主要地区时间频率市场规模走势
图表4:中国时间频率行业专利申请数统计
图表5:2014-2022年中国时间频率行业市场规模
图表6:2014-2022年中国时间频率行业主要产品产量情况
图表7:2014-2022年中国时间频率行业主要产品市场需求情况
图表8:2014-2022年中国时间频率行业细分市场规模情况
图表9:国家时间频率体系
图表10:2022年我国时间频率产品消费区域分布格局
智研咨询作为中国产业咨询领域领导品牌,以“用信息驱动产业发展,为企业投资决策赋能”为品牌理念。公司融合定量分析与定性分析方法,用自主研发算法,结合行业交叉大数据,通过多元化分析,挖掘定量数据背后根因,剖析定性内容背后逻辑,客观真实地阐述行业现状,审慎地预测行业未来发展趋势,为客户提供专业的行业分析、市场研究、数据洞察、战略咨询及相关解决方案,助力客户提升认知水平、盈利能力和综合竞争力。主要服务包含精品行研报告、专项定制、月度专题、可研报告、商业计划书、产业规划等。提供周报/月报/季报/年报等定期报告和定制数据,内容涵盖政策监测、企业动态、行业数据、产品价格变化、投融资概览、市场机遇及风险分析等。