一、单项选择题(共20题,每题1分。每题的备选项中,只有1个最符合题意)
1.机械设备安装中,垫铁不能实现的功能是( )。
A.调整水平
B.传递载荷
C.调整标高
D.减少振动
【答案】D
【解析,P65,(五)垫铁设置 1.设置垫铁的作用。一是找正调平机械设备,通过调整垫铁的厚度,可使设备安装达 到设计或规范要求的标高和水平度;二是能把设备重量、工作载荷和拧紧地脚螺栓产生的 预紧力通过垫铁均匀地传递到基础。
2.垫铁的设置。按规范、设计图、设备图纸的规定设置。
2.当电动机绝缘电阻达到( )认定为干燥完毕。
A.1h
B.5h
C.6h
D.8h
【答案】B
【解析】P79,(3)电动机干燥时注意事项:
1)在干燥前应根据电动机受潮情况制定烘干方法及有关技术措施。
2)烘干温度缓慢上升,一般每小时的温升控制在5~8℃。
3)干燥中要严格控制温度,在规定范围内,干燥最高允许温度应按绝缘材料的等级来 确定,一般铁芯和绕组的最高温度应控制在70~80℃。
4)干燥时不允许用水银温度计测量温度,应用酒精温度计、电阻温度计或温差热电 偶。 5)定时测定并记录绕组的绝缘电阻、绕组温度、干燥电源的电压和电流、环境温度。 测定时一定要断开电源,以免发生危险。
6)当电动机绝缘电阻达到规范要求,在同一温度下经5h稳定不变后认定干燥完毕
3.工业管道中,压缩空气管道的颜色是( )。
A.淡灰色
B.淡蓝色
C.大红色
D.艳绿色
【答案】A
【解析】P89,1. 基本识别色 根据管道所输送介质的一般性能, 基本识别色分为八类。例如:水是艳绿色,水蒸气 是大红色,空气是淡灰色,气体是中黄色,酸或碱是紫色,可燃液体是棕色,其他液体是 黑色,氧是淡蓝色。
4.下列设备采购文件中,属于商务文件的是( )。
A.供货一览表
B.技术要求
C.设备数据表
D.质量标准
【答案】A
【解析】P272,(二)设备采购商务文件
1.设备采购商务文件组成 设备采购商务文件的内容包括:询价函及供货一览表;报价须知;设备采购合同基本 条款和条件;包装、唛头、装运及付款须知;确认报价回函(格式)。 补充知识点:唛头是一个音译名词,一般读作mà tóu,是“mark”头的音译。一指 商标的意思,二指用文字、图形和记号标明在货物的包装上,以便识别一批货物不同于另 一批货物的标记。
2.设备采购商务文件的修订 设备采购商务文件常采用标准通用文件,在执行某一特定项目时,应根据项目合同及 业主的要求把通用商务文件修改为适合该设备使用的设备采购商务文件。
P271,(一)设备采购技术文件 设备采购技术文件包括设备请购书及请购书附件。 1.设备请购书 设备请购书的内容包括:供货范围;技术要求和说明、质量标准;图纸、数据表;检 验要求;供货商提交文件的要求等。
5.可用于空调设备过滤网干净程度的监检开关是( )。
A.压力开关
B.流量开关
C.压差开关
D.空气开关
【答案】C
【解析】P203,
3.输入设备 (1)电量传感器。有电压、电流、频率、有功功率、功率因数等几种。
(2)非电量传感器。有温度、湿度、压力、液位和流量传感器等。
1)温度传感器常用的有风管型和水管型。由传感元件和变送器组成,以热电阻或热 电偶作为传感元件,有1kΩ镍电阻、1kΩ和100Ω铂电阻等类型。
2)湿度传感器用于测量室内、室外和风管内的相对湿度。有氯化锂湿度传感器、碳湿 敏元件、氧化铝湿度计和陶瓷湿度传感器等。
3)压力、压差传感器有电容式压差传感器、液体压差传感器、薄膜型液体压力传感 器等。 4)压差开关是随着空气压差引起开关动作的装置。一般压差范围可在20~4000Pa。 例如,压差开关可用于监视过滤网阻力状态的监测。
5)流量传感器的结构形式可分为叶片式、量芯式、热线式、热膜式、卡门涡旋式等, 由检测和转换单元组成。
6)空气质量传感器可监测空气中的烟雾、CO、CO2等多种气体含量,以0~10VDC输 出或干接点报警信号输出。
6.风管严密性检验的项目不包括( )。
A.咬口缝
B.咬口形式
C.铆接孔
D.法兰翻边
【答案】B
【解析】P191,
2.风管系统安装完成后,应对安装后的主、干风管分段进 行严密性试验。严密性检验,主要检验风管、部件制作加工后的咬口缝、铆接孔、风管的 法兰翻边、风管管段之间的连接严密性,检验合格后方能交付下道工序。
7.危大工程安全专项方案的安全技术交底记录,除由交底双方签字外,还需确认签字 的人是( )。
A.项目安全主管
B.专项方案编制人
C.项目专职安全员
D.项目技术负责人
【答案】C
【解析】P289,
3. 危大工程安全专项方案实施前,编制人员或者项目技术 负责人应当向现场管理人员进行交底。施工现场管理人员应当向作业人员进行安全技术交 底, 并由双方和项目专职安全生产管理人员共同签字确认。
安全交底答案人员(三方):交底人(现场管理人员)、被交底人(作业 人员)、项目专职安全生产管理人员。
8.下列喷水灭火系统中,属于开式系统的是( )
A.雨淋系统
B.干式系统
C.湿式系统
D.预作用系统
【答案】A 【解析】P221,2.自动喷水灭火系统 (1)闭式喷水灭火系统 1)湿式系统 2)干式系统 3)干湿式系统 4)预作用系统 (2)开式系统(雨淋系统) (3)水喷雾灭火系统 (4)自动喷水-泡沫联用系统
9.下列需协调的单位中,与项目合同没有契约关系的是( )。
A.勘察设计单位
B.供水供电部门
C.设备材料厂家
D.消防管理部门
【答案】D 【
解析】P316,一、机电工程项目部与施工单位有合同契约关系的单位的 协调 (一)协调单位 发包单位、业主及其代表监理单位;材料供应单位或个人;设备供应单位;施工机械 出租单位;经委托的检验、检测、试验单位;临时设施场地或建筑物出租单位或个人;其他。 二、机电工程项目
(一)协调单位 工程设计单位;与工程试运转相关的市政供水、供气、供热、供电单位;交通市政运 输道路管理以及航道、车站、港口、码头等管理单位;通信、污水排放、建筑垃圾处置等 管理单位;其他。 3.虽然这些单位与施工单位间无合同契约关系,但通常与发包单位或业主间有永久性 的或一次性的经济合同关系,所以总承包单位与其协调时应尽量邀请发包单位或业主参加, 可以获得工程施工需要的较佳的协调效果。
三、机电工程项目部对施工行为监督检查单位的协调 (一)协调单位 工程质最监督机构;施工安全监督机构;特种设备安全监督机构;消防安全监督机构; 环保监察机构;海关和检验检疫机构;其他。
(二)协调要点 1.这些单位是经政府行政主管部门授权依法对工程建设施工活动进行监督检查,具有 强制性性质,施工单位要主动配合其监督检查活动,以避免造成重大事故或重大损失,防 止发生影响社会稳定的事件。
10.对材料供应商进行评价的内容不包括( )
A.产品交货期限
B.质量保证能力
C.产品采购方式
D.产品售后服务
【答案】C
【解析】P297,(二)供应商选择要求 1.对供货商的调查与评价。应对若干个供货商的质量保证能力进行调查,对调查结果 进行分析,并做出评价。向曾经使用过或正在使用供货商商品的用户进行质量、价格、交 货期、售后服务等方面的情况调查,征求这些用户的评价意见。
2.对商品样品验证和评价。对供货商提供的商品样品进行质量验证和评价。
3.对供货商对比和综合评价。对各个供货商对比,进行综合评价,为最后选择确定供 货商做出判定。评价的方式和深入程度,应根据采购商品的类别、重要性和数量分别确定。
11.金属热喷涂层防腐作业前,表面预处理的等级是( )。
A.Sa3
B.Sa2.5
C.Sa1
D.St2
【答案】A
【解析】P144,1.清洁程度要求 (1)当设计对基体表面处理无要求时, 其基体表面处理的质量要求应符合表 1H413072中的要求。

12.下列关于仪表管路管道试验说法正确的是( )。
A.液压试验的压力应为设计压力的1.15倍
B.气压试验的压力应为设计压力的1.25倍
C.真空管道压力试验应采用0.4MPa的气压试验压力
D.设计压力小于或等于0.6MPa的仪表管道,宜采用气体作为试验介质
【答案】D
【解析】P136,7.仪表管路管道试验
(1)水压试验介质应使用洁净水,奥氏体不锈钢管道进行试验时,水中氯离子含量不 得超过25ppm(25*10-6)。在环境温度5℃以下进行试验时,应采取防冻措施。
(2)液压试验的压力应为设计压力的1.5倍。当达到试验压力后,应稳压10min,再 将试验压力降至设计压力,稳压10min,应无压降,并应无渗漏。
(3)气压试验介质应使用空气或氮气,试验温度严禁接近管道材料的脆性转变温度。
(4)气压试验的压力应为设计压力的1.15倍,试验时应逐步缓慢升压,达到试验压力 后,应稳压10min,再将试验压力降至设计压力,应稳压5min,采用发泡剂检验应无泄漏。 (5)真空管道压力试验应采用0.2MPa气压试验压力。达到试验压力后,稳压15min, 采用发泡剂检验应无泄漏。
(6)测量和输送易燃易爆、有毒、有害介质的仪表管道, 必须进行管道压力试验和 泄漏性试验。
(7)当工艺系统规定要求进行真空度或泄漏性试验时, 其内的仪表管道系统应与工艺系统一起进行试验。
(8)仪表气源管道、气动信号管道或设计压力小于或等于0.6MPa的仪表管道,宜采 用气体作为试验介质。
13.项目分包工程预验收的组织单位应是( )
A.建设单位.
B.监理单位
C.总包单位
D.分包单位
【答案】C
【解析】P262,四、工程分包单位管理 1.总承包单位对分包单位及分包工程的施工管理,应从施工准备、进场施工、工序交 验、竣工验收、工程保修以及技术、质量、安全、进度、工程款支付等进行全过程的管理。
2.总承包单位应派代表对分包单位进行管理,对分包工程施工进行有效控制和记录, 保证分包工程的质量和进度满足工程要求,保证分包合同的正常履行,保证总承包单位的 利益和信誉。
3.分包单位工作中的停检点应在自检合格的前提下,由总包单位检查合格后报请监理 (业主代表)进行检查。分包单位对开工、关键工序交验、竣工验收等过程经自行检验合 格后,均应事先通知总承包单位组织预验收,经认可后由总承包单位通知业主组织检查验 收。
14.钢结构安装,下列说法正确的( )。
A.吊车梁和吊车桁架组装、焊接完成后不允许下挠
B.高强度螺栓连接后螺栓丝扣外露应为1~5扣
C.多节柱安装时应从下层轴线引上
D.高强度螺栓的拧紧宜在1h内完成
【答案】A
【解析】P116,2.扭矩控制 (1)高强度螺栓连接副施拧分为初拧和终拧。大型节点在初拧和终拧间增加复拧。 初拧扭矩值可取终拧扭矩的50%,复拧扭矩应等于初拧扭矩。初拧(复拧)后应对螺母涂 刷颜色标记。高强度螺栓的拧紧宜在24h内完成。
(2)高强度螺栓应按照一定顺序施拧,宜由螺栓群中央顺序向外拧紧。
(四)质量检验要求 1.高强度螺栓连接检验 (1)高强度大六角头螺栓连接副终拧扭矩检查:宜在螺栓终拧1h后、24h之前完成检查。检查方法采用扭矩法或转角法,但原则上应与施工方法相同。检查数量为节点数的 10%, 但不应少于10个节点,每个被抽查节点按螺栓数抽查10%,且不应少于2个。
(2)扭剪型高强度螺栓终拧后,除因构造原因无法使用专用扳手终拧掉梅花卡头者除 外,未在终拧中扭断梅花卡头的螺纹数不应大于该节点螺栓数的5%。对所有梅花卡头未拧 掉的扭剪型高强度螺栓连接副用扭矩法或转角法进行终拧并做标记。检查数量为节点数的 10%,但不应少于10个节点。
(3)高强度螺栓连接副终拧后,螺栓丝扣外露应为2~3扣,其中允许有10%的螺栓丝 扣外露1扣或4扣。
2. 其他检验 (1)多节柱安装时,每节柱的定位轴线应从地面控制轴线直接引上,不得从下层柱 的轴线引上,避免造成过大的累积误差。
(2)吊车梁和吊车桁架组装、焊接完成后不允许下挠。
(3)钢网架结构总拼完成后及屋面工程完成后应分别测量其挠度值,且所测的挠度值 不应超过相应设计值的1.15倍。
(4)涂料、涂装遍数、涂层厚度均应符合设计要求。当设计对涂层厚度无要求时, 涂层干漆膜总厚度:室外应为150μm,室内应为125μm,其允许偏差为-25μm。每遍涂层 干漆膜厚度的允许偏差为-5μm。
(5)薄涂型防火涂料的涂层厚度应符合有关耐火极限的设计要求。厚涂型防火涂料涂 层的厚度,80%及以上面积应符合有关耐火极限的设计要求,且最薄处厚度不应低于设计 要求的85%。
15.下列关于电梯井道照明说法错误的是( )
A.宜采用36V安全电压
B.中间灯每8m设置一个
C.照度不得小于50lx
D.井道最高点和最低点0.5m内应各装一盏灯
【答案】B 【解析】P215,2.土建交接检验的要求 (5)井道内应设置永久性电气照明,井道照明电压宜采用36V安全电压,井道内照度 不得小于50lx,井道最高点和最低点0.5m内应各装一盏灯,中间灯间距不超过7m,并分 别在机房和底坑设置控制开关。
16.下列关于伸缩缝的留设说法正确的是( )。
A.两固定管架间水平管道的绝热层不应留设伸缩
B.设备采用软质绝热制品时,应留设伸缩缝
C.方形设备壳体上有加强筋板时,绝热层可不留设伸缩缝
D.立式设备及垂直管道可不留伸缩缝..
【答案】C
【解析】P153,(1)伸缩缝留设规定 1)设备或管道采用硬质绝热制品时,应留设伸缩缝。 2)两固定管架间水平管道的绝热层应至少留设一道伸缩缝。
3)立式设备及垂直管道,应在支承件、法兰下面留设伸缩缝。
4)弯头两端的直管段上,可各留一道伸缩缝;当两弯头之间的间距较小时, 其直管 段上的伸缩缝可根据介质温度确定仅留一道或不留设。
5)当方形设备壳体上有加强筋板时,其绝热层可不留设伸缩缝。
6)球形容器的伸缩缝,必须按设计规定留设。当设计对伸缩缝的做法无规定时,浇注 或喷涂的绝热层可用嵌条留设。
7)多层绝热层伸缩缝的留设: 中、低温保温层的各层伸缩缝,可不错开。保冷层及高温保温层的各层伸缩缝,必须 错开,错开距离应大于100mm。
17.塔式光热发电的集热设备的组成包括( )。
A.机舱
B.定日镜
C.蒸汽汽轮机
D.换热器安装
【答案】B 【解析】P127,(一)光热发电设备的组成 光热发电设备由集热器设备、热交换器、汽轮发电机等设备组成。
1.槽式光热发电的集热器由集热器支架(驱动塔架、支架)、集热器(驱动轴、悬臂、 反射镜、集热管、集热管支架、管道支架等)及集热器附件等组成。
2.塔式光热发电的集热设备由定日镜、吸热器钢架和吸热器设备等组成。
18.在建筑管道中,薄壁不锈钢管道应采用( )。
A.焊接连接
B.法兰连接
C.螺栓连接
D.卡压连接
【答案】D 【解析】P164,一、建筑管道常用的连接方法根据用途和管材,常用的连接方法有:螺纹连接、法兰连接、焊接、沟槽连接(卡箍 连接)、卡套式连接、卡压连接、热熔连接、承插连接等。
1.螺纹连接。螺纹连接是利用带螺纹的管道配件连接,管径小于或等于80mm的镀锌 钢管宜用螺纹连接,多用于明装管道。钢塑复合管一般也用螺纹连接。镀锌钢管套丝扣时 破坏的锁锌层表面及外露螺纹部分应做防腐处理。
2.法兰连接。直径较大的管道采用法兰连接,法兰连接一般用在主干道连接阀门、水 表、水泵等处,以及需要经常拆卸、检修的管段上。
3.焊接。焊接适用于非镀锌钢管,多用于暗装管道和直径较大的管道,并在高层建筑 中应用较多。铜管连接可采用专用接头或焊接,当管径小于22mm时宜采用承插或套管焊 接,承口应迎介质流向安装,当管径大于或等于22mm时宜采用对口焊接。不锈钢管可采 用承插焊。
4.沟槽连接(卡箍连接)。沟槽式连接可用于消防水、空调冷热水、给水、雨水等系 统直径大于或等于100mm的镀锌钢管或钢塑复合管,具有操作简单、不影响管道的原有特 性、施工安全、系统稳定性好、维修方便、省工省时等特点。沟槽连接时,沟槽的深度应 满足设计要求,不得过浅或过深。
5.卡套式连接。铝塑复合管一般采用螺纹卡套压接。将配件螺母套在管道端头,再把 配件内芯套入端头内,用扳手把紧配件与螺母即可。铜管的连接也可采用螺纹卡套压接。
6.卡压连接。不锈钢卡压式管件连接技术取代了螺纹、焊接、胶接等传统给水管道连 接技术,具有保护水质卫生、抗腐蚀性强、使用寿命长等特点。施工时将带有特种密封圈 的承口管件与管道连接,用专用工具压紧管口而起到密封和紧固作用,施工中具有安装便 捷、连接可靠及经济合理等优点。
7.热熔连接。PPR管、HDPE管的连接方法采用热熔器进行热熔连接。
8.承插连接。用于给水及排水铸铁管及管件的连接。有柔性连接和刚性连接两类,柔 性连接采用橡胶圈密封,刚性连接采用石棉水泥或膨胀性填料密封,重要场合可用铅密封。
19.联动试运行的目的不包括( )。
A.电气连锁
B.安装质量
C.全部性能
D.产品合格证
【答案】D 【解析】P408,一、联动试运行的主要范围和目的 1.主要范围 单台设备(机组)或成套生产线及其辅助设施包括管路系统、电气系统、润滑系统
液压系统、气动系统、冷却系统、加热系统、自动控制系统、联锁系统、报警系统等。
2.目的 主要考核联动机组或整条生产线的电气联锁,检验设备全部性能和制造、安装质量是 否符合规范和设计要求。
20.下列关于100kg灯具安装说法正确的是( )。
A.应进行500kg的恒定均布载荷试验
B.应按300kg重量进行恒定均布载荷试验
C.试验持续时间不少于10min
D.应抽查其悬吊装置的载荷强度试验记录
【答案】A【解析】
P180,3.灯具固定要求 (1)灯具固定应牢固可靠,在砌体和混凝土结构上严禁使用木榫、尼龙塞或塑料塞固 定;检查时按每检验批的灯具数量抽查5%,且不得少于1套。
(2)质量大于10kg的灯具、固定装置及悬吊装置应按灯具重量的5倍恒定均布载荷做 强度试验,且持续时间不得少于15min。施工或强度试验时观察检查,查阅灯具固定装置 及悬吊装置的载荷强度试验记录;应全数检查。
(3)吸顶或墙面上安装的灯具,其固定螺栓或螺钉不应少于2个,灯具应紧贴饰面。
(4)悬吊式灯具安装要求: 1)质量大于0.5kg的软线吊灯,灯具的电源线不应受力。 2)质量大于3kg的悬吊灯具,固定在螺栓或预埋吊钩上,螺栓或预埋吊钩的直径不应 小于灯具挂销直径,且不应小于6mm。 3)当采用钢管作灯具吊杆时,其内径不应小于10mm,壁厚不应小于1.5mm。 4)灯具与固定装置及灯具连接件之间采用螺纹连接的螺纹啮合扣数不应少于5扣。
二、多项选择题(共10题,每题2分。每题的各选项中,有2个或2个以上符合题意, 至少有1个错项。错选,本题不得分;少选,所选的每个选项得0.5分)
21.红外辐射陶瓷的特点有( )。
A.不生锈
B.能承受压力
C.硬度低
D.能承受光照
E.脆性小
【答案】ABD 脆性大,就是在受力状态容易瞬时断裂。在陶瓷受到较大的冲击力时,错很难滑移,弹性形变和塑性形变很难发生,所以就瞬间断裂。
【解析】P8,1.陶瓷的特性 陶瓷是以黏土等硅酸盐类矿物为原料,经粉末处理、成型、烧结等过程加工而成,具 有坚硬、不燃、不生锈,能承受光照、压力等优良性能。陶瓷的硬度很高,但脆性很大。
22.下列泵类设备中属于往复泵的有( )。
A.活塞泵
B.柱塞泵
C.隔膜泵
D.齿轮泵
E.叶片泵
【答案】ABC 【解析】P17,2.按泵的工作原理和结构形式分类 (1)容积式泵。靠工作部件的运动造成工作容积周期性地增大和缩小而吸排物料, 并靠工作部件的挤压而直接使物料的压力能增加。根据运动部件运动方式的不同分为往复 泵和回转泵两类,往复泵有活塞泵、柱塞泵和隔膜泵等;回转泵有齿轮泵、螺杆泵和叶片 泵等。 (2)叶轮式泵。叶轮式泵是靠叶轮带动液体高速回转而把机械能传递给所输送的物料。 根据泵的叶轮和流道结构特点的不同,叶轮式泵分为离心泵、轴流泵、混流泵和旋涡泵等。

23.下列计量器具中,属于B类计量器具的有( )。
A.木尺
B.钢直尺
C.塞尺
D.焊接检验尺
E.卡尺
【答案】CDE
【解析】P433,2)B类计量器具 ①B类计量器具的范围:安全防护、医疗卫生和环境监测方面,但未列入强制检定工 作计量器具范围的计量器具;生产工艺过程中非关键参数用的计量器具;产品质量的一般 参数检测用计量器具;二、三级能源计量用计量器具;企业内部物料管理用计量器具。 例如,卡尺可测量轴及孔的直径、塞尺可测量不同深度缝隙的大小、百分表在设备安装找正时可用来测量设备的端面圆跳动和径向圆跳动,还有焊接检验尺、5m以上卷尺、温 度计、压力表、万用表等。
②B类计量器具的管理:对列入B类管理范围的计量器具,如符合国家检定规程要求的 应按规定进行周期检定;对无检定规程但需要校准的计量器具(检测设备)应按规定进行 校准;B类计量器具的配备数量,应能保证企业生产经营活动正常进行。
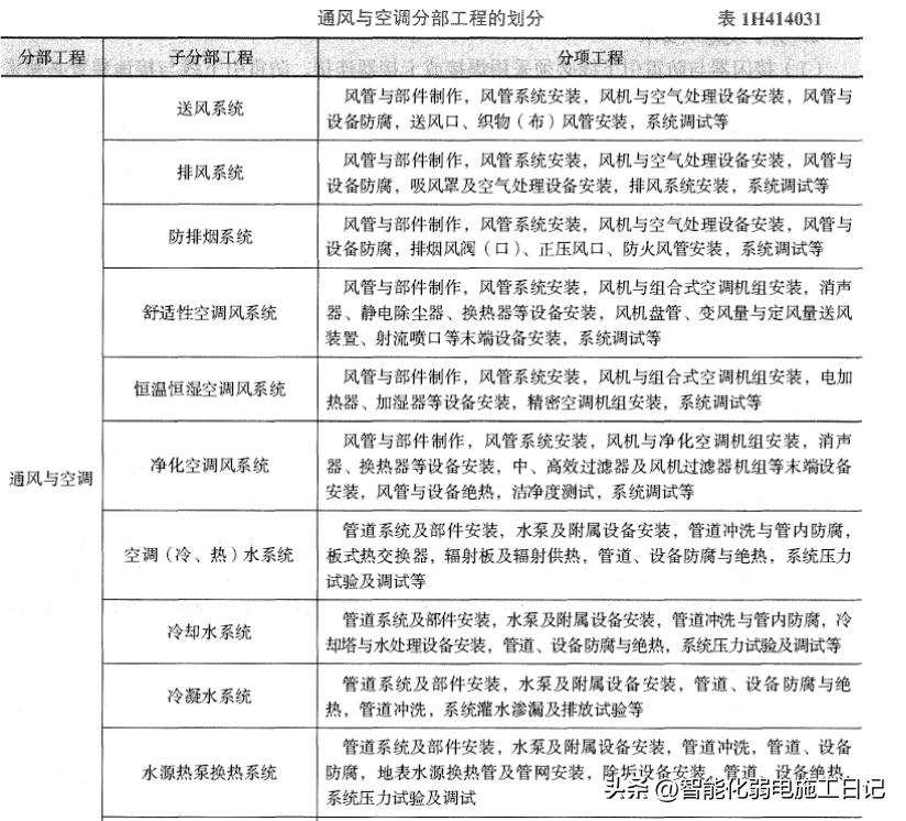
24.在建筑安装分部工程划分中,通风与空调子分部工程包括( )
A.室内热水系统
B.冷却水系统
C.室内供暖系统
D.防排烟系统
E.空调冷水系统
【答案】BDE 【解析】,P184

25.新建工程立项阶段,用户应于供电企业达成的意向性协议内容( )
A.供电可能性
B.用电量
C.供电条件
D.用电设备
E.供电方式
【答案】BE 【解析】P436,1.供用电协议应具有的内容 供电企业和工程建设或施工单位应当在供电前根据工程建设需要和供电企业的供电能 力签订供用电协议(合同)。供用电协议(合同)应当具备以下内容: (1)供电方式、供电质量和供电时间
(2)用电容量和用电地址、用电性质;
(3)计量方式和电价、电费结算方式;
(4)供用电设施维护责任的划分;协议(合同)的有效期限;
(5)违约责任,以及双方共同认为应当约定的其他条款。
26.光学经纬仪可用来测量( )。
A.中心线
B.距离
C.垂直度校正
D.标高
E.水平度
【答案】AC 【解析】,P36,(一)经纬仪的组成及用途 1.经纬仪的组成。由基座、度盘(水平度盘和竖直度盘)和照准部三个部分组成。
2.经纬仪的用途。广泛用于控制、地形和施工放样等测量。在经纬仪上附有专用配件 时,可组成激光经纬仪、坡面经纬仪等。 例如,光学经纬仪(如苏光J2经纬仪等),它的主要功能是测量纵、横轴线(中心线) 以及垂直度的控制测量等。光学经纬仪主要应用于机电工程建(构)筑物建立平面控制网 的测量以及厂房(车间)柱安装铅垂度的控制测量,于测量纵向、横向中心线,建立安装 测量控制网并在安装全过程进行测量控制。
(二)经纬仪的应用 经纬仪的主要功能是测量水平角和竖直角。
1.主要应用于机电工程建(构)筑物建立平面控制网的测量以及厂房(车间)立柱安 装垂直度的控制测量。
2. 在机电安装工程中,用于测量纵、横中心线,建立安装测量控制网并在安装全过程 进行测量控制。
27.焊缝消氢处理的主要目的有()。
A.防止冷裂纹的产生
B.防止热裂纹的产生
C.降低焊缝中含氢量
D.清除焊接残余应力
E.预防裂纹集中应力
【答案】AC E不选,是预防氢致集中应力
【解析】P58,7.消氢处理 采用低氢焊条以降低焊缝中的含氢量,焊后及时进行消氢处理,都能有效降低焊缝中 的氢含量,预防氢致集中应力。 消氢处理的温度一般为300~350℃,保温2~6h后冷却。消氢处理的主要目的是使焊缝 金属中的扩散氢逸出,降低焊缝及热影响区的含氢量,防止氢致冷裂纹的产生。
补充知识点: 在焊接结束和完全冷却后仍继续存在的内应力称为焊接残余应力。焊接残余应力的分 类如下: 1,按应力产生的原因分类 (1)热应力:焊接是不均匀加热和冷却过程焊件内部主要由于受热不均匀、温度差异 所引起的应力,称为热应力,又称温度应力。
(2)拘束应力:主要由于结构本身或外加拘束作用而引起的应力,称为拘束应力。
(3)相变应力:主要由于焊接接头区产生不均匀的组织转变而引起的应力,称为相变 应力,又称组织应力。
(4)氢致集中应力:主要由于扩散氢聚集在显微缺陷处而引起的应力,称为氢致集中 应力。
28.关于地锚和使用的说法,正确的有()。
A.地锚制作和设置要按吊装方案的规定进行
B.地锚使用前应进行试拉并合格后方可使用
C.埋置式地锚的横梁可以用钢管也可用枕木
D.地锚坑须用三七灰土分层回填至周围地平
E.地锚设置完成后应做好“隐蔽工程验收”记录
【答案】ABE C建议不选。
【解析】2.地描设置和使用要求
(1)地描结构形式应根据受力条件和施工地区的地质条件设计和选用。地描的制作和 设置应按吊装专项施工方案的规定计算校核。
(2)埋入式地描基坑的前方,缆风绳受力方向坑深2.5倍的范围内不应有地沟、线缆、 地下管道等。
(3)埋入式地描在回填时,应用净土分层夯实或压实,回填的高度应高于基坑周围地 面400mm以上,且不得浸水。地描设置完成后应做好隐蔽工程记录。
(4)埋入式地锚设置完成后,受力绳扣应进行预拉紧。
29.适用于《特种设备安全法》监督管理的设备有( )
A.炼油厂开工锅炉
B.核电站蒸汽汽包
C.航母飞机升降机
D.旅游区观光索道
E.商场的载客电梯
【答案】ADE 【解析】
P443,一、特种设备的范围 特种设备是对人身和财产安全有较大危险性设备的总称,包括生产(设计、制造、安 装、改造、修理)、经营、使用、检验、检测及其监督管理。
(1)《特种设备安全法》规定的特种设备,是指对人身和财产安全有较大危险性的锅 炉、压力容器(含气瓶)、压力管道、电梯、起重机械、客运索道、大型游乐设施、场 (厂)内专用机动车辆,以及法律、行政法规规定适用《特种设备安全法》的其他特种设 备。
(2) 特种设备范围不仅限于通常所讲的“八类设备“,即其他法律、行政法规规定 适用《特种设备安全法》的设备,也应视为特种设备。
(3)*设施核**、航空航天器和军事装备上使用的特种设备的安全监督管理不适用《特 种设备安全法》。
(4)铁路机车、海上设施和船舶、矿山井下使用的特种设备以及民用机场专用设备的 安全监督管理,房屋建筑工地、市政工程工地用起重机械和场(厂)内专用机动车辆的安 装、使用的监督管理,由有关部门依照《特种设备安全法》和其他有关法律的规定实施。
30.关于工业安装分部工程质量验收的说法,正确的有( )
A.质量验收需由施工单位组织验收
B.质量验收结论可由建设单位填写
C.质量验收结论可由监理单位填写
D.质量验收等级分为“好”或“差”
E.质量验收结论为“合格”或“不合格”
【答案】BCE 【解析】P458,1.分部(子分部)工程质量验收的程序 (1)分部工程是组成单位工程的基本单元,分部工程质量检验评定的结果直接影响单位工程的整体质量。
(2)分部(子分部)工程质量验收应在各分项工程验收合格的基础上,由施工单位向 建设单位提出报验申请,由建设单位项目负责人(总监理工程师)组织施工单位和监理、 设计等有关单位项目负责人及技术负责人进行验收。
2.分部(子分部)工程质量验收合格的规定
(1)分部(子分部)工程质量验收等级分为“合格”或“不合格”两个等级。
(2)分部(子分部)工程所含分项工程的质量应全部为合格。
(3)分部(子分部)工程的质量控制资料应齐全。
3.分部(子分部)工程质量验收记录
(1)分部(子分部)工程质量验收记录的检查评定结论由施工单位填写。
(2)验收结论由建设(监理)单位填写。记录表签字人:建设单位项目负责人、建 设单位项目技术负责人,总监理工程师,施工单位项目负责人、施工单位项目技术负责人, 设计单位项目负责人;年、月、日等。
(3)填写的主要内容:分项工程名称、检验项目数、施工单位检查评定结论、建设 (监理)单位验收结论。结论为“合格”或“不合格”