文 | 乳品之家奶粉测评研究中心
随着消费升级以及羊奶消费认知的提升,近年来羊奶粉这个窄众市场逐步做大,越来越多家庭开始尝试给宝宝喂养羊奶粉。于是在各种媒体渠道,我们也经常看到一些广告宣传,比如:某某羊奶粉是“全球销量领军者”;某某奶粉是100%纯羊乳蛋白(下称“全羊”)……截至目前,通过国家市场监督管理总局配方注册的羊奶粉品牌至少90个,其中全羊产品接近40款。
这么多全羊产品,究竟哪一款更好、更值得选择?估计很多宝妈都遇到了选择难题。接下来,乳品之家奶粉测评中心挑选市面上比较畅销的6款国产全羊奶粉,有一说一,实事求是,横向对比深度测评,希望能够为宝妈提供有价值的参考。
这6款国产全羊奶粉分别是:圣元优博圣特拉慕,爱优诺(2020年6月更改为爱悠若特,以下 不在 提示),红星美羚羚恩贝贝,欧比佳羊滋滋,美力源,智冠福羊。
测前说明:
本次测评通过京东、天猫等多种途径对上述6款羊奶粉做数据调研,在整个过程不涉及感官评测,参加评测产品均以3段为例,下面均省略段位。
本期测评所涉及到的营养成分指标,主要参照我国目前正在执行的:1,国标GB10767-2010《食品安全国家标准 较大幼儿和幼儿配方食品》;2,国标GB14880-2012《食品安全国家标准 食品营养强化剂使用标准》;3,《食品安全国家标准 幼儿配方食品(征求意见稿)》(2018年9月发布);4,《婴幼儿配方乳粉产品配方注册管理办法》(2018年1月1日正式实施)。

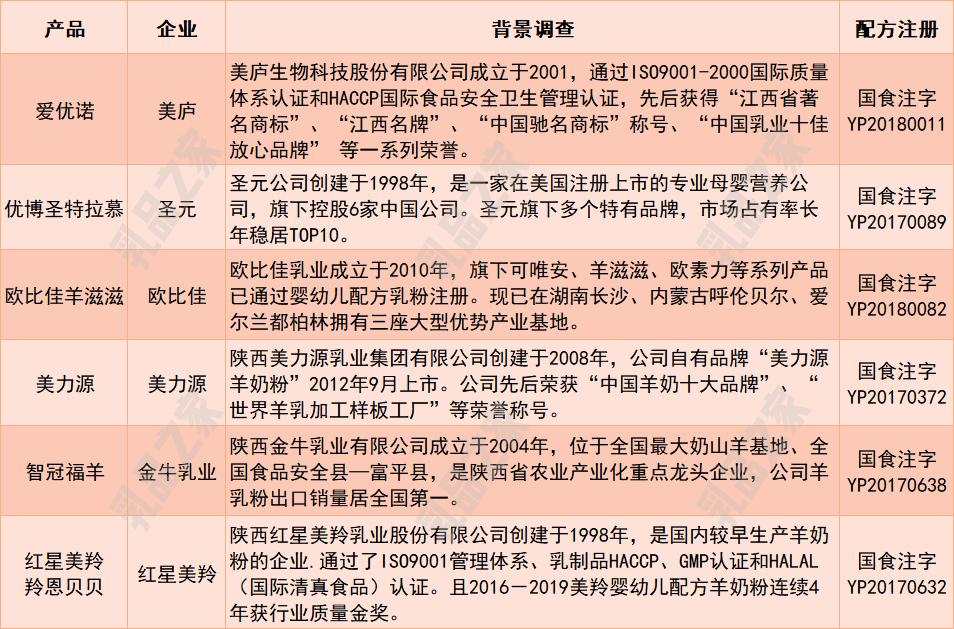
一、背景调查
奶粉作为婴幼儿的口粮,在奶质安全上的选择也是慎重又慎重,因此企业品牌背景犹如人的简历,对消费者选择奶粉具有重要参考。
以下图表是上述6款全羊奶粉的企业背景。

小结:通过对上述6款全羊奶粉所属企业的背景进行梳理,我们不难发现:
①这6家企业均属于中小企业,企业总部都在中国,产地也都在中国,只是奶源地有国外的,也有国内的。
②这6家企业的发展史都相对较短,最长的也仅仅只有22年的时间。所有企业均没有制药背景。
③只有圣特拉慕所属企业圣元曾经是上市公司,美庐和红星美羚目前均在冲刺IPO,其他三家企业美力源、欧比佳和金牛,企业规模相对较小。
④上述6款全羊奶粉都已经通过国家配方注册,生产能力、研发能力和检验能力得到总局的初步认可。
二、奶源追溯
奶源是奶粉品质的源泉,是决定品质好坏的第一道关。有句话说得好:好羊产好奶。根据乳品之家的专业研究,这些年,受到更多消费者认可、卖得较好的奶粉,大多都取决于卓越的全产业链建设。从牧场到工厂,从工厂到市场,夯实的全产业链可以确保企业生产更稳定,品质更过硬。
以下图表是上述6款全羊奶粉奶源地、产地、核心原料内容。

①奶源地和产地
美力源、智冠福羊、红星美羚羚恩贝贝奶源地和产地均是:中国。
爱优诺、优博圣特拉慕、欧比佳羊滋滋产地均是:中国。
爱优诺、优博圣特拉慕、欧比佳羊滋滋奶源地分别是:荷兰、荷兰和法国、荷兰和瑞典。
中国奶源带
中国的奶源带主要分布在国际公认的中温带季风气候优质奶牛饲养带(北纬40度——47度)。这个饲养带横贯东北、西北和华北草原带,包括“三北”地区的大部分省份和胶东半岛,集中了全国70%的奶牛和超过60%的原料奶,这些地区因为适宜养殖奶牛,牛奶产量大,质量高,所以被称为国内“黄金奶源带”。
荷兰奶源带
荷兰地处世界公认的“黄金产奶带”,其乳制品闻名世界。奶牛、山羊都生活在海平面以下、四季常青的荷兰天然生态牧场。清新的空气、明媚的阳光、充沛的雨露、肥沃的土壤,滋生了得天独厚的新鲜牧草——黑麦草。
法国奶源带
法国地处北纬49°的地中海气候带,是世界上最舒适的气候。这里一年200天雨季,土壤温和优渥,富含矿物质和微量元素,法国农业土地面积28000万公顷,其中牧草面积14900公顷,带有着“欧洲乳仓”的美誉。
目前世界上优质的奶源都集中在澳洲、新西兰、荷兰等公认的黄金奶源带。就羊奶来说,全球奶山羊主要分布在荷兰、法国、西班牙、澳大利亚和新西兰等国家。
②核心原料
爱优诺、优博圣特拉慕、智冠福羊的核心原料均是:全脂羊奶粉、脱盐羊乳清粉。
美力源、红星美羚羚恩贝贝核心原料均是:生羊乳、脱盐羊乳清粉。
欧比佳羊滋滋核心原料是:全脂羊乳粉、脱脂羊乳粉、脱盐羊乳清粉。
小结:在奶源的新鲜度上,生羊乳比脱脂羊乳粉和全脂羊乳粉更新鲜,如果采用湿法工艺生产,产品可以保留更多活性营养。所以仅从奶基、核心原料的角度来选择,美力源和红星美羚羚恩贝贝相比其他4款产品更新鲜。
上述这6款全羊奶粉全部采用的是脱盐羊乳清粉。
虽然奶源对奶粉品质很重要,但也并不是唯一标准,评价一款奶粉好坏,要从多方面综合考虑。
三、配料研究
以下图表是6款全羊奶粉的配料。

配料小结:
①6款全羊奶粉均无敏感配料。
②6款全羊奶粉有益配料分别是:
(1)爱优诺:羊乳蛋白配方、乳糖。
(2)优博圣特拉慕:羊乳蛋白配方、β-胡萝卜素。
(3)欧比佳羊滋滋:羊乳蛋白配方、乳糖。
(4)美力源:生羊乳、核桃油、羊乳蛋白配方
(5)智冠福羊:羊乳蛋白配方。
(6)红星美羚羚恩贝贝:生羊乳、羊乳蛋白配方。
结合产品特点,有益配料亮点主要从乳糖、β-胡萝卜素、核桃油这三个配料分析解读。
关于乳糖:
根据出台的奶粉新规,国家卫健委在《食品安全国家标准婴儿配方食品》中,明确规定:1段乳糖的含量强制规定占碳水化合物≥90%,二三段无强制规定。
乳糖分两大类:一种是牛乳糖,另一种是羊乳糖。本期测评的产品均是全羊奶粉,所以添加的都是羊乳糖。羊奶中乳糖颗粒小,易消化;比例合适,更易吸收;羊奶中又含有丰富的三磷酸腺苷(ATP)有效帮助分解乳糖,对于消化吸收不好以及乳糖不耐受的宝宝,简直就是最佳选择。
关于β-胡萝卜素:
根据《食品安全国家标准 食品营养强化剂使用标准》,β-胡萝卜素在调制乳粉类没有明确规定。
β-胡萝卜素是类胡萝卜素之一,也是橘黄色脂溶性化合物,是自然界中最普遍存在也是最稳定的天然色素。β-胡萝卜素是一种抗氧化剂,进入人体后可以转变为维生素A,不会有因过量摄食而造成维生素A累积中毒现象,有利于婴幼儿的视觉发育,可增强婴幼儿对外界环境的适应力。
关于核桃油:
根据《食品安全国家标准婴儿配方食品》,核桃油在调制乳粉类没有明确规定。
核桃油中其不饱和脂肪酸含量高达80%以上,其中主要成分α-亚油酸含量为62.20%,而亚麻酸含量为13.45%,核桃油具有很好的营养价值,有利于促进胎儿的大脑发育,增强智力和记忆力,尤以野生核桃油为最佳之选。
小结:
①本期测评6款奶粉有益配料含量均符合中国国标。
②配料对奶粉的品质也起着很重要的作用,但不能断定一款奶粉的质量好坏,还要看奶源、营养成分等多种因素。综以上图表信息可知,含有乳糖、β-胡萝卜素、核桃油的爱优诺、欧比佳羊滋滋、美力源有益配料更丰富。不过还是要结合宝宝自身情况,选择更合适、综合条件更优的奶粉,因为适合自己宝宝的才是最好的。
四、营养成分
根据中国《较大婴儿和幼儿配方食品》(GB 10767-2010)的食品安全国家标准可知:
在这个标准中,婴幼儿配方奶粉主要由常规配方+可选择成分构成。
①主要常规配方(即必需配方):
基础营养包括:蛋白质、脂肪(亚油酸、α-亚麻酸)、碳水化合物。
维生素包括:维生素A、维生素D、维生素E、维生素K1、维生素B1、维生素B2、维生素B6、维生素B12、烟酸(烟酰胺)、叶酸、泛酸、维生素C和生物素等13种成分。
矿物质包括:钠、钾、铜、镁、铁、锌、钙、磷、碘、氯、锰、硒等12种成分(锰、硒在较大婴儿和幼儿奶粉中属于“可添加成分”)
由于是必需成分,所有的配方奶粉中的这前三类差别不是很大,差别只是含量。而最大的差别就在可选择性成分了,而可选择性成分就是除了国家规定的能量、维生素、矿物质以外,添加的营养成分,则被放在可选择性成分里了。
②主要可选择成分(即特色强化配方):
硒、胆碱、锰、肌醇、牛磺酸、左旋肉碱、二十二碳六烯酸(DHA)、二十碳四烯酸(ARA/AA)
低聚半乳糖(GOS)、低聚果糖(FOS)叶黄素、核苷酸等。
在营养成分的角度上分析,一般情况下,可选择性成分越多,营养价值也越高,价格也随之增高。
以下图表是6款全羊奶粉特色成分数量排行内容。

以下图表是6款全羊奶粉特色成分含量内容。

根据乳品之家的专业研究,目前中国市面上所有婴幼儿配方奶粉都有自己的核心亮点,在配方上集中体现在可选择性成分的数量和含量上。接下来,我们对每个产品的不同营养素和含量进行客观专业分析,旨在帮助消费者找到更适合自己宝宝需求的产品。
本期,我们主要从以下三个维度去横向对比分析:1,有助于宝宝脑力、视力发育的营养素;2,帮助宝宝消化吸收的营养素;3,有助于增强宝宝免疫力的营养素。
赋能宝宝脑力、视力发育的营养素
在妈妈孕期和婴幼儿期,宝宝的脑力和视力发育至关重要,这个时候,宝宝需要通过摄入营养素来更好地促进脑力和视力发育。其中,最主要的营养素包括:DHA,ARA,叶黄素,牛磺酸,胆碱等可选择性营养成分。
(1)DHA
二十二碳六烯酸,俗称脑黄金,是一种对人体非常重要的多不饱和脂肪酸,属于Omega-3不饱和脂肪酸家族中的重要成员。DHA是神经系统细胞生长及维持的一种主要元素,是大脑和视网膜的重要构成脂肪酸,在人体大脑皮层中含量高达20%,在眼睛视网膜中所占比例最大,约占50%。对婴儿智力和视力发育至关重要。
温馨提示:世界卫生组织建议根据婴幼儿体重计算:1、婴儿每天DHA最低摄入量:20mg/kg;2、幼儿每天的最低摄入量应为:100mg。
图表:产品DHA含量柱状图

本期测评的6款奶粉中,红星美羚羚恩贝贝、智冠福羊、美力源DHA含量更显著,分别占总脂肪酸含量的0.25%、0.2%、0.1%。其余均未达到总脂肪酸含量的0.1%。
(2)ARA
ARA,学名为二十碳四烯酸,别称花生四烯酸,属Omega6族长链多元不饱和脂肪酸。在幼儿时期ARA属于必需脂肪酸,ARA的缺乏对于人体组织器官的发育,尤其是大脑和神经系统发育可能产生严重不良影响。成长后人体能由必需脂肪酸亚油酸、亚麻酸转化而成,因此属于半必需脂肪酸。
图表:产品ARA含量柱状图

本期测评的6款奶粉中,红星美羚羚恩贝贝、智冠福羊、美力源ARA含量相对更高,分别占总脂肪酸含量的0.55%、0.3%、0.2%。其余均未达到总脂肪酸含量的0.15%。
(3)胆碱
胆碱是合成乙酰胆碱的重要原料,可以促进脑发育和提高记忆能力,胆碱又被称为“记忆因子”,能帮助中枢神经传递资讯,是大脑思维、记忆等智力活动的必需物质。
图表:产品胆碱含量柱状图

本期测评的6款奶粉中,整体胆碱的含量还可以,其中爱优诺、优博圣特拉慕、欧比佳羊滋滋胆碱含量相对较高,每100克产品的胆碱含量均在80mg以上。
(4)牛磺酸
牛磺酸,在脑内含量丰富、分布广泛,能明显促进神经系统的生长发育和细胞增殖、分化,在脑神经细胞发育过程中起重要作用。牛磺酸具有提高神经传导和视觉机能的功效。
图表:产品牛磺酸含量柱状图

本期测评的6款奶粉中,爱优诺、美力源牛磺酸含量相对最高,分别是36mg/100g、38mg/100g.
其余4款奶粉均未添加牛磺酸。
(5)叶黄素
配方奶粉中添加的叶黄素实际上是一种类胡萝卜素,它可以保护视力。在人类视觉最敏锐的部位,叶黄素是视网膜黄斑形成所必需的重要成分之一。由于感光物质和光的作用,新生儿的视网膜更易受到氧化损伤,而叶黄素作为一种抗氧化剂,可以帮助婴儿的视网膜免受氧化损伤。
图表:产品叶黄素含量柱状图

本期测评的6款奶粉中,爱优诺、优博圣特拉慕叶黄素含量较高,都是170μg/100g.
其余4款奶粉均未添加叶黄素。
小结:在促进脑力、视力发育的营养素方面,上述6款全羊奶粉质量层次不齐。
①“脑黄金”DHA含量最多的是红星美羚羚恩贝贝,含量最少的是圣元优博圣特拉慕。
②对宝宝大脑视力发育很重要的ARA,含量最多的依旧是红星美羚羚恩贝贝,含量最少的是圣元优博圣特拉慕和欧比佳羊滋滋。
③促进脑发育和提高记忆力的胆碱,含量最高的是圣元优博圣特拉慕,含量最低的是美力源。
④具有提高神经传导和视觉机能功效的牛磺酸,只有美力源和爱优诺这两款产品种含有。
⑤有助于保护宝宝视力的叶黄素,只有爱优诺和圣元优博圣特拉慕含有。
促进宝宝消化吸收的营养素
月龄尚小的宝宝肠胃娇嫩敏感,极易受到外界刺激而引发消化功能障碍。研究表明月龄较小的宝宝消化不适发生率高达50%以上,这也侧面证明有更多的宝宝容易出现肠胃问题。要知道肠道是食物营养消化与吸收的主要场所,承担了人体70%以上的免疫功能。基于此,呵护宝宝的肠道健康、促进宝宝消化吸收对其正常生长发育至关重要。
有助于宝宝消化吸收的营养素主要包括:OPO,益生元,益生菌,CPP等可选择性营养成分。此外,针对一些过敏宝宝的特别需求,可以在奶粉品类(比如羊奶粉,小分子更易吸收)、蛋白质组成结构(水解蛋白和部分水解蛋白)和乳清蛋白含量方面着手,给宝宝额外关照。
(1)OPO
OPO结构脂,全称为:1,3-二油酸-2-棕榈酸甘油三酯。该营养成分有助于改善宝宝对矿物质和脂肪的吸收,减少肠道内皂钙的形成,维持肠道菌群健康和保护肠道,降低婴幼儿便秘几率等营养功能。
图表:产品OPO含量柱形图

本期测评的6款奶粉中,美力源、欧比佳羊滋滋OPO含量较高,分别是:3g/100g、2.4g/100g,
其余4款奶粉均未添加OPO。
(2)益生元
益生元是指一种不易被肠胃消化但能够通过刺激和促进一种或多种有益菌群的生长或繁殖的食物成分,从而产生对机体有益的影响。益生元可以增强宝宝肠胃的蠕动,从而降低宝宝便秘、腹泻的次数等。
图表:产品益生元含量柱状图

注意:本期测评奶粉益生元含量=低聚果糖+低聚半乳糖+多聚果糖。
本期测评的6款奶粉中,除了智冠福羊益生元含量较低,其他5款奶粉整体还不错。
(3)CPP(酪蛋白磷酸肽)
酪蛋白磷酸肽(CPP)是以牛乳酪蛋白为原料,通过生物技术制得的具有生物活性的多肽,能有效促进宝宝对钙、铁、锌等二价矿物营养素的吸收和利用。
图表:产品CPP含量柱状图

本期测评的6款奶粉中,美力源CPP含量是30mg/100g,其余5款未添加CPP。
(4)益生菌
益生菌是能够给宿主带源来某种形式健康获益的微生物,它们可见于不同类型的食物之中,通过维持肠道菌群平衡,在调节肠道和消化系统功能方面起着非常重要的作用。益生菌能够促进肠胃的蠕动,有助于宝宝的吸收和消化,来维持宝宝肠道菌群平衡。
图表:产品益生菌含量柱状图

本期测评的6款奶粉中,美力源和红星美羚羚恩贝贝均含有益生菌,其余4款未添加益生菌。
小结:在消化吸收的营养素中,上述6款全羊奶粉总体表现层次不齐。
①对宝宝消化吸收很重要的OPO,只有美力源和欧比佳羊滋滋这两款产品种含有。
②促进宝宝肠道消化吸收的益生元,含量最高的是美力源,含量最低的是智冠福羊。
③提高人体矿物质吸收和利用率的CPP,只有美力源含有。
④维持肠道菌群平衡的益生菌,只有美力源和红星美羚羚恩贝贝含有。
增强免疫力的营养素
婴幼儿的免疫力发育尚不完善,对病毒的抵抗能力较差,因此,通过营养素的摄入来提高宝宝免疫力显得非常重要。那么,哪些营养成分可以有效增强宝宝的免疫力呢?本期我们重点关注:乳铁蛋白,核苷酸,益生菌等。
(1)核苷酸
核苷酸,可以帮助婴幼儿提高免疫力,增强宝宝抗感染能力,还可以促进代谢,增强营养的消化和吸收。
图表:产品核苷酸含量柱状图

本期测评的6款奶粉中,爱优诺、优博圣特拉慕均含有核苷酸,且核苷酸的含量分别是35mg/100g、49mg/100g,其余4款奶粉未添加核苷酸。
小结:在可以提高宝宝免疫力的营养素中,上述6款产品中,表现相对较好的是优博圣特拉慕和爱优诺。
五、价格排行
奶粉是婴幼儿的“口粮”,对于大部分家庭来说,在购买宝宝口粮的时候,不仅关注产品品质,还要关注产品价格。花最少的钱、买到最好的奶粉,应该是全天下宝爸宝妈们共同的愿望。
乳品之家自创办之日起,就是为了帮助中国乃至全球消费者选择品质更优、价格更公道的乳制品。通过我们客观专业的测评对比,旨在为更多消费者提供有价值、客观专业的决策参考。
因为产品规格不一,所以“克单价”是衡量每款产品价格高低的指标。接下来,我们对每款产品的价格、克单价进行了统计:

注意:优博圣特拉慕产品包装升级,将800g/罐升级为900g/罐,同段位配料和营养成分完全一致。
以上价格数据来源于各品牌京东官方旗舰店和母婴实体店等渠道,大部分产品或多或少都有买赠,因此零售价格并不是绝对值,因促销时间和促销力度会实时变化,所以仅供参考。
小结:优博圣特拉慕价格略微高点,其他价格均相同,整体价格相差不多。
温馨提示:价格高低与品质好坏之间没有必然的联系,在购买产品的时候,消费者要根据自身条件和对产品品质全面综合研究后,再做最终理性决策。
六、口碑情况
以下图表是6款全羊奶粉口碑内容。

小结:企业品牌的口碑,是指一个企业品牌在研发、产品质量控制、诚信度上给消费者展示的形象,这些都需要经过长期的积累。品牌信任度对消费者选择奶粉,也有着至关重要的影响。
因此,本期测评将它列为横评的指标之一,具体评判由企业历史、近3年内产品抽检合格情况以及负面新闻报道,3方面组成。此次测评的6款奶粉中,欧比佳羊滋滋、智冠福羊、红星美羚羚恩贝贝近三年负面新闻没有,其余3款奶粉都有负面新闻。
温馨提示:做奶粉就是做良心。相对而言,企业家是否诚信,企业生产人员的敬业程度,以及企业所有员工对食品安全的敬畏心,在一定程度上直接决定了产品品质。
毕竟,奶牛是人喂养的,产品是人通过操纵设备进行生产的,也是人去运输、销售的,所以,奶粉的产供销离不开人的参与。这也是乳品之家把“品牌口碑”纳入到奶粉产品评测指标体系的重要原因。
如果你同意乳品之家的观点,欢迎在本文底下写评论,留言,我们一起交流,推动中国奶粉行业健康高质量发展。
七、本期总结
本期测评从企业背景、奶源、配料、营养成分、口碑、价格等方面对圣元优博圣特拉慕、爱优诺、红星美羚羚恩贝贝、美力源、欧比佳羊滋滋和智冠福羊等6款“全羊”100%纯羊乳清配方的奶粉进行横评,综合以上各方面的客观对比,可以总结如下:
①圣元优博圣特拉慕,这款产品的品牌力相对较高,但这家企业太过于重视市场、对奶源建设投入力度不够,以致于头重脚轻根底浅;核心原料是全脂羊奶粉,而不是生羊乳,所以圣特拉慕产品的新鲜度要稍逊一筹,活性营养价值比较小;难能可贵的是,圣特拉慕没有添加香精等敏感配料,100%纯羊乳清显得更“正宗”;营养成分这一块,圣特拉慕短板较多,最大的短板就是没有添加OPO,DHA和ARA含量也是这6款奶粉中最低水平;只有核苷酸和叶黄素这两种营养素,圣特拉慕算是扳回一局,抢占了C位;近三年圣特拉慕所属企业圣元工厂体检检出生产缺陷;值得关注的是,圣特拉慕的克单价是上述6款奶粉最高的。综上很难找到支撑圣特拉慕高端定位的依据,消费者选购此款产品需谨慎。
②爱优诺,这款产品的品牌力有待提升;核心原料依然是全脂羊奶粉,这种原料加工成粉后,新鲜度不够优秀;好在爱优诺也没为了商业利益去添加香精等敏感原料;营养成分这一块,爱优诺也没有添加OPO这一宝贵配方,所以这款产品在提升宝宝消化吸收、降低便秘几率方面作用很局限;但爱优诺在牛磺酸、核苷酸等促进宝宝脑力、免疫力方面,还是下足了功夫,保护视力的叶黄素含量也不低。如果消费者不追求高端豪华配方,也不太在乎新鲜度,倒是可以去买几罐爱优诺先试试,根据宝宝接受程度再做下一步决策。
③红星美羚羚恩贝贝,这款产品属于中小品牌,但核心原料是生羊乳,采用湿法工艺,产品更新鲜,营养价值相对更显著;羚恩贝贝同样没有添加敏感原料;羚恩贝贝没有添加OPO这个婴幼儿配方奶粉的重要营养成分,但在DHA、ARA、益生元等营养成分上,红星美羚羚恩贝贝的表现却是可圈可点的;这款产品口碑、克单价相对比较正常。如果消费者对于产品新鲜度和配方要求较高,不在乎产品的品牌力,不妨选择红星美羚羚恩贝贝这款产品。
④美力源,这款产品也属于中小品牌,企业比较讲诚信。核心原料也是生羊乳,可以确保美力源羊奶粉更新鲜、更有营养;美力源没有添加香精等敏感配料;营养成分方面,美力源添加了OPO这项促进宝宝消化吸收、降低便秘的重要成分,并且OPO、牛磺酸、益生元、CPP的含量都是上述6款奶粉中含量最高的;美力源添加的DHA、ARA的含量也不低,可以说从消化吸收到脑力发育,美力源这款产品都能很好地满足宝宝需求;这款产品的唯一不足是去年因虚假宣传受到总局通报处罚。
⑤欧比佳羊滋滋,这款产品是一款全新的品牌,企业成立时间也只有10年。核心原料是全脂羊奶粉,产品新鲜度不够;没有添加敏感配料;添加了OPO,其他营养成分表现一般般,且可选择营养成分种类较少。总体来看,欧比佳羊滋滋品牌力较弱,产品配方太过普通,科研能力较差,不建议消费者“尝新”。
⑥智冠福羊,这款产品所属工厂地处陕西,却没有采用生牛乳湿法工艺,而是采用全脂羊奶粉,确实很让人失望。智冠福羊也没有添加香精等敏感配料;没有添加OPO,其他营养成分表现中规中矩,属于简配奶粉。性价比太低,不建议消费者选购。
在本次测评报告的结尾,需要特别说明的是:母乳永远是最好的,如果条件具备,建议最好选择母乳喂养。本次测评仅供宝妈参考,我们力求客观,尽最大能力做到专业,本次测评不接受任何商业赞助,旨在实事求是,对消费者负责。
如果本次测评对你有参考价值,或者你还有其他疑惑,欢迎大家在文章底下留言评论~如果你还不知道奶粉、牛奶怎么选,快回乳品之家(www.rupinhome.com),比比测测查查……