
|
交易品种 |
大豆原油 |
|
交易单位 |
10吨/手 |
|
报价单位 |
元(人民币)/吨 |
|
最小变动价位 |
2元/吨 |
|
涨跌停板幅度 |
上一交易日结算价的4% |
|
合约月份 |
1,3,5,7,8,9,11,12月 |
|
交易时间 |
每周一至周五上午9:00~11:30,下午13:30~15:00,以及交易所规定的其他时间 |
|
最后交易日 |
合约月份第10个交易日 |
|
最后交割日 |
最后交易日后第3个交易日 |
|
交割等级 |
大连商品交易所豆油交割质量标准(F/DCE Y002-2020) |
|
交割地点 |
大连商品交易所豆油指定交割仓库 |
|
最低交易保证金 |
合约价值的5% |
|
交割方式 |
实物交割 |
|
交易代码 |
Y |
|
上市交易所 |
大连商品交易所 |
注1:交易所可以根据市场情况调整各合约涨跌停板幅度和交易保证金标准。当前各合约交易参数详见www.dce.com.cn/dalianshangpin/yw/fw/ywcs/jycs/rjycs/index.html
注2:日盘交易分三个交易小节,分别为第一节9:00-10:15、第二节10:30-11:30和第三节13:30-15:00。
注3:本品种已开展夜盘交易,夜盘交易时间为21:00-23:00。
一、豆油概述
豆油是从大豆中提取出来的油脂,具有一定粘稠度,呈半透明液体状,其颜色因大豆种皮及大豆品种不同而异,从淡黄色至深褐色,具有大豆香味。豆油的应用范围很广,人们很早就开始利用大豆加工豆油。豆油的主要成分为甘三酯,还含有微量磷酯、固醇等成分。甘三酯中含有不饱和脂肪酸中的油酸(21.3%)、亚油酸(54.5%)、亚麻酸和饱和脂肪酸中的硬脂酸(3.5%)、软脂酸(11.7%)及少量的木酸和花生酸。一克豆油的热量约为9386卡,消化率高达98.5%。豆油的酸值一般在4.0 mg KOH/g以下,皂化值190~195mg KOH/g, 凝固点为-18℃~-15℃,碘价为120~135(g/100g)。此外,豆油中还富含维生素E和维生素A,其中维生素E的含量在所有油脂中是最高的。作为一种营养成分高、产源丰富的油料,豆油以其物美价廉的特点受到世界人民的喜爱。
烹饪用油是豆油消费的主要方式。从世界上看,豆油用于烹饪的消费量约占豆油总消费的70%。从国内看,烹饪用豆油消费约占豆油消费量的78%,约占所有油类消费的35%,它和菜籽油一起成为我国烹饪的两大主要用油。
豆油除直接食用外,还可用于食品加工。豆油可以用来制作多种食用油,如凉拌油、煎炸油、起酥油等。此外,豆油还被用于制造人造奶油、蛋黄酱等食品。我国食品加工用油量约占豆油总消费量的12%。由于餐饮习惯不同,西方国家的比例要高于中国,如美国食品加工用油量约占其国内豆油总消费的25%以上。
豆油经过深加工,在工业和医药方面的用途也十分广泛。在工业方面,豆油经过加工可制甘油、油墨、合成树脂、涂料、润滑油、绝缘制品和液体燃料等;豆油脂肪酸中硬脂酸可以制造肥皂和蜡烛;豆油与桐油或亚麻油掺和可制成良好的油漆。在医药方面,豆油有降低血液胆固醇、防治心血管病。
二、豆油的生产流通与消费
(一) 国际市场
豆油在世界植物油生产和消费中占有重要地位。近年来,世界豆油产量和消费量均呈现上升态势,2006年豆油消费量居世界植物油脂消费的首位。在世界植物油贸易中,豆油贸易也占有举足轻重的地位。2006年世界豆油产量与棕榈油的产量相当,位居所有植物油的前两位。豆油贸易量占世界植物油总贸易量的23%,居各类植物油的第二位。

1. 生产情况
美国、巴西、阿根廷、中国是世界主要的大豆生产国,2005/06年度四个主产国的产量占到世界总产量的90%。大豆主产国就是豆油的主要生产国,2005/06年度美国、巴西、阿根廷、中国的豆油产量分别占世界总产量的27%、17%、15%、17%,四国产量之和占世界豆油总产量的76%。欧盟作为一个整体,产量也比较高,占世界总产量的6%。

世界豆油产量呈逐年递增的态势,特别是近十年来增长速度十分明显,2005/06年度与1993/94年度相比,产量增加了90%。在世界四大豆油主产国中,美国始终占据着第一的位置,但其占世界豆油总产量的份额已经由1993/94年度的35%下降至2005/06年度的27%;巴西豆油产量在1993/94年度至2005/06年度间增长了59%,占世界豆油总产量的份额保持在17%左右;在此期间,中国豆油产量增长了397%,占世界豆油总产量的份额由1993/94年度的6%增长至17%,目前已经超过阿根廷成为第三大豆油生产国。

2. 进出口情况
世界豆油总产量不断增长的同时,世界豆油贸易量也不断上升。2005/06年度世界豆油的出口量达到932万吨,较1993/94年度增加193%。其中,阿根廷出口量增长很快,世界豆油第一大出口国的地位日益巩固;巴西和美国的出口量也较大,2005/06年度上述两国豆油出口量占世界豆油出口总量的22%和6%。
近十年来,世界豆油进口情况发生了明显变化,进口量增加很快,变化最明显的是印度,在1993/94年度印度的进口量为2.9万吨,2001/02年度则达到135.8万吨,占世界总进口量的19%。中国也是重要的豆油进口国,除2000/01年度和2001/02年度外,中国在1993/94-2005/06年度期间的豆油进口量均占世界豆油进口总量的10%以上,2003/04年度中国豆油进口增加迅猛,较2002/03年度增加了1倍多。

3. 消费情况
近年来,世界豆油的消费量一直保持着逐年上升的趋势,已成为世界产销量 最大的植物油品种之一。1996/97年度豆油消费量突破了2000万吨之后,2005/06年度豆油消费量提高至4271万吨。欧盟、美国、中国是豆油消费量增加的主要国家和地区。
豆油消费的明显特点是:主要的生产大国阿根廷消费量一直较低;中国是豆油消费增长速度最快的国家,2005/06年度较1993/94年度增长了327%,消费量增加了552万吨。
从豆油消费的区域特点来看,主要的消费大国是美国、中国、巴西和欧盟。另外,日本、孟加拉国、墨西哥、伊朗的豆油消费量也较高。除此之外,其他国家的消费量都比较小。

(二) 国内市场
我国是世界上最早利用大豆榨油的国家,历史已近千年。目前我国仍然是世界豆油生产和消费大国,2005/06年度豆油产量为623.5万吨,消费量为810.5万吨。近年来,豆油市场比较活跃,市场价格变动较为剧烈。
1. 生产情况
我国是世界四大豆油生产国之一,上个世纪80年代以后,我国豆油产量增长很快,从不足100万吨上升到目前的500多万吨的水平。
1983-1987年是我国植物油消费快速增长的时期,产销出现缺口,必须依靠进口来缓解国内的供求矛盾。1990年我国政府提高了油脂定购价格,从而刺激了大豆生产和豆油加工业的发展。1993年油料市场放开后,大豆加工厂的数量和规模不断扩大,从而使国内豆油产量提高到80-100万吨。随着进口大豆数量的增加,我国可供榨油的大豆数量明显提高,豆油产量增长很快,2005/06年度达到623.5万吨。
我国豆油的生产分布面较广,在上世纪的绝大部分时间内,我国豆油生产主要集中在黑龙江省等大豆主产区。近年来,南方沿海地区兴建了很多大豆加工厂,它们大多使用进口大豆进行加工,其中江苏、山东、辽宁、广东等四省区是榨油能力最集中的区域。根据2004/05年度的统计数据,截至2005年底,我国采用浸出工艺加工大豆的油脂企业有596家,日压榨大豆能力近30万吨。我国大豆加工企业主要分布在黑龙江、辽宁、京津、山东、江浙以及广东地区。在实际销售中,多数大豆加工企业会就近销售,辐射范围有限。但在西南地区,由于当地大豆加工企业较少,华东和广东地区的部分豆油会销往这里。
2. 进出口情况
我国大豆的人均产量较低,豆油供给一直存在缺口。上个世纪90年代以来,我国豆油进口量逐年增加,1993/94-1997/98年度曾经超过100万吨,而后逐渐稳定,2005/06年度,进口量近300万吨。与此形成鲜明对比的是,我国豆油出口量很少,近几年,年均出口在5万吨左右。

从豆油进口的主要国家来看,阿根廷和巴西是我国豆油进口的主要来源国。近几年,我国豆油进口量的90%以上来自这两个国家,而来自美国的豆油进口量则出现了明显的下降。

3. 消费情况
豆油的销售辐射范围主要受到费用的制约,其中运输成本是影响销售费用的重要因素。近年来随着铁路运输费用的逐步降低,豆油的销售区域和辐射范围正呈现着稳步扩大的趋势。
由于销售价格越来越透明,中间经销商的利润越来越低,原有的贸易公司正逐渐淡出豆油的流通环节。目前,更多的是大豆加工厂直接将豆油送达终端销售商或用户手中。
上个世纪90年代初,我国豆油消费量只有100万吨,受多方面因素共同影响,豆油消费增长很快,十多年来增长了近6倍,2005/06年度已经达到810多万吨。目前,豆油已经成为我国第一大植物油品种。
豆油在我国主要用于食用,占总消费量的85%以上,其中烹调用油占绝大部分。豆油在工业和医药方面还有一些用途,但数量不大,一般只占豆油总消费的10-15%左右。食用消费是拉动总消费增长的主要因素。从过去几年的情况看,尽管我国豆油产量逐年递增,但跟不上消费的增长速度,供需缺口只能依靠进口来平衡。

三、影响豆油价格的主要因素
(一) 豆油的供应情况
1. 大豆供应量
豆油作为大豆加工的下游产品,大豆供应量的多寡直接决定着豆油的供应量,正常的情况下,大豆供应量的增加必然导致豆油供应量的增加。大豆的来源主要有两大部分,一部分是国产大豆,另一部分是进口大豆。
(1)国产大豆供应情况
我国的东北及黄淮地区是大豆的主产区,收获季节一般在每年9-10月份,收获后的几个月是大豆供应的集中期。近年来我国大豆产量维持在1600万吨左右,其中有接近半数的大豆用于压榨。
(2)国际市场供应情况
我国是目前世界上最大的大豆进口国,近年来我国每年从美国、巴西和阿根廷进口的大豆都超过2,000万吨。
2. 豆油产量
豆油当期产量是一个变量,它受制于大豆供应量、大豆压榨收益、生产成本等因素。一般来讲,在其他因素不变的情况下,豆油的产量与价格之间存在明显的反向关系,豆油产量增加,价格则相对较低;豆油产量减少,价格则相对较高。
3. 豆油进出口量
随着中国经济的快速发展,人们生活水平的不断提高,豆油的消费量逐年增加,其进口数量也逐年抬高,豆油进口量的变化对国内豆油价格的影响力在不断增强。2006年以后,随着进口豆油配额的取消,国内外豆油市场将融为一体。这样,豆油进口数量的多少对国内豆油价格的影响将进一步增强。
4. 豆油库存
豆油库存是构成供给量的重要部分,库存量的多少体现着供应量的紧张程度。在多数情况下,库存短缺则价格上涨,库存充裕则价格下降。由于豆油具有不易长期保存的特点,一旦豆油库存增加,豆油价格往往会走低。
(二)豆油的消费情况
1. 国内需求状况
我国是一个豆油消费大国。近年来,国内豆油消费高速增长,保持了12%以上的年增长速度。
2. 餐饮行业景气状况
目前,我国植物油生产和消费位居全球前列。近年来,随着城镇居民生活水平的提高,在外就餐的人数不断增加,餐饮行业的景气状况对豆油需求的影响非常明显。
(三)相关商品、替代商品的价格
1. 大豆价格
大豆价格的高低直接影响豆油的生产成本。近年来,我国许多大型压榨企业选择进口大豆作为加工原料,使得进口大豆的压榨数量远远超过国产大豆的压榨数量。从而使豆油价格越来越多地受到进口大豆价格的影响。
大豆压榨效益是决定豆油供应量的重要因素之一。如果大豆加工厂的压榨效益一直低迷,那么,一些厂家将会停产,从而减少豆油的市场供应量。
2. 豆油与豆粕的比价关系
豆油是大豆的下游产品,每吨大豆可以压榨出大约0.18吨的豆油和0.8吨的豆粕。豆油与豆粕的价格存在着密切的联系。根据多年的经验,多数情况下豆粕价格高涨的时候,豆油价格会出现下跌;豆粕出现滞销的时候,大豆加工厂会降低开工率,豆油产量就会减少,豆油价格往往会上涨。
3. 豆油替代品的价格
豆油价格除了与大豆和豆粕价格具有高度相关性之外,菜籽油、棕榈油、花生油、棉籽油等豆油替代品对豆油价格也有一定的影响,如果豆油价格过高,精炼油厂或者用油企业往往会使用其他植物油替代,从而导致豆油需求量降低,促使豆油价格回落。
(四)农业、贸易和食品政策的影响
1. 农业政策
国家的农业政策往往会影响到农民对种植品种的选择。如近年来国家通过调整相关产业政策引导农民增加大豆播种面积,从而直接增加了国产大豆产量。2004年5月1日以后,我国实行了新的植物油标准,提高了对植物油的产品质量和卫生安全要求,新增了过氧化值和溶剂残留指标检验。这些政策对豆油价格都构成了一定的影响。
2. 进出口贸易政策
从历年的情况看,国家进出口贸易政策的改变对于我国豆油进出口总量有着较大的影响。例如:1994年国家税务总局对进口豆油关税税率进行调整,关税税率从20%调减至13%,同时花生油、棕榈油等其他植物油的关税税率也出现不同程度下调,导致了豆油等植物油进口量大增,豆油的供应量快速增加。
3. 食品政策
近几年,随着禽流感、疯牛病及口蹄疫的相继发生以及考虑到转基因食品对人体健康的影响,越来越多的国家实施了新的食品政策。这些新的食品政策通过对食品、餐饮行业的影响进而影响了豆油的消费需求。
(五)相关信息网站
联合国粮食及农业组织 http://www.foa.org
美国农业部 http://www.usda.gov
美国大豆协会 http://www.soygrowers.com
芝加哥期货交易所 http://www.cbot.com
中国农业信息网 http://www.agri.gov.cn
中国国家统计局 http://www.stats.gov.cn
中国植物油行业协会 http://www.chinaoil.org.cn
中国汇易咨询网站 http://www.chinajci.com
世纪农网 http://www.21agri.com
中国大豆网 http://www.dadou.com.cn
四、豆油期货交易风险管理办法
(一)保证金制度
豆油期货合约的最低交易保证金为合约价值的5%。交易所保证金实行分级管理,随着期货合约交割期的临近和持仓量的增加,交易所将逐步提高交易保证金比例。
1. 豆油合约临近交割期时交易保证金收取标准

2. 豆油合约持仓量变化时交易保证金收取标准

(二)结算制度
每日无负债结算制度是指每日交易结束后,交易所按当日结算价结算所有合约的盈亏、交易保证金及手续费、税金等,对应收应付的款项实行净额一次划转,相应增加或减少会员的结算准备金。
(三)涨跌停板制度
涨跌停板是指期货合约允许的日内价格最大波动幅度,超过该涨跌幅度的报价视为无效,不能成交。
豆油合约的涨跌停板幅度为上一交易日结算价的4%,进入交割月份的涨跌停板幅度为上一交易日结算价的6%。
豆油合约出现连续涨/跌停板时交易保证金收取标准为:

若第N+2个交易日采取强制减仓措施,则当日结算时交易保证金恢复到正常水平。新上市合约的涨跌停板为正常涨跌停板的两倍,进入交割月份合约的涨跌停板为正常涨跌停板的两倍。
特殊情况下交易所将根据市场情况采取风险控制措施。
(四)限仓制度
限仓制度是指交易所规定会员或客户可以持有的按单边计算的某一合约投机持仓的最大数额


(五)强行平仓制度
当会员、客户出现下列情况之一时,交易所将实行强行平仓:
1. 结算准备金余额不足并未能在规定时限内补足的;
2. 持仓量超出其限仓规定的;
3. 因违规受到交易所强行平仓处罚的;
4. 根据交易所的紧急措施应予强行平仓的;
5. 其他应予强行平仓的。
五、豆油期货交割程序及有关规定
(一) 厂库、仓库交割仓单运转方式
大商所豆油标准仓单由指定交割仓库签发。根据签发仓库的不同性质,目前豆油标准仓单分为仓库标准仓单和厂库标准仓单。
1. 厂库仓单
注册仓单:卖方将购买豆油的款项等费用付给油厂,油厂向卖方出具《标准仓单注册申请表》,交易所核实后予以注册。
注销仓单:仓单持有者到交易所办理仓单注销手续,确定提货油厂,领取《提货通知单》;货主在《提货通知单》开具4日内(含当日)到厂库提货,厂库按照规定组织出库。具体内容详见《大连商品交易所豆粕、豆油标准仓单管理办法》。
2. 仓库仓单
交割预报:卖方发货前必须向交易所提交《交割预报表》,由交易所统一安排定点仓库交割,交易所在交割预报批准当日收取10元/吨的交割预报定金,在预报批准后的四十天内,按实际到货量返还交割预报定金。
入库检验:货到后由仓库进行初检,合格的货物由仓库填写有关检验报告报交易所。
注册仓单:交易所或交易所委托质检机构对指定交割仓库检验合格的货物进行核查,确认无误后,允许交割仓库向会员或者客户开具《标准仓单注册申请表》。会员或客户与仓库结清有关费用后,向仓库领取《标准仓单注册申请表》后到交易所办理标准仓单注册手续。
注销仓单:卖方到交易所办理标准仓单退出流转手续,结清有关费用后,可提取货物出库。
3. 厂库、仓库仓单流程

(二) 豆油期货交割方式
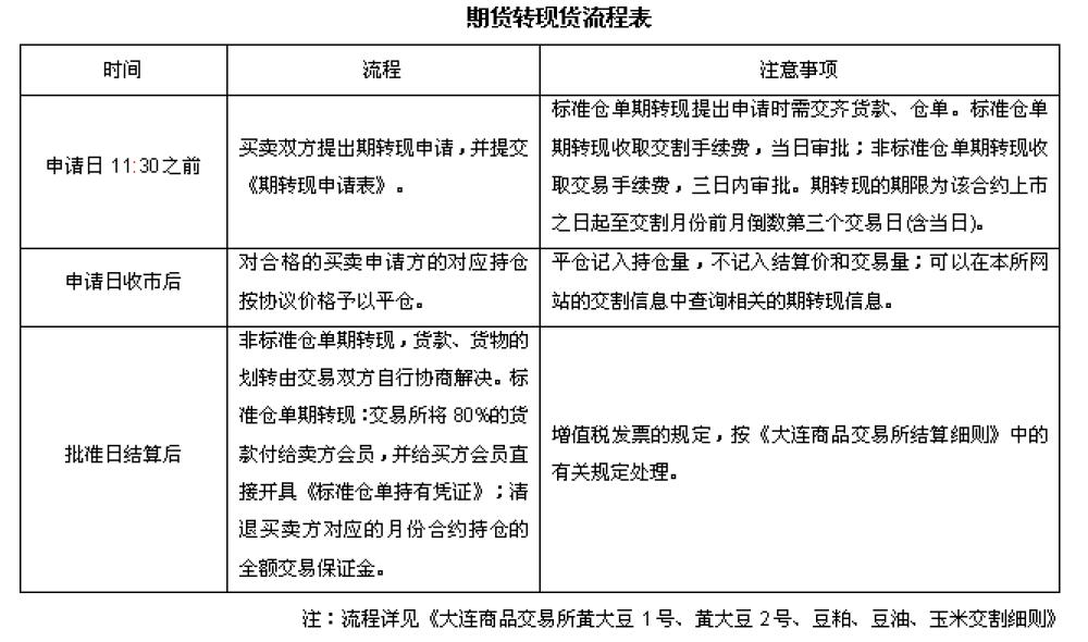
1. 豆油的交割方式有三种:期货转现货、滚动交割、集中交割。
2. 豆油交割流程



3. 三种交割方式的比较

(三) 豆油期货交割费用
1. 豆油交割手续费为1元/吨。
2. 豆油仓储及损耗费(包括储存费、保管损耗)收取标准为0.9元/吨天。
3. 豆油的检验费用为3元/吨。
4. 豆油的入出库费用:为了适应现货市场发展的需要,适应交割仓库多样性的特点,大商所对入出库和杂项作业收费实行市场化管理。在规则中只写明各项费用的制订原则、公布时间和执行方法,具体费用标准则由交易所核定后另行公布。
(四) 其他相关注意事项
1. 个人客户不允许交割,交易所将对个人客户交割月份的持仓在进入交割月份第一个交易日起进行强行平仓。
2. 最后交易日闭市后,同一客户交易编码的交割月份双向持仓对应部分对冲,不予办理交割。

六、大连商品交易所豆油交割质量标准
1. 主题内容与适用范围
1.1 本标准规定了用于大连商品交易所交割的豆油质量指标与分级标准。
1.2 大连商品交易所豆油期货合约中所规定的大豆原油是指以大豆为原料加工的不能供人类直接食用的大豆油,产地不限。
1.3 本标准适用于大连商品交易所豆油期货合约交割标准品。
2. 规范性引用文件
下列文件中的条款通过本标准的引用而成为本标准的条款。凡是注日期的引用文件,其随后所有的修改单(不包括勘误的内容)或修订版均不适用于本标准。凡是不注日期的引用文件,其最新版本适用于本标准。
GB 1535 大豆油
SN/T 0798 进出口粮油、饲料检验 检验名词术语
GB 5537 植物油脂检验 磷脂测定法
3. 术语和定义
3.1 含磷量:符合SN/T 0798中的相关规定。
3.2 其他术语和定义:符合GB1535中的相关规定。
4. 质量要求
4.1 特征指标:符合GB1535中的相关规定。
4.2 质量等级指标:

4.3 卫生指标:按GB 1535中的规定执行。
4.4 其他:按GB 1535中的规定执行。
5. 检验方法、检验规则、标签
5.1 含磷量检验 按GB 5537执行。
5.2 其他:按GB 1535中的规定执行。
6. 附加说明
本标准由大连商品交易所负责解释。
大连商品交易所豆油交割质量标准
(F/DCE Y002-2020)
1.主题内容与适用范围
1.1 本标准规定了用于大连商品交易所交割的豆油质量指标与分级标准。
1.2 大连商品交易所豆油期货合约中所规定的大豆原油是指以大豆为原料加工的不能供人类直接食用的大豆油,产地不限。
1.3 本标准适用于大连商品交易所豆油期货合约交割标准品。
2.规范性引用文件
下列文件中的条款通过本标准的引用而成为本标准的条款。凡是注日期的引用文件,其随后所有的修改单(不包括勘误的内容)或修订版均不适用于本标准。凡是不注日期的引用文件,其最新版本适用于本标准。
GB/T 1535-2017 大豆油
GB/T 5537-2008 粮油检验 磷脂含量的测定
3.术语和定义
3.1磷脂:符合GB/T 5537-2008中的相关规定。
3.2 其他术语和定义:符合GB/T 1535-2017中的相关规定。
4.基本组成和主要物理参数
符合GB/T 1535-2017中的相关规定。
5.质量要求
5.1 质量指标:
|
项目 |
质量指标 |
|
气味、滋味 |
具有大豆原油固有的气味和滋味,无异味 |
|
水分及挥发物含量/%≤ |
0.20 |
|
不溶性杂质含量/%≤ |
0.20 |
|
酸价(KOH)/(mg/g)≤ |
3.0 |
|
过氧化值/(mmol/kg)≤ |
7.5 |
|
溶剂残留量/(mg/kg)≤ |
100 |
|
磷脂含量/(mg/g)≤ |
5.262 |
5.2食品安全要求:按GB/T 1535-2017中的规定执行。
6.检验方法、检验规则、标签
6.1 磷脂含量检验 按GB/T 5537-2008执行。
6.2 其他:按GB/T 1535-2017中的规定执行。
7.附加说明
本标准由大连商品交易所负责解释。