来源:华能铜川热力
2020-2020采暖季“早缴费、有优惠、微信缴、最享惠”活动详情
一、客服大厅上班时间
周一至周五
上午09时00分至11时50分
下午13时30分至17时30分
周六、周日
上午09时00分至12时00分
下午14时00分至17时00分
二、活动对象
枫林小区、铜煤1/2号小区、梅乐园小区、龙记学府城小区、人寿佳苑小区、林园小区、煤监局家属楼、天籁小区、邮政小区、电信小区、桃管局家属楼、*草烟**公司小区、七彩国际、卫计局家属楼、傅氏阳光、春明园二期、药监局小区
注意:
1、耀县秦岭工人村小区未全面实行分户控制改造准备下线,对现有7户已缴费用户,请注意我公司客服人员来电,将为您及时退费,给您带来的不便敬请谅解。
2、桃管局(1户)、电信(4户)、*草烟**公司小区(1户),三个小区有6户因系统热费计算错误造成热费少缴,现需重新缴费。请注意我公司客服人员来电,将为您及时退费。
三、活动内容及时间
(1)通过微信公众号缴费的用户可直接参与线上随机立减,活动详情如下:

公众号活动时间:
2020年10月1日至2020年10月15日(具体结束时间以最终发布时间为准)
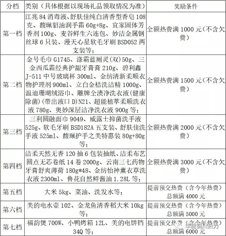
(2)通过POS机缴费(可刷银行卡、微信、支付宝付款码)用户可获得礼品一份,根据热费总额分档如下:

POS机缴费活动时间:
2020年10月1日至2020年10月20日(礼品以实物为准,数量有限,送完即止)
四、活动条件
(1)已进行分户控制的用户(仅限居民热用户)。
(2)历史陈欠热用户,须补齐欠费后,方可享受优惠活动。
五、缴费地点
(1)华能铜川供热客户服务大厅(交通大厦对面工商银行家属楼一楼),活动期间节假日均可缴费。
(2)铜川市便民服务中心42号窗口(工作日均可缴费,不支持现金缴费)。
(3)微信关注华能铜川热力公众号,可通过公众号进行缴费。
具体活动内容及开展时间以我公司官方公布为准。