
作者:汉坤律师事务所 交易部
备案新规沿用了前期征求意见稿[1]设立的“负面清单”制度,即通过清单列举的形式对境内企业境外发行上市的禁止情形予以明确。结合2023年2月17日中国证监会答记者问中针对负面清单的设立所提出的“聚焦重大境内合规问题,完善不得境外发行上市的情形,不对境外上市额外设置门槛和条件”的精神以及备案新规项下针对发行人、中介机构违反负面清单要求进行境外发行上市应承担的法律责任,发行人、中介机构在进行境外发行上市活动前应当就发行人的相关情况是否落入备案新规负面清单涉及的范围予以特别关注。
本文作为境外上市备案新时代系列的第九篇[2],就备案新规项下负面清单所列举的具体“不得境外发行上市”的情形予以简要梳理,谨供参考。
一、备案新规负面清单的相关规定
《管理试行办法》第八条以负面清单的形式对境内企业不得境外上市的5种情形进行了列举,适用指引1号进一步就其中的部分情形予以阐释。具体内容如下表所示:

二、备案新规负面清单禁止上市融资的情形
如本文第一部分所述,针对适用《管理试行办法》第八条第(一)项所规定的“法律、行政法规或国家有关规定明确禁止上市融资”的情形,适用指引1号以援引其他规定的方式将前述情形进一步细化为三类情况,我们就相关情形涉及的内容进行了简要总结:
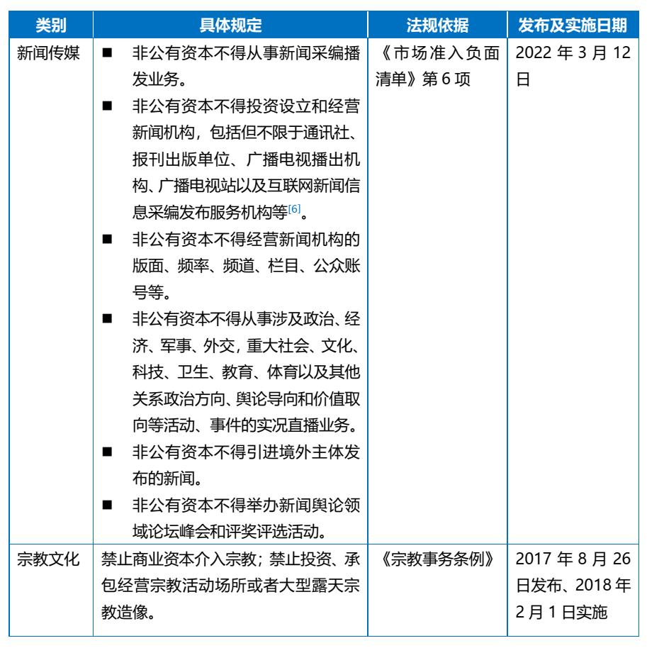
(一)《市场准入负面清单》禁止上市融资的情形
01
明确禁止上市融资的情形
《市场准入负面清单》中明确了“义务教育阶段学科类培训机构”和“民办园、营利性幼儿园”不得上市融资的情形,具体内容包括:

02
明确禁止非公有资本、商业资本进入的行业
除在文字表述上写明“禁止上市融资”的情形外,《市场准入负面清单》也规定了禁止非公有资本、商业资本进入的行业情形[5],主要包括:

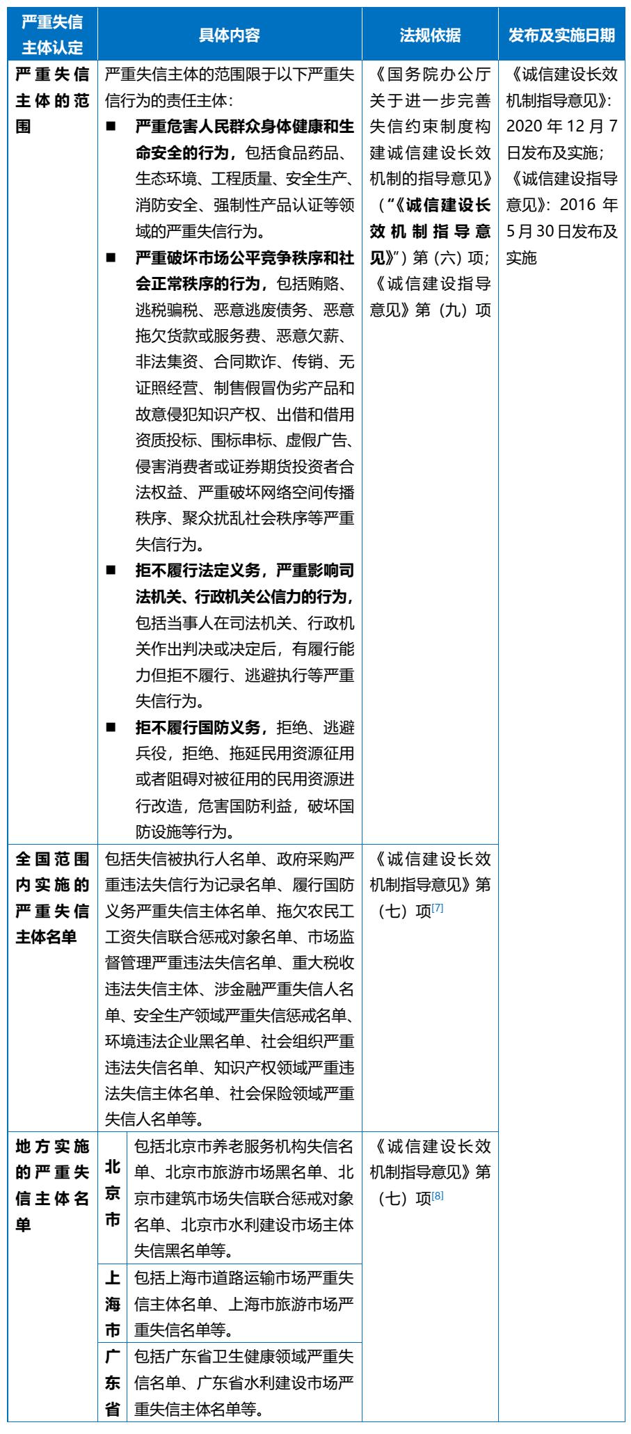
(二)境内企业属于《诚信建设指导意见》规定的严重失信主体的情形

(三)产业政策、安全生产、行业监管等领域存在限制或禁止上市融资的情形
如本文第二部分第(一)项内容所述,适用指引1号通过援引《市场准入负面清单》的规定明确了部分行业领域属于禁止上市融资的范畴。除此之外,适用指引1号进一步列举了“产业政策、安全生产、行业监管等领域存在法律、行政法规和国家有关规定限制或禁止上市融资”的情形。考虑到该情形所涉及的范围较为宽泛,我们仅就市场近期热点话题,从产业政策和行业监管两个方向,结合适用指引2号规定的境外发行上市备案材料要求及核查要点内容进行简要梳理和总结:
01
产业政策
由于适用指引2号并未就“法律、行政法规和国家有关规定限制或禁止上市融资”的情形作境外上市和境内上市的区分,并且考虑到适用指引2号所列举的核查要点在一定程度上参考了境内A股上市的规定,因此不排除现阶段境内上市限制类或禁止类产业同样会作为备案新规项下核查时的参照。发行人、中介机构可考虑结合该情况就发行人是否落入备案新规负面清单的范畴予以综合判断,并提前准备应对措施。
02
行业监管
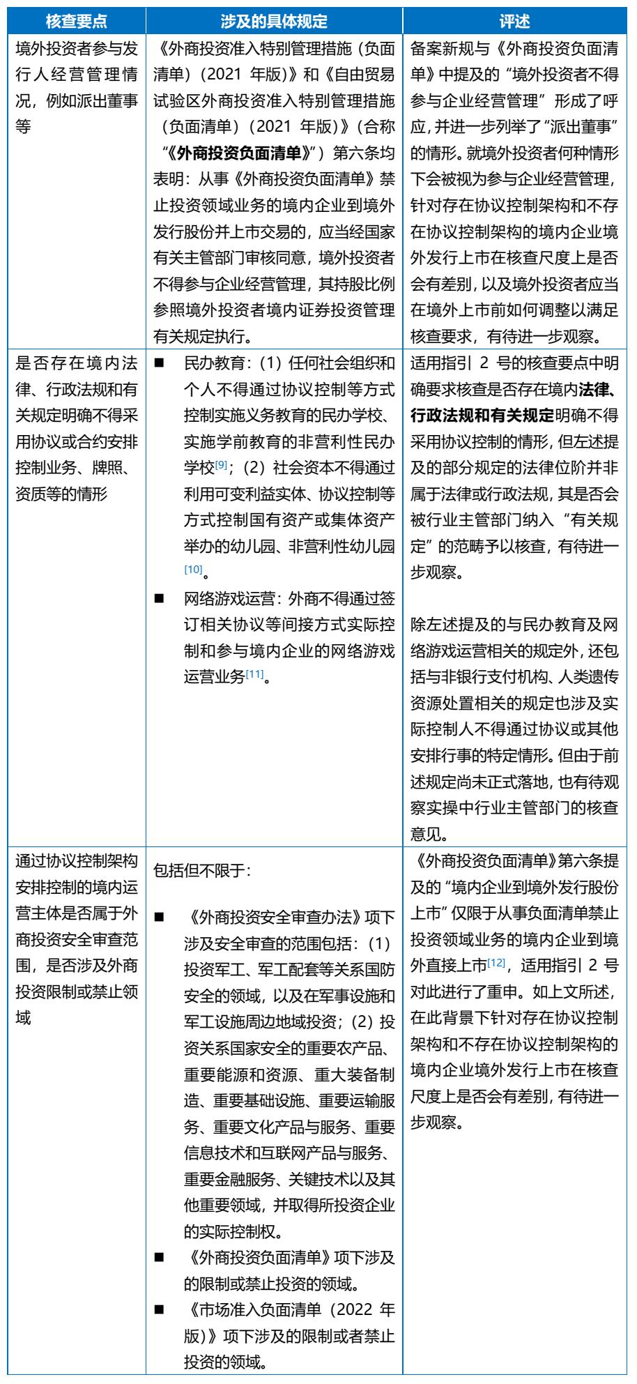
从行业监管的角度,协议控制(VIE)架构是本次备案新规引发重点讨论的一项内容。如我们在境外上市备案新时代系列(四) - 境内企业法律核查篇所述,协议控制架构的境内企业境外发行上市随着备案新规的落地被明确纳入中国证监会监管范围,并且就其是否落入不得境外发行上市的范畴也与行业主管部门的合规要求形成了衔接。鉴于目前针对存在协议控制架构的境内企业境发行上市的审核尺度尚待明确,我们围绕适用指引2号已提出的有关协议控制架构审核要求就相关内容进行了汇总。具体情况如下:

三、小结
备案新规负面清单的设立进一步提升了境内企业境外发行上市在监管要求上的透明性及可预期性。负面清单的内容聚焦境内重大合规问题,也体现了监管部门依法监管、科学监管、适度监管的态度。从落实发行人、中介机构责任的角度,发行人、中介机构也应尽可能地提升判断发行人能否于境外发行上市的准确性。需要注意的是,适用指引1号在讨论“关于法律、行政法规和国家有关规定禁止上市融资”的情形时特地加入“主要包括”的表述,而非穷尽罗列全部相关情形。考虑到备案新规出台的时间较短,以及境外上市本身存在的复杂性,就监管部门的具体核查要求及尺度目前仍存在不确定性。发行人、中介机构应就发行人自身情况提前进行充分了解和论证,并利用好备案新规提供的沟通渠道,以顺利完成备案流程。
注释
[1] 指中国证监会于2021年12月24日发布的《国务院关于境内企业境外发行证券和上市的管理规定(草案征求意见稿)》。
[2] 在本文中适用但并未在本文中明确定义的术语或定语,适用该等术语或定语在“境外上市备案新时代系列”文章中赋予的含义。
[3] 即国家发展改革委、商务部于2022年3月12日发布的《市场准入负面清单(2022年版)》。
[4] 适用指引1号未对“经国务院有关主管部门依法审查认定,境外发行上市可能危害国家安全”的情形作出进一步阐释。结合近年来针对境内企业境外发行上市的监管方向,发行人、中介机构可重点关注主要包括外商投资安全审查、网络安全审查、数据安全审查等需要进行安全审查的情形。
[5] 但适用指引1号所表述的“《市场准入负面清单》禁止上市融资”的情形是否包含《市场准入负面清单》中所列举的“禁止非公有资本、商业资本进入”的行业,有待进一步观察。
[6] 2005年4月13日发布并实施的《国务院关于非公有资本进入文化产业的若干决定》(国发〔2005〕10号)有更为细化的规定:非公有资本不得投资设立和经营通讯社、报刊社、出版社、广播电台(站)、电视台(站)、广播电视发射台(站)、转播台(站)、广播电视卫星、卫星上行站和收转站、微波站、监测台(站)、有线电视传输骨干网等;不得利用信息网络开展视听节目服务以及新闻网站等业务;不得经营报刊版面、广播电视频率频道和时段栏目;不得从事书报刊、影视片、音像制品成品等文化产品进口业务;不得进入国有*物文**博物馆。
[7] 在全国范围内实施的严重失信主体名单制度,其名单认定标准应当以法律、行政法规或者*党**中央、国务院政策文件形式确定,暂不具备条件的可由该领域主管(监管)部门以部门规章形式确定,认定标准应当充分征求部际联席会议牵头单位及其他有关部门、相关市场主体、行业协会商会、法律服务机构、专家学者和社会公众意见。
[8] 在全国范围内实施的严重失信主体名单制度,其名单认定标准应当以法律、行政法规或者*党**中央、国务院政策文件形式确定,暂不具备条件的可由该领域主管(监管)部门以部门规章形式确定,认定标准应当充分征求部际联席会议牵头单位及其他有关部门、相关市场主体、行业协会商会、法律服务机构、专家学者和社会公众意见。
[9] 具体请参见《中华人民共和国民办教育促进法实施条例》的规定。
[10] 具体请参见《*共中**中央、国务院关于学前教育深化改革规范发展的若干意见》的规定。
[11] 具体请参见新闻出版总署(现为国家新闻出版*电总广局**)、国家版权局、全国“扫黄打非”工作小组办公室《关于贯彻落实国务院<“三定”规定>和中央编办有关解释,进一步加强网络游戏前置审批和进口网络游戏审批管理的通知》(新出联[2009]13号)的规定。
[12] 详见境外上市备案新时代系列(四) - 境内企业法律核查篇。
