辽宁省中国青年旅行社发布:(天天发团)
沈阳去本溪南芬大峡谷跟团一日游、门票团购:13889151943.张(微信同步)

号外!号外!
各位亲爱的父老乡亲们注意了!!!
前方福利来袭!
2019年4.5日,本溪大峡谷景区正式开放(试营业)
行走于百米高空,脚踩玻璃,时不时还有玻璃“破碎”的恐惧,想体验么?
想想小编已经面色发紫、双腿发软的迫不及待想去体验了!

本溪大峡谷景区位于本溪市南芬区郭家街道办事处解放村,大峡谷是经过数亿年的地质构造作用,加之各种风化、侵蚀、搬运,造就了地质史上有名的"钓鱼台组"地貌,也是国家地质公园。
景区内峡谷景观壮美,春有鲜花,夏有瀑布云海,秋有枫叶,冬有冰瀑。一年四季美景变幻无穷。
2019年4.5日,本溪大峡谷景区正式开放(试营业)
行走于百米高空,脚踩玻璃,时不时还有玻璃“破碎”的恐惧,想体验么?
想想小编已经面色发紫、双腿发软的迫不及待想去体验了!

如何到达景区:
自驾到本溪南芬大峡谷:
沈阳、本溪、辽阳方向
沿丹阜高速在南芬高速口下高速,下高速左转按照道路指示牌直达景区(在桥头高速口下需走一段坑洼路约一公里,不建议走此道)沈阳一日游天天发团!
丹东方向
沿丹阜高速在南芬高速口下高速,下高速左转按照道路指示牌直达景区
注意:自驾游客请按照推荐线路前往景区,其他线路路况较差!
自己坐车:
高铁:在本溪、沈阳、丹东均有直达南芬北动车,其他地区可在以上三个城市中转前往景区;
大巴/公交:本溪、南芬均有直达景区旅游专线,可在以上地区乘车前往景区。

本溪南芬大峡谷营业时间:
夏季 7:30-18:00 冬季 8:30-16:30 2018年11月15日起景区闭园,具体营业时间请关注景区通知!

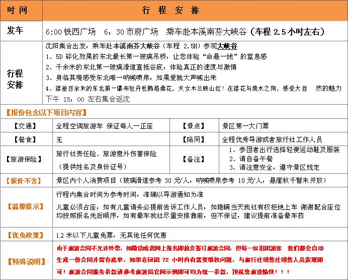
沈阳去本溪南芬大峡谷跟团一日*行游**程:

由于旅游合同不允许外带,如微信或者网上报名即放弃签订旅游合同,但每一位出团游客 我们都会自动生成一份合同并留存底单,如果在回团 72 小时内有需要维权问题,与旅行社销售社销售人员索取即可!旅游合同服务条款请参考旅游局官网示例即可均为统一条款,预祝您旅途愉快!!!
本溪南芬大峡谷游玩反馈:
早就听说本溪南芬大峡谷景色奇特且壮观,山内有奇山怪石和峡谷瀑布,于是,2014年6月28日我随新户外休闲群前往本溪南芬大峡谷,去攀登奇峰怪石和感受大峡谷之美。
本溪南芬大峡谷位于辽宁省本溪市南20公里的南芬区境内,沈丹高速公路85公里处。 景区由东峡和西峡组成,景区30余平方公里, 峡谷 深近百米,是经过8—10亿年漫长的地质构造作用,加之各种风化、侵蚀、搬运、地壳抬升,形成的世界地质史上著名的“钓鱼台组”地貌。大峡谷内怪岩林立, 谷崖飞泉,古松倒挂, 鸟语花香,各具形态,处处是景,犹如峡谷画廊。
车行不到2小时就到了南芬,沿着一条泥泞的小路进入解放村,沿村边的小路前行走在沙石路上,这里还是军事区。道路两旁树木茂盛,灌木丛生,野花开放,点点晶莹的露珠静静地停在在叶子上,就像一只只明亮的眼睛注视着我们,是在欢迎我们的到来吧!抬头眺望只见奇形怪状的岩石林立在薄雾中,掩映在树林里,看到眼前的美景,我们高兴得欢呼着,相信一定不虚此行。





行走一段路程,我们下行一山间小路上,两旁茂密的枝叶连接,形成天然的遮阴长廊,凉爽的山风扑面而来,感觉温润舒爽。快到沟底时,就听到哗哗的流水声,原来这里有一个瀑布,溪水顺着30多米高的两山间倾泄而下,落在山下的小水池里,顺山流去。可是,不知为什么溪水有些发黄呢?大家兴奋地在瀑布前拍照留念后,又沿着上行的一条石阶来到沙石路上。



一路缓坡前行,沿途见野花一排排的在路旁开放,女队员自然是在花草丛中留下美丽的倩影,男队员在女队员的“怂恿”下也“沾花惹草”了,逗得大家哈哈笑。登上山顶,有人工修建的凉亭、百福墙、小广场和沿山崖而建的围栏,在这里可以倚栏观赏到大峡谷的全貌,只见峡谷东西两侧百米高的岩石不再是奇峰耸立,而是像被利剑拦腰截断了一样,绿色的植物像一块大大的地毯铺满了整个“台面”,平平整整的,这就是所说的“钓鱼台”吧!再望谷底山峦叠嶂,茂密的森林覆盖,陡峭的岩石边也是枝繁叶茂,即有翠绿的新枝嫩叶,又有墨绿的古松倒挂,以及棕色树干,青铜色岩石,绿树丛中点点野花,远处薄雾漂浮,犹如仙境般,仿佛是一幅巨大的天然油画,垂挂在眼前,细细品味、慢慢观赏,大峡谷的景色真是非常的美丽而壮观。(不知道会不会什么时候地壳又变迁,大峡谷的美景发生变化或消失,我用相机将美景一段段摄下,拼接成大峡谷全貌,永久保存。)







欣赏了大峡谷壮丽的景色,来到“大峡谷”、“百福墙”,在小广场上大家你一群,他一伙的围坐在一起,拿出带来的美味,来个大会餐,我忽然想起一首歌曲的旋律“白酒、啤酒、葡萄酒,你有、我有、全都有哇!嘿嘿嘿嘿,全都有......”哈哈,欢声笑语不断,大家都好开心啊!





吃过饭,大家休息的时候,我和两个伙伴向广场西边的下行小路去看了看,发现了又一景观,这里有一个小水塘,询问在这里干活的农民,才知道这里叫“壶口”,因修建山顶的景观在这里取水,将水塘里的水弄得黄黄的,我们在沟底看到的瀑布就是从这流淌下去的,刚刚看到的黄色瀑布,终于找到原因了。


我们还没有来得及告诉大家也来这里看看“壶口”景观,就听到了集合声,急忙赶到广场,顺路向山下的村庄走去,一条水泥路穿村而过,路面上到处是牛羊的粪便,又臭又脏,大家小心得像“工兵”似的,躲着这满地臭“地雷”,但是,当看到迎面而来的一群牛羊,看着羊儿天生的“小笑眼”和牛儿“温顺”的眼神,又是那么的喜欢。还好村子里不时会有几个人开着“三轮车”拿着锹铲,清扫路面。这段路上我听到一个小“笑话”(小误会),事情是这样的,在经过村子里时,几个同行的驴友吃饱喝足尿急,看到转角靠近一农家的墙旁,有一个大棚子,走进去方便,心想:农村的厕所咋这样呢?正在这时只听一农民大声喊到:“你们干嘛呢?”几人连忙出来奇怪地看着对方,只听到:“谁让你们上这里撒尿的,这是我们洗澡的地方,没看见上面有存水的大桶呀?”几位憋着笑,连忙跑了。哈哈!我就合计几位是不是还心想:“这厕所的尿桶咋还挂起来了呢?”哈哈,大家这个笑呀!


走了约2公里路吧,来到一座山脚下,有一股小小的泉水在路旁流淌着,顺山而上是大片的玉米地,穿行其中,同行的队友看到旁边的小土坡长着很多野菜,她说是“季季菜”,因为这段路是“闷坡”走起来比较累,还要原路返回,我们就不想上去了,我们几个停下来摘野菜吧!等到前面的队友返回时,我们已经摘了一袋子野菜了,这是意外的小收获。

顺原路返回,一路看景观花、拍照合影,一路欢声笑语、好个热闹,孩子们捡到了大蜗牛,大人们发现了野果子,看到路旁有几棵野生樱桃树,大家欢呼雀跃的一边摘一边吃,红红的樱桃含在口中,甜在嘴里、美在心中。这次出行非常的开心,开心来自于大峡谷美丽壮观的景色,更来自于这次一起同行的、志同道合的队友们,对我们大家来说,这是一次非常愉快的行摄活动。


