适应机型0-9999V,0-9999A以内任何机型,量程用户任意可改写。本人利用国产低价位便宜芯片STC32G12K128,此款不是电源专用芯片,是一款普通控制芯片,在空闲时间,研究出来了这款大功率数字电源,最大电压量程9999V,最大电流量程9999A,在这范围内,量程任意修改,修改参数自动保存到芯片里面,输出精度为稳定第四位数字。带485通讯方便大家物联网控制
大功率可调数字电源,先上图,再讲源



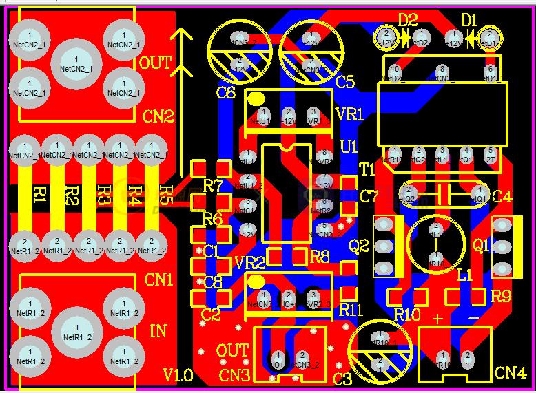
电路原理图

数字电源.pdf

数字电源有多种定义
定义一:通过数字接口控制的开关电源(它强调的是数字电源的“通信”功能)。
定义二:具有数字控制功能的开关电源(它强调的是数字电源的“数控”功能)。
定义三:具有数字监测功能的开关电源(它强调的是数字电源的“监测”功能)。上述三种定义的共同特点是“模拟开关电源的改造升级”,所强调的是“电源控制”,其控制对象主要是开关电源的外特性。
定义四:以数字信号处理器(DSP)或微控制器(MCU)为核心,将数字电源驱动器、PWM控制器等作为控制对象,能实现控制、管理和监测功能的电源产品。它是通过设定开关电源的内部参数来改变其外在特性,并在“电源控制”的基础上增加了“电源管理”。所谓电源管理是指将电源有效地分配给系统的不同组件,最大限度地降低损耗。数字电源的管理(如电源排序)必须全部采用数字技术。与传统的模拟电源相比,数字电源的主要区别是控制与通信部分。在简单易用、参数变更要求不多的应用场合,模拟电源产品更具优势,因为其应用的针对性可以通过硬件固化来实现,而在可控因素较多、实时反应速度更快、需要多个模拟系统电源管理的、复杂的高性能系统应用中,数字电源则具有优势。此外,在复杂的多系统业务中,相对模拟电源,数字电源是通过软件编程来实现多方面的应用,其具备的可扩展性与重复使用性使用户可以方便更改工作参数,优化电源系统。通过实时过电流保护与管理,它还可以减少外围器件的数量。数字电源有用DSP控制的,还有用MCU控制的。相对来讲,DSP控制的电源采用数字滤波方式,较MCU控制的电源更能满足复杂的电源需求,而且实时反应速度更快、电源稳压性能更好。

本次我所做的就是第四类的产品,使用STC32G芯片,直接完成所有功能。

接线图:

数字电源特点:
1.控制智能化它是以数字信号处理器或微控制器为核心,将数字电源驱动器及PWM控制器作为控制对象而构成的智能化开关电源系统。传统的由微控制器控制的开关电源,一般只是控制电源的启动和关断,并非真正意义的数字电源。
2.数模组件组合优化采用“整合数字电源”技术,实现了开关电源中模拟组件与数字组件的优化组合。可以很方便地与数字电源控制器相连并实现各种保护及偏置电源管理。
3.集成度高实现了电源系统单片集成化,将大量的分立式元器件整合到一个芯片或一组芯片中。
4.控制精度高能充分发挥数字信号处理器及微控制器的优势,使所设计的数字电源达到高技术指标。数字电源能实现多相位控制、非线性控制、负载均流以及故障预测等功能。
5.模块化程度高数字电源模块化程度高,各模块之间可以方便地实现有机融合,便于构成分布式数字电源系统,提高电源系统的可靠性。
数字电源的关键是电源管理、控制信号的数字化处理,其基本要求是:在保障稳定性的前提下,具有快速性、平稳性和准确性。
本控制驱动板采用了双系统,一是设置系统,二是工作系统

数字电源设置源程序.rar

内容说明:

数字电源通讯协议.doc

这是设置系统,因为电源型号种类很多很多,比如 5V1A, 5V2A, 5V40A, 12V30A, 24V60A, 60V60A, 60V500A, 60V1200A, 120V20A, 400V10A, 400V50A, 750V50A, 5500V5A, 8800V100A。。。。。等等太多太多型号了,数不胜数,本数字电源设计了一款通用型,对9999V和9999A以内的机型全部适应,设置简单只设置最大电压,最大电流,再就是设置显示屏小数点位数,就大功告成,设置好的数据自动保存到芯片里面,超级简单,电压极限设置9999V, 电流极限设置9999A, 接下来就是工作系统。

数字电源工作源程序.rar

以上界面用户可以任意改变,彩色触摸屏源程序免费开源,第一版调试一款0-400.0V, 0-9.999A出来,测试程序的可行性
找来IGBT模块,开始接线



找个电焊机非晶磁环和散热器

开始绕变压器初级20圈次级31圈,用导线绕制,本测试只为证实数字电源程序


找来木板固定




接下来做一个10A电流感应电路我把原理图给大家


pcb在打样中,先手工搭建一个临时用

部分配件拍照给大家








装配完成了,开始设置通电试机了
先刷触摸屏的设置程序,找来金玺4.3寸触摸屏


安装,组态软件V3.1,AMZ、SUP和KNS系列的驱动程序,桌面出现如下图标:KinSealStudio3.1

点击:数字电源设置文件打开

文件*载下**到触摸屏里,点击左边参数设置

填入相应的参数,再点击左边的COM1

填入相应参数,再点击上面工具---

*载下**完成

刷屏就完成了

接下来对数字电源控制驱动板机型设置,前面我说过了,我首先调试一款0-400.0V,0-9.999A的机型电源出来

首先数字电源控制驱动板需要设置一下,就是R47和R48交换,或者短路R48也行

按照上图连接,接通电源,开始设置
标号1:V点,电压小数点位数设定 0、1、2、3表示无小数、1位、2位、3位小数。
标号2:I点,电流小数点位数设定 0、1、2、3表示无小数、1位、2位、3位小数。
标号3:V大,电压最大值设定。
标号4:I大,电流最大值设定。
标号5:通电状态,0上电停止开机,1上电启动开机
标号6:慢启动,(0-30s)
标号7:站号,通讯地址选择(1-32)
标号8:保护,IGBT模块保护,0为禁止保护,1保护
标号9:死区时间,0为1us,1为2us,2为3us
标号10:载波频率,0为10KHz,1为15KHz,2为20KHz
相信大家都能明白,有不明白的留言



现在已经完成了数字电源机型设置,参数自动保存到了控制驱动板里面,接下来断开电源,把R47和R48那里恢复原状,控制驱动板接入线路中。触摸屏我们开始刷工作程序,打开数字电源工作程序

输出电压:小数点1位
输出电流:小数点3位
输出功率:小数点无
温度显示:小数点2位
设定电压:小数点1位
设定电流:小数点3位
过温保护:小数点2位
风扇开:小数点2位
风扇关:小数点2位
*载下**程序即可。

取样电压反馈电阻的计算,计算公式输出电压/0.49-5.1=400V/0.49-5.1=811K, 选用36K+36K+20K可调电阻
取样电流康铜丝的计算,0.075V/9.999A=康铜丝电阻=0.0075Ω
下面可以通电测试了,为了安全起见,先使用一台可调电源作为输入电压使用。

通电接起来首先设置输出电压,调节反抗电阻,使输出电压与显示屏电压相等,万用表是实测输出电压

触摸屏设置50V校准,能对应

200V也能对应

350V也差不多,可以仔细调节反馈电阻

400V满量程也可以,电压调节通过。
接下来调节电流,带灯泡调节,串联万用表电流校准

先调节左边那个电位器,使触摸屏在没带载电流显示为0A,

串入万用表电流档,输出接2只灯泡带载

50V电流调整,调节下面那个电位器万用表与触摸屏相等



分别测试100V200V220V,基本上相等, 文件可到原文获取: https://www.dianyuan.com/bbs/2717340.html