一、评价指标体系
评价指标体系构建在实际研究中使用较为广泛,比如企业绩效评价指标体系构建、政府财政支出绩效评价、医院绩效评价研究等等。
1 、相关背景
在中国知网搜索“ 评价指标 ”、“指标体系权重 ”等相关关键词,可以发现,在论文写作中,非常多的同学会选择研究这一课题。随着越来越多的同学开始着手毕业论文的写作,很多同学在SPSSAU后台留言有关评价指标体系构建以及权重计算的相关问题。


2 、评价指标体系构建
评价指标体系:在中国知网截取了一篇论文进行说明:
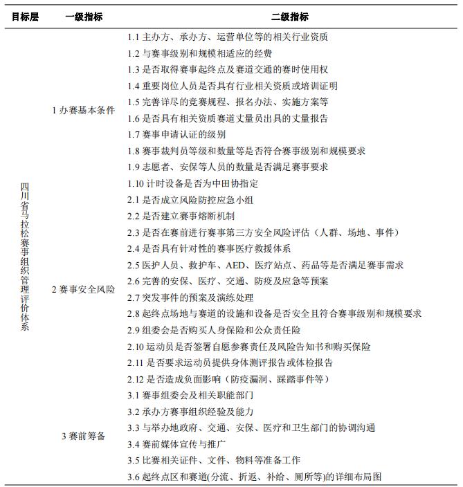
如下图:其研究核心是“四川省马拉松赛事组织管理评价指标体系构建研究”,目标层为“四川省马拉松赛事组织管理评价体系”的构建。将目标层分为5个准则层指标,即办“办赛基本条件”、“赛事安全风险”、“赛前准备”、“赛中保障”、“赛后服务”五项。又将5个准则层继续拆分为52个因素层指标。最终目的在于构建出各个准则层和因素层指标的权重,为实际综合评价提供科学的参考依据。


关于第一步寻找准则层以及因素层指标,这由研究者自行处理,建议多阅读、参考一些相关论文进行研究。本篇将更注重权重的计算以及最终权重体系的构建。
二、权重体系构建
指标的权重是指各级指标在整个评价体系中相对重要程度和价值高低的所占比例的量化值,每个指标的权重值将被记为0—1之间的小数,将1作为整个指标体系的权重之和。
指标权重的分配与评价结果有着直接联系,决定着评价结果与实际结果的偏差,因此合理的分配指标权重是构建指标评价体系十分重要的环节。
在这篇研究生论文中,可以看到,该同学使用的是 SPSSAU 系统 进行的权重计算。下面,我将演示怎样使用SPSSAU系统进行准则层指标权重计算、因素层指标权重计算,以及最终权重体系的构建。

1 、准则层权重值计算
关于准则层指标权重值计算时,常见共有3种方式,如下表:

( 1 ) AHP 层次分析法
通常情况下,同学们并没有准则层指标的原始数据,因而可以借助专家打分,构建出判断矩阵,接着使用 SPSSAU 系统 的AHP 层次分析法计算,得到权重值。
以该论文数据进行演示说明,SPSSAU 操作示例如下:

SPSSAU 输出结果:
-
AHP 层次分析结果:

一致性检验结果:

( 2 )主成分分析法
如果有因素层指标数据,不论是原始测量数据还是调研后的数据,可以将所有因素层指标(改论文为52个)进行主成分分析,并且强制要求SPSSAU系统设定主成分个数为5个(准则层指标为5个),并且从主成分结果上确保准则层指标与因素层指标之间有着良好对应关系后,最后利用“ 方差解释率 ”进行权重计算,得到准则层指标权重。

( 3 )熵值法
或者如果有因素层指标数据,可以分别针对某准则层指标下属的因素层指标进行熵值法(该论文共5个准则层指标因而进行5次熵值法),分别让SPSSAU保存“综合得分 ”,重复进行5次,然后利用5个“ 综合得分 ”数据再次进行熵值法,得到准则层指标的权重。

上述三种方法中,熵值法计算准则层权重这种方法使用较少,原因很可能在于因素层计算权重时,也是利用熵值法进行计算,准则层和因素层都在利用完全相同的数据,并且基于权重计算原理均是熵信息,因而使用较少,从分析角度可以如此进行。
除此之外,研究者也可以使用其他研究方法计算权重,具体以研究思路为准。
2 、因素层指标权重计算
因素层指标权重计算方法如下:

( 1 )熵值法
通常情况下,使用熵值法计算因素层指标权重较多,该论文*共中**有5个准则层指标,因而分别进行5次分析,分别计算出因素层的所有指标权重值。
( 2 ) AHP 层次分析法
如果没有因素层指标数据,可以使用专家打分AHP 层次分析法进行因素层指标权重计算。
以该同学论文为例,可以看到该同学因素层指标权重计算方法选择的依旧是AHP层次分析法。

SPSSAU层次分析法计算因素层权重与计算准则层权重方法无二,可参考上文。
( 3 )其他方法
除此之外,在有因素层数据后,研究者可以结合数据特征选择其他一些权重计算方法。比如利用数字相对大小原理的优序图法;借助数据波动性和相关性计算的CRITIC 法,也或者利用数据相关性原理计算的独立性权重;利用数据波动性计算的信息量权重方法等。以上分析方法都可以在 SPSSAU 系统中找到。

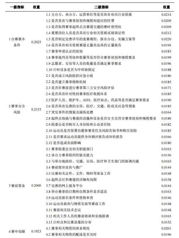
3 、权重体系构建
在经过以上准则层与因素层的权重计算后,得到相应的权重系数,最终可以构建出权重体系。
该同学最终权重体系如下图所示。
权重 = 准则层权重 * 因素层权重
该权重代表的是“归一化权重”(即52个指标的权重加和为1时的权重,其代表站在因素层角度对比时的权重大小)。

