(报告出品方:中信证券)
WPS AI陆续亮相公司全线产品,官方社区发起智能办公体验官招募,办公软件AIGC应用持续深化。我们对WPS AI在内容生成、理解文意、问答互动等方面能力进行体验,功能表现亮眼,我们预计将带来产品交互方式变革、功能增强、资源联动、形态突破等变化,看好公司中期商业化空间突破。

产品进度:WPS AI引领办公软件生成式AI变革
布局回顾:持续重点发力AI,AIGC初步探索成效显著
金山办公近年来持续重点发力AI,形成扎实的技术积累。 公司逐步构建形成“多屏、云、内容、AI和协作”的产品战略,推动WPS由工具走向服务、由单机走向协作,让产品运行在每一台设备上。AI战略是公司长期坚持发力的重点方向,2016年AlphaGo掀起AI热潮后,公司积极响应并将AI上升至战略地位。
公司组建AI团队,划分基础设施、平台、产品和应用、基础算法等小组,确立AI“三步走”战略。公司构建AI中台,在NLP、CV、语音处理等方向开发出近100项AI能力,文档图片识别与理解、文档转化技术达到国内领先水平,OCR和机器翻译技术位列国内第一梯队。

公司落地NLP、CV、语音处理等领域AI应用,并在AIGC上开展初步探索。
在NLP领域,WPS的典型功能包括文档校对、全文翻译等;在CV领域,WPS版式还原、拍照扫描、扫描件编辑等智能应用在行业中领先;在语音处理领域,WPS支持文档朗读等功能。此外公司在AIGC上开展了卓有成效的探索。
例如,WPS智能写作支持基于指定主题的文本智能生成以及文本校对、改写等功能,WPS演示支持演示文稿智能美化、智能配图、多图拼图等功能。根据公司2022年年报,当年,公司利用AI能力帮助用户校对总字数达3340亿个,OCR处理图片数量达146亿份,智能美化功能月活跃用户数237万。
产品节奏:WPS AI 陆续接入产品,招募 AI 办公体验官
WPS AI 陆续接入全线产品,率先引领办公软件生成式 AI 变革。 面对生成式 AI 浪潮, 公司今年重点发力 AI,尤其是在 AIGC 方面争取实现更多突破。
4 月 18 日,公司宣布 WPS AI 将最先应用于轻文档,为用户生成各类优质文档,通过多轮对话迭代生成内容,对已有 内容进行加工等,以帮助用户提高内容生产力;
5 月 16 日,公司宣布 WPS AI 将进一步嵌 入表格、文字、演示、PDF 组件,同时支持桌面和移动设备。我们认为,WPS AI 产品进 度领先,有望开启办公软件向 AIGC、阅读理解和问答、人机交互三大方向的迈进。

6 月 15 日,WPS 通过官方社区发起智能办公体验官招募,结合用户反馈以不断进化。
我们对 WPS AI 在内容生成、理解文意、问答互动等方面的能力进行了体验。总体来看, WPS AI 在内容生成上全面覆盖文档、演示文稿等形式,理解文意上支持论文、报告等长 文档,问答互动上通过多轮对话改变办公软件的传统交互方式。
我们认为,以产品交互方 式变革为引领,以功能增强为支撑,办公软件将是大模型落地后效率提升最为显著的核心 应用之一,借助于 WPS AI,用户可逐步减少繁琐的案头工作,进而专注于更具创意性、 挑战性的任务,生产力将有望释放。展望未来,伴随国产大模型能力的逐步强化,我们预 计 WPS AI 的产品能力将不断进化,开启未来办公之旅。

WPS AI 初体验:解锁智能办公,功能表现亮眼
文字:内容生成、文意分析、文本润色的得力助手
亮点功能:WPS AI 在文字组件中可实现内容生成、文意分析、文本润色等功能。 内容生成方面,办公软件的文字组件一般用于较正式的工作、学习场合,WPS AI 支持撰写 工作证明、请假条、会议纪要、公文通知、简历、租房合同、个人登记表、喜报等,文本 类型也在不断延展,并可自动匹配格式;文意分析方面,只需提供简短的提示,即可获取 文本中的关键信息;文本润色方面,WPS AI 可基于已有内容进行续写、润色等处理。

内容生成: 我们输入@ai 后按 Enter 键即可唤起 WPS AI。例如,提供甲乙方姓名、 租金等关键信息后,WPS AI 即可快速生成一份房屋租赁合同,其中详细阐述了甲乙方责 权情况,并进行了标准的格式排版,结合实际情况进行简单修改后,可直接使用这份合同, 效率大幅提高。我们还要求 WPS AI 生成一份 AI 学习机发布会纪要,包括会议名称、地点、 时间、参会人员、会议主要内容、会议决定等部分,基本内容、格式等也具有较好的质量。

文意分析: 我们通过快捷键 Ctrl+Shift+X 即可唤起 WPS AI。我们提供了一份北京 市情介绍材料,WPS AI 首先分析全文,基于对文意的理解,给出核心观点、概述、大纲 等;接着我们进行阅读提问,WPS AI 首先推荐了 3 个我们可能感兴趣的问题,比如“北 京市的地理位置是什么”,点击提问获得答案,经检查,答案是正确的,我们又针对 WPS AI 未推荐的“北京常住人口数量”这一问题进行提问,得到的答案也是正确的。

文本润色: 我们输入“这是一个四面环海的滨海城市”,WPS AI 可进行篇幅扩充, 对滨海城市进行详细介绍,我们也可在此基础上进一步地要求重写、续写或润色等处理, 通过多轮迭代以进一步提升内容质量。WPS AI 还可对文本进行润色,比如要求口语化、 更活泼、更正式,以适应不同场景的应用需求

体验小结:文字组件结合 WPS AI 助力生产力释放,加快知识输出与创意生成。 文字 组件是办公、学习等用户群体使用频率最高的组件之一,用户以往在知识输出或创意生成 时需花费大量精力,WPS AI 提供一份质量尚可的初稿,用户可在此基础上直接进行修改 迭代,生产力有望充分释放。
轻文档:高效生成各类型文本,在线协作更便捷
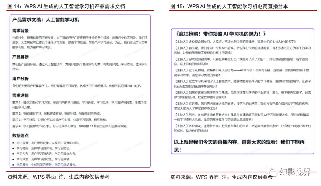
亮点功能:WPS AI 在轻文档中可生成各类文本,并通过多轮对话迭代内容。 轻文档 是主打协作的团队工具,将代办、日程、评论、@人等功能全平台打通。轻文档结合 WPS AI,可提供文章大纲、头脑风暴、新闻稿、广告文案、待办列表、SWOT 分析、招聘岗位 介绍、产品需求文档、电商直播台本等多类文本,类型覆盖较文字组件更全面;还可基于 历史轻文档,生成总结、工作周报、新闻稿等,支撑团队协作。内容处理优化方面,可进 行总结、扩充篇幅、润色、改正病句、转换风格、翻译等,通过对轮对话,强化内容质量。

1)文档生成:我们通过快捷键 Ctrl+J 即可唤起 WPS AI。我们选择“人工智能学习机” 这一主题,指令 WPS AI 生成产品需求文档、电商直播台本。WPS AI 生成的产品需求文 档包括需求背景、产品目标、用户分析、需求详情、数据埋点等部分,符合产品开发的逻 辑,每个部分又进行了细化阐述,具有较强的体系性;电商直播台本以生动活泼、具有号 召力的风格对人工智能学习机进行了推销,符合电商直播场景特性。

体验小结:轻文档结合 WPS AI 提供更丰富的内容生成体验,并可支撑团队协作。 轻 文档在内容生成上相较于 WPS 文字组件更丰富,打开用户脑洞。结合 WPS AI,轻文档 还可基于已有文档资源生成总结、周报等材料;此外,轻文档提供团队管理、电商运营、 人力资源等多类模板,为团队协作提供了有力支撑。
轻表格:初步实现数据处理、智能分析、数据问答
亮点功能:WPS AI 在轻表格中初步实现批量处理数据、智能分析、数据问答。 WPS AI 可快速处理重复数据、提取关键信息、校验数据格式等,从繁杂的操作中解放双手;可 自动生成专业清晰的数据分析报告,助力挖掘数据规律;用户可直接输入与表格数据相关 的问题,及时获取答案。

2)多轮对话:通过对话形式,WPS AI 可对内容进行优化。我们对人工智能学习机的电商直播台本进行了古文风转换,得到文言表达,简洁明了;我们又要求将台本中的“AI 学习机”表述改为“智能学习机”,WPS AI 顺利完成了操作,其余内容则保持不变。

3)基于现有文档进行处理:我们还提供了一份故宫介绍材料,WPS AI 可进行总结。 已有的故宫介绍材料为 562 字,总结后为 260 字,WPS AI 提供的总结不仅表达简洁明了, 而且核心要素准确。

1)处理数据: 我们提供了一份考试分数表,WPS AI 可根据指令生成公式,例如我们 提问“小明三门科目的总分数”,WPS AI 生成的公式为“=SUM(B2:D2)”,可直接插入表 格进行计算;我们又提问“小明哪一门科目得分最低”,WPS AI 生成的公式为 “=INDEX(B2:D2, MATCH(MIN(B2:D2), B2:D2, 0))”。

2)智能分析: 为了进一步分析数据趋势,WPS AI 对考试分数表进行了解析,生成总 结:a. 英语分数超过一半集中在小明和小李,占比达 52%;b. 小王的数学分数排名第一, 为 93;c. 小李的语文分数排名第一,为 98。进一步地,WPS AI 生成数据报告,如下图 所示,对数据规律进行了简单的可视化呈现。

体验小结:轻表格结合 WPS AI 具有探索意义,助力“零基础”数据分析。 数据分析 往往需要掌握大量的函数或软件操作技巧,门槛高。WPS AI 将自然语言指令转为函数或 标准化操作流程,用户完成任务更轻松。未来,伴随大模型代码方面能力的逐步强化,我 们认为 VBA 等复杂函数也有望纳入生成范围,届时 WPS AI 的数据分析能力将更加强大。
演示:一键生成演示文稿,可视化表达更轻松
亮点功能:WPS AI 在演示组件中可一键生成及美化演示文稿,生成演讲备注等。 用 户在绘制演示文稿时,经常面临准备时间紧张、思路打不开、格式调整复杂等问题。基于 用户指定的主题,WPS AI 可一键生成演示文稿,让创作更简单,在此基础上,用户可要 求进行主题、配色、字体等的调整优化。WPS AI 还可生成全文演讲备注。

1)演示文稿生成: 我们以“人工智能行业”为主题,要求 WPS AI 生成一份演示文 稿。首先,WPS AI 提供了内容大纲,包括“人工智能行业概述”“人工智能技术应用”“人 工智能行业挑战与机遇”以及“人工智能行业案例分析”四部分,大纲思路已经较为完整 且具有体系性;确定大纲后,WPS AI 开始逐页生成演示文稿,每页需数秒时间。从生成 效果来看,我们得到的演示文稿为科幻风格,符合“人工智能行业”这一主题。具体内容 上,以“行业定义与发展历程”这一部分为例,WPS AI 生成的内容完备,将人工智能行 业划分为四次浪潮,并使用箭头图的形式进行呈现,简洁明了,图文布局合理。

2)排版美化:如果我们对演示文稿风格有进一步的要求,WPS AI 可进行单页美化或 全文更换主题、配色、字体;我们发出单页美化指令后,WPS AI 提供了四种风格方案供 选择。如果对文字内容有更改需求,WPS AI 可扩写或改写正文,以进一步优化内容。

3)演讲备注生成: WPS AI 也可快速地生成演讲备注,便于现场演示和讲解。

体验小结:演示组件结合 WPS AI 助力可视化表达更轻松。 WPS AI 提供了一份质量 过关、可迭代的演示文稿初稿,我们可在此基础上进一步要求迭代,也可自行调整。未来, 如结合支持多模态的大模型,我们认为 WPS AI 的体验将更丰富、功能将更强大;如支持 文档转演示文稿,将实现智能格式转化。
PDF:长文档“一目十行”,答案溯源更可靠
亮点功能:WPS AI 在 PDF 组件中可分析文档、梳理问题、解答提问。 WPS AI 对 PDF 文档进行分析后,可梳理出用户可能关注的若干个问题,用户点击获取答案,用户也 可直接向 WPS AI 提出自己关心的问题,以更高效、深入地了解文章内容。

1)分析文档:我们打开一份金山办公公告的《2023 年 3 月 22 日投资者关系活动记 录表》,要求 WPS AI 进行分析。经过 十余秒 时间后,WPS AI 分析完成,梳理出我们可能 关注的三个重要问题,分别涉及参与活动的投资者、会员体系升级、对大模型技术的应对, 这些问题也是文档中的重点内容。

2)快速咨询:基于 WPS AI 梳理出的问题,我们点击进行提问,并将答案与原文进 行核对,内容基本一致,个别语句有调整但不影响观点或事实表达。此外,WPS AI 提供 问题溯源功能,我们可点击相关页处标记的页数,快速找到答案的出处,以进一步确认答 案的可靠性。

3)提问解答:在 WPS AI 梳理出的问题之外,我们也额外向 WPS AI 提出了几个问题, 比如哪些公司人员参与了本次活动、为什么合同负债增长没有订阅业务快等,WPS AI 的 表现也令人满意,答案所述也与原文一致。

体验小结:PDF 组件结合 WPS AI 有望实现长文档阅读“一目十行”。 借助于 WPS AI, 我们在阅读论文、报告、合同等长文本时,能够初步实现“Chat with PDF”,效率将更突 出。未来,随着 PDF 解析能力的进一步强化,我们预计 WPS AI 对文档的理解将更加深入, 问题回答也有望更加精准。
(本文仅供参考,不代表我们的任何投资建议。如需使用相关信息,请参阅报告原文。)
精选报告来源公众:【幻影视界】,回复关键字“报告”,获取完整PDF电子版