行政人员常用工作表格200套 (行政工作的日常内容表格)

上文我们介绍了114张行政工作日常用表的上半部分,本文将对接下来的57张行政工作日常用表做详细解释。

58 车辆事故报告单

行政办公人员必备技能ppt,行政日常表格操作

车辆事故报告单

行政办公人员必备技能ppt,行政日常表格操作

59 司机用车记录表

行政办公人员必备技能ppt,行政日常表格操作

行政办公人员必备技能ppt,行政日常表格操作

司机用车记录表

60 车辆使用日志表

行政办公人员必备技能ppt,行政日常表格操作

车辆使用日志表

61 车辆使用状况月报表

行政办公人员必备技能ppt,行政日常表格操作

车辆使用状况月报表

62 车辆费用报销单

行政办公人员必备技能ppt,行政日常表格操作

车辆费用报销单

63 车辆费用月度统计表

行政办公人员必备技能ppt,行政日常表格操作

车辆费用月度统计表

64 食堂卫生检查表

行政办公人员必备技能ppt,行政日常表格操作

食堂卫生检查表

备注:☞表示预定清洁;√表示已完成清洁。

65 住宿申请表

行政办公人员必备技能ppt,行政日常表格操作

行政办公人员必备技能ppt,行政日常表格操作

住宿申请表

66 住宿人员资料卡

行政办公人员必备技能ppt,行政日常表格操作

住宿人员资料卡

行政办公人员必备技能ppt,行政日常表格操作

住宿人员资料卡

67 宿舍分配申请表

行政办公人员必备技能ppt,行政日常表格操作

宿舍分配申请表

68 住宿登记表

行政办公人员必备技能ppt,行政日常表格操作

住宿登记表

69 宿舍检查登记表

行政办公人员必备技能ppt,行政日常表格操作

宿舍检查登记表

70 宿舍物品借用卡

行政办公人员必备技能ppt,行政日常表格操作

行政办公人员必备技能ppt,行政日常表格操作

宿舍物品借用卡

71 卫生区域划计划表

行政办公人员必备技能ppt,行政日常表格操作

卫生区域划计划表

72 清洁工作安排表

行政办公人员必备技能ppt,行政日常表格操作

行政办公人员必备技能ppt,行政日常表格操作

清洁工作安排表

73 卫生状况检查表

行政办公人员必备技能ppt,行政日常表格操作

卫生状况检查表

74 清洁卫生评分表

行政办公人员必备技能ppt,行政日常表格操作

清洁卫生评分表

75 商务接待安排表

行政办公人员必备技能ppt,行政日常表格操作

商务接待安排表

行政办公人员必备技能ppt,行政日常表格操作

商务接待安排表

76 公务接待审批表

行政办公人员必备技能ppt,行政日常表格操作

行政办公人员必备技能ppt,行政日常表格操作

公务接待审批表

77 公关活动策划表

行政办公人员必备技能ppt,行政日常表格操作

公关活动策划表

78 危机预警处理表

行政办公人员必备技能ppt,行政日常表格操作

危机预警处理表

79 危机记录分析表

行政办公人员必备技能ppt,行政日常表格操作

危机记录分析表

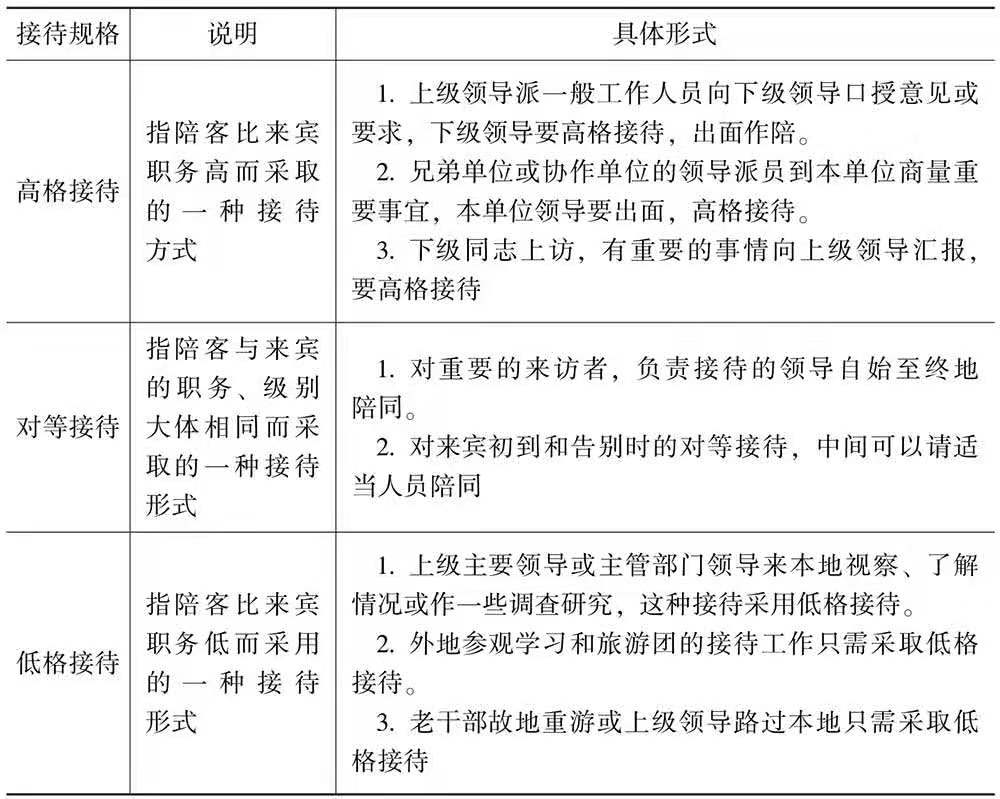
80 接待规格表

行政办公人员必备技能ppt,行政日常表格操作

接待规格表

81 例外事项工作安排表

行政办公人员必备技能ppt,行政日常表格操作

例外事项工作安排表

82 年度会议实施计划表

行政办公人员必备技能ppt,行政日常表格操作

年度会议实施计划表

83 餐证领用登记表

行政办公人员必备技能ppt,行政日常表格操作

行政办公人员必备技能ppt,行政日常表格操作

餐证领用登记表

84 会议审核表

行政办公人员必备技能ppt,行政日常表格操作

会议审核表

85 行文表

行政办公人员必备技能ppt,行政日常表格操作

行文表

86 月度劳保用品发放单

行政办公人员必备技能ppt,行政日常表格操作

行政办公人员必备技能ppt,行政日常表格操作

月度劳保用品发放单

注:本表单一式三联,劳资部留一联,物资管理员一联,物资管理员依据此表单发放劳保用品,领物人一联。

87 易耗品申请单

行政办公人员必备技能ppt,行政日常表格操作

易耗品申请单

88 办公用品订购审批单

行政办公人员必备技能ppt,行政日常表格操作

行政办公人员必备技能ppt,行政日常表格操作

办公用品订购审批单

89 订购进度控制卡

行政办公人员必备技能ppt,行政日常表格操作

订购进度控制卡

90 办公用品分发通知书

行政办公人员必备技能ppt,行政日常表格操作

办公用品分发通知书

91 办公用品台账

行政办公人员必备技能ppt,行政日常表格操作

办公用品台账

92 报废物品清单

行政办公人员必备技能ppt,行政日常表格操作

报废物品清单

93 档案目录卡

行政办公人员必备技能ppt,行政日常表格操作

档案目录卡

94 公司印章使用申请单

行政办公人员必备技能ppt,行政日常表格操作

公司印章使用申请单

95 公司图书管理卡

行政办公人员必备技能ppt,行政日常表格操作

公司图书管理卡

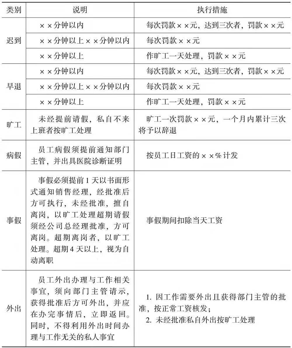
96 员工出勤管理办法

行政办公人员必备技能ppt,行政日常表格操作

员工出勤管理办法

97 员工请假表

行政办公人员必备技能ppt,行政日常表格操作

员工请假表

98 员工加班申请单

行政办公人员必备技能ppt,行政日常表格操作

员工加班申请单

99 员工外出登记表

行政办公人员必备技能ppt,行政日常表格操作

员工外出登记表

100 员工出差申请表

行政办公人员必备技能ppt,行政日常表格操作

员工出差申请表

101 会议日程安排表

行政办公人员必备技能ppt,行政日常表格操作

会议日程安排表

102 会议通知单

行政办公人员必备技能ppt,行政日常表格操作

会议通知单

103 提案建议表

行政办公人员必备技能ppt,行政日常表格操作

提案建议表

104 提案奖励标准

行政办公人员必备技能ppt,行政日常表格操作

提案奖励标准 (单位:元)

105 会议室使用申请单

行政办公人员必备技能ppt,行政日常表格操作

会议室使用申请表

106 电梯设备巡视记录表

行政办公人员必备技能ppt,行政日常表格操作

电梯设备巡视记录表

107 电梯维修保养记录

行政办公人员必备技能ppt,行政日常表格操作

108 月度用餐统计表

行政办公人员必备技能ppt,行政日常表格操作

月度用餐统计表

109 招待申请单

行政办公人员必备技能ppt,行政日常表格操作

招待申请单

110 宿舍申请表

行政办公人员必备技能ppt,行政日常表格操作

宿舍申请表

111 供方服务质量检查评价表

行政办公人员必备技能ppt,行政日常表格操作

供方服务质量检查评价表

112 绿地养护工作记录表

行政办公人员必备技能ppt,行政日常表格操作

行政办公人员必备技能ppt,行政日常表格操作

绿地养护工作记录表

113 绿地养护质量巡查表

行政办公人员必备技能ppt,行政日常表格操作

绿地养护质量巡查表

114 绿化档案登记表

行政办公人员必备技能ppt,行政日常表格操作

绿化档案登记表

以上就是全部的行政工作日常用表,欢迎转发收藏。

【本文摘编自《行政经理日常工作细节》】