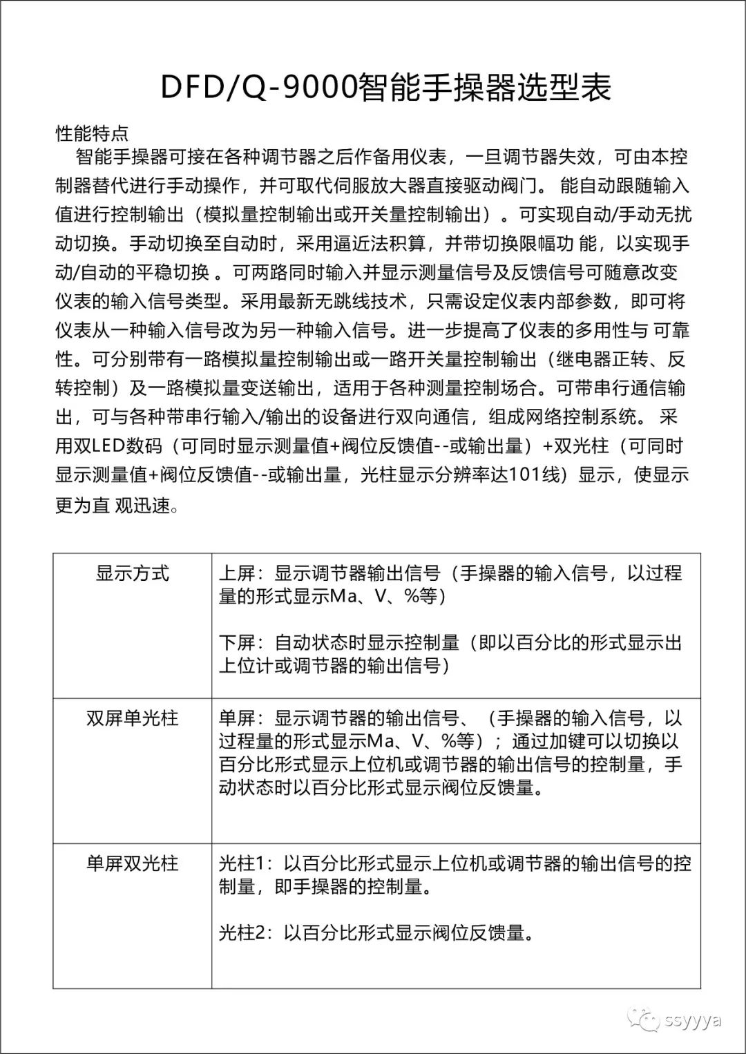
DFD/DFO型智能手操器采用先进的微处理器进行智能控制,可接在各种调节器之后作其后备控制仪表,一旦调节器控制失效,可转由本控制器进行手动操作控制,且DFD型智能手操器可取代伺服放大器直接驱动电动或气动执行机构。可同时输入和显示测量信号及反馈信号,且输入端口具备信号切换输入功能,只需通过仪表菜单的简单选定,即可实现不同类型输入信号(各种热电偶、热电阻、标准电压/标准电流信号)之间的轻松切换,提高了仪表的通用性和可靠性。 可自动跟随输入值调节控制输出,可分别有一路模拟量控制输出、一路开关量控制输出(可控制正/反转)及一路模拟量跟踪输出。可实现自动/手动无扰动切换。手动切换至自动时,采逼近算法,并带切换限幅功能,以保证手动/自动的平稳切换。 采用高亮度LED数码显示和光柱显示(比例显示),清晰直观。显示方式有二种:双屏数码显示屏数码+双光柱显示(显示测量值+阀位反馈值/输出量)。输入/输出回路均采用光电隔离,可带串行通接口。
■显示方式:双屏数码。
■测量精度:±0.2%FS±1字或±0.5%FS±1字。
■信号可切换输入(各种热电偶、热电阻、标准电流/电压信号等)。
■控制输出可分别带一路模拟量信号或一路开关量信号(可控制正/反转)输出,反馈输 出可带一路模拟量信号阀位跟踪变送输出。
■带手动、自动无扰动切换功能,可直接驱动各种执行机构(如阀门等)。
■外形尺寸:72×72×110mm



