奶粉智库致力于为大家解读每一款奶粉,欢迎关注奶粉智库母婴评测中心的奶粉评测系列文章!今天我们选择了9款奶粉从品牌、奶源、原料、配料、营养配方等方面进行深度评测,为您解读不同奶粉的特点!如果这篇文章没有你想了解的产品,可以在文末给我们留言,下次评测可能就出现了哦~
本次评测的9款奶粉包括: 飞鹤臻爱倍护、育婴博士臻佑、伊利培然、美赞臣铂睿全跃、君乐宝恬适、澳优美纳多、完达山亲蓓、欧恩贝、雅培铂优恩美力。

评测说明:
本次评测由奶粉智库母婴评测中心组织进行, 本次评测不涉及感官评测,参加评测产品均以3段为例,下面均省略段位。营养配方参考我国目前执行国标GB10767-2010《食品安全国家标准 较大婴儿和幼儿配方食品》和GB14880-2012《食品安全国家标准 食品营养强化剂使用标准》以及2018年9月发布的《食品安全国家标准 幼儿配方食品(征求意见稿)》。
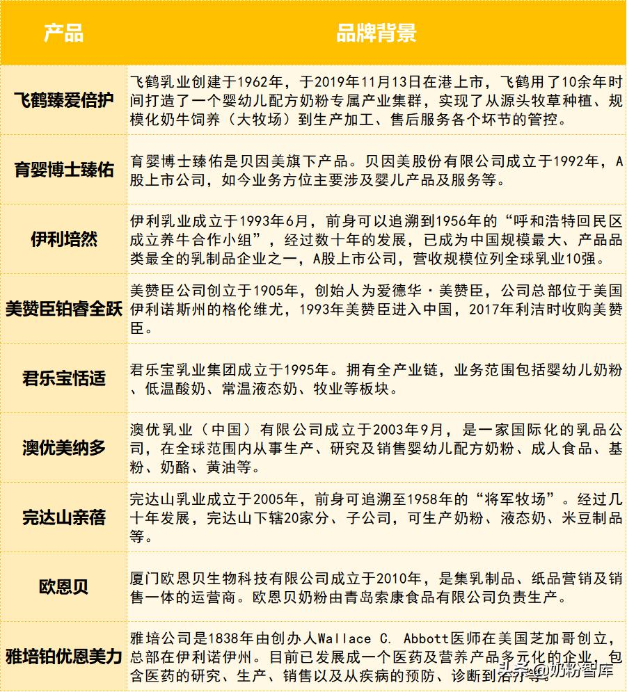
一、品牌背景
下面是9款奶粉的品牌背景信息。

品牌背景体现了乳企的综合实力,本次评测的9款奶粉,均具有较强大的品牌力,在研发、养殖、生产、营销、售后等方面有各自的优势。
二、基础信息
下面是9款奶粉的产品名、版本、奶源、产地、奶基原料等基础信息。

奶源、国别总结
国产奶粉(奶源与产地均在国内): 飞鹤臻爱倍护、完达山亲蓓的奶源与产地均来自黑龙江,君乐宝恬适奶源与产地均来自河北,属于国产奶粉。
国产奶粉(奶源在国外,产地在国内): 澳优美纳多奶源来自新西兰,产地为中国,属于国产奶粉;欧恩贝奶源来自丹麦,产地为中国,属于国产奶粉。
国产奶粉(奶源跨度大,产地在国内): 美赞臣铂睿全跃奶源来自新西兰、爱尔兰等地,产地为中国,属于国产奶粉;育婴博士臻佑奶源来自北纬45°奶源带,产地为中国,属于国产奶粉。
进口奶粉(奶源与产地均在国外): 雅培铂优恩美力奶源与产地均来自爱尔兰,属于爱尔兰原装进口奶粉;伊利培然奶源与产地均来自新西兰,属于新西兰原装进口。
南北纬40~50度被公认为是全球黄金奶源带分布地。除了黄金奶源地,自控牧场也是优质奶源的产出条件之一。如果当地不具备良好的奶源条件,也可选择采购优质奶源地的原料来保证奶粉的品质。
原料总结:
第一奶基原料为生鲜乳: 飞鹤臻爱倍护、完达山亲蓓主要奶基原料为生牛乳、脱盐乳清粉;君乐宝恬适、育婴博士臻佑的主要奶基原料为生牛乳、脱盐乳清粉、脱脂乳粉;雅培铂优恩美力主要奶基原料为脱脂牛奶;伊利培然主要奶基原料为生牛乳。
奶基原料均为乳粉: 澳优美纳多、美赞臣铂睿全跃主要奶基原料为脱脂奶粉;欧恩贝主要奶基原料为脱脂奶粉、脱盐乳清粉。
在原料上,相比乳粉(全脂、脱脂乳粉等),生鲜乳(生牛乳、脱脂牛奶乳等)的新鲜程度更好一些。但还需结合其奶源地、产地来看,如果工厂与奶源地相隔较远,那么相比自控牧场而言,原料到工厂就需要经过更长时间的运输及检验等过程。
三、配料
在配料方面,我们主要点出敏感成分、特色成分。下面我们一起看下这9款奶粉的配料情况~

敏感成分:
① 美赞臣铂睿全跃添加有玉米糖浆/固体、棕榈液油、香兰素、乙基香兰素;
② 雅培铂优恩美力添加有白砂糖、香兰素、乙基香兰素。
白砂糖、玉米糖浆/固体属于碳水化合物,加入奶粉中后,降低了乳糖的含量。从营养价值来讲,白砂糖、葡萄糖浆固体、麦芽糊精等不如乳糖,主要是提供能量,且价格相对便宜。但部分特医食品中,这类碳水化合物的添加相对较常见,在缓解乳糖不耐受等方面,起到了积极的意义。
香兰素、乙基香兰素属于香精香料:不提供能量和营养,主要用于改善奶粉的感官性质。
棕榈油:添加棕榈油在奶粉中是为了提高脂肪中棕榈酸的含量,但其中的棕榈酸结构易于钙结合产生钙皂,进而可能影响能量和钙的吸收,出现便秘。但是,由于宝宝体质不同,对棕榈油的消化情况不一样,如果宝宝消化吸收不错,也没有必要刻意去更换奶粉。
特色成分:
① 飞鹤臻爱倍护添加有核桃油、无水奶油;
② 伊利培然添加有无水奶油;
③ 君乐宝恬适添加有适度水解蛋白;
④ 雅培铂优恩美力添加有β-胡萝卜素。
无水奶油、稀奶油 是奶粉中天然乳脂的来源,即“天然OPO”,其棕榈酸主要在Sn-2位上,与OPO结构类似,富含不饱和脂肪酸,有助于营养吸收、减少钙皂、降低便秘几率。
核桃油 中富含α-亚麻酸,是DHA的合成前体,对宝宝大脑和神经发育有着重要作用。
β-胡萝卜素 是维生素A的前体物质,在体内可转化为维生素A,有助于保护视力、抗氧化及提高免疫力。
适度水解蛋白 是经过酶将大分子的蛋白质水解,形成蛋白质、小分子的肽段、游离氨基酸等混合物质,在肠道中具有较高的消化吸收率,但需要注意的是,这种以消化吸收为出发点而添加水解蛋白原料的奶粉,并不属于特殊医学用途配方奶粉,如果是过敏的宝宝应在医生指导下选择特配粉。
四、营养配方
婴幼儿配方奶粉属于配方食品,妈妈们在选择奶粉时,营养配方是比较关心和纠结的点。那么,这9款奶粉配方如何呢?下面我们将来为大家具体分析~
可选择成分
可选择成分包括常规强化配方和特色强化配方,在国标中没有强制要求添加。常规强化配方为大多数品牌添加,一部分品牌会选择性添加特色强化配方。

① 君乐宝恬适、欧恩贝、飞鹤臻爱倍护、澳优美纳多、雅培铂优恩美力添加的可选择成分种类较多,均在10种及以上;
② 育婴博士臻佑、完达山亲蓓、伊利培然、美赞臣铂睿全跃添加的可选择成分种类在10种以下;
③ 美赞臣铂睿全跃的可选择成分种类相对较少,只有7种,且不含特色强化配方。
选择奶粉时,营养素种类是一方面,但营养素的含量也同样值得关注,一般来说,关注含量时可以参考以下数值:
★ 胆碱含量≥100mg/100g
★ DHA占总脂肪酸含量的0.2%~0.5%
★ 益生元含量≥3g/100g
★ OPO含量≥2.5g/100g
★ 核苷酸含量≥40mg/100g
★ 叶黄素含量≥200μg/100g
★ CPP含量≥50mg/100g
★ 乳铁蛋白含量≥50mg/100g
下面我们具体看下9款奶粉的营养素含量,如下:

胆碱: 君乐宝恬适、美赞臣铂睿全跃的胆碱含量比较充足,分别为135mg/100g、100mg/100g。
DHA: 美赞臣铂睿全跃、伊利培然的DHA含量不错,分别占总脂肪酸含量的0.38%、0.2%。
益生元: 美赞臣铂睿全跃、伊利培然、欧恩贝的益生元含量较为不错,分别为3.181g/100g、3g/100g、3g/100g。
OPO: 君乐宝恬适的OPO含量比较充足,为3.5g/100g;育婴博士臻佑的OPO含量也不错,为2.8g/100g。
叶黄素: 伊利培然、君乐宝恬适、完达山亲蓓的叶黄素含量较好,均在200μg/100g及以上。
CPP: 完达山亲蓓的CPP含量较好,为210mg/100g。
许多奶粉都有自己的侧重点,下面我们对不同奶粉的营养素种类与含量所侧重方面进行分析,比如大家关注度比较高的脑部发育、视力发育、消化吸收、免疫力方面:
与脑部、视力发育相关营养素
脑部、视力发育的最关键的阶段就是胎儿期及婴幼儿期,并且两者都离不开营养的支持。在脑部、视力发育相关营养素方面,我们可以关注 胆碱、牛磺酸、DHA、ARA、叶黄素 等营养素的含量。当然,目前这些营养素也是奶粉中添加较为普遍的。
从营养成分表可以发现:
育婴博士臻佑、完达山亲蓓未添加胆碱;君乐宝恬适、美赞臣铂睿全跃的胆碱含量比较充足,分别为135mg/100g、为100mg/100g;其余6款奶粉都含有胆碱但是含量一般且差别不大。
胆碱: 促进脑部发育,提高记忆能力,保证信息传递,提高反应力,降低血清胆固醇,促进脂肪代谢。
美赞臣铂睿全跃未添加牛磺酸,其余8款奶粉都含有牛磺酸,但含量差别不大。
(1)DHA:
DHA全称二十二碳六烯酸,在大脑皮层中含量高达20%,在眼睛的视网膜中所占比例最大,约占50%。研究表明DHA对于促进婴儿早期神经系统和视觉功能的发育有重要作用。

此次评测的9款奶粉中,育婴博士臻佑未添加DHA;美赞臣铂睿全跃的DHA含量较为优秀,占总脂肪酸含量的0.38%;伊利培然的DHA含量也不错,占总脂肪酸含量的0.2%;其余奶粉DHA含量整体不高,均未达到总脂肪酸含量的0.2%。
(2)叶黄素:
叶黄素又名类胡萝卜素,是一种重要的抗氧化剂,是构成人眼视网膜黄斑区域的主要色素,有助于促进宝宝视力神经发育,保护视网膜和眼睛的发育。

此次评测的9款奶粉中,育婴博士臻佑、美赞臣铂睿全跃、澳优美纳多未添加叶黄素;伊利培然、君乐宝恬适、完达山亲蓓的叶黄素含量均≥200μg/100g;其余奶粉叶黄素含量整体不高。
小结: 与脑部、视力发育相关营养素含量方面,综合比较“ 伊利培然、美赞臣铂睿全跃 ”相对较好。
与消化吸收相关营养素
消化吸收不好是婴幼儿常见的问题了,与消化吸收相关营养素方面我们可以关注 OPO、CPP、益生菌、益生元 等,除此之外,蛋白质的组成也与消化吸收密切相关,可关注水解蛋白的添加、乳清蛋白含量等作为加分项。
(1)OPO
OPO属于一种结构脂,全称1,3-二油酸-2-棕榈酸甘油三酯,有助于改善人体对于矿物质和脂肪的吸收,减少肠道内皂钙的形成,维持肠道菌群健康和保护肠道,降低婴幼儿便秘的几率等。

本次评测的8款奶粉中有2款奶粉添加有OPO,其中,君乐宝恬适的OPO含量比较充足,为3.5g/100g;育婴博士臻佑的OPO含量也不错,为2.8g/100g;其余7款奶粉均未添加OPO。
(2)CPP
CPP又称酪蛋白磷酸肽,能够与钙、铁、锌发生螯合反应,避免与磷酸、草酸、植酸等物质结合而沉淀,促进钙、铁、锌等二价矿物质的吸收。

本次评测的9款奶粉中,只有完达山亲蓓、育婴博士臻佑2款奶粉添加了CPP,完达山亲蓓的含量较高,达到210mg/100g,其余7款奶粉均未添加CPP。
(3)益生元
益生元可以理解为“益生菌的食物”,有助于维持肠黏膜的健康和肠道有益菌的增殖,促进肠道蠕动,帮助消化。

经过对比我们可以发现,美赞臣铂睿全跃、欧恩贝、伊利培然的益生元含量比较不错,分别为3.181g/100g、3g/100g、3g/100g;其余奶粉的益生元含量一般。
(4)益生菌
益生菌的含量我们可通过配料表查看,本次评测的9款奶粉中,只有飞鹤臻爱倍护、澳优美纳多、完达山亲蓓、雅培铂优恩美力添加有益生菌,菌种均为动物双歧杆菌Bb-12,具体含量情况如下。

益生菌的效果因与添加量、包埋工艺、活菌数、保质期内活菌数、冲调等多种因素相关,所以在选择时,要看产品包装上标示活菌的数量,或者选择添加量数字相对较大的产品。
小结: 与消化吸收相关营养素含量方面,综合比较“ 君乐宝恬适、完达山亲蓓、育婴博士臻佑、美赞臣铂睿全跃 ”相对较好。
与免疫相关营养素
宝宝的免疫力也是家长非常关心的,尤其是冬天寒冷季节,免疫差的宝宝会更易生病。保证营养是提升免疫的方法之一,奶粉中与免疫相关营养素主要有 乳铁蛋白、核苷酸、益生菌 等。

小结: 与免疫相关营养素含量方面,综合比较“ 飞鹤臻爱倍护 ”相对较好。
五、价格参考
在养娃的日常开销上,奶粉占据着一个重要的部分,一般来说家长都想选一款性价比高的奶粉,所以奶粉的价格是值得对比的。由于各品牌奶粉本身有不同的规格,所以计算奶粉的克单价能较为直观地比较各奶粉的价格情况。下面我们来对比下这9款奶粉的价格:

以上统计数据主要来源于各品牌京东官方旗舰店和线下母婴店等渠道,属于实时参考价格,另外,许多奶粉有多买多送或者附带赠品,这些额外价值需要单独考虑,请大家购买时以实际到手价为准哦~
小结: 从上述9款奶粉的克单价来看,育婴博士臻佑的价格相对较高,克单价在0.41元/g;欧恩贝、澳优美纳多、完达山亲蓓、君乐宝恬适、美赞臣铂睿全跃、伊利培然、价格相对适中,克单价在0.3-0.4元/g左右;飞鹤臻爱倍护、雅培铂优恩美力的价格稍低,克单价在0.3元/g以下。
六、评测总结
本次评测从奶源、原料、配料、配方等方面为大家分析比较了9款奶粉,在选择奶粉时,消费者也可以结合这几点来比较。

这9款奶粉中,从品牌、奶源、原料、配料、配方等多个方面综合来看,相对较好的为“ 君乐宝恬适 ”。在营养配方方面,如果爸爸妈妈比较在乎消化吸收相关营养素,那么“ 君乐宝恬适、完达山亲蓓、育婴博士臻佑、美赞臣铂睿全跃 ”比较不错;如果爸爸妈妈比较在乎与脑部及视力,相关营养素,那么“ 伊利培然、美赞臣铂睿全跃 ”比较不错;如果比较在乎免疫相关营养素,那么“ 飞鹤臻爱倍护 ”比较不错。
(注:评测结果仅供参考,不代表唯一选择标准,购买时可结合宝宝适应情况、商家优惠、购买渠道便利性、奶源、性价比等方面来选择。)
最后要特别说明的是:母乳是宝宝最好的食物,母乳充足的话,建议最好还是母乳喂养。奶粉最终选购时还需结合自己宝宝的实际情况而定,宝宝适合就是好的。