生意的5个维度:要有全局视野去市场洞察,用户为中心的视角,品类分化的目标市场选定,4P逻辑的营销支撑,破圈思维的用户品牌,来促使品牌形成增长打法。以这5个维度为基础,要全局观、要阶段论、更要策略通关。

品牌增长方*论法**:全局观基础上有节奏的策略通关
本篇内容,以新消费品牌为基础,流量思维来思考新消费品牌的增长打法,核心聚焦全局观、打法节奏和策略通关方法。
一、全局观的全域视野
全域=全渠道+全媒体+全周期。

品牌增长方*论法**:全局观基础上有节奏的策略通关
1 市场集中度

品牌增长方*论法**:全局观基础上有节奏的策略通关

品牌增长方*论法**:全局观基础上有节奏的策略通关
2 行业价格段

品牌增长方*论法**:全局观基础上有节奏的策略通关
3 品类分化

品牌增长方*论法**:全局观基础上有节奏的策略通关
4 终局判断

品牌增长方*论法**:全局观基础上有节奏的策略通关
二、思考战略节奏

品牌增长方*论法**:全局观基础上有节奏的策略通关

品牌增长方*论法**:全局观基础上有节奏的策略通关

品牌增长方*论法**:全局观基础上有节奏的策略通关

品牌增长方*论法**:全局观基础上有节奏的策略通关

品牌增长方*论法**:全局观基础上有节奏的策略通关
三、策略通关
1 新消费品牌总策略增长方法

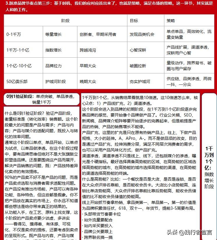
品牌增长方*论法**:全局观基础上有节奏的策略通关
2 兵力

品牌增长方*论法**:全局观基础上有节奏的策略通关
3 策略执行思路

品牌增长方*论法**:全局观基础上有节奏的策略通关

品牌增长方*论法**:全局观基础上有节奏的策略通关

品牌增长方*论法**:全局观基础上有节奏的策略通关

品牌增长方*论法**:全局观基础上有节奏的策略通关
结语:增长不是一个预期词、愿望词,而应该是一组能打的方*论法**,更是一种思维的方程式。由品牌的位置(定位)、生意的节奏(周期阶段)、兵力(团队组织)、策略四要素组成。缺了哪个要素,结果都为0。
生意的本质是占据/谋划一个有利于自己的位置;
知战之地、出战之略、知战之日、有站之兵、可千里会战。