作者:李俊鹏
上海复旦规划设计研究院 河南办事处 主任
大鹏视*战野**略策划中心 主任
复旦大学城市规划与发展研究中心 特聘研究员

苏州作为“中国最强地级市”、长三角“第二城”,其发展事关江苏乃至长三角, 苏州工业园区之于苏州,犹如中关村之于北京、张江高科之于上海, 堪称中国创新型园区“标杆”和中国第一“园”。
自2016年以来,苏州工业园区实现国家级经开区综合考评“五连冠”,园区不仅综合发展水平拔得头筹,进出口总额也位居第一,实际利用外资规模位居全国第五,同时在2021年中国百强产业园区榜单是排名最靠前的国家级经开区。
苏州工业园为什么这么强?

古今辉映:“一个园”成就“一座城”
提起苏州,脑海中浮现出的古色古香、小桥流水的古城水乡特色,号称“东方威尼斯”、“东方水都”,从古城一路向东,穿越金鸡湖畔的苏州新地标“东方之门”,环绕金鸡湖畔一座现代化、园林化、国际化新城拔地而起,苏州工业园是迥然不同的另一种风情。

苏州新老城区分布图
老城新区、古今辉映:
一个老苏州,一个新苏州;
一个古典园林,一个创新园区;
一个千年姑苏,一个现代新城;
一个古典静谧,一个时尚活力。

苏州工业园区范围
1994-2004年的首个十年,苏州工业园区经济实力与开发前的苏州市基本相当。可以说“十年再造一个苏州”!当前的苏州工业园更是成为苏州现代化发展的代表和科技创新、对外开放的城市名片,是苏州经济社会的重要增长极和核心引擎, 2020年苏州工业园区以不足苏州市域3%的国土面积和6%的人口,创造了全市15%的GDP。
苏州工业园与苏州市主要指标对比


化茧成蝶:从“泥泞水乡”到“现代新城”
1994年,中国、新加坡共同签署《关于合作开发建设苏州工业园区的协议》,开启苏州工业园区的蝶变之路,时至今日,园区早已实现 从“泥泞水乡”向“现代新城”的华丽转身, 成为中国开放活力最强、发展效率最高的区域之一。

苏州工业园区开发前后对比图
苏州工业园区发展历程

1.创业起步阶段(1994-2000)
该阶段是苏州工业园区以基础设施建设为特征的城市化快速推进时期,可以称之为“第一次创业阶段”。1994年5月,园区在湖荡密布的农田水乡拉开开发建设序幕,首期8平方公里水、电、气、热重大基础设施基础设施建设于1997年底基本完成,至2000年底,园区引进4700余家企业。
2.跨越发展阶段(2001-2011)
该阶段园区正式启动二、三期开发,进入大开发、大建设、大招商、大发展新阶段,启动制造业升级、服务业倍增和科技跨越计划,为后续转型升级奠定基础,园区形成围绕大园区布局专业性小园区的区域性产业集群,一个国际化、现代化的工业园区已经初具规模,形成 先进制造业+生产*服务性**业双轮驱动。
3.高质量发展阶段(2012至今)
苏州工业园区以创新引领转型升级,新一代信息技术和高端制造成为主导产业,生物医药、纳米技术应用、人工智能、高端服务等产业已初具规模,打造国内领先、国际知名的人工智能产业集聚中心,成功跻身建设世界一流高科技园区行列。

“园区经验”
1.找准一流标杆,高起点对标新加坡
站在巨人的肩上!
新加坡作为亚洲四小龙和国际金融中心,拥有全球一流的营商环境和园区开发管理经验,中新两国成立联合协调理事会,开创中外经济互利合作的新模式。

图片来源:苏州工业园区官网
苏州工业园区积极借鉴并创新新加坡国有控股公司淡马锡经验,从园区规划、建设管理、招商引资等各个领域学习新加坡,新加坡第一个工业园区裕廊工业园超前的发展规划、先进的管理方式成为苏州工业园学习的标杆。
2.敢想敢闯敢干,“争做第一、勇创唯一”
苏州工业园区之所以能够成功的第二个制胜法宝,可以称之为 敢为人先的“首创精神”。 在园区创建之初的上世纪90年代,当其他地区普遍以工业集中区的思路建设产业园区的时候,苏州工业园区却已经在谋划一个功能复合、业态多元的产业新城,也就是说虽然起步晚,但起步的时候已经决定园区要力压群雄。此外,园区敢想敢干,在全国开创了多个“第一、唯一”,使得园区一骑绝尘、遥遥领先。
苏州工业园“争创第一”荣誉成就一览表

3.坚守战略定力,“一张蓝图绘到底”
一分战略,九分落实!

我们经常提到的“一张蓝图干到底”,其实就是苏州工业园区的经验总结。苏州工业园区在借鉴新加坡规划建设经验基础之上,以“50年不落后”为目标进行适度超前规划,坚持“先规划、后建设,先地下、后地上”,并建立一系列的刚性约束机制,尽量避免人为因素对规划的干扰,没有一边建设、一边修改规划的混乱,也没有建好了又推倒重来的折腾,保证规划实施始终如一。
4.创新引领发展,“工业园区”蝶变“创新园区”
从苏州工业园的产业发展历程可以看出,其产业发展同样经历的从低端向高端,从劳动密集型向知识密集型的转变和跨越。
苏州工业园区产业发展历程


苏州工业园区代表性企业
27年来,苏州工业园区始终将创新作为核心引领,逐步构建起以新一代信息技术、高端装备制造为主导的特色产业体系,生物医药、人工智能、纳米技术应用三大特色新兴产业快速崛起,真正实现从“工业园区”向“创新园区”的蝶变,伴随华为、苹果等研发中心的入驻,园区将成为“苏州硅谷”。

苏州工业园区特色产业体系
5.产城深度融合,重塑“产城人”融合发展生态圈
苏州工业园区虽然名曰“工业园”,名字里带了“工业”二字,但它不仅仅是工业园,还是功能复合、业态多元的新区,更是产城融合的标杆。
苏州工业园摒弃单一发展工业模式,从单一产业功能区走向现代化综合城市功能区转变,特别是近年来进一步优化园区功能分区,共划分为金鸡湖商务区、阳澄湖半岛旅游度假区、高端制造与国际贸易区、独墅湖科教创新区等4大功能板块,各板块产业发展方向更加明确和聚焦,形成了商务总部、休闲度假、高端制造、科教研发、生态居住等产、城、人融合发展的生产生活生态圈。

苏州工业园区四大战略功能区
图片来源:苏州工业园区发布
苏州工业园区四大战略功能区一览表

6.聚焦创新主体,构建企业梯度培育体系
围绕信息技术、高端装备、生物医药、纳米技术、人工智能等主导产业和产业生态圈建设,完善企业全生命周期梯度培育链条,构建以领军型龙头企业(上市企业)、独角兽企业、瞪羚企业、雏鹰企业(科技型中小企业)等为重点的企业梯度培育体系。
苏州工业园区企业体系

资料来源:苏州工业园区相关新闻报道整理
7.创新管理运营,营造国际一流营商环境
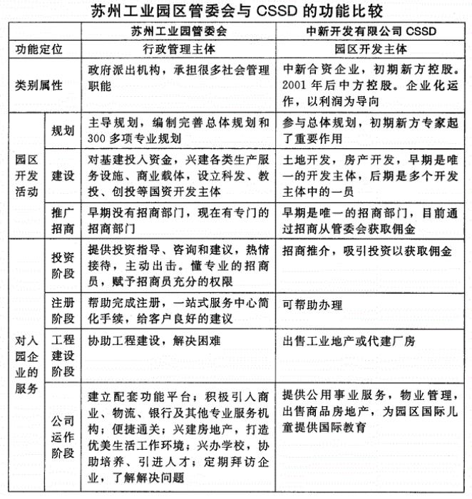
园区从建设之初就将管理主体和开发主体分离,园区管委会全面行使管理职能,为企业提供“一站式”服务,积极从管理职能向服务职能转变。中新苏州工业园区开发有限公司(CSSD) 是园区的开发主体,负责中新合作区的开发经营、项目管理、产业与基础设施开发,实行完全市场化运作、企业化管理。
敲门式招商由“新加坡经济奇迹之父”吴庆瑞向苏州工业园区引进,在全球举办招商会、洽谈会寻找有客观产业转移需求的企业并逐一敲门,充分体现“亲商”理念,擦亮亲商服务金字招牌,吸引各国跨国公司入驻。

图片来源:苏州工业园区的开发建设与运营模式
8.“走出去”战略,异地实践“园区经验”

苏州工业园异地实践“园区经验”项目路线图
苏宿工业园是苏州工业园首个“走出去”合作项目;苏通科技产业园成为园区域外商业性合作的阵地;中新苏滁高新技术产业开发区是园区“城市整体开发运营”的新尝试;*疆新**霍尔果斯口岸项目则树立了东西区域“手拉手”的典范;苏相合作区又是跨区联姻合作的新探索,中新嘉善现代产业园是长三角一体化发展上升为国家战略后首个重要区域合作项目。

结语
可以说是苏州工业园成就了苏州, 苏州工业园区的制胜法宝可以总结为“高起点对标+高标准规划+服务型政府+市场化运作+亲商型理念+敲门式招商+一站式服务+花园式园区”。
反过来,当年苏州力挫群雄成为中新合作工业园的首选地,经济学家任泽平提到苏州成功的关键是“长三角区位优势+极佳的营商环境+清亲的政商关系+外向型经济+制造业立市”,因此, 也可以说是苏州造就了苏州工业园。
参考资料:
一张蓝图一座城,苏州工业园区“磁吸”创新资源.
任泽平:苏州为什么成为最强地级市?
为什么是苏州?
苏州工业园区的开发建设与运营模式.

文中部分图文来自网络,如有侵权,会及时删除。文章仅代表个人观点,一家之言,文责自负。
李俊鹏
上海复旦规划设计研究院 河南办事处 主任
大鹏视*战野**略策划中心 主任
复旦大学城市规划与发展研究中心 特聘研究员
注册城乡规划师、高级工程师
大鹏视*战野**略策划中心,扎根中原,坚持“观世界、读河南、懂中国”理念,致力于以战略思维解决一切发展中问题,擅长区域和城市发展战略、政府和企业决策咨询、文旅项目策划、国土空间规划、乡村振兴战略,努力打造中原最具特色战略思想库。
---- 往期推荐 ----
1. 乡村振兴:绕不开的悖论与困局
2. 世人皆知"胡焕庸线",谁人可知河南版"胡焕庸线"更为神奇?
3.“郑开同城化”只是假象,背后是一盘大棋
4. 再论郑开同城化,开封究竟该怎么办?
5. 河南彰显“中原雄心”,中国“第五极”呼之欲出
6. 洛阳“撤县设区”风生水起,郑州究竟该怎么办?
7. 为什么郑州6大主导产业之和不如1个阿里巴巴?
8. 河南18地市:谁一鸣惊人?谁默默无闻?
9. 廿载风云巨变:河南18地市,谁快速崛起?谁加速衰落?
10. 河南18地市和105县地名极简史:谁最大气?谁最神秘?
11. 缺水的河南,为何“水城”却越来越多?
12. 净流出1300万!河南人口红利还能吃多久?
13. 河南最大的短板是什么?
14. 河南179个产业集聚区究竟该何去何从? 河南179个产业集聚区究竟该何去何从?
15. 郑洛西发展带呼之欲出,三门峡究竟该怎么办?
16. 资源型城市:“转型增长”OR“持续收缩”?
17. 南北差距拉大,黄河流域的未来在何方?
18. 乡村振兴:“农业大国”中国究竟该向“农业强国”日本学习什么?
19. 昔日万人追捧,如今少人问津,是“特色”小镇还是“问题”小镇?
20. “郑洛双城经济圈”能否跻身“中国第五极”?