随着口罩问题的开放,国内旅游市场缩减,以本地游、周边游微代表的“微旅行”模式快速兴起,国内露营经济市场火热,规模可达千亿,加之媒体综艺对露营理念的渗透,引发了越来越多的消费者对露营的高度关注与追随,从传统露营的大众化到精致露营的迅速崛起,所以户外移动电源成为越来越多的人出去旅游,露营的刚需!甚至有些家庭选择来当家庭的备用电源, 那么你真的了解户外移动电源吗?

一.概念:有人可能会问,这个不就是个充电宝吗,说对了,移动电源就是一个“大号充电宝”!采用内置锂电池提供稳定交、直流电输出,电池容量一般在100-3000Wh,配有AC、DC、Type-C、USB、PD等多种接口;此外,可搭配太阳能板,组成小型发电系统。又有人可能会好奇,那他和发电机有什么区别,接下来给大家看一张对比图。

那么户外移动电源可以被适用于哪些场景呢?为什么越来越多的人都愿意花大几千来存储这一块钱的东西,我们来看一张图你就一目了然了:

二.还有大家最关注的移动电源他最重要的问题——安全问题,大部分知名牌子电蕊材料都是三元材料。
1.材料问题:三元材料 (NCM/NCA)锂电池特点:高低温、循环、安全性、存储及各项电性能都比较平均。体积比能量高,材料价格适中并且性能稳定,目前在售户外电源所使用的品牌有:东磁,比克,松下。
电芯安全标准符合:GB/31241-2014

三.产品环境要求:由于户外电源采用锂离子电池,锂离子电池特殊的化学特性决定了使用环境温度的特殊性:
1.充电温度 : 0-40℃
锂电池禁止0℃以下充电,由于低温,负极上嵌套的锂离子会产生离子结晶,直接刺穿隔膜,一般情况下就造成微短路了影响寿命和性能,严重的可能爆炸.
2.放电温度:-10-40℃
不要在极热环境中使用电池,如 阳光直射 或 热天的车内 ;在规定的温度范围外使用电池 可能引起过热、爆炸或起火
3.储存环境温度:-20-70℃(3个月以内)
电池长期保存(3个月以上),需将电池保持在50%的额定容量(须 3个月 充电一次),存放在干燥凉爽的场所,温度范围在0℃~40℃之间,并避免与腐蚀性物质接触,远离火源及热源。

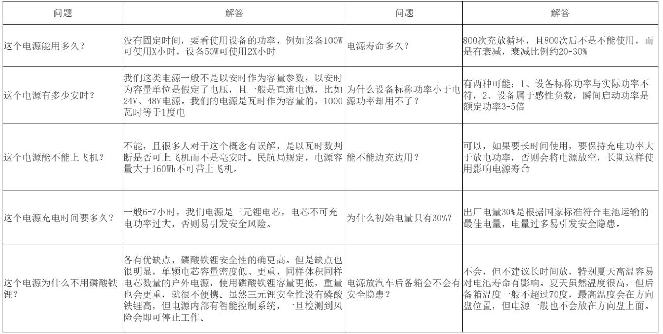
四.最后附上一张图片是大部分网友都会问的一些问题,大家可以做一个相对参考(此图是以电小二产品为衡量标准),仅供参考。

最后的最后,如果有想了解更多可以私信我,或者评论区艾特我,我可以帮你挑选最适合你的户外移动电源!