在线视频“病毒式”传播背后的诀窍是什么?-《国王排名》也给了我一点启发
关注:萌面笨博士,关注品牌,关注新媒体营销,关注商业模式创新!
“我要哭到不行了,家人们快去看啊”、“太感人了,这个导演真的太牛了”,高品质的视频总是会让人产生共情,不过相信大家很难以置信以上却是一些广告的评论。近几年,我们会发现一个奇怪的现象,人们面对广告不再和以前一样快速切换频道或者充会员跳过广告时间,看到一些广告人们会津津有味地观看甚至热泪盈眶,并自发性地分享给自己的家人朋友或社交圈,如此“一传十,十传百”产品或品牌知名度就大大提升了,怎样能促成如此双赢的局面呢?-那就是
打!造!爆!款!视!频!广!告!


紧接着思考一下以下四个问题:
你看广告吗?
你一般在哪看广告?
你是自愿看广告的吗?
你会分享广告给其他人吗?
以上四个问题若是在几年前,或许每个人的回答都将会是一致的--当然看广告、在电视上看广告、不是、不会(能);但是近几年利用互联网为媒介平台的营销模式快速发展起来,营销渠道也在不断拓宽。在新媒体时代,每个人都有话语权和传播介质,可随时随地向他人传递信息,用自己的影响力去互动。对于是否看广告、广告渠道的偏好、广告分享意愿受众们有了更多的选择。随着信息技术的不断发展,病毒式营销作为一种以互联网为主要传播载体的营销模式,进入了大众视野。病毒式营销也称基因营销或病毒性营销,属于口碑营销的一种,是指被营销的商品信息像病毒传播一样通过各种途径迅速流传开,以达到提升商品知名度的效果。病毒式营销的特征可归纳为:一是有吸引力的“病原体“,二是多级的传播模式,三是几何倍数的传播速度,四是低廉的传播成本,五是高效率的接收。相关文献对病毒式营销特征的归纳基本是一致的,主要体现的是互联网时代下病毒式营销传播过程中的多样性、快速性和突发性等等典型特征。
那么病毒式营销的核心是什么?
分享!分享!再分享!
什么推动在线数字内容的病毒式传播分享?-以下研究主要探讨了信息、情感和品牌知名度的关键作用

作者测试了五个从理论上推导出来的假设,这些假设是关于在多个社交媒体平台上驱动视频广告分享的因素。两项独立的实地研究使用11种情绪和60多种广告特征来检验这些假设。研究结果与理论一致,且在各个研究中都很可靠。以信息为中心的内容对共享具有显著的负面影响,除非是在风险环境中。快乐、兴奋、灵感和温暖等积极情绪会对分享产生积极影响。婴儿、动物、名人等惊喜、情节、人物等各种戏剧元素都能引发情感。突出(早vs晚,长vs短,持续vs脉动)放置品牌名称会损害分享。情感广告在一般平台(Facebook, Googleþ,Twitter)上的分享比在LinkedIn上更多,信息广告的分享情况则相反。当广告长度适中(1.2至1.7分钟)时,分享效果也最好。与这些发现相反,广告更多地使用信息而不是情感,更多地使用名人而不是婴儿或动物,突出的品牌植入,很少的惊喜,非常短或非常长的广告。第三项研究表明确定的驱动因素在一个完全独立的样本中准确地预测了共享。
01概念框架

同以往研究不同,该研究因变量是实际分享的数量而不是分享意愿,分享的动机解释了人们分享的根本原因,虽然我们没有衡量这些动机,但是我们用这些动机来形成我们的假设。我们为什么会分享一则广告或形象呢?我们将分享动机分为三大类:
(1)self-serving motivations 自我动机
人们总是会分享有益于自己的内容,分享有价值或有影响力的内容可以让一个人看起来很专业,从而提高自己的地位;个人分享信息促进他人日后分享信息,并在未来向他人学习;分享的行为是令人愉快的
(2)social motivations社交动机
了解社区兴趣,与特定的社区成员社交
(3)altruistic motivations利他动机
分享信息表示对他人的关心,并试图帮助他人
02提出假设
(麦金尼斯和贾沃斯基 1989)提出了两条广告营销消费者的途径:信息途径和情感途径,我们的研究也从信息维度和情感维度出发,对广告的信息内容和情感内容进行分析,同时基于广告的商业性质,对广告的商业内容(以影响有利于品牌产品或服务的行为为目标的内容)也进行了分析,从这三方面提出了本文的假设:
H1:以信息为中心的内容对分享有负面影响,除非是在高风险条件下

这样的广告你会分享吗?
“十余年发展历程,特仑苏始终坚持创新,通过采用专属牧场的高品质奶源,以及坚持业内高标准的原料甄选和生产工艺,为消费者提供至高品质的营养,并逐步成长为全球销量领先的高端牛奶品牌”我想说这么一长串或许你啥也没记住。这就是很典型的以信息为中心的广告内容,一般来说这样的广告内容会让人觉得枯燥无味,因此对于分享会有负面影响。但该假设重点在于后半段,在高风险情况下,该影响可能会发生变化,文中考虑了两种类型的风险:(1)产品风险:当产品是新的或未知时会很高;(2)购买风险:当产品价格很高时。

(iphone13发布时针对手机的各种信息的讨论与提问)
风险最典型的特征就是不确定性,面对风险我们都有减少不确定的动机,了解到的信息越多,不确定性将越小;因此
H2a:当产品或服务对市场来说是新的(相对于不是新的)时,信息集中的广告内容对分享的影响是积极的
分享新产品信息能反映分享者更了解市场,提高他们作为意见领袖或市场专家的声誉,也更能受到志同道合的人的喜爱(社交动机),同时也帮助了与新产品相关的其他人(利他动机)
H2b:当产品或服务价格较高(相较于价格较低)时,信息导向广告内容对分享的影响是正向的
个人分享关于高价产品信息可以减少接受者的购买风险(利他动机),同时也能让分享者处于一个关心接受者的位置,从而提高自我在他人心目中的形象
H3:与唤起恐惧、悲伤、羞愧等消极情绪的广告相比,唤起温暖、爱、骄傲、快乐等离散积极情绪的内容对分享有积极影响

激起人们思乡情绪的《三分钟》、打怀旧牌的《美猴王》-百事可乐广告,一则小小的广告能让我们看完久久不能自己,谁看了不会转一下呢!
我们都有感触的是,现在的广告已经不再是一则单纯广告了,在明知一则几分钟甚至十几分钟的视频是做宣传作用的情况下,我们还会点进去看的原因是什么?
“毫无疑问,肯定是有吸引力才去看呀”
-“人物、情节、惊喜”就是吸引的重点
H4:使用戏剧和戏剧支持元素(例如,情节、角色、惊喜)对参与度和情感唤起有积极影响。

“怕上火,喝王老吉”、“今年过年不收礼,收礼只收脑白金”,这样*脑洗**式广告已经不再适用于当今市场了,能让顾客沉浸并乐于广告其中但是产品和品牌信息又能给客户留下深刻的印象,这样的广告才是有价值的广告,也就是能达到我们所说的双赢,而能让顾客沉浸其中,特殊的情节和剧情是必不可少的,而若能给受众带来惊喜则能最大其效果。
角色:视频内容中的人物应该与受众相一致的;可爱或讨人喜欢(如名人、动物、小孩)
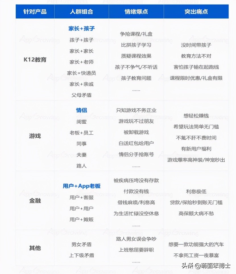
以K12产品为例,受众通常存在使用者和购买决策者两个维度,因此视频中往往同时出现孩子与家长。成人语言类的视频中,人物形象一般是高校生或年轻职场人士(既是决策者也是使用者)

情节: 误解争吵 是广告主惯用的矛盾,这背后顺从的是用户爱看热闹、爱看八卦的心。
同样的”误解“搭配上不同的产品与人群组合就可以输出不同的爆款,比如在教育中的五星矛盾就是家长和孩子的争吵。

卖惨Or逆袭 用户爱看小人物的故事
引起用户同理心,吸引注意力
质疑找茬 击中用户所想,引发共鸣
不停地反转让前5s拥有巨大的信息量,用户往往还没有反应过来就已经接收到了广告信息
03模型构建

建立相关模型,验证了其显著性
04相关讨论
喜欢就会分享吗?分享一定代表喜欢吗?

05结论
好故事(内容)永远有受众
好的故事需要吸引人的情节+情绪渲染
最近大火的动漫《国王排名》看着普通,但其不断反转的感人剧情,让《国王排名》收获了一大批粉丝,而这一切都离不开作者对剧中人物情感的最真实的刻画,以及对受众情绪的细腻把握。毒舌但实际上一直对波吉默默关心的继母、表面表达善意却后来出卖卡克的大赌徒,本来以为接下来是卡克的复仇高光瞬间,但卡克还是默默跟着他,直到赌男被刺,看到一直陪伴在他身边的是卡克,临末了落泪。反转又反转,如同我们每个人的人生。于是,那种一下子就击穿人心的情绪,瞬间从屏幕喷涌出来,将希望共情给读者:即使身在阴沟里仍要仰望星空,从而赋予读者在认识生活的真相后依然热爱生活的勇气。这也是我们在当下新媒体语境中广告创作中所要关注到的:联系用户,以达共情,站在对方的角度进行创作,构建品牌与用户双向的情感链接。
不至于流量的话题造势,好的作品本身便自带击穿人心的力量,是那种用户发自内心的-于千万年之中,时间无涯的荒野里,能够有幸听到这么感人的故事是我的荣幸,于是开始自发传播的美好情愫
媒介很重要
我们日常在做品牌宣传时也需要关注不同媒介平台的平台语言:不同的媒介具有不同的思想和情感、时间和空间、感知偏向、基于不同的平台环境作用于人的方式不同,引起的心理和行为反应也极具特点,因此选择适合自己的媒介非常重要。
广告精简而又富有惊喜
作为英国伦敦最大的百货商店,John Lewis每年圣诞广告都备受关注,它之所以能成为一种文化形象,我们总结到:
1、精巧,不剑走偏锋,也不输出惊人的道理,而是善于发现生活中那些被忽略的细节和爱意,2分钟左右(研究中提及1.2-1.7分钟广告最容易分享)讲好一个暖心的小故事,时长以及品牌植入适中不惹人烦
2、精致,有科幻或有童话情节、有真人演绎,百花齐放风格各异,制作水准堪比大片
3、惊喜,在TVC(电视广告影片)之外,这家老字号一直在追求新的玩法,比如运用AR,同时恰当地体现企业担当。

写在最后
归根结底这是一个内容为王的世界,在线视频广告只是其中形式之一。
by 叶蓓
关注:萌面笨博士,关注品牌,关注新媒体营销,关注商业模式创新!