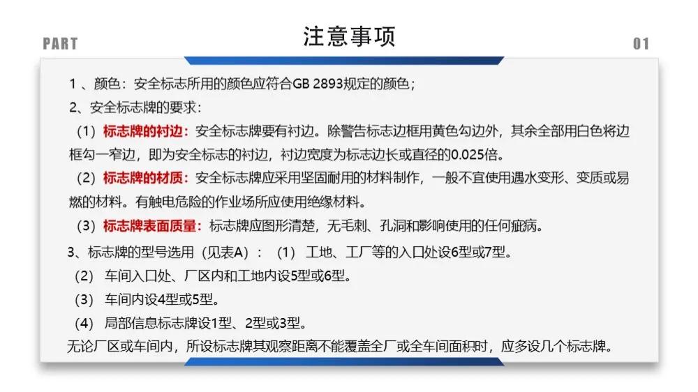
一篇总结:安全标识牌排序规则、规划设置
安全标志
安全标志:用以表达特定安全信息的标志,由图形符号、安全色、几何形状(边框)或文字构成。
安全标志是向工作人员警示工作场所或周围环境的危险状况,指导人们采取合理行为的标志。安全标志能够提醒工作人员预防危险,从而避免事故发生;当危险发生时,能够指示人们尽快逃离,或者指示人们采取正确、有效、得力的措施,对危害加以遏制。安全标志不仅类型要与所警示的内容相吻合,而且设置位置要正确合理,否则就难以真正充分发挥其警示作用。
我国规定的警告标志共有39个,禁止标志共有40个,指令标志共有16个,提示标志共有8个。

补充标志:
补充标志是对前述四种标志的补充说明,以防误解。
补充标志分为横写和竖写两种。横写的为长方形,写在标志的下方,可以和标志连在一起,也可以分开;竖写的写在标志杆上部。补充标志的颜色:竖写的,均为白底黑字,横写的,用于禁止标志的用红底白字,用于警告标志的用白底黑字,用带指令标志的用蓝底白字。


警告标志的含义是警告人们可能发生的危险。
警告标志的几何图形是黑色的正三角形、黑色符号和黄色背景。





禁止标志的含义是不准或制止人们的某些行动。
禁止标志的几何图形是带斜杠的圆环,其中圆环与斜杠相连,用红色;图形符号用黑色,背景用白色。





指令标志的含义是必须遵守。是强制人们必须做出某种动作或采用防范措施的图形标志。指令标志的几何图形是圆形,蓝色背景,白*图色**形符号。
指令标志的几何图形是圆形,蓝色背景,白*图色**形符号。




提示标志是向人们提供某种信息(如标明安全设施或场所等)的图形标志。提示标志的几何图形是方形,绿色背景,白*图色**形符号及文字。



//安全标志的设置规范及安装位置
1
安全标志的设置规范
(1)安全标志应设置在与安全有关的明显地方,并保证人们有足够的时间注意其所表示的内容。
(2)设立于某一特定位置的安全标志应被牢固地安装,保证其自身不会产生危险,所有的标志均应具有坚实的结构。
(3)当安全标志被置于墙壁或其它现存的结构上时,背景色应与标志上的主色形成对比色。
(4)对于那些所显示的信息已经无用的安全标志,应立即由设置处卸下,这对于警示特殊的临时性危险的标志尤其重要,否则会导致观察者对其它有用标志的忽视与干扰。
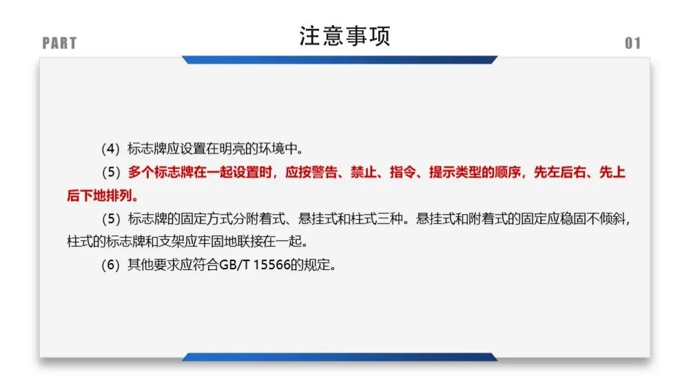
(5)多个标志牌在一起设置时,应按警告、禁止、指令、提示类型的顺序,先左后右、先上后下地排列。
2
安全标志的安装位置
(1) 防止危害性事故的发生。首先要考虑:所有标志的安装位置都不可存在对人的危害。
(2) 可视性,标志安装位置的选择很重要,标志上显示的信息不仅要正确,而且对所有的观察者要清晰易读。
(3)安装高度。通常标志应安装于观察者水平视线稍高一点的位置,但有些情况置于其它水平位置则是适当的。
(4)危险和警告标志。危险和警告标志应设置在危险源前方足够远处,以保证观察者在首次看到标志及注意到此危险时有充足的时间,这一距离随不同情况而变化。例如,警告不要接触开关或其它电气设备的标志,应设置在它们近旁,而大厂区或运输道路上的标志,应设置于危险区域前方足够远的位置,以保证在到达危险区之前就可观察到此种警告,从而有所准备。
(5)安全标志不应设置于移动物体上,例如门、因为物体位置的任何变化都会造成对标志观察变得模糊不清。
(6)已安装好的标志不应被任意移动,除非位置的变化有益于标志的警示作用。
纠结点:
多个安全标志设置时的顺序
在日常的安全工作中会遇到一种情况,安全标志的排序问题很多时候都会产生歧义。主要集中于禁止和警告两种标志应该那个在前。有时候专家检查也是来回变换。其实,安全标志牌排序问题的歧义主要源于两个规范性文件:
1.国标 《 安全标志及其使用导则 》(GB2894-2008)9.5: 多个标志牌在一起设置时,应按警告、禁止、指令、提示类型的顺序
2.文件 《 用人单位职业病危害告知与警示标识管理规范 》安监总厅安健〔2014〕111号:第三十条 多个警示标识在一起设置时, 应按禁止、警告、指令、提示类型的顺序,先左后右、先上后下排列 。
新标准GB/T 2893.5-2020《图形符号安全色和安全标志 第5部分:安全标志使用原则与要求》里面虽然没有明确提及这个问题,但是小编阅读全文发现,在所有的标志牌多个一起设置及其他设置的图样示意中均 以黄红顺序从上到下、从左到右排列。和国标《 安全标志及其使用导则 》(GB2894-2008)的规定相吻合。



网友释义:
警告标志就相当于危险源的辨识,告诉大家,这里有哪些主要危险源。
禁止和指令标志是在确定了危险源以后,根据相应危险因素从禁止做哪些和必须做哪些两个方面来进行了规范,从而实现对危险源的管控。
提示标志主要是指示作用,示意目标的方向。这么,标志的顺序也就清楚了。
具体案例
2019年8月6日,深圳宝安区应急管理局执法人员到某塑胶制品有限公司进行执法检查时,发现该公司 存在“未在有较大危险因素的生产经营设备上设置明显的安全警示标志”的违法行为 (一楼生产车间有7个电箱未张贴明显的安全警示标志),违反了《中华人民共和国安全生产法》第三十二条的规定。经调查取证,宝安区应急管理局于9月29日依据《中华人民共和国安全生产法》第九十六条第(一)项的规定,对该公司作出 罚款人民币四万八千元 的行政处罚。
宝安区应急管理局提示:“危险因素”是指能对人造成伤亡或者对物造成突发性损害的各种因素。在存在危险因素的地方,设置安全警示标志,是对从业人员知情权的保障,有利于提高从业人员的安全生产意识,预防和减少生产安全事故的发生。配电箱存在触电或短路时产生高温或火花引发火灾等危险隐患,因此应当 依照《安全标志及其使用导则》(GB2894-2008)设置“当心触电”的安全警示标志。
—摘自宝安日报
企业未设置明显的安全警示标志与警示说明
属于违法行为被罚款近5万元
你还敢认为它可有可无吗?

安全警示标志是设在作业现场的第一道防线
能够提醒工作人员预防危险
从而避免事故发生
当危险发生时
能够指示人们尽快逃离
或者指示人们采取正确、有效、得力的措施
对危害加以遏制
《安全标志及其使用导则》(GB 2894-2008)第9.5条规定,多个标志在一起设置时,应按警告、禁止、指令、提示类型的顺序,先左后右 ,先上后下地排列。


安全标志分为禁止标志、警告标志、指令标志和提示标志。
禁止标志
禁止标志是禁止人们不安全行为的图形标志。禁止标志的几何图形是带斜杠的圆环,其中圆环与斜杠相连,用红色;图形符号用黑色,背景用白色。
《安全标志及其使用导则》(GB 2894-2008)规定的禁止标志共有40个:禁止吸烟、禁止烟火、禁止带火种、禁止用水灭火、禁止放置易燃物、禁止堆放、禁止启动、禁止合闸、禁止转动、禁止叉车和厂内机动车辆通行、禁止乘人、禁止靠近、禁止入内、禁止推动、禁止停留、禁止通行、禁止跨越、禁止攀登、禁止跳下、禁止伸出窗外、禁止倚靠、禁止坐卧、禁止蹬踏、禁止触摸、禁止伸入、禁止饮用、禁止抛物、禁止戴手套、禁止穿化纤服、禁止穿带钉鞋、禁止开启无线移动通讯设备、禁止携带金属物或手表、禁止佩戴心脏起搏器者靠近、禁止植入金属材料者靠近、禁止游泳、禁止滑冰、禁止携带*器武**及仿真*器武**、禁止携带托运易燃及易爆物品、禁止携带托运有毒物品及有害液体、禁止携带托运放射性及磁性物品。

警告标志
警告标志是提醒人们对周围环境引起注意,以避免可能发生危险的图形标志。警告标志的几何图形是黑色的正三角形、黑色符号和黄色背景。
《安全标志及其使用导则》(GB 2894-2008)规定的警告标志共有39个:注意安全、当心火灾、当心爆炸、当心腐蚀、当心中毒、当心感染、当心触电、当心电缆、当心自动启动、当心机械伤人、当心塌方、当心冒顶、当心坑洞、当心落物、当心吊物、当心碰头、当心挤压、当心烫伤、当心伤手、当心夹手、当心扎脚、当心有犬、当心弧光、当心高温表面、当心低温、当心磁场、当心电离辐射、当心裂变物质、当心激光、当心微波、当心叉车、当心车辆、当心火车、当心坠落、当心障碍、当心跌落、当心滑倒、当心落水、当心缝隙。

指令标志
指令标志是强制人们必须做出某种动作或采用防范措施的图形标志。指令标志的几何图形是圆形,蓝色背景,白*图色**形符号。
《安全标志及其使用导则》(GB 2894-2008)规定的指令标志共有16个:必须戴防护眼镜、必须佩戴遮光护目镜、必须戴防尘口罩、必须戴防毒面具、必须戴护耳器、必须戴安全帽、必须戴防护帽、必须系安全带、必须穿救生衣、必须穿防护服、必须戴防护手套、必须穿防护鞋、必须洗手、必须加锁、必须接地、必须拔出插头。

提示标志
提示标志是向人们提供某种信息(如标明安全设施或场所等)的图形标志。提示标志的几何图形是方形,绿色背景,白*图色**形符号及文字。
《安全标志及其使用导则》(GB 2894-2008)规定的提示标志共有8个:紧急出口、避险处、应急避难场所、可动火区、击碎板面、急救点、应急电话、紧急医疗站。

以下这些国家标准规定的安全警示标志
你都认识吗?
禁止标志
禁止不安全行为的图形标志




警告标志
提醒人们对周围环境引起注意
以避免可能发生危险的图形标志







指令标志
强制人们必须做出某种动作
或采用防范措施的图形标志


提示标志
向人们提供某种信息
(如标明安全设施或场所等)的图形标志









































































































附件:2021最全最新安全警示标志大全
(文末*载下**原件)



































