日前,山东省教育厅印发 《关于做好2023年普通本科高校综合评价招生试点工作的通知》 。2023年,山东大学、中国海洋大学、中国石油大学(华东)、哈尔滨工业大学(威海)、青岛大学、山东师范大学、山东科技大学、青岛科技大学、山东财经大学、浙江大学、华南理工大学11所高校在山东开展本科综合评价招生试点。
中国海洋大学、哈尔滨工业大学(威海)、山东师范大学、山东科技大学 的2023年本科综合评价招生章程。
中国海洋大学2023年本科综合评价招生章程
为贯彻落实《国务院关于深化考试招生制度改革的实施意见》精神,推进分类考试、综合评价、多元录取考试招生模式改革,结合我校专业人才培养需要,经教育部、山东省批准,我校2023年继续面向山东省考生开展综合评价招生试点工作。
一、招生计划及报名条件
招生专业包括: 水产养殖学、化学、德语、日语 ,计划招生总人数: 50 人。考生需同时符合以下报考条件:
1.对于报考专业有强烈的学习兴趣与爱好,品学兼优、身心健康,且已经通过山东省2023年夏季高考报名的高中毕业生;
2. 山东省高中学业水平合格考试各科目成绩均达合格 ;
3.分专业报考条件及招生计划:

注:(1)考生需提供证明符合专业报考条件的相关支撑材料,其中学科奥林匹克竞赛证书落款单位为相应国家级学会,如:
中国植物学会/中国动物学会、中国化学会;
(2)学校可视生源情况对各专业计划进行适当调整;
(3) 每位考生只能选择一个专业报考且须符合专业选考科目要求 ;
(4)综合评价招生各专业学费按照山东省物价管理部门要求执行。
二、报名流程
1.网上报名:
符合报名条件的考生于 5月4日至10日 登录阳光高考特殊类型招生报名平台(https://bm.chsi.com.cn/)进行综合评价招生报名,按要求填写相关信息。
2.上传系统材料:
(1) 网上报名生成的《中国海洋大学2023年综合评价招生申请表》。 考生完成网上报名,信息确认无误后*载下**打印申请表,每一页均须由所在中学相关负责人审核属实并签字,加盖中学公章;考生将填写完整、本人签字、中学签字盖章、版本号与网上一致的申请表扫描后上传至报名系统。
(2) 个人陈述 。须由考生本人手写,字数不限,内容一般应包括自身成长经历、对报考专业的认知与思考、个性特长、取得的成绩及进入大学后的专业学习规划等。
(3)符合报名条件的有关 获奖证书、证明 等,需上传原件扫描件。
(4) 《报考材料真实性承诺书》 (见附件),需考生本人签字后上传原件扫描件。
以上材料经扫描后在报名系统上传,不需邮寄或提交任何纸质材料。上传至报名系统的申请材料务必真实、准确、清晰。未按要求完成报名、材料不全者,不予审核。
三、资格审查及学校考核办法
1.资格审查
学校组织相关学科专家,依据报考条件,认真审核考生报名材料及山东省教育厅反馈的考生高中综合素质评价信息,择优确定获得考核资格的考生名单,并在我校本科招生信息网公布。
2.考试确认
获得考核资格的考生需于 6月12日18:00前 登录报名系统确认是否参加学校考核,未在规定时间内完成考试确认者,视为自动放弃我校综合评价招生考核资格。
我校按照山东省《关于明确高校组织的招生考试收费标准的通知》(鲁发改成本〔2021〕1128号)的有关标准收取招生考试费用。
3.考核方式与内容
考核方式为 面试 ,水产养殖学和化学专业侧重于考察考生学科特长和创新潜质等,外语类专业侧重于考察考生英语应用能力,同时学校还将开展对学生理想信念、思想品德、诚实守信、遵纪守法、责任担当和心理素质等综合素质的考核。
4.考核时间和地点
学校将在高考结束后、高考成绩公布之前进行综合评价试点招生测试,测试地点在中国海洋大学崂山校区,有关测试安排的具体事项将在我校本科招生信息网公布。
5.公布考核合格名单
学校将遵循“严格标准、保证质量”的原则,根据考生考核成绩,由学校本科招生工作领导小组分专业划定合格分数线,确定合格考生名单。名单在教育部阳光高考信息平台和中国海洋大学本科招生信息网公示,并报山东省教育招生考试院备案。
四、录取政策及录取办法
1.志愿批次。我校综合评价考核合格的考生须在山东省普通类提前批进行高考志愿填报,填报专业志愿须与考核合格的专业保持一致。
2.录取规则。 考核合格考生高考投档成绩(含附加分)不得低于2023年山东省划定的特殊类型招生录取控制分数线。 考生进档后我校将按照综合成绩,按照“分数优先”的原则分专业录取。提前批被我校综合评价录取的考生不再被其他学校录取,也无法参加山东省统一高考后续批次录取;未被录取的考生,可正常参加山东省统一高考后续批次录取。
综合成绩构成: 我校综合评价考核成绩(按满分100分折算)×15%+高考投档成绩(按满分100分折算)×85%。 综合成绩按四舍五入保留两位小数进行计算,综合成绩相同时,排序依据依次为:与报考专业相对应科目的高考成绩、我校综合评价考核成绩、高考投档成绩。
五、决策与监督机制
1.学校成立由校长任组长,分管副校长和纪委书记任副组长,监察、教务、招生办等部门主要负责人为成员的本科招生工作领导小组。招生办法、录取程序、录取结果等招生过程中的所有重要事宜均由本科招生工作领导小组集体研究决定。
2.学校纪检监察部门负责本科生招生工作的全过程监督,受理举报或投诉,监督举报电话(不受理招生咨询):0532-66782733,E-mail:jiancha@ouc.edu.cn。
3.对提供虚假信息、材料的考生,一经查实,学校将认定为在国家教育考试中作弊,取消其山东省综合评价招生资格,并通报省级招生考试机构或教育行政部门做进一步处理。
六、其它
有关未尽事宜,按照教育部和山东省有关文件精神执行。
本科生招生办公室联系方式:
联系电话:0532—66782426/66781723/66782478(传真);
网址:http://bkzs.ouc.edu.cn/;
E-mail:ouczsb@ouc.edu.cn
附件:2023年山东省综合评价招生报考材料真实性承诺书
中国海洋大学本科生招生办公室
2023年4月

哈尔滨工业大学(威海)2023年综合评价招生章程
哈尔滨工业大学是一所隶属于工业和信息化部的百年名校,是我国首批入选为贯彻落实《国务院关于深化考试招生制度改革的实施意见》精神,根据《山东省教育厅关于做好2023年普通本科高校综合评价招生试点工作的通知》要求,哈尔滨工业大学(威海)2023年继续面向山东省开展综合评价招生试点工作。
一、招生计划及专业
哈尔滨工业大学(威海)2023年山东省综合评价招生计划为 130 人,专业计划如下:

注:(1) 我校山东省综合评价录取学生大二结束后可在录取招生专业类内任选专业。 (2)每位考生 仅能选择一个专业报考且须符合所报专业/类的选考科目要求。 (3)视生源情况,各专业招生计划可适当调整。(4)实际报考招生专业/类名称以最终公布为准。
二、报名条件
通过山东省2023年夏季高考报名并同时满足以下条件的普通高中毕业生均可申请报名:
(一)热爱祖国、理想远大、身心健康、品学兼优、崇尚科学、具备创新潜质, 高中三年参加不少于10个工作日的社区服务和1周社会实践,并完成不少于6学分的考察探究活动(研究性学习、研学旅行、野外考察等) 。
(二) 高中学业水平考试各科目成绩为合格。
(三)鼓励思想政治品德优秀,创新潜质突出,具有学科特长且获奖者积极报考。
三、报名与选拔程序
(一)网上报名
符合报名条件的考生可以于 4月25日10:00至5月10日23:5 9登录“阳光高考特殊类型招生信息服务平台”综合评价报名系统(https://bm.chsi.com.cn/)报名及网上交纳报名费 30 元/人(鲁发改成本〔2021〕1128号),并按要求填写相关信息,上传申请材料。
以下申请材料均在报名系统上传,无需邮寄或提交任何纸质材料。考生应保证所有的报名材料清晰可辨,上传材料不全、不清楚、上传错误的材料我校不予审核。对查实提供虚假申请材料的考生,取消其综合评价招生相应资格,并将有关情况通报山东省教育招生考试院。
1. 《2023年山东省综合评价招生报考材料真实性承诺书》 (见附件)
2. 高中阶段主要获奖证书(不得超过3项,若超过3项则仅取前3项审核),均要求上传原件彩色扫描件或原件照片;同时上传奖项官网查证结果截图(须包含考生姓名等个人信息) ;
3. 《哈尔滨工业大学(威海)综合评价招生申请表》(报名系统在上传完成后,通过系统生成并*载下**打印),须考生本人签名,并由中学核实并加盖公章后上传系统完成报名 ;
注:高中学生综合素质档案由山东省教育主管部门统一提供,考生无需上传。
(二)资格审核
我校将组织相关专家认真审核考生提交的报名材料及山东省教育主管部门反馈的相关信息,择优确定通过资格审核的考生名单,并于 6月11日前 在教育部阳光高考信息平台和我校本科招生网予以公示。
(三)考生确认
资格审核通过的考生须于 6月12日18:00前 登陆阳光高考特殊类型招生报名系统进行网上缴费并确认是否参加我校综合评价的学校考核环节。缴费标准为 50 元/人(鲁发改成本〔2021〕1128号)。逾期未缴费或未确认考试者,视为放弃考试资格。完成缴费和确认的考生,可在6月16日后打印准考证。
(四)学校考核
1.考核形式和内容
获得学校考核入围资格并公示无异议的考生,须参加我校组织的综合素质测试。测试形式为 面试 ,满分100分,重点考察考生的逻辑思维、人文素养、表达能力及创新意识等综合素质。
2.考核时间和地点
报到时间: 6月18日
考核时间: 6月19日
考核地点:哈尔滨工业大学(威海),威海市文化西路2号
如遇特殊情况,学校考核时间、地点需要更改,另行通知。请关注“哈工大威海招生办”官方微信公众号或我校本科招生网(http://zsb.hitwh.edu.cn)。
3.入围名单公示
我校将根据考生的学校考核成绩,按照不超过招生计划1:5的比例分专业核定入围考生名单,并在教育部阳光高考信息平台和学校本科招生网予以公示。
四、录取办法
(一)入围考生应在普通类提前批次填报志愿,填报专业志愿须与获得入围资格的专业保持一致,否则视为无效。综合评价招生已录取的学生,其他院校不再录取,请报考考生知晓。
(二)入围考生高考总成绩不得低于2023年山东省特殊类型招生控制线。
(三)对进档考生,按综合成绩(保留小数点后6位)从高分到低分进行排序,分专业录取。
综合成绩= 夏季高考总成绩× 100 / 750 × 85% +学校考核成绩×15%
考生综合成绩相同时,则按单项顺序及分数高低排序,依次为:统一高考成绩、与报考专业对应的选考科目等级考成绩、学校考核成绩。
(四)根据各专业实际报考情况对考生的录取专业进行安排。对未能满足专业志愿但服从专业调剂的考生,将调剂到综合评价招生专业/类范围内的符合选考科目要求的其他专业,如其他符合选考科目要求的专业已录满,做退档处理;对未能满足专业志愿且不服从专业调剂的考生,做退档处理。
五、监督保障机制
(一)我校综合评价招生工作在招生工作领导小组的领导下,由本科招生工作办公室负责具体工作的组织和实施。
(二)考生应本着诚信的原则提供真实准确的报名申请材料,若存在虚假内容或者隐匿可能对考生产生不利影响的重大事实,一经查实,立即取消其资格;已经入学的,按教育部和我校相关规定处理。中学应当对所出具的推荐材料或者盖章认可的自荐材料认真核实,出现弄虚作假情形的,我校保留采取相关措施的权利。
(三)学校未委托任何个人或中介组织开展综合评价考试招生有关工作,不举办任何形式的营利性培训活动。
(四)学校纪检监察部门全程监督综合评价招生工作。监督举报电话:0631-5687280(非招生咨询电话)。
六、联系方式
咨询电话:0631-5689455/ 5687186
传真号码:0631-5687186
电子信箱:zsb@hitwh.edu.cn
招生网址:http://zsb.hitwh.edu.cn
微信公众号:哈工大威海招生办
哈尔滨工业大学(威海)招生工作办公室
2023年4月11日

山东师范大学2023年综合评价招生章程
第一章 总则
第一条 根据《中华人民共和国教育法》《中华人民共和国高等教育法》和山东省教育厅有关政策规定,结合山东师范大学招生工作实际,特制定本章程。
第二条 本章程适用于2023年山东师范大学综合评价招生工作。
第三条 学校招生工作严格执行教育部和省级招生主管部门的有关政策规定,贯彻公平、公正、公开原则,全面考核、综合评价、择优录取。
第四条 学校招生工作实施“阳光工程”,接受广大考生、家长和社会各界的监督。
第二章 学校概况
第五条 学校名称:山东师范大学。
第六条 学校代码:10445。
第七条 办学类型:公办普通高等学校。
第八条 办学层次:本科、研究生教育。
第九条 颁发毕业证书及学位证书学校名称:山东师范大学。
第十条 办学地点:山东省济南市长清区大学科技园大学路1号(长清湖校区);山东省济南市历下区文化东路88号(千佛山校区)。
第三章 组织机构
第十一条 学校成立2023年综合评价招生工作小组,在学校考试招生工作领导小组领导下开展工作,负责综合评价招生工作的组织、协调与监督,并对重大事宜做出决策。
第十二条 学校招生就业处是组织和实施本科招生工作的常设机构,具体负责综合评价招生日常工作。
第十三条 学校纪委(监察专员办公室)对综合评价招生工作进行全程监督,确保招生工作的公平、公正、公开。
第四章 招生计划
第十四条 学校2023年面向山东省设置综合评价招生计划 380 人,分专业计划如下:

注:各专业招生计划以上级主管部门公布为准,学校根据生源情况进行适当调整。
第五章 报名办法
第十五条 选拔对象
具有创新潜质、身心健康、品学兼优、专业意向明确、综合素质全面、学科素养突出的优秀学生。
第十六条 报名条件
通过山东省2023年普通高等学校招生考试夏季高考报名, 高中学业水平合格考试各科成绩均为合格,考生选考科目应符合招生专业(类)规定的选考科目。高中三年参加不少于10个工作日的社区服务和1周社会实践,并完成不少于6学分的考察探究活动(研究性学习、研学旅行、野外考察等),完成规定的自主选修学分学习 ,需满足报考专业对应的报考条件之一,方可参加我校综合评价招生:
(一)学前教育专业
1. 中学阶段在《教育部办公厅关于公布2022—2025学年面向中小学生的全国性竞赛活动的通知》中规定的部分赛事中获得省级三等奖及以上。具体赛事见下表:
|
艺术体育类 |
||
|
序号 |
竞赛名称 |
主办单位 |
|
1 |
全国中小学生绘画书法作品比赛 |
中国儿童中心 |
|
2 |
全国青少年传统体育项目比赛 |
中国青少年宫协会 |
|
3 |
“希望颂”——全国青少年书画艺术大展 |
中国国际书画艺术研究会 |
|
4 |
全国青少年音乐素养大赛 |
中国音乐文学学会 |
2.中学阶段获全国中小学生艺术展演活动个人项目三等奖及以上;或中学阶段在省级教育部门举办的中学生艺术赛事中获个人项目二等奖及以上;或获得音乐类、舞蹈类专业考级6级及以上证书。
(二)新闻学专业
参加2023年山东省播音主持类专业统考,且达到本科合格线。
(三)其他综合评价招生专业
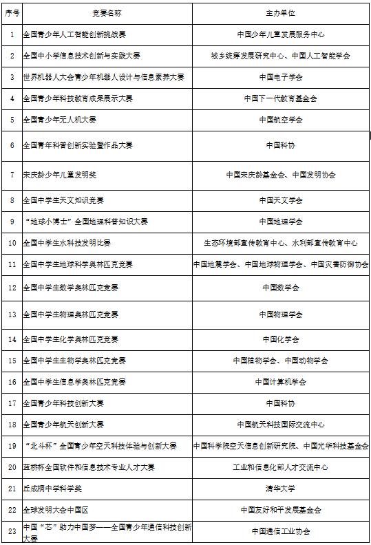
1.一类条件:高中阶段在《教育部办公厅关于公布2022—2025学年面向中小学生的全国性竞赛活动的通知》中规定的部分赛事中获得省级三等奖及以上。 具体赛事见下表:
|
自然科学素养类 |
||
|
序号 |
竞赛名称 |
主办单位 |
|
1 |
全国青少年人工智能创新挑战赛 |
中国少年儿童发展服务中心 |
|
2 |
全国中小学信息技术创新与实践大赛 |
中国人工智能学会 |
|
3 |
世界机器人大会青少年机器人设计与信息素养大赛 |
中国电子学会 |
|
4 |
全国青少年科技教育成果展示大赛 |
中国下一代教育基金会 |
|
5 |
全国青少年无人机大赛 |
中国航空学会 |
|
6 |
全国青年科普创新实验暨作品大赛 |
中国科协 |
|
7 |
宋庆龄少年儿童发明奖 |
中国宋庆龄基金会、中国发明协会 |
|
8 |
全国中学生天文知识竞赛 |
中国天文学会 |
|
9 |
“地球小博士”全国地理科普知识大赛 |
中国地理学会 |
|
10 |
全国中学生水科技发明比赛 |
生态环境部宣传教育中心、水利部宣传教育中心 |
|
11 |
全国中学生地球科学奥林匹克竞赛 |
中国地震学会、中国地球物理学会、中国灾害防御协会 |
|
12 |
全国中学生数学奥林匹克竞赛 |
中国数学会 |
|
13 |
全国中学生物理奥林匹克竞赛 |
中国物理学会 |
|
14 |
全国中学生化学奥林匹克竞赛 |
中国化学会 |
|
15 |
全国中学生生物学奥林匹克竞赛 |
中国植物学会、中国动物学会 |
|
16 |
全国中学生信息学奥林匹克竞赛 |
中国计算机学会 |
|
17 |
全国青少年科技创新大赛 |
中国科协 |
|
18 |
全国青少年航天创新大赛 |
中国航天科技国际交流中心 |
|
19 |
“北斗杯”全国青少年空天科技体验与创新大赛 |
中国科学院空天信息创新研究院、中国光华科技基金会 |
|
20 |
蓝桥杯全国软件和信息技术专业人才大赛 |
工业和信息化部人才交流中心 |
|
21 |
丘成桐中学科学奖 |
清华大学 |
|
22 |
全球发明大会中国区 |
中国友好和平发展基金会 |
|
23 |
中国“芯”助力中国梦——全国青少年通信科技创新大赛 |
中国通信工业协会 |
|
人文综合素养类 |
||
|
序号 |
竞赛名称 |
主办单位 |
|
24 |
世界华人学生作文大赛 |
中华全国归国华侨联合会 |
|
25 |
“外研社杯”全国中学生外语素养大赛 |
北京外国语大学 |
|
26 |
叶圣陶杯全国中学生新作文大赛 |
中国当代文学研究会 |
|
27 |
全国中学生科普科幻作文大赛 |
中国科普作家协会 |
|
28 |
高中生创新能力大赛 |
中国老教授协会 |
|
29 |
全国中学生创新作文大赛 |
中国写作学会 |
|
30 |
“语文报杯•时代新人说”全国中学生征文大赛 |
中国语文报刊协会 |
|
31 |
全国中学生环境保护优秀作文征集活动 |
中华环保联合会 |
|
32 |
全国版图知识竞赛(中小学组) |
自然资源部宣传教育中心 |
|
33 |
全国青少年劳动技能与智能设计大赛 |
中国自动化学会 |
|
34 |
全国青少年文化遗产知识大赛 |
中国*物文**保护技术协会 |
2.二类条件
(1)高中阶段在学科竞赛类、科技创新类、语言文学类等领域有特长并获得过省级三等奖及以上。
(2)其他能证明自己特长或潜质的写实性材料,如省优秀学生干部、省三好学生等。
第十七条 时间安排
1.网上报名: 5月5日上午9:00至5月10日下午17:00。
2.初审结果查询: 6月10日前。
3. 网上确认心理测试与综合素质面试 : 6月10日上午9:00至6月12日下午17:00。
4.心理测试与综合素质面试: 6月18日。
第十八条 网上报名
凡符合报考条件的考生报名前需登录山东师范大学本科招生网查阅“山东师范大学2023年综合评价招生报名须知”,严格根据须知要求,在规定的时间内分别登录报名系统和奖项采集系统,填报报名信息并上传报名材料,完成网上报名和缴费。
报名系统:教育部阳光高考特殊类型招生信息服务平台综合评价招生报名系统(网址:https://gaokao.chsi.com.cn/zzbm/)。
奖项采集系统:山东师范大学本科招生网—网上报名—“综合评价”中进行查询。
第六章 选拔程序
第十九条 初审
报名结束后,学校将组织相关学科专家,依据报名条件,结合考生综合素质档案,综合考查考生思想品德、学习成绩、身心健康、艺术素养、社会实践等情况,对考生的申请材料进行全面评价和审核。视报名情况,学前教育、新闻学专业按照不低于专业招生计划8倍择优确定初审通过考生名单;其余专业在“一类条件”优先的原则下,按照不低于专业招生计划8倍择优确定初审通过考生名单。
初审成绩不计入学校综合素质考核成绩。学校将在教育部阳光高考信息公开平台和山东师范大学本科招生网对获得学校综合素质考核资格的考生名单进行公示。
第二十条 综合素质考核
(一)考核安排:
1.心理测试:相关安排请于 6月13日 登录山东师范大学本科招生网查阅“山东师范大学2023年综合评价招生心理测试及综合素质面试须知”。心理测试结果将提交给综合素质面试专家评委。
2.综合素质面试:满分100分,学校根据综合评价招生计划,分专业进行学生创新精神、专业潜质、学科素养、思维能力、兴趣特长、理想信念及综合素质考查。面试时间: 6月18日 (具体以考生确认后准考证通知的考试时间为准)。
(二)成绩查询:综合素质面试结束后,学校根据考生综合素质考核成绩,按照不超过招生计划数6倍的比例确定入围考生名单。考生可通过山东师范大学本科招生网进行成绩查询。学校按要求将入围名单报山东省教育招生考试院备案。
第七章 录取办法
第二十一条 录取综合成绩合成
学校根据考生夏季高考语文、数学、外语科目考试成绩,高中学业水平等级考试成绩和高考加分,学校综合素质考核成绩经折合换算、按比例合成综合成绩。
综合成绩=(夏季高考语文、数学、外语科目考试成绩+高中学业水平等级考试成绩+高考加分)÷7.5×70%+学校综合素质考核成绩×30%。
第二十二条 录取原则
(一) 新闻学专业入围考生高考总成绩须达到山东省2023年普通类一段线。金融学、物理学、化学、生物技术专业入围考生高考总成绩须达到山东省2023年夏季高考特殊类型招生控制线下20分。其余专业入围考生高考总成绩须达到山东省2023年夏季高考特殊类型招生控制线。
考生在普通类提前批填报我校综合评价志愿,填报的专业志愿须在本章程公布的招生专业中选择并已入围该专业合格名单,否则视为无效。
(二)山东省教育招生考试院按规定投档,进档考生由学校分专业按照“分数优先”原则以综合成绩从高到低录取。若考生综合成绩相同,依次比对学校综合素质考核成绩、高考文化成绩、高考位次,分数或位次高者优先录取。
(三)被我校综合评价招生录取的考生,其他院校不再录取。
(四)其他要求:
1.对考生弄虚作假行为按教育部令第36号严肃处理。
2.对考生身体健康要求,根据教育部等部门印发的《普通高等学校招生体检工作指导意见》及有关补充规定执行。
3.男女比例不限。
4.英语专业高考考试语种需为 英语 ,其他专业外语语种不限。
第八章 学费标准及资助政策
第二十三条 综合评价招生专业实施学分制人才培养模式。学费标准按照山东省发展和改革委员会、山东省财政厅、山东省教育厅批准的最新标准执行。
第二十四条 根据国家、省出台的学生资助相关政策精神,凡遵纪守法、勤奋学习且家庭经济困难的普通全日制在校生,可通过奖、贷、助、补、减等资助措施保障学生在校期间的学习和生活。
第九章 附则
第二十五条 新生录取结果将通过山东师范大学本科招生网公布。
本科招生网网址:
https://www.zsb.sdnu.edu.cn/
咨询电话:0531-86182201、86182202、86182203
第二十六条 学校不委托任何机构和个人办理招生相关事宜。对以山东师范大学名义进行非法招生宣传等活动的机构或个人,学校将依法追究其法律责任。
第二十七条 本章程自公布之日起实行,由学校招生就业处负责解释,本章程如果与国家法律、法规、规章和上级有关政策相抵触,以国家法律、法规、规章和上级有关政策为准。未尽事宜,按上级有关规定执行。
2.二类条件
(1)高中阶段在学科竞赛类、科技创新类、语言文学类等领域有特长并获得过省级三等奖及以上。
(2)其他能证明自己特长或潜质的写实性材料,如省优秀学生干部、省三好学生等。
第十七条 时间安排
1.网上报名: 5月5日上午9:00至5月10日下午17:00。
2.初审结果查询: 6月10日前。
3.网上确认心理测试与综合素质面试: 6月10日上午9:00至6月12日下午17:00。
4.心理测试与综合素质面试:6月18日。
第十八条 网上报名
凡符合报考条件的考生报名前需登录山东师范大学本科招生网查阅“山东师范大学2023年综合评价招生报名须知”,严格根据须知要求,在规定的时间内分别登录报名系统和奖项采集系统,填报报名信息并上传报名材料,完成网上报名和缴费。
报名系统:教育部阳光高考特殊类型招生信息服务平台综合评价招生报名系统(网址:https://gaokao.chsi.com.cn/zzbm/)。
山东科技大学2023年本科综合评价招生章程
第一章 总则
第一条 根据教育部及山东省教育厅有关本科综合评价招生工作通知精神,结合学校工作实际,制定本章程。
第二条 学校招生工作严格执行教育部和省级招生主管部门的有关政策和规定,贯彻“公平竞争、公正选拔、公开透明、全面考核、综合评价、择优录取”的原则。
第三条 学校招生工作实施“阳光工程”,接受广大考生及其家长和社会各方面的监督。
第四条 本章程适用于2023年山东科技大学本科综合评价招生工作。
第二章 学校概况
第五条 学校全称:山东科技大学。
第六条 学校代码:10424。
第七条 办学层次及类型:本科、研究生教育,公办普通高等学校
第八条 颁发毕业证书及学位证书的学校名称:山东科技大学。
第九条 学校在青岛、*安泰**、济南三地办学,主校区在青岛。
第三章 组织机构
第十条学校招生工作委员会决定综合评价招生工作相关重大事项。
第十一条学校招生办公室负责综合评价招生工作的具体实施。
第十二条学校本科招生监督小组负责对综合评价招生工作的全过程监督。
第四章 招生计划与报名办法
第十三条 招生计划
学校综合评价招生面向山东省内夏季高考生源,总计划数为 180 人,招生计划如下表:

第十四条 报名条件
通过2023年山东省普通高等学校招生全国统一考试(夏季高考)报名,品德优良,身心健康,综合素质较高,具有创新精神和培养潜质;学生思想品德、社会实践表现良好, 高中三年参加不少于10个工作日的社区服务和1周社会实践,并完成不少于6学分的考察探究活动(研究性学习、研学旅行、野外考察等),完成规定的自主选修学分学习,普通高中学业水平合格考试合格 ,且符合以下条件之一者均可申请报考:
(1)自然科学素养类:高中阶段在以下竞赛中获得过 省级三等奖(含)以上 者。

(2)人文综合素养类:高中阶段在以下竞赛中获得过 山东赛区决赛二等奖(含)以上者。

(3) 高中阶段获得省级及以上 “优秀学生干部”、“优秀学生”、“优秀共青团员”等荣誉称号者,以及证书落款为山东省教育厅或共青团山东省委员会的自然科学素养类、人文综合素养类等省级三等奖(含)以上者。
第十五条 网上报名
符合报名条件的学生请于规定时间内登录阳光高考特殊类型招生报名平台综合评价报名系统进行网上报名(网址:https://gaokao.chsi.com.cn/zzbm/)。根据网上提示的“报名流程”办理报名手续,确认无误后,通过报名平台直接用A4纸打印《山东科技大学2023年综合评价招生申请表》。
学生报名应通过报名平台上传报名材料,无需寄送任何纸质材料。报名上传的材料务必清晰可读,对未按时完成报名或材料不符合要求的学生,学校不予审核,上传报名材料清单如下:
(1)《山东科技大学2023年综合评价申请表》,本人手写签名并加盖中学公章;
(2)高中阶段获奖证书(学生仅需上传报名条件中规定的各项奖励证书,不得上传报名条件中未规定的奖励证书),加盖中学公章;
(3)《山东科技大学2023年本科综合评价招生考生报名条件证明》(附件1)、《山东科技大学2023年本科综合评价招生考生获奖证明》(附件2),加盖中学公章;
(4)《山东科技大学2023年本科综合评价招生考生诚信承诺书》(附件3), 本人手写签名并加盖中学公章。
第五章 选拔程序和录取办法
第十六条 选拔程序
1.学校初审:学校根据报名条件及山东省教育招生考试院反馈的考生高中综合素质评价信息,组织审核考生提交的报名材料及综合素质评价信息,确定初审合格名单,在教育部阳光高考信息公开平台公布。
2.网上确认考试:在规定时间内,初审合格考生在阳光高考特殊类型招生报名平台综合评价报名系统进行确认考试,超出规定时间,不允许继续网上确认考试或者取消考试确认。另外,在时间冲突的情况下只允许在报名系统中确认1所学校的测试。
3.学校考核:初审合格考生有资格参加学校考核,考核方式为综合素质面试,面试地点青岛校区。
(1)以考察学生的综合素质为主,根据考核成绩由高到低,按照招生计划1:6的比例,确定入围考生名单。
(2)面试分组和试题现场抽签随机确定。
(3)入围考生名单在我校本科招生网进行公示,并报山东省教育招生考试院备案。
注意:如遇疫情等不可抗力因素,具体面试时间和地点另行通知。
第十七条 录取办法
1.入围考生必须参加2023年高考报名和考试。 录取批次安排在普通类提前批,高考投档成绩不低于山东省2023年夏季高考特殊类型招生控制线下20分。
2.对进档考生,按综合成绩从高分到低分进行录取。
综合成绩由夏季高考总成绩(含语文、数学、外语科目考试成绩,高中学业水平等级考试成绩和高考加分),我校综合素质面试成绩组成,其中夏季高考总成绩占70%,我校综合素质面试成绩占30%。 综合成绩四舍五入,保留两位小数。
若考生综合成绩相同,则按单项顺序及分数高低排序,单项顺序排列依次为:我校综合素质面试成绩、夏季高考总成绩。
3.考生填报的专业志愿须在我校公布的综合评价招生计划专业范围内,考生选考科目应符合所报专业的选考科目要求,否则该专业志愿无效。
4.专业安排办法:对进档考生,在专业安排上,按照“分数优先,遵循志愿”的原则进行,专业志愿间不设级差分。考生所报专业志愿都无法满足时,若不服从专业调剂,作退档处理。
5.对考生身体健康要求,根据教育部等部门印发的《普通高等学校招生体检工作指导意见》实施。
6.综合评价招生已录取的学生,其他院校不再录取。
第十八条 时间安排
1.网上报名、报名缴费: 5月5日上午9:00至5月10日上午12:00;
2.初审结果查询: 6月9日前;
3.面试缴费、网上确认考试: 6月10日上午9:00到6月12日下午18:00;
4.现场报到: 6月17日上午9:00到下午16:30;
5.学校考核: 6月18日(具体以考生准考证通知为准);
6.入围考生名单公示: 6月22日前。
注意:请考生严格按照上述时间要求完成网上报名、报名缴费、面试缴费、网上确认考试、现场报到、学校考核等环节,未按上述规定时间完成的,视为放弃我校综合评价招生资格。
第十九条 考生须在报名系统中缴纳报名费 30 元,初审合格并参加学校面试者须再缴纳面试费 50 元(依据《关于明确高校组织的招生考试收费标准的通知》(鲁发改成本〔2021〕1128号)收取)。如因个人原因导致无法参加初审、报到或面试等情况,已缴费用不予退还。
第六章收费标准及资助政策
第二十条 学费实行学分制收费。住宿由学校统一安排,住宿费每生每学年不超过1200元。学校收费按照山东省发展和改革委员会、山东省财政厅、山东省教育厅批准的标准执行。
第二十一条学校通过奖、贷、助、补、免等多种资助方式帮助学生完成学业。家庭经济困难学生可申请助学*款贷**、“绿色通道”、奖助学金、学费减免、勤工助学等资助项目。资助条件和标准由学校根据学生家庭经济情况,按照省财政厅、省教育厅等5部门《山东省学生资助资金管理办法》(鲁财科教〔2020〕15号)以及学校相关规定执行。
第七章 其他
第二十二条 考生应本着“诚信”的原则提供真实准确的报名申请材料,对查实提供虚假申请材料的考生,我校依照相关规定取消其综合评价招生相应资格,并将有关情况通报山东省教育招生考试院,由山东省教育招生考试院依照相关规定取消其高考相应资格。中学应当对所出具的推荐材料或者盖章认可的自荐材料认真核实,出现弄虚作假情形的,我校保留采取相关措施的权利。
第二十三条 其他注意事项请考生及时关注我校本科招生网上相关信息。
第二十四条 学校不委托任何机构和个人办理招生相关事宜,请考生及家长谨防上当。
第二十五条本章程与国家法律、法规和上级有关政策不一致的,以国家法律、法规和上级有关政策为准。未尽事宜,按上级有关规定执行。
第二十六条 学校联系方式:
咨询电话:0532-86057077(周一至周五的8:30-11:30和14:30-17:00)
招生监督电话:0532-86057554(周一至周五的8:30-11:30和14:30-17:00)
学校网址:http://www.sdust.edu.cn
本科招生网:http://zs.sdust.edu.cn
通信地址:山东省青岛市黄岛区前湾港路579号
邮政编码:266590
第二十七条 本章程由山东科技大学招生办公室负责解释。



来源:山东教育发布
编辑:张玉丽