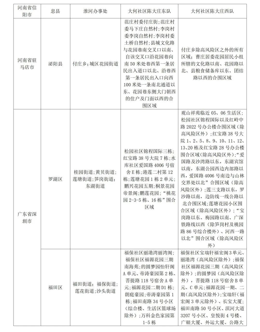
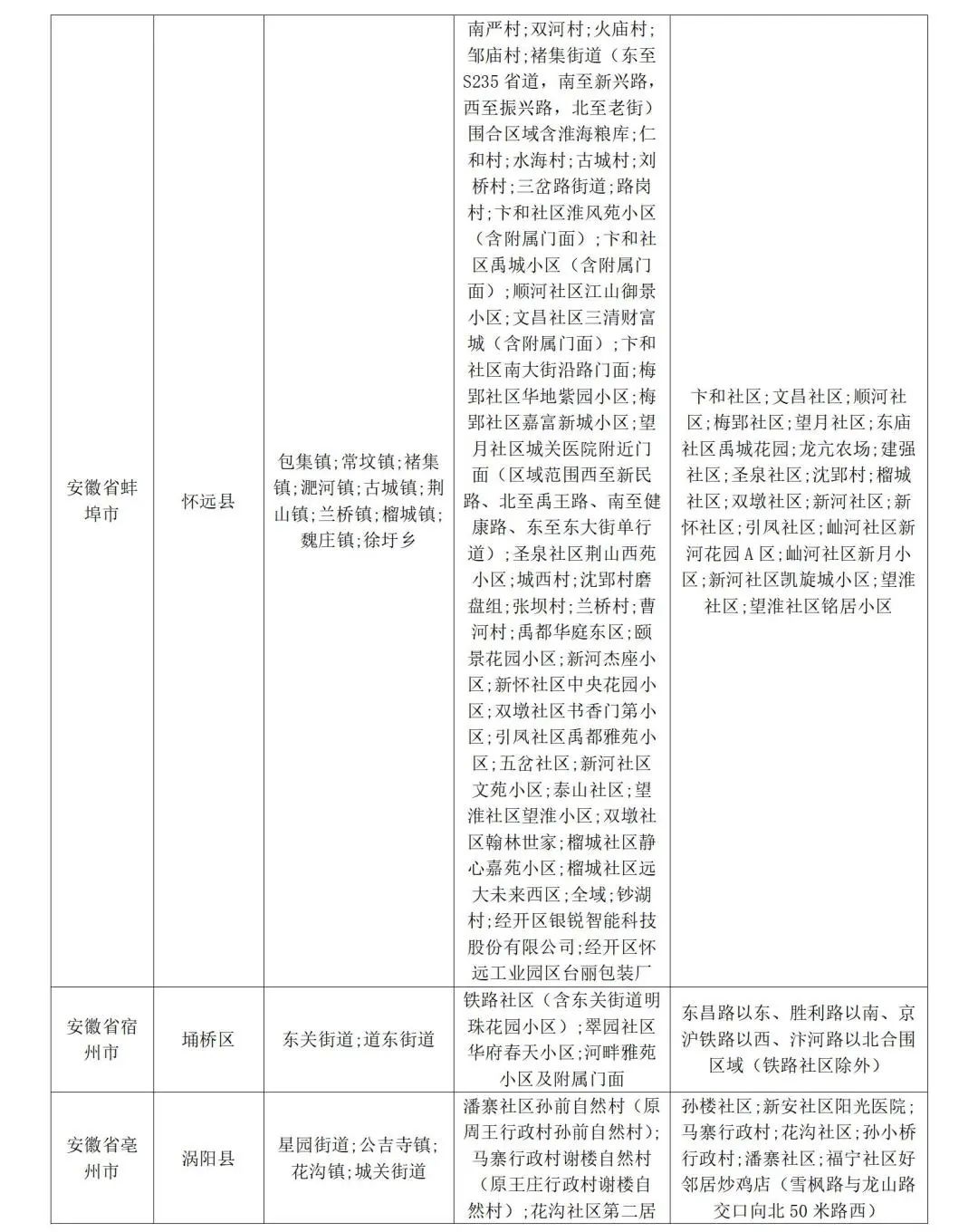
近 期 疫 情 防 控 公 众 健 康 提 示
近期,国内局地发生聚集性疫情和散发病例,存在一定传播风险。为有效防止疫情蔓延,山东省疾病预防控制中心发布疫情防控公众健康提示:
一、对7天内有高风险区旅居史的人员,采取7天集中隔离医学观察;对7天内有中风险区旅居史的人员,采取7天居家隔离医学观察,如不具备居家隔离医学观察条件,采取集中隔离医学观察。
二、7天内有中高风险区所在县(市、区、旗)的其他低风险区旅居史人员入鲁返鲁后,3天内开展2次核酸检测(间隔24小时),做好健康监测。
三、对尚未公布中高风险区但7天内发生社会面疫情的地区,参照中风险区执行。
四、近期有外出旅行史的人员,请密切关注疫情发生地区公布的病例和无症状感染者流调轨迹信息及中高风险区信息。有涉疫风险的人员要立即向社区(村)、住宿宾馆和单位报告,配合落实隔离医学观察。
五、发热病人、健康码“黄码”等人员要履行个人防护责任,主动配合健康监测和核酸检测,在未排除感染风险前不出行。
六、建议出行前提前通过中国政府网及国务院客户端小程序查询目的地的最新疫情防控政策,主动配合当地疫情防控措施,途中做好个人防护。
七、严格落实“戴口罩、勤洗手、常测温、少聚集”等个人防护措施,养成良好的个人卫生习惯。一旦出现发热、咳嗽、乏力等症状,立即到医疗机构发热门诊就诊,尽量避免乘坐公共交通工具。
八、建议符合条件的公众全程接种新冠病毒疫苗,提倡完成全程免疫满6个月的公众进行加强免疫。

7月21日公布的感染者主要活动轨迹

(根据网络转载资料整理,请以当地实际情况为准)
第一部分:曾乘坐的交通工具

第二部分:经停场所
深圳市
时间 主要场所
居住地(工作地)
南山区沙河街道白石洲东四坊、南山区沙河街道白石洲东三坊、南山区沙河街道白石洲东二坊、南山区沙河街道白石三道29号公寓、南山区西丽街道松坪村小区三期东区、南山区粤海街道桂庙新村、南山区粤海街道岸芷汀兰、罗湖区笋岗街道桃花园、罗湖区莲塘街道鹏兴花园五期、福田区福保街道福源花园三期、龙岗区布吉街道百花一街东三巷
风险涉及点
南山区沙河街道:丽姐麻辣烫、天虹商场(沙河店)、家多乐连锁生活超市(白石洲店)、美宜多超市、优美丽人内衣店(世界之窗地铁站C出口);粤海街道:中国建设银行(科苑南支行)、中国科技开发院孵化中心楼、深圳和雅公寓(大冲新城花园)、老乾杯·和牛Bar(万象天地店);南山街道:怡瑾臻品酒店(南山书城地铁站店);西丽街道:松坪山社康中心、国大药房(松坪山店)、御鲜坊(群芳街店)、温氏生鲜(群芳街店)、重庆鲜面条店(松坪村店)、汉午商店。罗湖区东门街道:瑩宝服装店(方海商苑C座)、快乐宝贝童装店(方海商苑店);翠竹街道:粤秀肠粉王(翠竹路店)、深圳市人民医院;笋岗街道:桃园卤香面馆、桃花园理发店(笋岗村综合楼附楼107号)、川建餐馆 、汇成洋大厦 、桃花园充电站(桃园路92号);东晓街道:新翠苑市场。龙岗区布吉街道:凯德誉科技有限公司、美宜多生活精选超市(何屋店)、早阳鲜包(布吉莲花路店);坂田街道:蔚来交付中心、小柒当家。
甘南州
时间 主要场所和交通工具
7月16、17、18、19日
欧拉秀玛乡文化广场、欧拉秀玛乡布若村26号、玛曲县尼玛镇尼玛社区格萨尔西街33号、玛曲县尼玛镇塞迪路40号
玛曲县尼玛社区格萨尔西街33号
玛曲县尼玛镇尼玛社区格萨尔西街33号
玛曲县尼玛镇尼玛社区格萨尔西街33号
驻马店市
时间 主要场所和交通工具
居住地(工作地)
泌阳县陈营居委西边、泌阳县花园街道、付庄乡李岗村、泌阳县付庄乡申铺行政村、泌阳县付庄乡刘庄、泌阳县付庄乡谢林村、泌阳县付庄乡徐庄、碧水豪苑、泌阳县花园街道杨刚五金机电对门、泌阳县付庄乡李岗村委金庄组、泌阳县春水镇盛世新街商品房、春水镇文化路、金色港湾小区、付庄乡焦庄村委韩楼、春水镇村东村委、盘古世纪城、春水镇盛世新街、碧水豪苑、泌阳县滨湖小镇、马谷田镇乡直教管站、泌阳县马谷田镇中心某学校、泌阳县马谷田镇林果金街、泌阳县花园街道北杨庄、泌阳县尚东第一城、文化路新华书店斜对面、泌阳县马谷田镇、泌阳县付庄乡付庄小区、马谷田镇马谷田村委小杨庄、马谷田镇庙街村委庙街村
7月 16日
花园村委冢子大队核酸检测
天津市
时间 主要场所和交通工具
居住地(工作地)
河西区东海街、陈塘庄街;南开区长虹街
7月16-17日、16、17、18、19日
鑫宇彤食品便利店(河西区云山里)
天津水上公园、旋转小火锅(河西区大沽南路大润发)
河西区竹林路菜市场、祖母的魔法厨房(南开区熙悦汇店)、乐旋乒乓球(南开区熙悦汇店)
河西区竹林路菜市场、中泳汇体育游泳健身馆(南开区格调春天花园)、津南区渌水道菜市场、惠·美睫(南开区如意大厦1号楼21层)、乐百家便利店(南开区黄河道)
锦堂菜市场(津南区微山南路与北京街交叉口东北侧)
南昌市
时间 主要场所和交通工具
7月 16、17、18、20日
西湖区西书院社区核酸采样点、西湖区石头街胖子米店、西湖区石头街、东湖区白马庙社区核酸采样点、南昌大学医学院东湖校区食堂、南昌大学附属眼科医院门诊2楼、南昌大学医学院东湖校区珍珍超市、南昌大学医学院东湖校区食堂内一米阳光超市、西湖区船山路象南中心、西湖区石头街
东湖区白马庙社区核酸采样点、东湖区后墙路旺中旺超市、东湖区董家窑街道南医家委会核酸采样点、南昌大学医学院东湖校区食堂、南昌大学医学院东湖校区兔喜快递超市
西湖区石头街63号、西湖区石头街物资发放点、东湖区白马庙社区核酸采样点、东湖区后墙路旺中旺超市、东湖区子固路旺中旺超市、东湖区董家窑街道南医家委会核酸采样点、南昌大学医学院东湖校区食堂、珠江路力高凤凰新天、香江路南昌市房地产交易市场大楼
庐山南大道我爱我家总部门店、丰和北大道南昌市人力资源和社会保障公共服务中心
宿州市
时间 主要场所和交通工具
7月 16、17、18、19日
东关街道工人路大众彩钢门市部、金海缘海鲜烤肉自助餐厅国购广场店
东关街道工人路大众彩钢门市部、道东街道华府春天千里香馄饨店、国购广场附近观音堂巷“新动力”台球室、东关街道铁路社区南门小广场内公园
东关街道工人路大众彩钢门市部、国购广场附近观音堂巷“新动力”台球室、东关街道铁路社区南门小广场内公园
道东街道华府春天小陈麻辣串店、国购广场附近观音堂巷“新动力”台球室、河畔雅苑小区宜优生鲜超市、沱河街道道东大街与建设路交叉口荟潮超市
重庆市
时间 主要场所和交通工具
7月 16、17、19、21日
江津区双福国际农贸城、双福国际农贸城5号楼“独一处司机之家”餐馆、江津区双福国际农贸城兴茂北座4栋1-7-7
江津区双福国际农贸城兴茂北座4栋1-7-7、圆润超市(江津区双福街道珊瑚大道店)、双福国际农贸城蔬菜区(20A23-24)、双福国际农贸城内“孙蓝副食店”、双福国际农贸城1号门核酸采样点、潼南区潼南工业园北区重庆中防德邦防水技术有限公司
江津区双福国际农贸城、双福国际农贸城1号门核酸采样点、双福国际农贸城1号门右侧约50米处
双福国际农贸城1号门右侧约50米处、双福国际农贸城1号门、20A-023-024摊位、双福国际农贸城内20A-023-024摊位附近的甄家餐饮店(流动餐车、双福国际农贸城蔬菜区公共厕所外(距货车停放地点约300米)、双福国际农贸城内江津区蔬菜协会北侧的川渝餐厅(水果批发市场东侧约260米)
双福国际农贸城20a-023-024摊位附近
备注:已公布的中高风险区所在县(市、区),不再逐一列举轨迹涉及的具体地点。