(报告出品方/分析师:安信证券 赵国防)
1. 紫燕食品:餐桌卤味龙头企业,高速推进全国布局
上海紫燕食品股份有限公司是一家全国性的熟食连锁企业,成立于1989年,发源于四川、 发展于江苏,现总部位于上海。

经过30年餐桌卤味行业深耕,紫燕食品现已建成多座大型标准工厂,在全国范围内开设超过5300家品牌连锁店,代表性的特色名卤夫妻肺片、百味鸡、藤椒鸡受到全国消费者的认可,目前,紫燕拥有多个涵盖休闲餐饮、休闲卤味品类子品牌,已然成为餐桌卤味行业的龙头企业之一。
1.1. 发展历程:30年深耕卤味熟食,发力布局全国市场
紫燕食品的发展历程大致可以分为以下三个阶段:
1989年-2000年:公司初创期。
1989年,紫燕第一代创始人钟春发夫妇在江苏徐州创办了紫燕的前身“钟记油烫鸭”,一经推出,该产品便迅速占领徐州大街小巷;1996年,钟怀军先生接任“钟记”,进军熟食品牌龙争虎斗的南京,并重新定名“紫燕”,自此紫燕品牌正式创立。
2000年-2016年:快速扩张期。
2000年,紫燕在上海开设门店,开启了市场拓展的道路。此后紫燕以上海为中心,首先向华东区域辐射,后逐渐向内地拓展,布局华中市场,走向全国。
2008年,紫燕五代门店形象问世,产品实现全面冷链配送,全国连锁门店布局范围的限制得到释放,公司向北方和南方市场进一步延伸,逐渐实现东西南北中全国市场布局的战略目标。
此后,紫燕入驻电商平台,在天猫、1 号店、京东开设紫燕官方旗舰店,产品销售摆脱了门店辐射范围的限制。在门店快速扩张期间,紫燕于 2015 年首次引进外部投资,借力 A 轮融资加速市场开拓。
2016年至今:高速发展期。
紫燕旗下产品广受好评,2017年,紫燕被认定为全国主食加工示范企业,获得“上海名牌”、“十大畅销品牌”等多个荣誉称号。
为了进一步扩大资产规模,2019年,紫燕再次引进外部投资完成 B 轮融资,并于2020年进行股份制改制、接受上市辅导,至此,资本和改制的双重助力使得紫燕的经营规模迅速扩张。
截至2022年8月2日,紫燕门店总数已超过5300家,覆盖了全国二十多个省、自治区、直辖市内的180多个城市。

1.2. 股权结构:股权集中,创始人钟怀民任职董事长
创始人家族合计持有公司近九成的股份。紫燕食品股权结构单一,是典型的家族企业,钟怀 军、邓慧玲、钟勤沁、戈吴超、钟勤川是公司的共同实际控制人,互为亲属关系,五人截至 上市前合计持有公司 85.98%的股份并控制 88.58%的表决权。
其中,钟怀军与邓慧玲是夫妻关系,钟勤沁、钟勤川分别为钟怀军和邓慧玲的儿女,戈吴超为钟勤沁的配偶。
上海怀燕、宁国筑巢、宁国衔泥和宁国织锦是公司员工持股平台,实现了公司和员工的深度绑定,有利于紫燕食品的业务推进和全国化发展。

创始人钟怀军任职紫燕董事长。
紫燕食品本届共设 9 名董事(3 名独立董事),3 名监事,紫燕百味鸡的创始人和实际控制人之一钟怀军现任公司董事长。在高级管理人员构成上,董事戈吴超兼任总经理职位,周清湘与公司董事会成员曹澎波、崔俊锋 3 人现任副总经理。
管理层结构中除戈吴超为钟怀军女婿外,紫燕食品董事、监事、高级管理人员相互之间不存在*亲近**属关系。

2. 餐桌卤味:供需两旺,加盟模式助力集中度提升
2.1. 卤味行业历史悠久,餐桌休闲各有千秋
源自夏商,卤味行业历史悠久。卤制品一般以畜禽肉类、蔬菜、豆制品、水产品等作为食材,通过煮制与调味使其具有“色、香、味、型”俱全的特点。

卤制品在中华饮食文化中广为流传,深受各地人民喜爱,具有深厚的文化积淀和稳定的消费基础。
我国幅员广阔,区域间口味存在差异。
由于我国区域间呈现出“南甜、北咸、东辣、西酸”的口味差异,因此卤味也体现出了较强的地域化特色,川湘粤卤各有千秋。各地间不同的消费偏好也给卤味企业全国化扩张带来了较大的挑战。

根据消费场景不同,卤味被细分为餐桌卤味和休闲卤味。
一般而言,餐桌卤味通常作为配菜用于正餐消费,消费者更关注口味、质量,对价格敏感度高,店铺通常布局在农贸市场、社区和商超附近;而休闲卤味通常作为休闲食品在闲暇时食用,消费者更关注口感和品牌,对价格的敏感程度低,店铺通常布局在人流量较大的社区、商超、交通枢纽等地,方便提高消费者见面。


餐桌卤味消费以红肉类为主,休闲卤味消费以家禽类为主。
从产品属性来看,红肉类肉质较多,便于满足消费者对饱腹感的需求,和餐桌消费匹配程度较高;家禽类肉质较少,消费者多吃不容易产生心理负担,适宜作为休闲零食,且禽类卤味特有的嚼骨嗦味儿,亦可以增加食用过程的趣味性。
从生产端来看,休闲卤味店一般销售成品,因此对生产标准化的要求较高,家禽类生长周期短,生产端价格较低,制作易于标准化;而餐桌卤味兼具标准化和个性化特点,门店可以完成切配、浇汁,红肉类可操作性更强。
另外,红肉类如猪、牛等生产周期较长(猪需要 9-17 个月,肉牛需要最多 38 个月),且原材料价格波动较大,所以企业通常通过多品类组合抵消成本影响。

休闲卤味行业多为品牌连锁店,集中度较高;餐饮卤味行业个体经营店和品牌连锁店并存, 集中度较低。
休闲卤味行业受益于消费升级、消费者对产品需求增长和产品渗透率提升,行业迎来较快发展。
期间,休闲卤味企业加快全国化布店速度,提高消费者触达,龙头企业份额提升。其中,绝味通过布局高势能区域提高消费者可见度,门店数量已经破万;而周黑鸭则放开特许经营,门店覆盖率明显提升。
而餐桌卤味行业由于地域性特征较强,全国化进程还处于初级阶段,行业集中度较低,家庭作坊式生产仍然占据较高份额。未来随着消费者对品质和品牌的重视程度逐渐提升,规模化的卤味企业有望收获更多的市场份额。

餐桌卤味餐饮属性强,属于刚性需求。
餐桌卤味作为广受消费者喜爱的传统中式食品,兼具了餐饮属性和礼赠属性,所以需求相对刚性,消费者群体基数大,复购率较高,因此占据较大的市场份额。而休闲卤味作为休闲食品,可选择性强,需求刚性较弱。
2.2. 供需两旺,餐桌卤味行业前景广阔
近年来,随着经济增长持续推动消费升级、城镇化率进一步提升、消费理念的变化、配套产 业的逐步优化以及新零售模式的快速发展,餐桌卤味迎来良好的发展契机,潜在消费者数量 及人均消费量均有广阔的空间,行业迎来扩容。
2.2.1. 需求端:经济增长+消费理念转变,餐桌卤味加速成长
经济增长带动餐桌卤味行业成长。
一方面,近年来我国宏观经济稳定发展,居民收入和人均消费性支出都迎来了较快增长,城镇化进程进一步加快,推动了卤制品市场规模的不断增长。
根据 Frost&Sullivan 统计数据以及同行业可比上市公司绝味食品公开披露数据,2020 年中 国卤制食品行业市场规模约在 2500-3100 亿元,其中,餐桌卤制食品行业市场规模预计 2025 年可达到 2799.32 亿元,2020 年至 2025 年复合增长率为 11.4%。
另一方面,经济发展带动生活节奏加快,年轻一代消费者越来越倾向于通过购买快捷消费食品来减少厨余时间,餐桌卤味更成为了优秀的备选方案。

居民消费理念转变,品牌意识逐渐增强。
当下,我国居民消费结构开始从生存型向享受型转变,安全、健康、便捷成为食品消费的重要标准。而餐桌卤味通常以新鲜熟食为主,能够契合当下餐饮消费转变的现状,在为改善居民饮食和营养健康状况提供有力支持的同时,自身市场规模也获得了快速增长。随着消费者对高品质卤制食品品牌的忠诚度和认可度不断提高,规模以上品牌企业发展潜力巨大。
2.2.2. 供给端:门店扩张加速,供应能力持续提升
从区域分布来看,餐桌卤味门店分布表现出较强地域性特点,全国化有待加速。结合目前餐 桌卤味主要企业的门店布局来看,其分布表现出较强的地域性特点。
其中,紫燕百味鸡、卤人甲、卤江南和留夫鸭的门店集中在华东区域;廖记棒棒鸡的门店主要在西南区域;而九多肉多则集中在华中区域。这主要是因为餐桌卤制品面向家庭餐桌,相对于休闲卤制食品而言更注重“复购率”,口味上区域性特点较为明显,从区域向全国化扩张进行消费者培育所需的时间相对休闲卤制食品要长。
从城市分布来看,餐桌卤味门店集中于新一线和二线城市,下沉市场有待深挖。
餐桌卤味历史悠久,在全国各地已经形成了广泛的市场基础,主要企业门店布局集中在新一线及二线城市,这些城市的消费者具有一定的消费能力,且可以为周边市场起到示范作用,未来有望进一步渗透到三四线城市。相比之下,休闲卤味起步较晚,市场布局主要集中在高线城市,消费者有待进一步培育。

参考休闲卤味,加盟模式或将加快全国布店进程。
卤制品购买更多以冲动性消费为主,且购买行为更多发生在线下,因此提高消费者见面能有效提高企业营收,而加盟模式下品牌方可以通过加盟商快速开店,迅速占领市场。
以休闲卤味为例,绝味食品成立于 2005 年,2007 年即确定了以连锁加盟为主的经营模式,门店数量快速增长;截至 2022H1,公司大陆地区门店总数为 14921 家。周黑鸭 2019 年前门店运营以直营模式为主,门店数量增长缓慢;2019 年公司开放特许加盟后,门店数量快速提升。
而餐桌卤味企业中,紫燕食品 2014 年在上海开放加盟模式,2016 年扩大加盟区域,截至 2021 年,门店数量突破 4000 家。未来餐桌卤味企业将持续进行连锁经营扩张,不断拓展门店网络,推动跨区域发展和下沉市场渗透。

冷链物流和保鲜技术发展,将进一步支撑餐桌卤味供应链体系。
餐桌卤味多以鲜货为主,保质期短,因此对供应链要求很高。而规模化卤制品企业一般采用中央工厂加工模式,随后通过冷链物流配送到各区域门店,配送距离有限。
根据中物联冷链委统计,2021 年我国冷库容量 5224 万吨,冷藏车保有量达到 34.14 万辆。
冷链物流及先进保鲜技术的发展能够有效保障卤制品企业的供给效率,延长销售半径,为区域扩张保驾护航。

从渠道布局来看,新零售崛起有效推动餐桌卤味企业供给提升。
随着卤制食品行业的不断发展和深入,卤制食品的流通渠道由传统的单店小作坊经营模式发展到现今多层次、多渠道销售并存的状态。线上线下全渠道建设的不断完善,使餐桌卤味行业供给持续提升。
2.3. 餐桌卤味市场集中度提升,规模效应下扩张红利有望延续
家庭小作坊居多,竞争格局分散。
目前我国卤制品行业企业数量众多,但规模以上企业较少,大多数企业为标准化程度不高、质量控制不严的家庭式小作坊,仅有部分企业过渡到跨区域经营阶段,行业竞争格局较为分散。
2021 年,500 家门店以上的卤味品牌门店增速相较 2020 年已有回落;而 300 家门店以内的卤味品牌仍保持较快门店增速,其中百家门店以内的新兴卤味品牌门店增长最快,整体行业竞争更为激烈。

对标休闲卤味,餐桌卤味行业集中度有待提升。
根据 Frost&Sullivan 的数据显示,2019 年我国餐桌卤味行业 CR5 仅为 4.10%,细分龙头紫燕百味鸡仅占 2.62%的市场份额。而同年休闲卤味赛道 CR5 高达 20.20%,龙头绝味食品市占率有 8.50%。相比之下,我国餐桌卤味行业集中度还有进一步提升的空间。

2.4. 龙头企业加快泛卤味赛道布局,行业边界逐渐模糊
餐桌卤味发展落后休闲卤味,两者均进入爆发期。
在我们之前《餐桌卤味:龙头优势明显,区域扩张加速》的报告指出,从发展阶段来看,休闲卤味企业集中成立于 2000 年前后,在 2012 年开启上市热潮,目前已经形成较稳定的市场格局;而餐桌卤味集中成立于 2010 年前后,发展阶段落后于休闲卤味,目前两者均进入全面爆发期。

卤味行业边界被打破,餐桌卤味和休闲卤味逐渐趋同。
从多元化布局来看,绝味在 2014 年 9 月成立了网聚资本,专注布局餐饮产业链,投资了廖记棒棒鸡、盛香亭、精武鸭脖等企业,完成了泛卤味行业布局。而紫燕百味鸡也布局了冷锅串串品牌椒盐椒语、麻辣烫品牌嗨辣麻唇、烧鸡品牌赛八珍等品牌,产业布局多元化。
在我们之前有关餐桌卤味的报告中已经指出,随着龙头企业加快多元化布局,行业边界将逐渐模糊,未来有望产生布局泛卤味赛道的平台化企业。

3. 产品矩阵丰富,渠道和供应链体系布局合理
3.1. 产品端:鲜货产品为主,预包装产品加速成长
公司产品矩阵丰富,鲜货产品贡献主要营收。
公司聚焦餐桌卤味赛道,目前已经形成了“以鲜货产品为主、预包装产品为辅”的产品线。包括夫妻肺片、百味鸡、藤椒鸡等禽畜类产品,以及蔬菜、水产品、豆制品等为原材料的卤制食品。从收入结构来看,公司的鲜货产品贡献主要营收,预包装产品的收入占比持续提升。


双大单品形成壁垒,产品力持续提升。
夫妻肺片和百味鸡是公司两大重要单品,在用料、加工工艺和售卖过程中均有较大优势。
以夫妻肺片为例,紫燕在用料上精选出优质牛肉、牛肚、猪耳等十多种原料,在生产过程中严控煮制时间和流程,并以公司多年传承且不断改善的秘制红汤调料,在终端门店由店员根据消费者需求现场调制,兼顾标准化与个性化,造就独特的口味及口感,已经形成了一定的消费基础。而其他餐桌卤味企业多以预制或现场浇汤为主,缺乏现场调制环节,口感难以满足众多消费者需求。

双大单品收入持续成长,毛利率稳步上升。
从营收端来看,夫妻肺片和整禽类产品收入持续提升,2021 年两大单品收入占比超过营业收入的 30%,贡献公司的主要收入。
从盈利端来看,2019 年原材料价格上涨,公司上调了夫妻肺片和整禽类产品的出厂价格,随着成本端压力缓解,带动公司毛利率提升。
夫妻肺片毛利率从 2019 年的 21.56%提升至 2020 年的 30.96%;禽类产品的毛利率从 2019 年的 32.47%提升至 2020 年的 36.30%。2021 年公司产能整合落地叠加原材料价格上涨,毛利率有所下降。

预包装产品增速较快,收入占比有望进一步提升。
受益于渠道拓展和子公司花生米、坚果业务的快速扩张,公司的预包装产品增长明显。随着公司销售渠道的不断拓展,预包装产品销量有望进一步提升。
同时,公司还切入了预制菜赛道,一次性上线了十余道预制产品,未来还将持续在该赛道布局,有望成为公司增长的第二极。

专业产品研发团队,助力实现产品与场景创新。
公司高度重视产品创新,通过设立产品研发中心,职负责产品的开发与管理、产品工艺改进和品质标准化及产业化应用等工作。
目前已经成了成熟、灵活的产品更新迭代机制,根据市场的反馈不断完善公司产品品类,以保证公司的产品布局符合市场发展趋势。
➢ 新产品:近年来,公司根据每季时令、消费者消费习惯的变化、各地区域特色每月推出 新产品并在全国各销售网点上线。例如,公司于近期推出了“钵钵鸡片”“爽口蹄花”“手撕鸡”等多款新产品,该等产品上市后获得了消费者的青睐。
➢ 新场景:在餐桌与休闲卤味之外,一种全新卤味业态正在出现,它介于休闲和餐桌卤味 之间,随卤随吃,业内称之为热卤。
热卤呈现出适应季节销售、客源稳定、色泽温度口感更加亲民的特征,公司凭借敏锐的市场嗅觉,迅速布局新赛道,孵化出热卤猪头肉、椒言椒语串串等新式热卤,推动了品牌活力的进一步提升。


3.2. 渠道端:渠道体系逐渐完善,两级销售网络加快拓店进程
3.2.1. 经销为主,全渠道建设逐渐完善
销售渠道以经销为主、直销为辅,还包括电商、商超和团购等渠道。
紫燕食品通过多年积累,持续构建渠道体系,目前已经形成了稳定的销售网络。截至 2022 年 8 月 2 日,公司在全国范围内有超过 5300 家门店,覆盖 180 多个城市。
从收入构成来看,2021 年公司经销模式实现营业收入 27.85 亿元,占总收入的 91.3%,相较 2020 年有所下滑,主要系近年来公司持续推动立体化渠道建设,电商、商超和团购等渠道增长较快所致。
截至目前,公司已经和天猫、京东、有赞和微信等主流电商平台达成合作,并在盒马、叮咚买菜等 O2O 生鲜超市铺设产品,产品渠道建设逐渐完善。

直营门店基本保持稳定,公司加快布局泛卤味及堂食试点。
公司将直营门店视作树立和宣传品牌形象、进行新品测试及政策试点、获取消费者反馈和积累门店管理经验的重点场景,门店数量有望进一步提升。
近年来,公司还加快了泛卤味赛道的布局,在上海、武汉新设子品牌赛八珍直营门店;同时加快堂食试点,先后在宿迁、深圳等地开设门店,打造线下消费新场景。

直营门店和同地区加盟店并无明显差异。
针对加盟门店,公司成立了连锁运营中心,专门负责加盟门店的营销活动和标准化运营辅导,加盟模式下终端门店仍保持较高运营效率。
从坪效、客单价来看,直营门店和同地区加盟店并无明显差异。

经销渠道毛利率在 35%-45%之间。
由于同一区域内终端门店售价由公司统一制定,所以直营门店和加盟门店的实际成交价基本相同。而相较于直营渠道,经销模式下,毛利涉及在经销商和加盟门店之间分配,终端实际成交价和经销商进货价的差距即为经销渠道毛利。结合各单品的价格差异率来看,经销渠道毛利率约在 35%-45%之间。

提价后出厂价上涨相对可控,切实保障加盟门店利润。
2019 年受到非洲猪瘟影响,公司主要原料牛肉、牛杂、猪蹄、猪耳等畜类原材料价格有所上升,鸡爪等禽类原材料价格亦有所上涨,对此公司多次提升鲜货产品出厂及终端零售价格。
其中,由于不同食材间的价格差异不断拉大,夫妻肺片的定价模式也发生了较大变化:
价格上调前,公司按照相同单价向经销商销售类夫妻肺片食材;2019 年 4 月,公司根据牛类产品占比进行差异化定价;2019 年 9 月,公司按食材类型分类定价;2021 年 9 月,公司对牛肉、牛杂类产品进行价格上调,并对部分猪副类产品进行价格下调。从价格变动比例来看,出厂价上涨相对有限,经销商利润空间增大。


3.2.2. 加盟模式调整,大经销商体系结构稳固
历史上公司渠道体系经历了两次调整,给公司增长注入了新活力。
早期公司在区域市场采取分散化经营策略,当地管理团队负责辖区内产品生产、配送及招商工作,实行产销一体化的经营模式。随着公司区域市场扩张加速,公司从 2010 年起开始着力整合区域市场,由总部统一管理,经营模式由分散向集中转变,经销效率得到提升。

同时,公司在 2016 年调整加盟模式,由公司直控终端的直接加盟转变为“公司——经销商——终端加盟门店”的两级销售网络。
由经销商负责招商工作,而公司则专注研发和供应链管理,不直接参与加盟店日常经营。
模式调整后,公司鼓励原区域内管理人员离职成为经销商,继续负责区域市场拓展,由于前员工经销商有较为丰富的地区资源及管理经验,公司门店扩张迎来加速。

经销商数量增长,单店营收存在上升空间。
截至 2021 年末,公司共有经销商 95 人,相较去年同期增加 20 人,主要系公司加快区域扩张进程,主动增加经销商数量。此外,由于新开发经销商大多处于培育期,且市场布局集中在公司弱势市场,市场潜力还有待进一步开发,因此单店营收仍有上升空间。

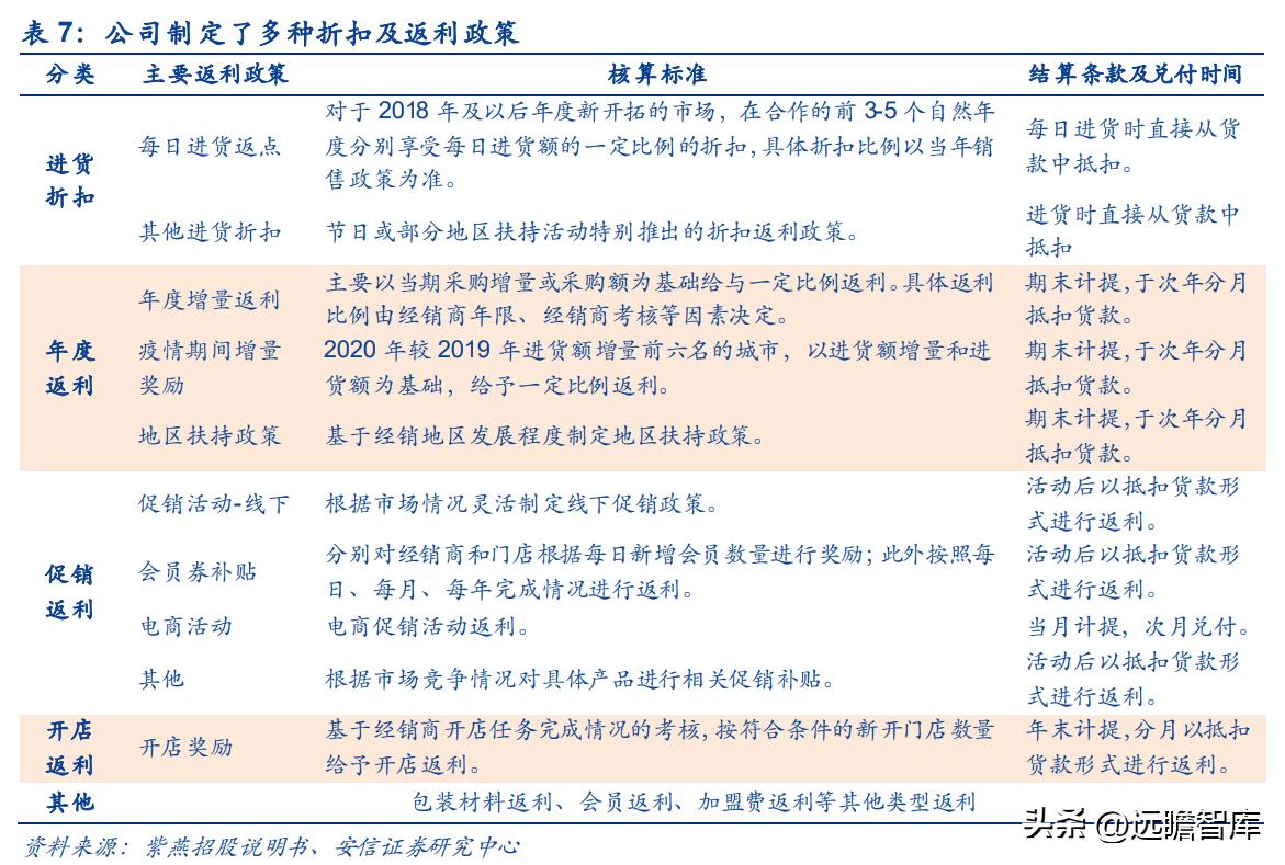
重视经销商培育,返利力度不断增大。
公司重视经销商培育,制定多种折扣及返利政策鼓励经销商积极开拓市场,具体包括进货折扣、年度返利、促销返利和开店返利等。随着新经销商数量增长和电商渠道开拓,公司加大促销返利投入,返利金额占营业收入的比例逐年提升,从 2018 年的 3.72%提升至 2021 年的 7.17%。


小经销商加速成长,前员工收入贡献下降。
针对新经销商,公司调整保证金政策,根据城市级别和开店任务收取保证金,降低门槛。经过培育,公司经销商数量增长明显加速,千万规模以下经销商数量明显增加,2021 年 1000-10000 万规模经销商新增 2 位。随着经销商结构更加合理,前员工经销商收入占比也有下降,公司对大客户的依赖降低,未来千万规模经销商数量有望进一步提升。


加盟模式下,新开门店毛利有保障。
虽然公司针对同类产品在全国范围内采用统一的出厂价格,但会结合新市场开拓难度,给予新市场经销商一定的进货折扣。具体来看,新市场经销商和公司合作的第 1、2、3 年按照进货金额分别享受 10%、8%、5%的进货折扣,经销渠道毛利率得到保障。
结合单店模型来看,紫燕门店面积通常较大,客单价也相对较高,投资回收期在 18 个月左右。


区域市场集中度高,未来全国化布局有望加速。
公司的前员工经销商在华东和华中区域深耕多年,积累了较多的门店资源和运营管理经验,当地市场建设成效显著,华东区域收入占比较高。
2021 年公司前五大经销商加盟门店数量均在 350 家以上,远高于当年经销商平均管理的加盟店数量。

3.3. 供应端:产能布局合理,强供应链加速扩张
目前,紫燕已经凭借良好的信誉和明显的规模优势,与包括温氏股份、新希望、中粮集团在 内的大型供应商形成了长期稳定的合作关系,并通过签署长期合作协议锁定优质产能资源和 产品价格,原料供应得到保障。
3.3.1. 中心工厂覆盖全国,募投落地产能再提升
产能整合后,公司形成五大中心工厂。2010 年前,各区域公司负责所辖区域内产品生产和 销售,实行产销一体化,产能布局分散。2018 年以来,公司逐步对各区域生产基地进行集 中化整合,并将老生产基地的产能逐渐转移至临近的大型生产基地,产能瓶颈得到缓解。
公司目前已经建成了以宁国、武汉、连云港、济南、重庆等 5 家工厂辐射全国的产能布局, 能达到前一天下单、当天生产、当日或次日配送到店的要求。2020 年和 2021 年公司产能迎 来两次提升,从 2019 年的 4.3 万吨提升至 2021 年的 7.32 万吨,产能压力有所缓解。
公司目前产销率高达 98%,预计随着餐桌卤味赛道继续扩容,公司产能很快又将面临产能瓶颈。

募集资金新建产能,保障全国化扩张进程。
公司将使用本次募集资金新建“宁国食品生产基地二期”和“荣昌食品生产基地二期”项目,项目的建设周期均为 2 年。其中“宁国食品生产基地二期”和“荣昌食品生产基地二期”项目建成投产后将给公司分别带来新增产能 1.1/0.8 万吨,为公司全国化扩张提供产能保障。

3.3.2. 冷链配送保障产品新鲜度,信息化程度提升优化供应
高度重视产品质量,从原材料到终端渠道全流程监控。公司重视产品质量,建立了覆盖采购、生产、仓储、产品配送、终端销售等环节在内的全面质量控制体系,
➢ 原材料采购、生产与仓储环节:
公司执行严格的供应商准入程序,供应商需要通过严格的资质审核、产品质量检测等考核流程后方能进入公司合格供应商名录,对原材料的验收入库实行全程的食品安全质量管理。
并且公司建立了完整的质量控制体系,实行标准化生产,按 ISO22000 及 HACCP 等食品安全管理体系的要求,对关键控制点制定了关键限值并严格监控,保证了公司产品质量安全和食品卫生安全。

➢ 产品配送、终端门店销售环节:
公司实行全程的“冷链”配送,对于生产、流通过程中的生产设备设施、运输车辆、储存转运设施等均进行严格的清洗消毒、微生物检测和控制,对冷链运输全过程实施监控。
在销售环节中,公司可通过终端门店监控系统实时察看终端门店店员对产品销售环节的操作是否符合相应的卫生及质量控制要求。
对于未按照公司要求而销售质量不合格或者过期产品的经销商或门店,公司将给予相应的惩罚措施。严格的质量控制体系和优越的产品品质为公司的销售持续增长提供了保障。

高效供应链体系下,紫燕运输成本和存货周转率均表现优秀。
紫燕凭借优秀的供应链体系和完善的信息化系统,有效地降低了运输成本,并实现了较快的存货周转率。对标同行业企业上市公司来看,紫燕的吨运输成本处于行业中游,相比于配送体系更加完善的绝味而言还有差距。
但紫燕存货周转率明显领先其他企业,一方面是因为公司原料主要为鲜货产品,保质期短,所以公司单次采购量小,采购频次高;另一方面是因为公司原材料较为分散,定期采购模式下采购周期短,可以通过精细化库存管理降低资金占用和仓储成本。

4. 财务分析:营收稳步提升,毛利率基本保持稳定
4.1. 收入端:营收稳步提升,归母净利承压明显
紫燕龙头优势明显,营业收入稳定增长。紫燕食品在 2018-2021 年各实现营业收入 20.02/24.35/26.13/30.92 亿元,其中 2019-2021 年营收同比增长 21.60%/7.31%/18.34%。
包含鲜货食品、预包装食品、包材、加盟费、门店管理费、信息系统使用费在内的主营业务 收入占比稳定在 98%以上。
这是由于人们生活水平的日益提高以及城市消费习惯的逐步转变,对安全卫生、便捷美味的餐桌卤制熟食需求日益上升。
公司作为国内规模化的卤制食品生产企业,在行业快速增长的大背景下,不断扩大生产、销售规模,实现了营业收入逐年的上升。

4.2. 利润端:公司毛利率基本稳定,鲜货产品毛利率较高
公司毛利率基本稳定,对比同行业上市公司处于劣势。
2018-2021 年,公司毛利率分别为 25.40%/25.46%/26.07%/21.62%;由于 2020 年会计政策调整,运输费用计入营业成本,剔 除运费影响后,同比口径下 2018-2021 年的毛利率分别为 25.40%/25.46%/30.45%/26.06%。
具体来看,2019 年,公司为应对原材料价格上涨,针对主要产品均进行了提价,提价滞后 反应于 2020 年报表端,带来毛利率的提升。2021 年,公司毛利率有所下降,主要是由于公 司产能整合后制造成本上升,且原材料价格再次上涨,公司单位成本有所上升,拖累毛利率。
对比同行业上市公司来看,紫燕毛利率较低,主要是因为:
(1)公司定位餐桌卤味,原料主要为牛、猪等,价格波动相对较大;而其他企业定位休闲卤味,原料主要以禽副产品为主,价格波动相对较小。
(2)从渠道模式来看,绝味主要以扁平化的单店加盟为主;周黑鸭采用“直营门店+特许经营”的渠道模式,直营渠道占比相对更高;而紫燕则采用“两级销售网络”的加盟模式,渠道结构更复杂,因此毛利空间更小。
分产品看,鲜货产品毛利率高于预包装及其他产品。从收入结构来看,公司鲜货产品及预包 装产品占比变动幅度均较小,产品结构总体保持稳定,结构性因素对综合毛利率影响较小。

管理费用率相对较低。销售费用率呈现上升趋势。
2018-2021 年公司的管理费用率相对可比公司处于低位,且基本保持稳定。而公司由于采用了“公司-经销商-终端加盟门店”的两级销售网络,经销商负责承担主要市场开拓、宣传推广、门店管理的职责,因此公司销售费用投入较低;近年来,公司加大了营销端投入,2018-2021 年销售费用中广告、展览宣传费分别为 860.68/1012.39/2573.54/3799.72 万元,销售费用率也略有上升。

期间费用有所下降,公司净利率处于行业中游。
2019-2021 年间,公司期间费用分别为 2.86/2.40/2.76 亿元,占当期营业收入的比例分别为 11.76%/9.18%/8.94%,期间费用率有所下降。从净利率来看,公司处于行业中游,2021 年毛利率下降导致公司净利率也表现不佳,仅有 10.34%,低于周黑鸭和绝味食品。

疫情频发+成本波动,导致归母净利润承压。
公司 2019-2021 年归母净利润分别为 2.47/3.59/3.28 亿元,其中 2020/2021 年同比+45.03%/-8.67%。2021 年紫燕归母净利润下降主要系疫情影响下原材料价格上涨。
而今年全国各地疫情多点频发,防疫管控措施的实施对线下终端门店销售产生一定影响,故公司归母净利润持续承压是正常现象。预计随着疫情缓解,公司经营向好,净利润仍有上升空间。

4.3. 现金流量:持续投资固定资产,高质量现金流支撑盈利
公司持续投资固定资产以加速拓展市场份额。公司 2018-2021 年投资活动产生的现金流量净 额分别为-3.13/-2.47/-2.48/-1.48 亿元,主要系公司处于拓展经营范围,提高产能而用于建设 新厂房、购买机器设备投入较大。

经营活动产生的现金流量净额大于净利润,盈利质量较高。
公司 2019-2021 年经营活动产生的现金流量净额分别为 2.98/6.49/3.41 亿元,净利润分别为 2.46/3.58/3.20 亿元,经营活动产生的现金流量净额连续多年高于净利润,主要原因系:
(1)公司分别于 2018 年及 2019 年进行了两次股权激励,对损益有所影响,但未在当期产生现金流出。
(2)公司制定返利政策鼓励经销商开拓市场,对于当年达到返利条件但尚未兑付的返利进行计提并冲减收入。
(3)随着公司新生产基地的建成投产,公司固定资产折旧金额不断上升。从盈利端来看,公司利润有良好的现金流支撑,盈利质量较高。

5. 盈利预测与估值
紫燕食品凭借着强劲的品牌力,现已成为餐桌卤味行业的细分龙头,竞争优势明显。
核心假设:短期看疫情修复后改善,长期看行业集中度提升。
短期来看,2022 年上半年全国多地疫情散发,尤其是华东地区疫情影响尤为明显,而紫燕 主要市场集中在华东、华中区域,门店动销受到一定冲击。随着疫情逐渐好转,公司动销迎 来环比修复,夏季作为卤制品的销售旺季,公司销量有望迎来回补。
长期来看,餐桌卤味赛道目前正迎来扩容,公司作为该赛道龙头,已经建成完善的产能布局 和供应链网络,未来有望凭借两级经销网络加快全国扩张进程,享受行业集中度提升带来的 红利。
我们预计公司 2022-2024 年收入分别为 35.7/44.5/53.8 亿元,同比+15%/+25%/+21%,归 母净利润 2.44/4.03/5.19 亿元,同比-25.6%/+65.2%/+29.0%,对应每股收益 0.59/0.98/1.26 元。
选取绝味食品、周黑鸭、煌上煌作为可比公司,可比公司 2023 年平均 PE 为 23X,参考可 比公司平均估值,考虑到公司未来的开店空间及增长潜力,给予紫燕食品 2023 年 35X PE, 6 个月目标价 34.20 元。


6. 风险提示
1)疫情反复影响门店营收:若疫情反复或加重、疫情防控不力等,可能会影响到公司供应 链和消费者需求,对公司业绩产生不利影响。
2)加密开店或影响同店收入:目前公司门店数量过万,加密开店或影响公司同店营收。
3)成本上行超预期:公司上游主要为畜牧、养殖业,如果上*行游**业供应出现波动,可能会 影响公司的生产成本,进而对公司的经营业绩产生负面影响。
——————————————————
报告属于原作者,我们不做任何投资建议!如有侵权,请私信删除,谢谢!
精选报告来自【远瞻智库】