
金税四期&数电发票,是当下企业及财务工作热议的话题。那么金税四期重点是什么?数电发票新规对企业、财务工作有何影响?
为助力企业积极应对,加速实现财税数字化升级,5月12日,标普云携手深圳市会计协会举办了的主题为 “金税四期及数电发票新规下,财务工作的挑战与机遇” 深圳会计学术沙龙。
50+优秀企业家、财务代表出席,与资深票税、法律专家一同前瞻金税四期&数电发票政策与动态,求索数电发票管理新路径,交流碰撞博采众长,共创数电发票时代新风尚。
紧跟财税政策
前瞻数电发票新动向
为响应*共中**中央、国务院《关于进一步深化税收征管改革的意见》,2021年12月,上海市、广东省(不含深圳市)、内蒙古自治区税务局开展数电发票试点工作,打响了全面启动金税四期建设的第一枪。
去年10月28日,四川省成为全国第四地可以开具数电发票的省级单位,再一次拉开了数电发票扩围的大幕,自此数电发票*票开**试点推广进入快车道。
数电发票试点 分行业、分类型 的稳步前进,综合考量了各省市征管水平和资源能力,避免了“大水漫灌”造成开受票服务的拥堵和基层被动分散应对的局面。
截至目前,全国已经有24地进行数电发票*票开**试点。剩余12地*票开**试点节奏预测:
2023年05月:北京、河北、湖北、*疆新**、黑龙江;
2023年06月:安徽、山东、湖南、贵州、*藏西**、宁夏、青海。

数电发票知多少
变化、特点、趋势需注意
01 赋码制
数电发票实行全国统一赋码,在发票开具时自动赋予每张发票唯一的编码,取消了发票票种核定、领用和验旧等环节,改善了特定发票号段申领带来的不便。
数电发票的发票号码设计采用了20位电子发票编码规则,第1-2位代表*票开**年份后两位,第3-4位代表省级行政区划编码,第5位代表开具渠道等信息,第6-20位代表顺序编码等信息,具体详见下图。

02 要素化&备注栏
数电发票由不同的要素组合而成,数电发票通过要素化管理,全量采集纳税人交易信息,发票数据颗粒度更细、覆盖面更广、可信度更高、规范性更强。
发票的备注栏是发票重要的要素之一, 符合条件但未按规定填写备注栏信息 的发票,将不能作为有效税收凭证,存在一定的涉税风险,如 增值税不得从销项税额中抵扣、土地增值税不得计入土地增值税扣除项目金额、企业所得税不得作为税前扣除凭证 等。
传统的税控发票时期,发票“备注栏”的规定全国各地政策口径不一,不利于纳税人充分了解政策,也不利于税务机关掌握企业的经济事项。
以 货物运输服务 为例,传统增值税专用发票需要在备注栏填列起运地、到达地、运输工具种类、运输货物名称等,该信息扎堆在备注栏显示;备注栏只可人工肉眼识别,机器无法自动读取、自动识别、自动采集,税务部门无法进行有效分析和监管。

而数电发票时代,各法规对“备注栏”的规定嵌制在了数电*票开**系统中,比如当纳税人开具运输发票时,系统会主动提示纳税人维护起运地、到达地以及运输货物信息等必填项,确保*票开**方与受票方,都能取得合规有效的发票,也便于税务机关能够对数据加以归集利用,让“数据能以最小颗粒度像串珍珠一样自动灵活组合”。

03 授信额度调整规则
授信额度 指纳税人在一个所属期内(一般是按月)最多可*票开**金额的合计值。
数电发票依托 动态“信用+风险” 的体系,结合纳税人生产经营、*票开**和申报行为,自动为纳税人赋予发票开具金额总额度并动态调整,实现 “以系统授信为主,人工调整为辅” 的授信制管理。
其中, 剩余可用额度 ,也称 可用授信额度 ,是指在一个自然月内,试点纳税人开具金额总额度扣除已使用额度。

发票授信方式包括 初始授信 、 动态授信 及 人工调整 三类。
在数电发票试点纳税人中,国税总局对I、II、III、IV类纳税人默认最高发票授信额度不同,不同信用级别的纳税人,也将面临着不同的风险:

特别提醒:数电发票授信额度调整特殊规则

04 数电发票开具环节风险预警
纳税人在开具数电发票时,会出现二维码并提示 “发票开具环节风险预警提示” ,需要实名认证后方可继续*票开**。而 实名认证流程 需要跨程序完成刷脸、扫码认证等动作,必然占用*票开**员一定时间,对企业的*票开**效率和实时交付产生一定的影响。
电商、酒店、餐饮、金融、保险等对*票开**具有一定灵活性、即时性要求的行业需要预先做好安排,保障实名认证的有效性。
特别是在餐饮、商超等行业较为普及的扫码*票开**场景下,需要注意保持实名认证的有效性和持续性,避免无法实时交付发票带来的用户体验下降。

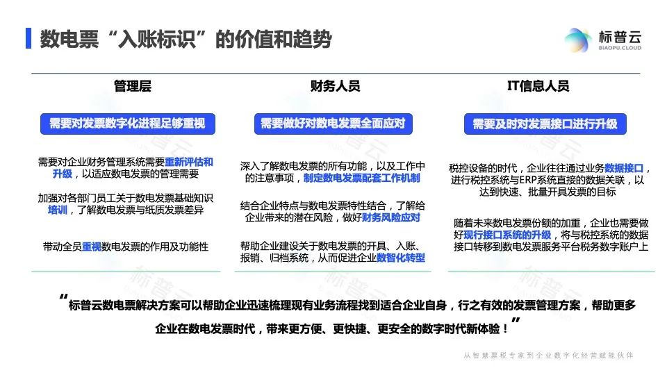
05 入账标识
电子发票服务平台为试点纳税人提供发票入账标识服务,纳税人使用该功能时,系统将同步为发票赋予入账状态字样,供财务人员及时查验,避免重复报销入账并防止销售方恶意红冲。
同时,税局端也会根据发票的入账状态标识与纳税人上传的财务报表做交叉校验,企业需要加强日常税收的风险防范。
未来,如果纳税人所有数据都能做标记,可以基于入账状态数据预填出一个财务报表数据,纳税人可以基于发票数据手工补正,为纳税人提供最低底线的财税相关报表。

挑战与机遇并存
积极拥抱“数电”新时代
01 数电发票给企业带来的机遇和挑战

02 面对金税四期和数电票变革,管理层、财务人员、IT信息人员应该如何应对

六大核心产品服务
提升企业发票数字化管理
作为专注于数电发票的服务平台,标普云数票通具备免费的发票基础能力,整合了发票自动化系统、发票智慧采集系统、发票合规系统、发票洞察系统和智能协同系统,贯穿发票“开、管、收、存、用”全流程链条。

结合电子签章
助力企业采购业务向“新”发力

四大核心竞争力
打造“业财票税”一体化智慧转型体系
数电发票时代,无论是 多税号集中管理、业务系统分散、发票数据安全、税收监管趋严 等对业务流程设计和乐企(税企直连)应用的挑战,还是数电发票时代对 供应链协同、智慧税务升级 的发展机遇,对于企业而言都是一次千载难逢的重大变革时机。
标普云数票通通过 开箱即用的数电发票SaaS服务 、 简易集成且稳定的标准接口服务 、 “业财税票”一体化的智慧转型方案 、 兼容乐企直连的平滑过渡方案 ,让企业无惧多票种混合并存、设备变化、系统升级、管控难等管理挑战,助力企业创造财税新价值。

作为“以数治税”的关键,数电发票试点加速推动了企业财税数字化升级的进程,企业应抓住时代契机,前置布局“业财税票”一体化智慧转型体系,通过合规、高效的管理手段,打造团队数字化能力,重塑核心竞争力。
未来,标普云数票通将始终以客户需求为重点,持续在智慧票税领域不断创新,精心打磨好的产品和服务,为更多的企业实现财税数字化升级提供助力!
