近日,浙江又一批事业单位发布招聘公告,一起来看有没有适合你的岗位↓↓
中国水稻研究所
中国水稻研究所是农业农村部下属公益类正厅级事业单位,本部位于杭州,在省外多地设有基地。
✔
招聘计划
本次招聘需求为2个专业技术岗位各1人。

✔
报名方式
应聘人员应于公告之日起至2023年4月10日17:00期间,发送报名材料(邮件主题设为“应聘岗位+姓名”)到专用邮箱cnrrirsc@163.com。不接受其他形式报名。
✔
联系方式
0571-63370266(俞老师)
浙江省机关事务管理局直属幼儿园
浙江省级机关北山幼儿园、浙江省级机关武林门幼儿园、浙江省级机关保俶幼儿园、浙江省级机关府苑幼儿园和浙江省级机关滨江幼儿园均为浙江省机关事务管理局下属公益二类事业单位,预算形式均为财政适当补助,单位均位于杭州市区。
✔
招聘计划
5家幼儿园本批次招聘需求为7个岗位11人。

✔
报名方式
网上报名。应聘人员应于本公告发布之日起至2023年3月31日17:00前登录浙江省机关事务管理局网站“互动空间——人事招聘”或直接登录网址:(http://z.jgswj.zj.gov.cn/jgsw/web-site/webManagement/login.jsp)报名,每人限报一个岗位,并按要求上传报名表及所需其他报名材料。
✔
联系方式
•业务咨询电话:13867446625(钱老师);0571-87052613
•网上报名系统操作咨询电话:0571-87052608;0571-87052107。
杭州师范大学
杭州师范大学创建于1908年,是一所以师范教育为传统、文理并重、人文社会科学与自然科学协调发展的综合性大学。学校位于杭州市,现有仓前、玉皇山、下沙三个校区。
✔
招聘计划
2023年杭州师范大学春季公开招聘高层次专业技术人才162人。



备注:
(1)学历/学位:指学历学位的最低条件要求,其它条件中另有备注的除外。
(2)年龄要求:除特别指明外,一般具有博士学历学位或副高职称者1977年3月1日以后出生,具有正高级职称者1972年3月1日后出生。
(3)岗位说明:本次招聘所有岗位均为专业技术岗位,岗位等级为专技二级及以下。
(4)学校招聘包括设岗部门初试、校学术委员会讨论、学校审议等环节,本次招聘以招到合适人选为止;如无适合人选,可不招聘。
(5)应聘者可从杭州师范大学人事处“文档*载下**”栏目(网页http://rsc.hznu.edu.cn/wdxz/)*载下**“杭州师范大学教师岗位应聘表”填写完整与应聘佐证材料(电子稿),通过电子邮件发送至各岗位联系电子信箱。
✔
报名方式
自公告发布之日起直至相应岗位落实聘用人员为止,应聘者通过电子邮件向招聘岗位对应指定邮箱发送简历等应聘材料,邮件主题请注明“岗位编号+岗位名称+姓名”,并提供相关的电子佐证材料。
✔
联系方式
+86-571-28869190(童老师)
+86-571-28868831(李老师)
杭州职业技术学院
杭州职业技术学院是杭州市人民政府主办的全日制高职院校,位于杭州钱塘区下沙高教园区。
✔
招聘计划
2023年杭州职业技术学院拟从67个岗位需求中招聘59人。

注:1.除特别注明年龄外,硕士研究生一般要求35周岁以下(1988年3月1日以后出生);博士研究生、具有副高级专业技术职务的人才,年龄一般不超过45周岁(1978年3月1日以后出生);具有正高级专业技术职务年龄一般不超过50周岁(1973年3月1日以后出生);
2.除特别注明“二级学科”外,本招聘计划表设置专业为学科大类,对学科和专业方向的认定参考国家教育行政部门颁布的普通高校专业目录、浙江省公务用考试专业目录,并结合本单位、岗位用人实际予以综合认定;
3.学校将从67个岗位需求中招聘59人,根据各岗位报名情况,适时组织考核和面试,直至相应岗位招满。
✔
报名方式
报名方式①:登录杭州职业技术学院公开招聘服务平台zhaopin.hzvtc.edu.cn,注册并完善相关信息,选中相应岗位进行报名。
报名方式②:填写报名表,以电子邮件的方式发送至学校人事处电子邮箱(hr@hzvtc.edu.cn),邮件主题请注明“应聘岗位+应聘人姓名”。
报名时间:自公告发布之日起,根据各岗位报名情况,适时组织考试考核和面试,不设最低开考比例,直至相应岗位落实聘用人员。
✔
联系方式
0571-56700292(人事处楼老师)
宁波大学科学技术学院
宁波大学科学技术学院是国家教育部和浙江省人民政府批准设立、由宁波大学举办、具有独立法人资格、实施本科层次学历教育的全日制普通高等学校。
✔
招聘计划
本次招聘面向全国公开招聘高层次人才(教师)共8名:

备注:职称取得和年龄计算截止时间均为公告发布之日。属于2023年全日制普通高校应届博士研究生学历学位毕业生的凭就业协议和学校推荐表或学生证报名,但须于2023年12月31日前取得学历学位。属于国境外留学回国境博士研究生学历学位人员凭国境外学校学籍证明报名,但须于2023年12月31日前取得教育部中国留学服务中心出具的境外学历、学位认证书;专业相近的以所学课程情况为准。
招聘对象:
(一)学术团队(T类)
原则上由一名学术领军人才(A类)或学术带头人(B类)作为团队负责人,由3名及以上学术骨干(C类)或优秀博士(D类)作为团队核心成员组成。
(二)学术领军人才(A类)
中国科学院院士;中国工程院院士;国家“万人计划”杰出人才;国家“万人计划”领军人才;国家自然科学基金创新群体带头人;国家自然科学基金杰出青年科学基金获得者;国家级教学名师;国家“万人计划”青年拔尖人才;国家自然科学基金优秀青年科学基金获得者;中国科学院“百人计划”入选者;浙江省“万人计划”领军人才;省级教学名师;浙江省“钱江学者”特聘教授等。
(三)学术带头人(B类)
博士或具备硕士生导师资格(至少指导过一届硕士研究生),正高级专业技术职务,50周岁以下,具有较强的团结协作精神和学术组织管理能力,能统领学术队伍开展高层次的学科建设工作和学术活动。
近5年内,主持过国家级教科研项目1项;或省部级教学科研成果二等奖1项;或理工科获得单项120万元、人文社科获得单项80万以上的横向项目;或成果转让经费累计100万以上。
近5年内,理工科在本领域SCI中科院大类一、二区期刊发表学术论文2篇或大类三、四区期刊发表学术论文4篇,人文社科在本领域权威期刊发表学术论文1篇或一级核心期刊发表学术论文2篇。
(四)学术骨干(C类)
C1类:
博士,具有副高级专业技术职务,或3年以上中级专业技术职务,或具有博士后经历,40周岁以下。
近5年内,主持省部级重点项目1项;或省部级一般项目2项;或获得省部级教研科研成果三等奖及以上1项;或理工科获得单项100万元、人文社科获得单项60万以上的横向项目。
近5年内,理工科在本领域SCI中科院大类一、二区期刊发表学术论文1篇或大类三、四区期刊发表学术论文2篇,人文社科在本领域一级核心期刊发表学术论文1篇。
C2类:
博士,45周岁以下,具有丰富的行业企业实践经验或社会资源和高级专业技术职务;或担任政府部门正处级及以上或大中型企业副总及以上职务3年及以上。
近5年内,理工科在本领域SCI中科院大类三、四区期刊发表学术论文1篇,人文社科在本领域二级核心期刊发表学术论文1篇,或获得国家发明专利1项;或获得省部级及以上领导批示或部门采纳决策建议稿1项。
近5年内,参与市级及以上创新团队或大型项目(排名前2),且经证实已取得较好的经济或社会效益;或理工科获得单项120万元、人文社科获得单项80万以上的横向项目;或成果转让经费累计60万以上。
(五)优秀博士(D1类)
博士,35周岁以下。
近4年内,理工科在本领域SCI中科院大类三、四区期刊发表学术论文1篇,人文社科在本领域二级核心期刊发表学术论文1篇。
上述五类引进人员,均需提供反映能力的有关证书、发表论文和论著、收录证明等详细材料原件和复印件。
(向下滑动查看完整内容)
✔
报名方式
公告发布之日至2023年11月30日止,登录宁波大学科学技术学院网站或宁波人力资源和社会保障局网站*载下**并填好报名表,将个人简历电子稿以及《宁波大学科学技术学院拟引进高层次人才情况登记表》发送邮件至相关学院联系人邮箱。邮件主题请标明 “姓名+专业+应聘岗位”。
✔
联系方式
咨询电话:0574—63712510
金华市疾病预防控制中心
金华市疾病预防控制中心是金华市卫生健康委员会下属的财政全额补助公益一类事业单位。
✔
招聘计划
本次招聘面向社会公开招聘事业编制工作人员3名:

✔
报名方式
报名采用网上报名方式。报名时间:发布公告之日起至2023年4月15日,应聘人员将报名材料扫描件发送至电子邮箱:jhcdc@163.com,文件命名统一为“姓名+报考岗位”,报名材料及原件应在考试前提供并审核。
✔
联系方式
联系电话:0579-89103000(赵老师)
浙江国际海运职业技术学院
浙江国际海运职业技术学院是经浙江省人民政府批准,由舟山市人民政府主管的公益二类全额拨款事业单位。
✔
招聘计划
本次招聘面向社会公开招聘教师13名:

✔
报名方式
报名时间为公告发布之日起至2023年4月15日16:30止。报名人员登入浙江国际海运职业技术学院人才招聘系统
http://rszp.zimc.cn/recruit/index.html 注册个人信息,填写应聘岗位信息,上传相关证书材料电子版。
✔
联系方式
0580-2095118,2095012
舟山市外事翻译与服务中心
舟山市外事翻译与服务中心为舟山市人民政府外事办公室直属的相当于正科级公益一类事业单位,经费形式为全额拨款。
✔
招聘计划
本次招聘面向社会公开招聘工作人员2名:

✔
报名方式
报名时间自2023年3月23日起至4月7日下午16:00。本次招聘采用电子邮件报名的方式。报名材料要求完整、齐全,报名者应对证明和材料的真实性负责,所有资料均需原件扫描成PDF格式,一并发送至单位报名邮箱zswqb@zhoushan.gov.cn(邮件主题设为“应聘翻译岗位+姓名”)。
✔
联系方式
0580-2280660
台州职业技术学院
台州职业技术学院是一所由政府举办的全日制普通高等学校,公益二类全额拨款事业单位。
✔
招聘计划
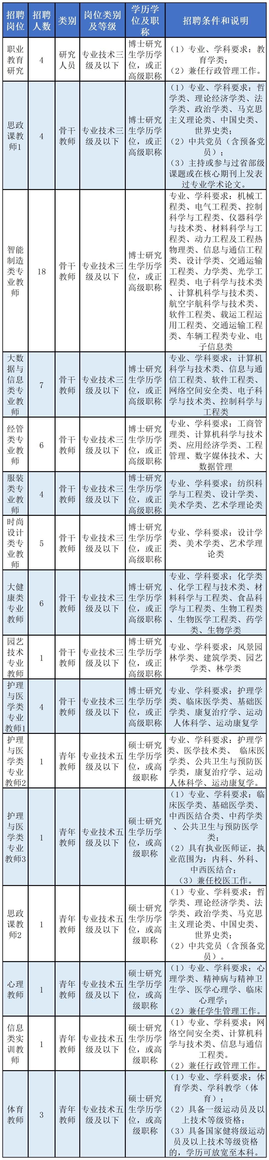
本次共招聘专业技术岗位50人:
招聘计划(一)


招聘计划(二)

注:学历专业要求,除明确说明一级学科外,均指二级学科。
✔
报名方式
采用网络报名方式。应聘者填写完整的报名表以及本人基本材料,发送至该校人事处邮箱tzzyjsxyrsc@163.com(请在报名邮件主题注明“姓名+应聘岗位+招聘计划一/二”)。
“招聘计划(一)” 招聘时间自公告之日起至2023年12月31日。自公告发布之日起10个工作日后,根据各岗位报名情况,不定期组织考核,不设最低开考比例。
“招聘计划(二)”报名时间截至2023年4月28日。同一岗位入围人数按不低于计划招聘人数的3倍进入业务考核。
✔
联系方式
0576-88656603,88665333(王老师、徐老师)
丽水学院
丽水学院是一所具有硕士学位授予权的公办全日制高等院校,座落于素有“中国生态第一市”之美誉的浙江省丽水市。丽水学院面向社会公开招聘专业技术人员。
✔
招聘计划
计划一





计划二


注:上述招聘的具体要求和招聘人数以正式公告为准。
✔
报名方式
电子邮件报名。报名电子邮箱:lsxyrsc@lsu.edu.cn;邮件主题:应聘岗位+姓名+学历学位+专业+毕业学校。
计划一2023年全年实施,不定期组织考核;计划二报名至2023年4月2日截止,考试形式为专业能力测试(或笔试)+面试。考试具体时间、地点另行通知。
✔
联系方式
人事处联系电话:
0578-2276051(朱老师)
0578-2276220(吴老师)