周四
之约
自CNEV大咖分享汇栏目诞生以来,中国电动汽车网联合行业营销大咖、技术大咖共推出了两季八期内容,由于栏目内容的主题紧扣行业痛处,因此受到了行业内众多人士的关注和好评。因此,应广大经销商的强烈需求,中国电动汽车网继续推出CNEV大咖分享汇第三季,同时邀请到更多重量级人物,为经销商们带来关于小型电动汽车技术维修类的分享内容。
经过长达一个月的筹备,我们的第三季第一期已经在本周四(9月8日)正式推出。
PART 1 —— 分享嘉宾
山东禾田零部件有限公司的销售总监田晓乐
乐陵市禾田电动车零部件有限公司是一家专业设计、生产、增程器、电动车增程器、混合动力增程器、电动车增程发电机、汽车空调、发动车等综合性企业,该公司座落于美丽的中国枣都--乐陵,占地面积13000平方米,固定资产5000万元,拥有科技专业技术人员60名,企业高级管理人员15名,拥有动平衡机、综合检测仪、测功机、自动绕线机等先进设备,13、14、15年同行销量遥遥领先。
PART 2 —— 主要内容
第一章 增程器的发电及使用原理、组成部分、机械原理等
第二章 增程器的安装注意事项
第三章 增程器智能与非智能的利与弊
第四章 增程器的使用须知
第五章 增程器的常规保养注意项
第六章 増程器的一些故障问题和排除方法
第一章 增程器的发电及使用原理、组成部分、机械原理等
1.组成部分:增程器系统是一个小型的发电机组,由发动机、发电机变频器和控制器系统构成。
2.使用原理:在电动车行使过程中,可以根据整车状态,工况及电池电量,自动启动发电机,也可以同驾驶员在需要时刻自动启动和停机。通过增程器控制系统,响应电动车整车控制器的命令,输出电驱动所需的电压和电流,实现加载卸载的稳定控制,发动机最经济工作点控制等。
3.机械工作原理:燃料在一个气缸内燃烧,推动工作活塞作往复运动,将燃料的化学能转化为机械能功而输出轴功率的机械装置。由于单缸发动机的功率有限,为了防止增程器功率过小,所以消声器做的不能憋气,从而使增程器的声音要比汽车的噪音大。
第二章 增程器的安装注意事项
1.工作环境:空气流通通畅,离火源距离不小于20厘米。
2.添加燃油和润滑油时,必须停机。
3.在加油过程中,严禁吸烟,不允许有汽油溢出,若不慎溢出在汽油机启动前必须将油渍清除干净。
4.为免使您的增程器受到损坏,请在润滑油未加入或加入不够时,不要起动。
5.减震垫安装尺寸要精确,避免减震垫产生较劲现象。
6.如果增程器反转,电动机三根相线,任意两根调换一下即可。
第三章 增程器智能与非智能的利与弊
现在市场上增程器分为2种:
第一种属于定速,油门是不可调的,一直是一个状态下工作,这种的燃油量相对高一些,声音大一些;
第二种就是市场上所说的智能变频、超静音的,这种增程器工作状态是可调的,可根据踏速器变化而变化,从而声音变小,能耗降低了。
第四章 增程器的使用须知
增程器是在电动车行使过程中,不停车的情况下输出直流电能驱动电动车电机工作,并且控制发电机电压稳定在标准范围内,剩余电量给电池补充充电,因此不必担心过高电压和电流充电对车载电池组造成损害。而且智能型增程器发电机工作时,配套的电子智能控制器自动检测电瓶电压,当电瓶电压低于标称值60%时,或加速,爬坡电车电动机消耗电流过大,时间超过3分钟时,自动启动发电机向电池充电,爬坡结束后5分钟自动关闭发电机。
由于智能控制发电机,向电车电池及时以最佳充电状态补充电能,杜绝了电车电池过度放电,过充电造成的发热,电解液沸腾蒸发消耗,电池永远保持在最佳的使用状态,因此电池使用寿命大大延长,一般新电瓶可以使用30个月以上没有明显的容量衰减现象,就是容量衰减下降的旧电瓶也不影响电车正常行驶。
选用一款好的增程器,一般要注意公司的规模,选用动力的品牌,以及控制的材质、市场上的口碑,选择增程器要选择质量好的,要不然对卖车都有影响。
第五章 增程器的常规保养及注意事项
1.启动困难:首先检查油箱是否有油,增程器先用85—90—92号普通汽油,如果配套控制器为普通型,启动需要手动关闭阻风门,待机器运转正常后打开阻风门。
2.行驶中途中熄火:检查油箱存油情况,看看电车电压是否指示充电已满,因为充电已满后,增程器电子控制器将自动关闭发电功能以保护过分充电损坏。
3.起车上坡时刻熄火:这种情况发生在选用的发电机组输出功率小于电车电机功率的情况,因为电车上坡,加速需要很大的电流供应,如果电池处于亏损较大的状态就会要求发电机提供超过本身额定发电量的电流,为了保护发电机不因为过载受损,发电机组配套的电子控制器装置就会自动关闭发电机,这种情况是正常的,无需处理。
4.机油存量短缺:任何时候都要保证汽油机机箱里的机油存量,如果机油短缺,将造成发电机配套的汽油机发生抱缸故障,其故障表现是不能启动,手拉启动很费力,曲轴不能运转。
5.发电机的运行:发电机初次工作100小时,应该更换机油,清扫滤芯灰尘,并且紧固全部暴露螺丝一遍。工作300小时,再更换一次机油,检查紧固螺丝,以后及时检查添加机油即可。
6.电池和发电机的线路方面:任何时候电池和发电机正负极都不能接反,否则就会造成电池短路,烧毁电机和控制器。
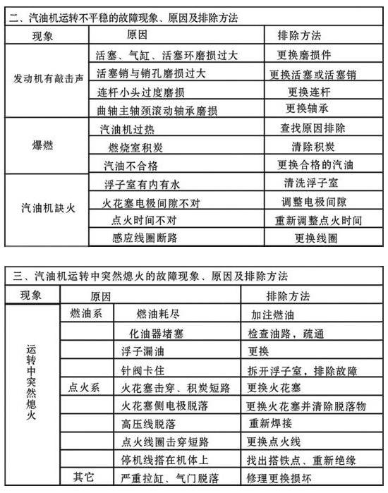
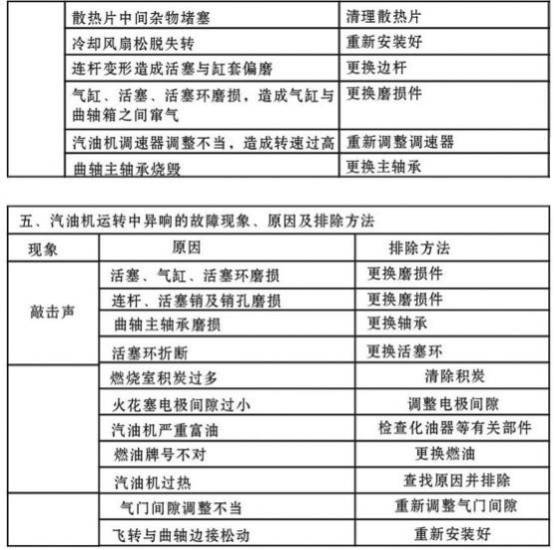
第六章 増程器的一些故障问题和排除方法





PART 3 —— 互动问答
问题一:増程器对蓄电池充电时有没有损坏和影响?
田晓乐:没有损坏和影响。因为増程器可以保护电瓶,避免过度亏电。在电瓶亏电的情况下,是对电瓶影响最大的时候。如果増程器发的电能够及时补充给电池,就对电池起到了保护作用。
问题二:加装了増程器,续航里程会增加多少?
田晓乐:加装了増程器,可以做到无限续航。只要増程器有油,它就可以给电池充电,直接带动电动车行驶,实现边走边充。
问题三:朋友们很担忧车子有电时,启动増程器会对电瓶有影响,害怕充电多了电瓶会不会起鼓?
田晓乐:因为増程器的电流是可调,满电的时候,増程器就不会往里面充电。亏多少电,増程器就会补进来,等于是缺多少补多少。
问题四:加装増程器对车辆电池本身有没有损坏,油电混合是不是有安全隐患?
増程器的安全隐患是可以排除的。只要在安装的时候,按照正常的流程走,把所有的安全隐患都消除就可以了。其实,安全隐患在什么地方都有,只要避免就不会出现。
问题五:増程器的百公里油耗怎么样?
増程器油耗的情况下,百公里因车而异。如果说把増程器的功率调到合适的位置情况下,一般情况下,百公里耗油在3升左右。如果说増程器小、电机大,耗油量就会比较大,如果把増程器安装的功率大,车上的电机小,这样就会比较省油。
问题六:増程器到底对电池有没有影响?増程器的声音能不能再小一点?我们给客户装静音的,声音还是大?
现在市场上装的増程器所采用的动力都是通机,声音大是没法避免的。一般前期运用在园林机械工程上的,如果想让増程器的声音小,可以采用新型的发动机。
PART 4 —— 课后问题汇总
问:车有48v,60v,72v的增程器能通用吗?发电机输出电压和电流正规是多少?
答:电压48伏,60伏,72伏的不通用,电流是根据增程器的功率来讲的,功率不一样,电流也不一样
问:增程器功率怎样选配,3千瓦交流电机该选增程器多大功率的,5千瓦该员选多大功率的增程器?
答:增程器的功率要大于电动车上的电机,3千瓦的电机要选配4千瓦以上的增程器,5千瓦的电机选配4.5千瓦的增程器或5千瓦的增程器就可以
问:之前装了两个智能增程器,怎么速度变都不走了?
答:检查一下安装线路,方式是否正确,换一下增程器控制器试一下
问:安装増程器我发生过中控锁主机损坏是怎么回事?增程器的接线图?
答:应该是有连电的地方,或者线没接对
接线图:

问:增程器对电池有伤害吗?有多大??
答:按照正规操作不会对电瓶造成影响
问:加增程器必须注意的要点?
答:别忘记加机油,正负极不要接返,消声器离易然的地方远点
问:如何甄别增城器的品质好坏呢?
答:选择一款好的增程器,首先看一下市场占有率,公司的规模,动力的品牌,控制器的材质
问:如何安装和检测增程器
答:首先要有一个足够的空间可以装的下增程器,如果有空间就找一个安全的位置固定好即可,检测增程器可以检测电压,如果电压升高,增程器就会正常发电。
小EV 微信号:xevcnev
