
摘要:
政策:深入引导企业加强品牌建设,产业和消费双升级带动行业发展
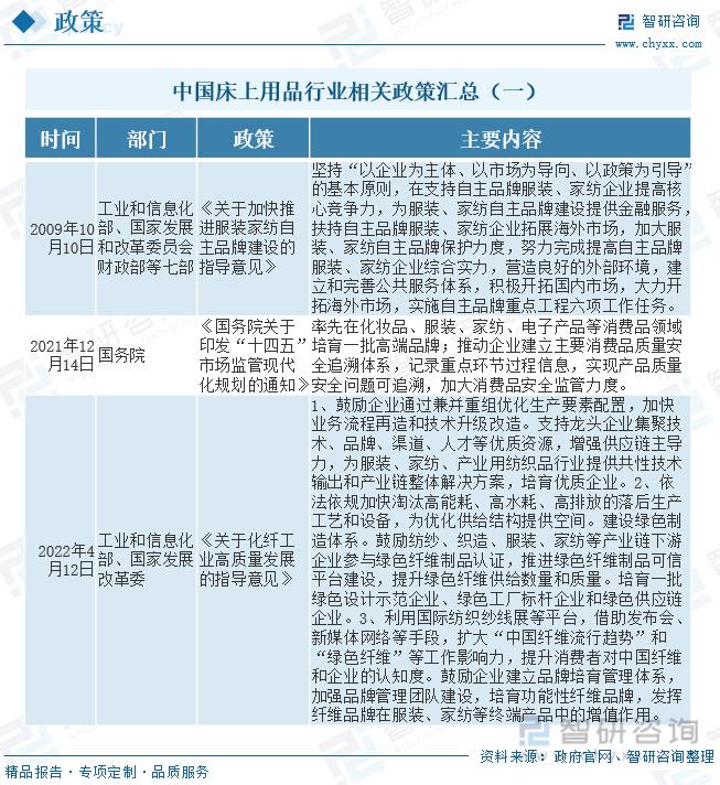
《关于加快推进服装家纺自主品牌建设的指导意见》《国务院关于印发“十四五”市场监管现代化规划的通知》《关于化纤工业高质量发展的指导意见》等多项政策指出要持续推动国内床上用品行业自主品牌建设,提升企业创意设计能力,增强品牌消费引领作用,为行业培育一批高端品牌,以国内市场为基础,持续助力企业提升品牌国际影响力,开阔海外市场;加快淘汰高能耗、高水耗、高排放的落后生产工艺和设备,建设绿色制造体系,增加行业生产智能化设备使用,推动行业绿色、智能、自动化生产升级。
行业现状:高端床品消费意愿提升,行业进入高质量发展阶段
随着我国居民收入水平逐步提升,国内居民人均消费水平持续提高。2021年,随着我国逐步复工复产,居民消费水平回升,居民人均生活用品及服务消费支出金额为1423元,同比增长12.94%。国内消费者对床上用品面料舒适度、环保性、卫生健康等方面关注度持续提升,对产品功能性的重视程度日益提高,消费者高端产品消费意愿提升,行业高端床品市场规模持续扩张。
发展趋势:儿童床品市场成为“必争之地”,产业加速智能自动化升级
随着国内“80后”“90后”父母数量增加,消费者对儿童床品的款式、质量、环保要求将持续提升。虽然目前我国床上用品行业的头部品牌已开始陆续推出儿童床品系列,但是国内儿童床品的发展仍略显滞后,未来儿童床品市场将逐渐成为我国床上用品市场竞争的蓝海。物联网生态技术的发展与推广,为床品行业发展提供了更多可能性。如轻便耐用、小巧灵便的温度、湿度、传感、控制等微电子模块与床上用品的结合发展,在监控睡眠信息的同时,可实现其它多种功能,为人们床上用品使用带来更为良好的体验感,将持续推动我国床上用品产业智能自动化升级。
关键词:床上用品行业政策、床上用品行业市场规模、床上用品行业进出口、床上用品行业发展趋势
一、政策:深入引导企业加强品牌建设,产业和消费双升级带动行业发展
国家先后颁布《纺织工业调整和振兴规划》《纺织工业“十二五”发展规划》等多项政策指导我国纺织工业发展,明确了床上用品行业发展方向,为行业整体平稳运行发展奠定了基础。其中,《关于加快推进服装家纺自主品牌建设的指导意见》《国务院关于印发“十四五”市场监管现代化规划的通知》《关于化纤工业高质量发展的指导意见》等政策具体指出,要支持龙头企业集聚技术、品牌、渠道、人才等优质资源,综合各方资源为床上用品行业培育优质企业;依法依规加快淘汰高能耗、高水耗、高排放的落后生产工艺和设备,建设绿色制造体系,增加行业生产智能化设备使用,推动行业绿色、智能、自动化生产升级;持续推动国内床上用品行业自主品牌建设,提升企业创意设计能力,增强品牌消费引领作用,为行业培育一批高端品牌,持续助力企业提升品牌影响力,开阔海外市场。

同时,国内多部政策指出要推进国内绿色纤维制品可信平台建设,推动企业建立产品质量安全追溯体系,记录重点环节过程信息,为我国床上用品行业产品质量安全问题监管制度提供意见,持续增强对行业产品安全监管力度。此外,我国政府陆续颁布《关于开展2022“三品”全国行活动的通知》《关于开展2022纺织服装“优供给促升级”活动的通知》等政策,支持以品牌为基础,结合国内市场消费习惯,通过线上线下结合、城乡区域联动等方式,助力激发行业消费力,推动行业规模发展;同时,支持在服装、家纺、产业用纺织品、化纤、棉纺、长丝织造等行业开展交流对接活动,提升企业创意设计能力,增强行业高端床上用品发展,促进行业升级产品升级。

二、行业现状:高端床品消费意愿提升,行业进入高质量发展阶段
随着我国居民收入水平逐步提升,国内居民人均消费水平持续提高,为床上用品行业提供了发展基础。2021年,国内社会逐步复工复产,居民消费水平回升,居民人均生活用品及服务消费支出金额为1423元,同比增长12.94%。居民收入提升带动居民生活品质要求升级,拉动居民床上用品消费升级,持续推动床品市场发展。

随着我国人们生活水平的提高,市场消费观念逐渐转变,市场需求的变化不断更新换代。目前,国内消费者对床上用品面料舒适度、环保性、卫生健康等方面关注度持续提升,对产品功能性的重视程度日益增强,行业高端床品市场规模持续扩张;消费者床品消费频次增多,使得床上用品逐渐由超长耐销品转变为半耐销半快销产品。我国床上用品行业内品牌格局基本成形,行业进入成长中后期阶段,企业持续探索发展高端床品市场。

床品种类主要包括枕套、被套、枕芯、床单、被褥、床垫等。目前,纯棉、丝绵、真丝等高端面料的床上用品更受消费者喜爱,罗莱便推出了限量款纯手绣全真丝产品,同时消费者对产品用料、设计、生产工艺与环保、健康等理念的结合发展更为在意,因此,市场对企业产品质量要求持续提高。同时,消费者对产品设计、美观性关注程度持续提升,床品企业对设计人才培养力度持续增加,以帮助企业提高自主床品品牌市场关注度,加速开拓品牌市场,提升业务盈利能力。

我国市场消费主体逐渐转向90、00代新青年,消费者对床上用品关注度提升,消费意愿增强。2021年,我国床上用品行业销售规模为764.91亿元,同比增长14.04%。随着国内市场消费水平逐步恢复,得益于消费者床品消费习惯转变、消费频率增加,我国床品行业市场收入规模恢复且稳步增长,行业全年运行质量相对较好。

2021年,我国规模以上床品企业国内市场产值及企业营业收入分别为1427.58亿元、979.46亿元,同比变化率分别为8.97%、0.95%。经过上年积极应对及消解疫情冲击影响,国内床上用品行业逐步恢复,产业产品生产衔接顺畅行,业内大部分企业经营水平已经恢复至疫情前水平。

我国是床上用品消费大国,也是轻工业纺织品生产大国。2021年,我国床上用品行业出口贸易额达160.47亿元,同比增长25.65%。得益于国内高端床上用品市场发展,国产床品品牌国际影响力提升,我国床上用品行业出口贸易收入大幅增加。据海关数据,我国床品行业进口产品多为国外高端床品品牌,国内市场消费升级,消费者高端床品需求增长。

相关报告:智研咨询发布的《2022-2028年中国床上用品行业市场竞争态势及未来前景分析报告》
三、发展趋势:儿童床品市场成为“必争之地”,产业加速智能自动化升级
1、经济拉动市场消费增长,儿童床品市场成为“必争之地”
目前,我国经济大环境相对低迷,居民床品消费意愿不高,但随着国内经济环境逐步恢复,居民床品消费意愿增强,我国床上用品行业市场需求呈稳步增长趋势,行业发展规模有望进一步扩大。由于国内市场消费主体改变,市场消费需求升级,消费者对床上产品面料要求提高,高端床品将作为居民健康生活、享受生活的象征持续拉动我国床上用品市场发展。此外,随着国内“80后”“90后”父母数量增加,消费者对儿童床品的款式、质量、环保要求将持续提升。虽然目前我国床上用品行业的头部品牌已开始陆续推出儿童床品系列,但是国内儿童床品的发展仍略显滞后,未来儿童床品市场将逐渐成为我国床上用品市场竞争的蓝海。
2、企业加速自主品牌建设,产业智能自动化升级
近年来,新一代年轻消费者逐渐成为市场消费主力,消费者品牌意识增强,产品美观度要求提升,床上用品时尚化、品牌化发展趋势成形。为增强企业产品市场竞争力,国内床品企业将更为注重艺术文化内涵,以加强产品设计感;加大线上线下产品宣传,加速形成企业品牌优势。同时,随着内资企业加大纺纱和织布一体化与智能控制系统的研发、机器代替人工、物联网的引入,以及全流程自动化生产,将使得产品生产车间内部的各环节生产要素实现互联互通,可有效稳定高端床上产品的生产质量,有效利用材料用量、降低生产成本。此外,物联网生态技术的发展与推广,为床品行业发展提供了更多可能性。如轻便耐用、小巧灵便的温度、湿度、传感、控制等微电子模块与床上用品的结合发展,在监控睡眠信息的同时,可实现多种功能,为人们床上用品使用带来更为良好的体验感,将持续推动我国床上用品产业智能自动化升级。
以上数据及信息可参考智研咨询发布的《2023-2029年中国床上用品行业市场深度监测及发展策略分析报告》。智研咨询是中国产业咨询领域的信息与情报综合提供商。公司以“用信息驱动产业发展,为企业投资决策赋能”为品牌理念。为企业提供专业的产业咨询服务,主要服务包含精品行研报告、专项定制、月度专题、可研报告、商业计划书、产业规划等。提供周报/月报/季报/年报等定期报告和定制数据,内容涵盖政策监测、企业动态、行业数据、产品价格变化、投融资概览、市场机遇及风险分析等。