来源丨志明看金融(ID:zhimingfinance)志明分析师
原标题丨【专题】理财子公司发行了那些新产品?
摘要
理财子公司时代已来,四家大行已密集开业
银行纷纷踊跃地筹备成立理财子公司。从2018年年初至今,共有至少32家银行公告了拟成立理财子公司。其中,建行、工行、交行、中行依次获得了开业批准,农行、招行、光大、邮储、兴业、宁波、杭州均获得了筹建批准。加起来,是6家国有大行、3家股份行、2家城商行。此外,银保监会副主席曹宇表示,农商行、外资银行也在积极推进理财子公司设立。2019年是理财子公司元年,筹备与开业正如火如荼。在开业发布会上,建信理财、工银理财、中银理财均发布了新规产品,本报告试图分析这些产品,来看看银行理财的未来规划。
大行理财子公司首秀,新产品凸显战略布局
工银理财-固收为主体,兼顾权益类/混合类。6款新产品中,1)固收类仍然占据重要地位,固定收益增强型3款;2)权益类产品以未上市股权为主要投向,而非股票;3)混合类产品多以公募基金、FOF投资于股市,例如“鑫得利”量化策略861天、“全鑫权益”系列。建信理财-致力于服务粤港澳大湾区建设。发布了“1+5”粤港澳大湾区资本市场指数,“乾元-安鑫”是“现金+多资产全天候”策略,“乾元-睿鑫”主要投资于债券和非标,开放周期2年。中银理财-外币&养老,权益&指数。中行公布将开发外币系列、“稳富”养老、“智富”权益、“鼎富”股权、指数系列。1)收费模式上均与公募债基看齐;2)通过公募基金来投资权益,可与旗下基金公司协同。
起步阶段产品的四大特征,蕴含未来发展趋势
一、以固收为主体,积极布局权益类。2018年初以来,银行非保本理财规模就在22万亿附近波动。老产品在压降,就得有新产品在扩张。扩张的这部分,主要是“类货基”为代表的的固收类,并辅以权益类和混合类产品。二、权益类投资以私募股权、FOF模式居多。工银理财和中银理财的权益类产品,就很有代表性。一个是投资于非上市股权,一个以公募基金、ETF等为主。三、以复制指数起步,积极探索量化策略。工银理财“鑫得利”,采用“固收打底+限额量化策略”的策略,0-10%的资产以量化策略投资权益和衍生品市场;中银策略-债券指数1号,投资指数成分债券。四、部分保留了浮动管理费这一理财特色。工银理财6款新产品中的4款,建信理财的2款产品,都是如此。该方式本质上使得业绩比较基准承担了类似预期年化收益率的功能,弱化净值波动的冲击,有利于平稳过渡。
投资建议: 理财子公司密集开业,推动净值化转型和直接融资
大行理财子公司开业且布局逐渐清晰,理财中收有望改善;理财产品适度参与科创板打新,也为银行板块带来配置资金。龙头(招行、宁波、平安)年初至今涨幅已不低,板块内择股难度上升,择股上可兼顾龙头及滞涨个股,如低估值、基本面较好的光大、工行、兴业等。
风险提示:理财资产端风险暴露加快;净值化产品推广不及预期。

正文
1. 理财子公司时代已来,四家大行已密集开业
2016年以后,银行理财开启了系统性监管之路。2016年7月6日的《商业银行理财业务监督管理办法(征求意见稿),可以算作理财系统性监管时代的来临。此后,银行网点向客户推介产品时,需要解释清楚产品是保本保收益、保本浮动收益还是非保本浮动收益,销售环节需要“双录”。理财打破刚兑其实已在酝酿。2018年4月,资管新规出台。“资管新规”将矛头指向了理财的投资端:1)净值化管理;2)非标资产期限匹配;3)只允许一层嵌套(公募基金可多加一层);4)过渡期到2020年底。一时间,委外收缩、通道收缩、非标债权不敢多投、理财规模不敢增。7月20日,理财细则(征求意见稿)和央行《通知》发出,对资管新规的未决之处做出偏宽松的明确,1)过渡期内可发行老产品投资新资产,以0427前的量为限;2)定开式产品投债券可以摊余成本法,资产久期拓展到封闭期的1.5倍;3)现金管理类可参照货基估值。9月28日和12月2日,理财细则和理财子公司办法正式稿出台,鼓励有能力的银行成立理财子公司,投资门槛可从1万降到0,子公司发行理财可直接投股票。

另一边,银行开始踊跃地筹备成立理财子公司。从2018年年初至今,共有至少32家银行公告了拟成立理财子公司。其中,建行、工行、交行、中行依次获得了开业批准,农行、招行、光大、邮储、兴业、宁波、杭州均获得了筹建批准。加起来,是6家国有大行、3家股份行、2家城商行。7月6日,银保监会副主席曹宇在2019青岛·中国财富论坛上表示,城市商业银行的理财子公司设立工作已开始起步;农村商业银行、外资银行等也在积极推进。理财子公司的筹备与开业正如火如荼。

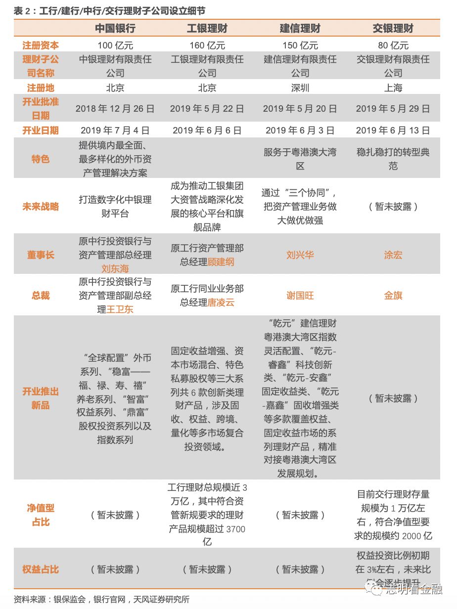
1个月的时间左右,4家国有大行的理财子公司均顺利开业。2019年6月3日,建设银行全资子公司——建信理财在广东省深圳市举行开业仪式暨新产品发布会,标志着国内首家商业银行理财子公司正式开业运营。6月6日,工商银行全资子公司——工银理财在北京发布六款新规产品。6月13日,交通银行全资子公司“交银理财”在上海正式开业。7月4日,中国银行全资理财子公司——中银理财在京举行开业仪式暨新品发布会。

2. 大行理财子公司首秀,新产品凸显战略布局
2.1.工银理财——固收为主体,兼顾权益及混合类
工银理财产品线以固收类为主,辅以权益类和混合类。工银理财子公司开业发布会上宣布推出6款新产品。其中固定收益增强型3款、资本市场混合型2款、特色私募股权产品1款,目前均已向市场推出。这种新产品的组合,传递出工行重视固收型产品,兼顾权益类和混合类产品的战略取向。
权益类产品以未上市股权为主要投向,而非股票。“工银博股通利”私募股权专项产品,在该6款产品中具有代表性,其权益类占比80%-100%,主要投资于未上市股权(或受益权)、股权母基金等,封闭期达2555天(即7年),成为理财产品参与直接融资的典型例证,符合当前倡导直接融资的大环境。混合类产品多以公募基金参与股票投资。尽管理财子公司所发的产品被允许直接投股票,但考虑到股票的投资需要一整套投研体系、前中后台协同运作的系统,不是一夕之功,再加上常年采取委外的投资模式,当前理财子公司尚缺乏充分的动机和准备直接交易股票。所以,“鑫得利”量化策略861天、“全鑫权益”系列混合类产品,均采取了类似FOF的投资模式。

2.2.建信理财——致力于服务粤港澳大湾区
2019年6月3日,建信理财公司发布了建信理财粤港澳大湾区资本市场指数,该指数紧紧围绕《粤港澳大湾区发展规划纲要》,采用“1+5”体系框架,以“粤港澳大湾区高质量发展指数”为主线,贯穿粤港澳大湾区价值蓝筹、红利低波、科技创新、先进制造、消费升级5条子指数线。在此基础上,建信理财推出新产品,精准对接粤港澳大湾区发展规划。开业仪式上宣布,将发行“乾元”建信理财粤港澳大湾区指数灵活配置、“乾元-睿鑫”科技创新类、“乾元-安鑫”固定收益类、“乾元-嘉鑫”固收增强类等多款覆盖权益、固定收益市场的系列理财产品。
这些新产品目前已有2款在售。其中,“乾元-安鑫”是封闭期近2年的固收型产品,投资策略为“现金类策略和多资产全天候策略5:5”,其占比在0-20%之间的权益类资产,可配置股票、证券投资基金等。“乾元-睿鑫”则是定期开放式产品,封闭周期2年,80%以上用于固收和非标的投资,采用摊余成本法估值。两款产品在收益兑付上均保留了理财特色。也即,事先定好业绩基准,超额收益按比例提取作为超额业绩报酬,这两款产品分别为30%和80%-90%。

2.3.交银理财——稳扎稳打的转型典范
6月13日,交银理财有限责任公司在陆家嘴论坛期间揭牌,会上并未披露开业新产品。但我们观察其在中国理财网备案的全部33款净值型产品,来发现其未来布局。主要有:1)封闭型产品“恒享沪”,封闭期从94天到203天不等;2)定开型产品“沃德”系列,每个封闭期在半年或一年;3)现金管理类产品,“得利宝·开新添利”的期限在7-1个月,类似于公募短债基金,此外还有“现金添利”、“日添利”、“日申利”、“京品”这4个品牌,是T+0的类货基产品。
交银理财目前的净值型产品格局,具有代表性。封闭型、定开型、现金管理类三足鼎立,是常见的银行净值化理财产品布局。封闭型或定开型的封闭期一般较长,在半年以上,可用于对接非标债权或权益类;现金管理类多为每日申赎,则可主要投资于货币市场工具。但现金管理类产品中,新产品、老产品并存。“日添利”、“日申利”的产品说明书中,指明可以投资0-70%的非标债权与其他类,表明这两款可能是非标资产未到期的老产品,因为如果按照资管新规的期限匹配原则,非标资产无法对接每日申赎的产品。

2.4.中国银行——外币&养老,权益&指数
中银理财新产品体系: 外币系列、稳富养老系列、智富权益系列、“鼎富”股权系列、指数系列。中行在7月4日新产品发布会上表示,将推出新产品,“全球配置”外币系列、“稳富——福、禄、寿、禧”养老系列、“智富”权益系列、“鼎富”股权投资系列以及指数系列。目前仅有“智富”、指数系列,已有产品推出。截至7月8日中行存续的理财产品中,外币理财均为非净值型,故该“全球配置”外币系列应该尚未推出。“稳富”有38款产品,但以“福、禄、寿、禧”命名的尚未推出。“智富”有2个系列共6款产品,均为7月4日之后发行的新产品。“鼎富”目前尚未推出。指数系列有一款“债券指数1号”。
中行的这4款产品,收费模式上与公募债基看齐。这一银行理财常用的方式,本质上是投资者让渡了一部分超额收益,相应地也换来了业绩基准内收益地安全性。这4款产品都未规定超额业绩提成,收益形态上都更接近公募债基。通过公募基金来参与权益类投资,可与旗下基金公司形成协同。智富(科创打新)是权益产品,权益类占比不超过80%,其中一部分参与科创板打新或打新所需的股票底仓,另一部分以“核心+卫星”策略,以ETF、股指类基金为核心,以主动管理型股票基金为卫星。中国银行旗下有中银基金,正好可与中银理财之间发生合作。

3.起步阶段产品四大特征,蕴含未来发展趋势
3.1.以固收为主体,积极布局权益类
银行理财的策略,以固收为主体,积极布局权益类。固收类产品主要靠现金管理类实现规模扩张。2018年初以来,银行非保本理财规模就在22万亿附近波动,而期限错配、多层嵌套、老产品和非标的压降在持续进行着,规模能够保持,主要在于净值化的新产品规模扩张。而最方便扩张的就是“类货基”,因投资范围较宽而具备较高收益率,且有银行信誉背书,规模容易上得很快。
同时,4家银行均积极参与权益类投资。“工银博股通利”,权益类资产占比80-100%,是一款典型的权益类产品;“全鑫权益”系列的两款混合类产品,通过公募股票型基金、ETF等参与权益类投资。建信理财的“睿鑫”和“安鑫”投资权益类的占比在0-20%。中银理财的中银策略-智富2019年006期投资权益类资产不超过80%,参与科创打新以及配置公募基金、ETF等,是一款混合类产品。交银理财的沃德睿享债券增强1902、交银恒享沪投资权益类的比例在0-20%。

3.2. 权益类多以私募股权、FOF参与
权益类产品目前以私募股权、FOF模式为主。工银理财和中银理财的权益类产品,就很有代表性。有投资于非上市股权的,也有以公募基金、ETF等为主的。银行尤其是国有大行的理财子公司,在资产配置上通常较为擅长,而对具体一类资产内部,往往借助更有专长的非银机构,比如通过股票或债券的委外。通过FOF模式,理财实际上还是会带来增量资金。比如当前大热的科创打新主题的理财产品,以直接或间接参与科创板打新的底仓配置,该底仓一般以上证50中的个券为主,银行股在其中占了不小的比例,这就会给银行板块带来增量资金。
3.3. 以复制指数起步,积极探索量化策略
在有限的范围内,做量化的尝试。比如工银理财“鑫得利”量化策略861天,采用“固收打底+限额量化策略”的资产配置策略,通过自主固收投资或优选固收策略管理人,利用CPPI等低风险策略和量化策略投资权益和衍生品市场。而这款产品投资固收类的占比为90%-100%,权益类、商品及金融衍生品类只占0-10%。尽管工银理财作为理财发展的先行者,旗下这款产品的量化策略的范围仍控制在10%以内,相对偏谨慎。
复制指数的投资模式,可能被广泛采用。复制指数的方式,一方面避开了在个券选择上的短板,另一方面又降低了组合的风险,获得稳健的收益。例如,中银策略-债券指数1号,投资CFETS-BOC 1-3年期高信用等级债券交易指数成分债券,或信用风险现金的备选债券,控制收益率相对于指数收益率的波动,以此为投资目标。
3.4. 保留“浮动管理费”这一理财特色
理财子公司新产品依然部分保留了浮动管理费。我们看到,工银理财6款新产品中的4款,建信理财已发布的2款产品,都是在业绩比较基准的基础上收取。虽然有的叫“浮动管理费”,有的直接就叫“超额业绩报酬”。对一只典型的公募基金来说,其净值就代表着投资者能兑现的本金和收益;而对于带超额业绩报酬的理财产品来说,净值不能完全代表投资者的收益。这是理财“净值化”与公募基金的差异之处,它能部分保留产品的理财特色,即通过业绩比较基准来取得类似于传统产品的预期收益率的效果。(试想如果超额业绩100%归银行,该收益兑付形式就跟预期收益型产品高度类似)
该模式在后资管新规时代盛行,是为了中和净值化对客户接受度的冲击。这一银行理财常用的方式,本质上是投资者让渡了一部分超额收益,相应地也换来了业绩基准内收益的安全性。使得业绩比较基准承担了类似预期年化收益率的功能,成为投资者心中的锚,弱化净值波动的冲击,有利于平稳过渡。
4. 投资建议: 理财子公司密集开业,推动净值化和直接融资
(一)理财子公司时代已来,四家大行已密集开业
银行纷纷踊跃地筹备成立理财子公司。从2018年年初至今,共有至少32家银行公告了拟成立理财子公司。其中,建行、工行、交行、中行依次获得了开业批准,农行、招行、光大、邮储、兴业、宁波、杭州均获得了筹建批准。加起来,是6家国有大行、3家股份行、2家城商行。此外,银保监会副主席曹宇表示,农商行、外资银行也在积极推进理财子公司设立。2019年是理财子公司元年,筹备与开业正如火如荼。在开业发布会上,建信理财、工银理财、中银理财均发布了新规产品,本报告试图分析这些产品,来看看银行理财的未来规划。
(二)大行理财子公司首秀,新产品凸显战略布局
工银理财-固收为主体,兼顾权益类/混合类。6款新产品中,1)固收类仍然占据重要地位,固定收益增强型3款;2)权益类产品以未上市股权为主要投向,而非股票;3)混合类产品多以公募基金、FOF投资于股市,例如“鑫得利”量化策略861天、“全鑫权益”系列。建信理财-致力于服务粤港澳大湾区建设。发布了“1+5”粤港澳大湾区资本市场指数,“乾元-安鑫”是“现金+多资产全天候”策略,“乾元-睿鑫”主要投资于债券和非标,开放周期2年。中银理财-外币&养老,权益&指数。中行公布将开发外币系列、“稳富”养老、“智富”权益、“鼎富”股权、指数系列。1)收费模式上均与公募债基看齐;2)通过公募基金来投资权益类,可与旗下基金公司协同。
(三)起步阶段产品的四大特征,蕴含未来发展趋势
一、以固收为主体,积极布局权益类。2018年初以来,银行非保本理财规模就在22万亿附近波动。老产品在压降,就得有新产品在扩张。扩张的这部分,主要是“类货基”为代表的的固收类,并辅以权益类和混合类产品。二、权益类投资以私募股权、FOF模式居多。工银理财和中银理财的权益类产品,就很有代表性。一个是投资于非上市股权,一个以公募基金、ETF等为主。三、以复制指数起步,积极探索量化策略。工银理财“鑫得利”,采用“固收打底+限额量化策略”的策略,0-10%的资产以量化策略投资权益和衍生品市场;中银策略-债券指数1号,投资指数成分债券。四、部分保留了浮动管理费这一理财特色。工银理财6款新产品中的4款,建信理财的2款产品,都是如此。该方式本质上使得业绩比较基准承担了类似预期年化收益率的功能,弱化净值波动的冲击,有利于平稳过渡。
投资建议: 理财子公司密集开业,推动净值化转型和直接融资
大行理财子公司开业且布局逐渐清晰,理财中收有望改善;理财产品适度参与科创板打新,也为银行板块带来配置资金。龙头(招行、宁波、平安)年初至今涨幅已不低,板块内择股难度上升,择股上可兼顾龙头及滞涨个股,如低估值、基本面较好的光大、工行、兴业等。
5. 风险提示
理财资产端风险加速暴露;净值化产品推广不及预期。