学生医保有什么优惠政策 (2022年学生医保缴费标准和待遇)

近日,市医保局发布学生医保参保缴费指南。2023年6月30日前参保缴费,个人仅缴纳380元,享受政府补助610元,待遇期自缴费之日起至2023年12月31日。

一、参保范围

在校的中小学生(含中等专业学校、技工学校、中等职业学校、特教学校就读的在籍学生)、幼儿园在园儿童等均可参保,不受户籍限制。

二、筹资标准及待遇期限

筹资标准990元,其中,个人缴费标准380元,财政补助610元。2023年6月30日前参保缴费,个人仅缴纳380元,享受政府补助610元,待遇期自缴费之日起至2023年12月31日。

三、参保缴费方式

(一)学校(幼儿园)统一办理。学校(幼儿园)按医保部门下发的“参保登记模板”填写汇总学生信息后,转给区社保中心,区社保中心参保登记后将可缴费学生信息发给学校(幼儿园)通知缴费。

缴费操作流程如下:

打开微信“扫一扫”扫描下方二推码,关注“哈尔滨银行”微信公众号。点击右下角“荟·生活”进入“医保专区”缴费页面。点击“城乡居民医保(年缴)”→“城乡居民医保缴费”,→“缴费地区”选择“哈尔滨地区” →“下一步”勾挑“已阅读”,点击“确定”,选择“他行卡缴费”或“哈行借记卡缴费”,按提示输入缴费人相关信息,点击“下一步”,确认信息无误后,点击“确认支付”完成缴费。

学生的居民医保国家补贴多少,学生医保缴费最新政策

温馨提示:哈尔滨银行卡可直接缴费,不需要输入身份信息。如使用有银联标识的银行卡或微信缴费请选择“他行卡缴费”。

(二)其他办理方式。未在学校办理参保的还有以下两种办理方式:

(1)窗口办。代办人持学生儿童户口或身份证到可就近到乡政府公共服务中心、街道、社区事务受理服务中心、街道劳动保障工作站或村委员会办理参保登记。

(2)掌上办。以往没有参加过城乡居民医保的人员,打开微信关注“哈尔滨医保”微信公众号,点击“医保网办” ,进入“医保服务”功能,在主界面点击右下角“我的”,按照提示信息进行登录,选择“电子凭证授权登录”,登陆后点击“经办”项下“城乡居民参保”,按照提示步骤操作。

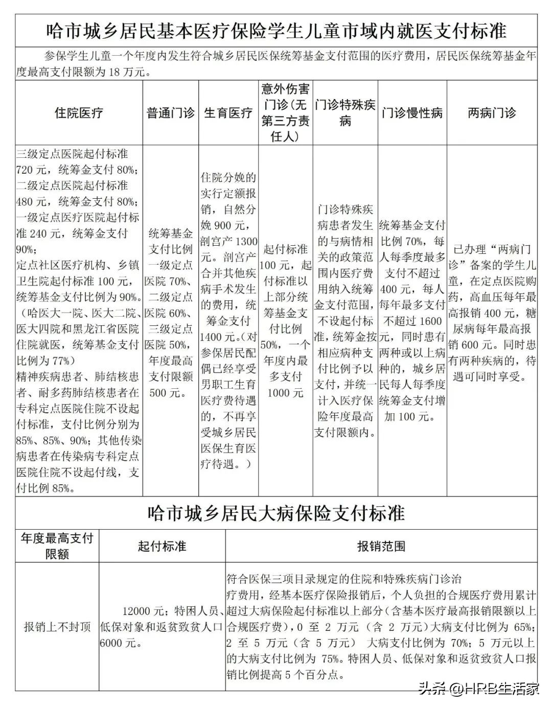
学生儿童可以按规定享受多重门诊待遇:每年500元普通门诊待遇、每年1000元意外伤害门诊待遇、特殊疾病门诊待遇、特殊慢性病门诊待遇和两病门诊待遇。基本医疗定点医药机构就医结算方便快捷。

学生儿童可以按规定享受住院(含无三方责任的意外伤害住院)待遇

学生的居民医保国家补贴多少,学生医保缴费最新政策

学生儿童可以按规定享受大病保险待遇,无需个人缴纳大病保险费,政府从医保结余资金中拿出一部分资金为每个参保学生儿童购买了大病保险,可享受医保范围内起付线以上报销上不封顶的待遇。