一、电阻的基本知识
对电流产生的阻碍作用的器件称为电阻器,简称电阻,是一个限流元件,能够控制电路支路上的电流大小。用字母R表示,国际单位是欧姆(ohm),简称欧,符号是Ω,图形符号:

电阻器上用不同颜色的环来表示电阻的标称阻值,常见的电阻器有四色环电阻和五色环电阻。四色环电阻,一般是碳膜电阻,用三个色环来表示阻值,用一个色环表示误差。五环电阻一般是金属膜电阻,精度更高,常用四个色环表示阻值,另一个色环表示误差。
用不同颜色的色标来表示电阻参数称为色环标示法,色环颜色代表不同的数值,如下表所示:

五色环电阻的色环意义及读数规则如下图所示:

将电阻串接在电路中起到限制支路电流大小的作用,比如 1个精密度更高的五色环电阻,颜色分别为棕、黑、黑、棕、棕,标称阻值即100X10=1000欧姆=1K。
二、电阻在电路中的典型作用分析
在分析电阻电路时不必分别考虑该电阻对直流电和交流电的情况,也不必考虑频率高低的影响,只需要分析该电阻阻值大小对电流大小的影响,因为电阻器对这些电信号所呈现的阻值特性一样,下面是电阻在电路中的典型作用。
1、为三极管提供偏置电压

三极管的基极需要直流工作电压,此时可以用一只电阻接在直流工作电压与该三极管基极之间,电源通过电阻R给基极提供偏置电压,电阻R1的大小决定了偏置电压的大小,这种电阻在电路中一般称为偏置电阻。
2、降低电路中某一点电压

在电源与电路的A之间接入电阻时,A点的电压就比电源电压低,可以为发光二极管提供合适的电压。电阻R1同时限制该条支路的电流,保护发光二极管不会因为电流太大而烧坏,这种电阻在电路中一般称为降压电阻或者是限流电阻。
3、将电路中的两部分子电路隔离

在电路中的子电路A和子电路B之间接入隔离电阻,就能将这两部分电路隔离,在黑白电视机电路中通常把电源电路和扫描等电路隔离就采用这种电路结构,这种电阻在电路中一般称为隔离电阻。
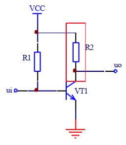
4、将电流转换成电压

当电流流过电阻时,就在电阻两端产生电压,如图集电极负载电阻R2就是起到这个作用的,将流过电阻R2的电流转换成电压从UO输出,这种电阻在电路中一般称为集电极负载电阻。
5、分压作用

当一个电压U1太高时,可以用两只电阻构成分压电路,降低电压为U2,U2符合电阻分压公式U2=U1*R2/(R1+R2) ,这种电阻在电路中一般称为分压电阻。
6、分流作用

当流过一只元器件的电流太大时,可以用一只电阻与之并联,起到分流作用,符合电流分流公式:I=I1+I2,这种电阻在电路中一般称为分流电阻。
7、限流保护作用

电阻R1用来限制电路中电流,防止可变电阻器阻值调到最小时,使得三极管VT1基极电压等于电源电压VCC,那样会因为VT1基极电流太大而损坏VT1,这种电阻在电路中一般称为保护电阻。
8、退耦作用

在多级放大器电路中,直流电压供电电路中需要R1和C1这样的退耦电路,他可以防止多级放大器之间的有害低频干扰,这种电阻在电路中一般称为退耦电阻。
9、消振作用

在一些性能要求较高的放大器中,采用这样的耦合电路,即在耦合回路中串联一只小电阻R1,可以防止电路可以出现的高频振荡,这种电阻在电路中一般称为消振电阻。
10、阻尼作用

在LC谐振电路中接入电阻R1,可以降低Q值,起阻尼作用,这种电阻在电路中一般称为阻尼电阻。
11、RC电路

电路中电阻与电容组合在一起的电路称为RC电路,图中R1和C1构成了RC串联电路,R2和C2构成了RC并联电路。
12、负反馈作用

电阻器可以构成多种形式的负反馈电路,电路中的电阻R1构成了一种负反馈电路的反馈支路,这种电阻在电路中一般称为反馈电阻。
来源:网络整理,如涉及版权问题,请及时联系删除