处理电源电压反转有几种众所周知的方法。最明显的方法是在电源和负载之间连接一个二极管,但是由于二极管正向电压的原因,这种做法会产生额外的功耗。虽然该方法很简洁,但是二极管在便携式或备份应用中是不起作用的,因为电池在充电时必须吸收电流,而在不充电时则须供应电流。
另一种方法是使用图 1 所示的 MOSFET 电路之一。

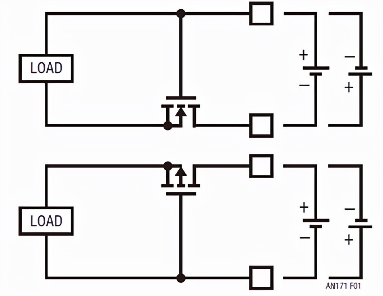
图 1:传统的负载侧反向保护
对于负载侧电路而言,这种方法比使用二极管更好,因为电源 (电池) 电压增强了 MOSFET,因而产生了更少的压降和实质上更高的电导。该电路的 NMOS 版本比 PMOS 版本更好,因为分立式 NMOS 晶体管导电率更高、成本更低且可用性更好。在这两种电路中,MOSFET 都是在电池电压为正时导通,电池电压反转时则断开连接。MOSFET 的物理“漏极”变成了电源,因为它在 PMOS 版本中是较高的电位,而在 NMOS 版本中则是较低的电位。由于 MOSFET 在三极管区域中是电对称的,因此它们在两个方向上都能很好地传导电流。采用此方法时,晶体管必须具有高于电池电压的最大 VGS 和 VDS 额定值。
遗憾的是,这种方法仅对负载侧电路有效,无法配合能够给电池充电的电路工作。电池充电器将产生电源,重新启用 MOSFET 并重新建立至反向电池的连接。图 2 展示了采用 NMOS 版本的一个实例,图中所示的电池处于故障状态。

图 2:具有一个电池充电器的负载侧保护电路
当电池接入时,电池充电器处于闲置状态,负载和电池充电器与反向电池安全去耦。然而,如果充电器变至运行状态 (例如:附联了输入电源连接器),则充电器在 NMOS 的栅极和源极之间产生一个电压,这增强了 NMOS,从而实现电流传导。这一点在图 3 中更形象。

图 3:传统的反向电池保护方案对电池充电器电路无效
负载和充电器虽与反向电压隔离,但是起保护作用的 MOSFET 现在面临的一大问题是功耗过高。在这种情况下,电池充电器变成了一个电池放电器。当电池充电器为 MOSFET 提供了足够的栅极支持以吸收由充电器输送的电流时,该电路将达到平衡。例如,如果一个强大 MOSFET 的 VTH 约为 2V,而且充电器能够在 2V 电压下提供电流,则电池充电器输出电压将稳定在 2V (MOSFET 的漏极处在 2V + 电池电压)。MOSFET 中的功耗为 ICHARGE • (VTH + VBAT),因而使 MOSFET 升温发热,直到产生的热量散逸离开印刷电路板。该电路的 PMOS 版本也是一样。
下面将介绍该方法的两种替代方案,这些替代方案各有优缺点。
N 沟道 MOSFET 设计
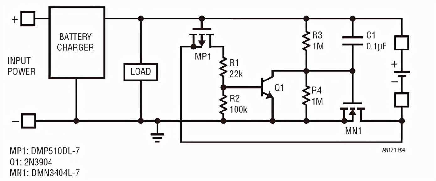
第一种方案采用一个 NMOS 隔离器件,如图 4 所示。
该电路的算法是:如果电池电压超过了电池充电器输出电压,则必须停用隔离 MOSFET。
如同上述的 NMOS 方法一样,在该电路中,MN1 连接在介于充电器/负载和电池端子之间接线的低压侧。然而,晶体管 MP1 和 Q1 现在提供了一个检测电路,该电路在电池反接的情况下将停用 MN1。反接电池将 MP1 的源极升举至高于其连接至充电器正端子的栅极。接着,MP1 的漏极通过 R1 将电流输送至 Q1 的基极。然后,Q1 将 MN1 的栅极分流至地,防止充电电流在 MN1 中流动。R1 负责控制在反向检测期间流到 Q1 的基极电流,而 R2 则在正常操作中为 Q1 的基极提供泄放。R3 赋予了 Q1 将 MN1 的栅极拉至地电位的权限。R3/R4 分压器限制 MN1 栅极上的电压,这样栅极电压在反向电池热插拔期间不必下降那么多。最坏情况是电池充电器已经处于运行状态、产生其恒定电压电平,附联了一个反接电池时。在这种情况下,必需尽可能快地关断 MN1,以限制消耗高功率的时间。该电路带有 R3 和 R4 的这一特殊版本最适合 12V 铅酸电池应用,但是在单节和两节锂离子电池产品等较低电压应用中,可以免除 R4。电容器 C1 提供了一个超快速充电泵,以在反向电池附联期间下拉 MN1 的栅极电平。对于最差情形 (附联一个反向电池时充电器已使能的状况再次出现),C1 非常有用。
该电路的缺点是需要额外的组件,R3/R4 分压器在电池上产生了一个虽然很小、但却是持续的负载。
此类组件大多是纤巧的。MP1 和 Q1 不是功率器件,而且通常可采用 SOT23-3、SC70-3 或更小的封装。MN1 应具有非常优良的导电性,因为它是传输器件,但是尺寸不必很大。由于它在深三极管区工作,并且得到了大幅的栅极强化,因此其功耗即使对于导电性中等的器件来说也很低。例如,100mΩ 以下的晶体管也经常采用 SOT23-3 封装。

图 4:一款可行的反向电池电路
不过,采用一个小传输晶体管的缺点是:与电池充电器串联的额外阻抗延长了恒定电压充电阶段的充电时间。例如,如果电池及其配线具有 100mΩ 的等效串联电阻,并且采用了一个 100mΩ 的隔离晶体管,那么恒定电压充电阶段中的充电时间将加倍。
MP1 和 Q1 组成的检测和停用电路停用MN1 的速度不是特别快,而且它们无须如此。虽然 MN1 在反向电池附联期间产生高功耗,但是关断电路只需“在最后”断开 MN1 连接。它必需在 MN1 升温幅度大到导致受损之前断开 MN1 连接。几十微秒的断开连接时间可能比较适合。另一方面,在反接电池有机会将充电器和负载电压拉至负值之前停用 MN1 至关重要,因而需要采用 C1。基本上,该电路具有一条 AC 和一条 DC 停用路径。
用一个铅酸电池和 LTC4015 电池充电器对此电路进行了测试。如图 5 所示,当反向电池热插拔时电池充电器处于 OFF 状态。反向电压不会被传送至充电器和负载。

图 5:充电器处于关断状态的 NMOS 保护电路
值得注意的是,MN1 需要一个等于电池电压的 VDS 额定值和一个等于 1/2 电池电压的 VGS 额定值。MP1 需要一个等于电池电压的 VDS 和 VGS 额定值。
图 6 显示了一种更加严重的情况,就是在反向电池进行热插拔时电池充电器已处于正常运行状态。电池反接将下拉充电器侧电压,直到检测和保护电路使其脱离运行状态,从而让充电器安全返回至其恒定电压电平。动态特性将因应用而异,而电池充电器上的电容将对最终结果起到很大的作用。在该测试中,电池充电器兼具一个高 Q 值陶瓷电容器和一个 Q 值较低的聚合物电容器。

图 6:充电器处于运行状态的 NMOS 保护电路
总之,建议在电池充电器上采用铝聚合物电容器和铝电解电容器,以改善正常的正向电池热插拔期间的性能。由于极度的非线性,纯陶瓷电容器会在热插拔期间产生过高的过冲,背后的原因是:当电压从 0V 升至额定电压时,其电容的降幅可达惊人的 80%。这种非线性在低电压条件下激发高电流的流动,而当电压上升时则使电容快速递减;这是一种导致非常高电压过冲的致命组合。凭经验,一个陶瓷电容器与一个较低 Q 值、电压稳定的铝电容器甚至钽电容器的组合似乎是最稳健的组合形式。
P 沟道 MOSFET 设计
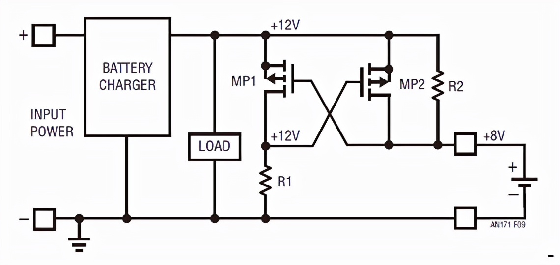
图 7 示出了第二种方法,即采用一个 PMOS 晶体管作为保护器件。

图 7:PMOS 晶体管传输元件版本
在此电路中,MP1 是反向电池检测器件,MP2 是反向隔离器件。利用 MP1 的源极至栅极电压来比较电池的正端子与电池充电器输出。如果电池充电器端子电压高于电池电压,则 MP1 将停用主传输器件 MP2。因此,如果电池电压被驱动至低于地电位,则显然,检测器件 MP1 将把传输器件 MP2 驱动至关断状态 (将其栅极干扰至其源极)。不管电池充电器是使能并形成充电电压还是停用 (0V),它都将完成上述操作。
该电路的最大优势是 PMOS 隔离晶体管 MP2 根本不具备将负电压传送至充电器电路和负载的权限。图 8 对此做了更加清晰的图解。

图 8:共源共栅效应的图解
通过 R1 在 MP2 的栅极上可实现的最低电压为 0V。即使 MP2 的漏极被拉至远低于地电位,其源极也不会施加显著的电压下行压力。一旦源极电压降至晶体管高于地电位的 VTH,晶体管将解除自身偏置,而且它的传导性逐渐消失。源极电压越接近地电位,晶体管的偏置解除程度越高。这种特性加上简单的拓扑,使得这种方法比前文介绍的 NMOS 方法更受青睐。与 NMOS 方法相比,它确实存在着 PMOS 晶体管导电性较低且成本较高的不足。
尽管比 NMOS 方法简单,但是该电路还有一个很大的缺点。虽然它始终提供针对反向电压的保护作用,但是它可能不会总是将电路连接到电池。当栅极如图所示交叉耦合时,该电路形成了一个闭锁存储元件,此元件有可能选择错误的状态。虽然难以实现,但存在这样一种情况:充电器正在产生电压 (比如 12V),在一个较低的电压 (比如 8V) 附联电池,电路断开连接。
在这种情况下,MP1 的源极至栅极电压为 +4V,因而强化 MP1 并停用 MP2。这种情况如图 9 所示,并在节点上列出了稳定的电压。

图 9:采用 PMOS 保护电路时可能的阻塞状态图解
为了实现该条件,电池接入时充电器必须已经处于运行状态。如果电池在充电器使能之前接入,则 MP1 的栅极电压完全由电池上拉,因而停用 MP1。当充电器接通时,它产生一个受控的电流 (而不是高电流冲击),这降低了 MP1 接通、MP2 关断的可能性。
另一方面,如果充电器在电池附联之前启用,则 MP1 的栅极只需简单地跟随电池充电器输出,因为它是由泄放电阻器 R2 上拉的。未接入电池时,MP1 根本没有接通和使 MP2 脱离运行状态的倾向。
当充电器已经启动并运行、而电池附联在后时,就会出现问题。在这种情况下,在充电器输出和电池端子之间存在瞬间差异,这将促使 MP1 使 MP2 脱离运行状态,因为电池电压强制充电器电容进行吸收。这使 MP2 从充电器电容器吸取电荷的能力与 MP1 使 MP2 脱离运行状态的能力之间形成了竞争。
该电路也用一个铅酸电池和 LTC4015 电池充电器进行了测试。将一个承受重负载的 6V 电源作为电池模拟器连接至一个已经使能的电池充电器绝对不会触发“断开连接”状态。所做的测试并不全面,应在关键应用中更加全面彻底地进行测试。即使电路确已锁定,停用电池充电器并重新启用它仍将始终导致重新连接。
故障状态可通过人为操控电路 (在 R1 的顶端和电池充电器输出之间建立临时连接) 进行演示。然而,普遍认为该电路更倾向于连接。如果连接失败确实成为一个问题,那么可以设计一款利用多个器件停用电池充电器的电路。图 12 给出了一个更加完整的电路例子。
图 10 示出了充电器被停用的 PMOS 保护电路的效果。
请注意,不论什么情况,电池充电器和负载电压都不会出现负电压传送。
图 11 示出了该电路处于“当反接电池进行热插拔时充电器已进入运行状态”这种不利情况下。
与 NMOS 电路的效果相差无几,在断开电路连接使传输晶体管 MP2 脱离运行状态之前,反向电池略微下拉充电器和负载电压。
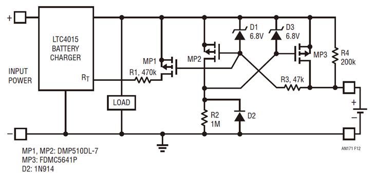
在电路的这个版本中,晶体管 MP2 必须能够经受两倍于电池电压的 VDS (一个用于充电器,一个用于反接电池) 和等于电池电压的 VGS。另一方面,MP1 必须能够经受等于电池电压的 VDS和两倍于电池电压的 VGS。这项要求令人遗憾,因为对于 MOSFET 晶体管来说,额定 VDS始终超过额定 VGS。可以找到具有 30V VGS 容限和 40V VDS 容限的晶体管,适合铅酸电池应用。为了支持电压较高的电池,必须增添齐纳二极管和限流电阻器来修改电路。
图 12 示出了一个能够处理两个串联堆叠铅酸电池的电路实例。

图 10:充电器处于关断状态的 PMOS 保护电路

图 11:充电器处于运行状态的 PMOS 保护电路
ADI 公司确信其所提供的信息是准确可靠的。但是,对于其使用以及任何可能因其使用而导致的对第三方专利或其他权利的侵犯,ADI 公司概不负责。规格如有变更,恕不另行通知。不得暗示或以其他方式授予 ADI 公司任何专利或专利权的使用许可。

图 12:较高电压反向电池保护。
D1、D3 和 R3 保护 MP2 和 MP3 的栅极免受高电压的损坏。当一个反接电池进行热插拔时,D2 可防止 MP3 的栅极以及电池充电器输出快速移动至地电位以下。当电路具有反接电池或处于错误断开连接闭锁状态时,MP1 和 R1 可检测出来,并利用缺失的 LTC4015 的 RT 特性来停用电池充电器。
结论
可以开发一种面向基于电池充电器应用的反向电压保护电路。人们开发了一些电路并进行了简略的测试,测试结果令人鼓舞。对于反向电池问题并不存在什么高招,不过,希望本文介绍的方法能够提供充分的启示,即存在一种简单、低成本的解决方案。