在武汉生活什么最重要?
价格!
生活、教育、医疗等等各方面
只有清楚的了解价格才能精打细算的过日子
所以,潮妹吐血整理了这条微信
对武汉伢来说很重要,赶紧收藏!

这条微信,你可一定要收藏好哦!

01
▽
水电气和我们的生活息息相关,需要花钱的地方自然不少,但是这些定价都是有标准的!只要对清楚标准,就不怕花冤枉钱啦!

02
▽
从幼儿园到大学的花费,不知道可以买多少个lv、Gucci了,心痛么?快保存好下面的数字,保你不吃亏!

武汉市教育收费标准
| 收费项目 | 收费标准 | 备注 |
| 学前教育 | ||
| 幼儿园收费标准 | 600元/月 | 省级示范幼儿园 |
| 500元/月 | 市级示范幼儿园 | |
| 300元/月 | 一级幼儿园 | |
| 270元/月 | 二级幼儿园 | |
| 240元/月 | 三级幼儿园 | |
| 义务教育(小学、初中) | ||
|
住宿费 (城市学校) |
150元/学期 | 一档 |
| 100元/学期 | 二档 | |
| 50元/学期 | 三挡 | |
| 中考考试费 | 90元/生 | |
| 普高教育 | ||
| 学费 | 900元/学期 | 示范(重点)高中 |
| 630元/学期 | 一般普通高中 | |
| 住宿费 | 150元/学期 | |
| 100元/学期 | ||
| 50元/学期 | ||
|
高考考试费 |
35元/科 | 公共科目(语、数、外) |
| 60元/科 | 综合科目 | |
|
中等职业学校 |
||
| 住宿费 | 400元/年 | |
| 高等教育 | ||
|
学费 |
4000元/学年 | 省属普通高等学校—般本科专业 |
| 4500元/学年 | 武汉大学、华中科技大学、武汉理工大学、华中师范大学、中国地质女学(武汉)、中南财经政法大学、华中农业大学、中南民族大学等八所部属学校和按—类学校招生的湖北大学、武汉科技大学的一般本科专业 | |
| 由学校根据学科建设发展、专业设置、学生报考志愿、社会对人才需求及培养成本等情况确定,其学费标准可在本校—般本科专业学费标准的基础上向上浮动30%:上浮专业数量不得超过本校当年本科招生专业总数的30%。 | 普通高等学校本科重点专业 | |
| 本校一般本科专业学费标准执行,不再上浮。 | 普通高校师范和体育专业学费 | |
| 学费按本科—般专业学费标准的75%收取,不再上浮。 | 农林、航海、民族专业 | |
| 按——般本科专业学费标准的75%收取,不再上浮。 | 专科 | |
|
9000元/学年。 在此基础上,允许学校根据专业及人才需求情况上下浮动15%。 |
普通高校艺术类院校及普通高校的艺术类专业本科生 | |
|
按本科生学费标准的75%收取。 在此基础上,允许学校根据专业及人才需求情况上下浮动15%。 |
专科生 | |
| 10000元/学年 | 普通高校举办的独立学院 | |
| 由学校根据学科建设发展、专业设置、学生报考志愿、社会对人才需求及培养成本等情况确定,其学费标准可在本校一般本科专业学费标准的基础上向上浮动30%;上浮专业数量不得超过本校当年本科招生专业总数的30%。 |
本科重点专业 (普通高校举办的独立学院) |
|
| 7500元/学年 |
专科生 (普通高校举办的独立学院) |
|
|
本科20000元/学年 专科15000元/学年 |
表演、导演、摄影、美术、音乐五类艺术专业 (普通高校举办的独立学院) |
|
|
本科15000元/学年 专科10000元/学年 |
其他艺术专业 (普通高校举办的独立学院) |
|
| 5500元/学年 |
高等职业技术学院 (武汉大学、华中科技大学、华中师范大学举办的职业技术学院) |
|
| 5000元/学年 |
高等职业技术学院 (其他本科院校举办的职业技术学院 |
|
| 可按本校一般专业学费标准上浮30% | 高等职业技术学院艺术专业 | |
|
普通高校学生住宿费 |
1200元/学年 | 5.1平方米以上(四人间、含室内卫生间面积) |
| 1000元/学年 | 4.1平方米—5平方米 | |
| 800元/学年 | 3.1平方米—4平方米 | |
| 500元/学年 | 3平方米以下 | |
| 水费 | 3吨/月 | 包含在住宿费 |
| 电费 | 8度/月 | 包含在住宿费 |
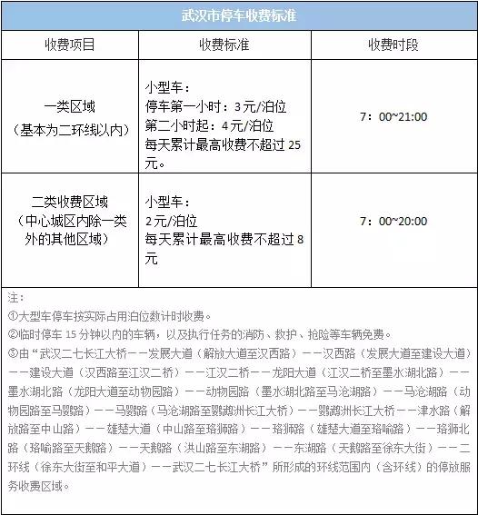
03
▽
不管有车没车,是否经常出行,这一项都是必看的呀!
▽


04
▽
这一项肯定是大家都担心的,怕乱收费怕不合理!现在起武汉伢们不用怕啦,收好表格保平安!



05
▽
emmm,咱们年轻一代好像很少看电视了呀,不过没关系爸爸妈妈还是看的!

06
▽
各大医院挂号、预约,以及各类问题咨询。喏,费用给你了,但是希望大家都不生病!

武汉综合医疗服务费用标准
|
服务项目 |
价格标准 | 备注 |
| 挂号费 |
一级0.5元/次 二级0.8元/次 三级1.5元/次 |
|
| 诊查费 |
一级0.5元/次 二级2元/次 三级3元/次 |
医师 (含主治医师) |
|
一级5元/次 二级8元/次 三级8元/次 |
主任医师 | |
|
一级2元/次 二级5元/次 三级5元/次 |
副主任医师 | |
|
二级20元/次 三级30元/次 |
知名专家 (指享受国务院特殊津贴的专家) |
|
| 急诊诊查费 | 在上面不同级别的诊查费基础上加1元/次 | |
| 门急诊留观诊查费 |
一级5元/天 二级7元/天 三级9元/天 |
含诊查、护理等 |
| 住院诊查费 |
一级4元/天 二级6元/天 三级8元/天 |
|
| 急诊监护费 |
一级70元/天 二级80元/天 三级90元/天 |
含监护、床位、诊查、护理。超过半天不足24小时按一天算,不足半天按半天算。 |
| 院前急救费 |
一级55元/次 二级60元/次 三级70元/次 |
必须有医生护士随同出车 |
| 体检费 | 一级16元/次
二级18元/次 三级20元/次 |
不另收挂号费和诊查费 |
| 救护车费 |
30元/次 超过5公里,每公里加3元 |
含来回里程,不含院前急救 |
| 取暖费 | 10元/天 | 单人间 |
| 6元/天 | 二人间 | |
| 5元/天 | 三人间 | |
| 3元/天 | 四人间以上 | |
| 空调降温费 | 15元/天 | 单人间 |
| 8元/天 | 二人间 | |
| 7元/天 | 三人间 | |
| 5元/天 | 四人间以上 | |
| 中央空调加收 |
取暖费3元/天 空调降温费1元/天 |
|
| 床位费 |
一级17元/天 二级32元/天 三级42元/天 |
单人间 |
|
一级10元/天 二级17元/天 三级22元/ |
二人间 | |
|
一级17元/天 二级12元/天 三级8元/ |
三人间 | |
|
一级12元/天 二级10元/天 三级7元/天 |
四人间以上 | |
| 百级300元/天
千级200元/天 万级100元/天 |
层流洁净病床床位费 (不另收空调费、取暖费) |
|
| 监护病床床位费 |
二级40元/天 三级50元/天 |
|
| 特殊防护病床床位费 |
二级40元/天 三级50元/ |
|
| 急诊观察床位费 |
一级5元/天 二级8元/天 三级10元/天 |
超过半天不足24小时按一天算,不足半天按半天算。 |
07
▽
为什么要给你们这个呢?就是怕以后朋友问你这些:武汉有什么好玩的?要花多少钱?好不好玩?千万不要一问三不知啊!


除了价格表
贴心的小乐还给你们
准备了武汉最新最全的通讯录
有了这本通讯录在武汉就畅通无阻啦!
再也不怕不知所措了!
08
▽
家里断电断水、宽带不通了、电视坏了,水电气网问题怎么办?可以拨打下面电话解决问题。
|
水、电、气、网 |
|
|
电信宽带 |
10000 |
|
移动宽带 |
10086 |
|
联通宽带 |
10010 |
|
长城宽带 |
95079 |
|
有线电视 |
96516 |
|
武汉电网服务 |
95598 |
|
武汉水务服务 |
96510 |
|
武汉燃气服务 |
96511 |
09
▽
查询快递,发快递,各大快递公司任你选。只要一个电话,足不出户,全世界都在你手里!
|
快递公司客服电话 |
|
|
顺丰客服 |
95338 |
|
中通客服 |
95311 |
|
申通客服 |
95543 |
|
韵达客服 |
95546 |
|
德邦客服 |
95353 |
|
EMS客服 |
11183 |
|
邮政包裹 |
11185 |
| 百世汇通客服 |
400-956-5656 |
|
宅急送客服 |
400-678-9000 |
|
全峰快递 |
400-100-0001 |
|
中铁快运客服 |
95572 |
|
中邮物流客服 |
11185 |
|
中国邮政平邮客服 |
11185 |
| 天天快递客服 | 400-188-8888 |
10
▽
天气冷不想出去吃,点外卖最方便啦!到点还没有送来,即可打电话咨询。
|
外卖送餐电话 |
|
|
百度外卖 |
400-011-7777 |
|
饿了么 |
1010-5757 |
|
必胜客 |
400-812-3123 |
|
肯德基 |
400-882-3823 |
|
麦当劳 |
400-851-7517 |
△以上外卖,也可登录相应官网进行注册下单,也可以在上面找商家的电话,直接电话订餐。
11
▽
|
网购客服咨询电话 |
|
|
淘宝网 |
0571-88158198 |
|
支付宝 |
95188 |
|
京东商城 |
0527-88105500 |
|
1号店 |
400-007-1111 |
|
当当网 |
400-106-6666 |
|
亚马逊 |
400-810-5666 |
12
▽
|
通讯客服电话 |
|
|
中国移动客服 |
10086 |
|
中国移动查话费 |
1008611 |
|
中国移动手机充值 |
13800138000 |
|
中国联通客服 |
10010 |
|
中国联通充值 |
10011 |
|
中国电信客服 |
10000 |
|
中国铁通服务 |
10050 |
13
▽
银行卡丢失了,密码被锁了改怎么办?关于银行卡、信用卡以及保险问题,均可以咨询各大银行客服热线。

|
各大银行客服热线 |
|
|
中国银行 |
95566 |
|
工商银行 |
95588 |
|
农业银行 |
95599 |
|
建设银行 |
95533 |
|
交通银行 |
95559 |
|
招商银行 |
95555 |
|
光大银行 |
95595 |
|
平安银行 |
95511 |
|
广发银行 |
400-830-8003 |
|
中信银行 |
95558 |
|
浦发银行 |
95528 |
|
民生银行 |
95568 |
|
华夏银行 |
95577 |
|
邮储银行 |
95580 |
|
武汉农村商业银行 |
96555 |
|
汉口银行 |
400-609-6558 |
|
平安保险公司 |
95511 |
|
人民保险公司 |
95518 |
|
人寿保险公司 |
95519 |
|
太平洋保险公司 |
95500 |
|
新华人寿保险公司 |
95567 |
|
泰康人寿保险公司 |
95522 |
|
生命人寿保险公司 |
95535 |
14
▽
|
武汉各大汽车客运站 |
|
|
宏基客运站 |
027-88074966 |
|
傅家坡客运站 |
027-87274816 |
|
新荣客运站 |
027-85777988 |
15
▽

|
预定车票/机票电话 |
|
|
火车票 |
95105105 |
|
机票国航服务热线 |
95583 |
|
机票东航服务热线 |
95530 |
|
机票南航服务热线 |
95539 |
|
机票海航服务热线 |
95339 |
|
天河机场服务热线 |
027-96577 |
|
天河机场订票热线 |
027-83666666 |
|
天河机场投诉电话 |
027-85819315 |
16
▽
电话查询社保、公积金的信息 。比如提取住房公积金、*款贷**,医保报销的比例,漏交社保要怎么补缴、换地方工作后社保要怎么转移等等问题。

|
社保、公积金 |
|
|
武汉社保 |
027-12333 |
|
武汉住房公积金 |
027-12329 |
17
▼
关于武汉报案,落户、居住证、身份证、驾驶证、通行证、出入境、寻人寻亲、物品招领、案件咨询等等问题。

|
武汉公安 |
|
|
举报 |
110 |
|
投诉 |
12389 |
|
咨询 |
85395115 85396789 |
18
▼
孩子教育问题。咨询小孩外地转学、外地上学有什么条件等等。
|
孩子教育咨询电话 |
|
|
武汉市教育局 |
027-65608407 |
|
武汉市招考办公室 |
027-85659255 |
|
武汉勤工俭学管理处 |
027-82775645 |
|
武汉学生资助管理中心 |
027-82781321 |
19
▽
|
各大医院咨询热线 |
|
|
武汉同济医院 |
027-83662688 |
|
武汉协和医院 |
027-85726114 |
|
人民医院 |
027-88041911 |
|
中南医院医院 |
027-67812888 |
|
武汉市中心医院 |
027-82211499 |
|
武汉市第一医院 |
027-85860666 |
|
广州军区武汉总医院 |
027-50773333 |
|
湖北省妇幼保健院 |
027-87862877 |
20
▼
各种办理出入境、护照的问题。例如,在武汉办理出国护照,护照变更、加注和赴港澳台地区的单独签注等等。
|
出入境办理 |
|
|
市公安局出入境管理局 |
12580-0(咨询) 85395370(值班) 85395382(投诉) |
|
江岸分局 |
85395529 |
|
江汉分局 |
85767006转8029 |
|
硚口分局 |
83773327 |
|
汉阳分局 |
85393361 |
|
武昌分局 |
88922223 |
|
青山分局 |
86385608 |
|
洪山分局 |
65397012 |
|
东西湖分局 |
83255896 |
|
蔡甸分局 |
69813575 |
|
江夏分局 |
85398704 |
|
黄陂分局 |
61006271 |
|
新洲分局 |
89354119 |
|
武汉经济技术开发区(沌口)分局 |
84809868 |
|
东湖新技术开发区分局 |
50777171 |
|
化学工业区分局 |
86869002 |
21
▽
各种维权、投诉和监督电话,只要你觉得你的权益受到损失,就可以一个电话,投诉!

|
热线维权举报电话 |
|
|
市环保局 |
12369 |
|
市城管局 |
85797197 |
|
市工商局 |
12315 |
|
武汉铁路公安局 |
027-51167277 |
|
社区服务热线 |
96596 |
|
武汉市物价局 |
12358 |
|
武汉市旅游投诉 |
027-87124700 |
22
▽
|
新闻爆料电话 |
|
|
武汉晨报 |
027-85777777 |
|
武汉晚报 |
027-82333333 |
|
经视直播 |
027-87311111 |
|
长江日报 |
027-59222222 |
|
楚天金报 |
027-86788888 |
23
▽
还有一个万能的电话:市长热线1234 5。这是一个“神奇”的电话,基本上你在武汉生活遇到的大事小事,都能打这个电话。除了咨询,还可以投诉问题哦。

注:文中电话均来源于各部门、单位官方网站,请以实际情况和官方最新通知为准。
怎么样?是不是特别全?!
所以,以后你想去哪里干什么
提前一个电话就搞定!
赶紧收着以备不时之需吧!
*END*
部分来源武汉潮生活、武汉吃喝玩乐、乐活武汉综合整理