华三h3c交换机恢复出厂设置 (杭州华三h3c s7503e核心交换机特价)

弱电学习圈VIP群已经建立,欢迎大家进群后讨论技术问题,设计方案,投标、施工,工程合作,产品对接等方面,都可以。其中VIP群里大部分人员都是工程商,施工分包商,设计院设计师,公司老板,技术总监、厂家、甲方等。

前面我们发布了一些关于h3c交换机配置案例,有不少 弱电学习圈VIP群 中的群友反映命令看不懂,有没有更基础的内容,本期我们一起来了解下H3C最详细的基础命令。

一、不知道密码,如何恢复出厂设置

1、 开机启动,Ctrl+B进入bootrom菜单,选择恢复出厂设置。

2、用com线连上电脑,用超级终端进入,然后重启电脑,看提示按ctrl+b进入bootrom模式,然后按照菜单提示删除flash中的.cfg文件,然后重启就可以了。

二、将Trunk端口添加到vlan中

Trunk端口可以允许多个VLAN通过,也就是可以加入多个VLAN,所以Trunk端口的VLAN加入不可能是一个一个地加,而是采取批量添加的方式进行。但只能在以太网端口视图下进行配置,配置步骤如表7-11所示。

【示例1】使用port trunk permit vlan命令将中继端口Ethernet2/0/1加入到2、6、10、50~100 VLAN中。

1. <H3C> system-view

2. System View: return to User View with Ctrl+Z.

3. [H3C] interface Ethernet2/0/1

4. [H3C-Ethernet2/0/1] port trunk permit vlan 2 6 10 50 to 100

5. Please wait...

6. Done.

表7-11 把Trunk端口添加到VLAN中的步骤

步骤

命令

用途说明

1

system-view

例如:<sysname> system-view

进入系统视图

2

interface interface-type interface-number

例如:[sysname] interface GigabitEthernet 1/0/1

进入以太网端口视图或端口组视图或二层聚合端口(三者必选其一)。进入以太网端口视图后,下面进行的配置只在当前端口下生效;进入端口组视图后,下面进行的配置将在端口组中的所有端口下生效;在二层聚合端口视图下执行该命令,则该配置将对二层聚合端口以及相应的所有成员端口生效。在配置过程中,如果某个成员端口配置失败,系统会自动跳过该成员端口继续配置其他成员端口;如果二层聚合端口配置失败,则不会再配置成员端口

port-group { manual port-group-name | aggregation agg-id }和 interface bridge-aggregation interface-number 命令仅适用于少数支持端口组和二层聚合端口的H3C交换机系列,如S5500、S5100、S7500E等

port-group { manual port-group-name | aggregation agg-id }

例如:[Sysname] port-group manual group 1

interface bridge-aggregation interface-number

例如:[Sysname] interface bridge-aggregation 1

3

port link-type trunk

例如:[sysname- GigabitEthernet1/0/1] port link-type trunk

配置端口的链路类型为Trunk类型。交换机二层端口链路默认为Access类型,必须要使用本步命令进行转换,但不能直接在Hybrid端口上使用该命令转换成Trunk链路,而是要先使用 port link-type access 命令把该链路转换成Access链路,然后再使用本步命令转换成Trunk链路

4

port trunk permit vlan { vlan-id-list | all }

例如:[sysname-GigabitEthernet1/0/1] port trunkpermit vlan 2 to 10

将以上Trunk端口加入到一个或多个VLAN,以实现允许来自指定VLAN的数据包通过(也就是Cisco IOS中所说的VLAN修剪)

二选一参数 vlan-id-list = [ vlan-id1 [ to vlan-id2 ] ]&<1-10>用于指定Trunk端口允许加入的VLAN的范围, vlan-id 取值范围为1~4094。&<1-10>表示前面的参数最多可以重复输入10次,如果是分离VLAN,则各VLAN间用空格分隔

二选一选项 all 用来指定将以上中继口加入到所有VLAN中

默认情况下,所有Trunk端口只允许VLAN 1通过,可以用 undo port trunk permit vlan { vlan-id-list | all }命令将Trunk端口从指定的VLAN中删除。如果多次使用 port trunk permit vlan 命令,那么Trunk端口上允许通过的VLAN是这些 vlan-id-list 的集合

5

port trunk pvid vlan vlan-id

例如:[sysname-GigabitEthernet1/0/1] port trunk pvid vlan 10

(可选)设置以上Trunk端口的默认VLAN,参数 vlan-id 的取值范围为1~4094。本Trunk端口的默认VLAN ID和相连的对端交换机的Trunk端口的默认VLAN ID必须一致,否则报文将不能正确传输。而且必须设置为非主机所在VLAN的VLAN ID(通常是设置为VLAN 1,因为VLAN 1是任何端口都默认属于的端口,而且一般不添加主机,仅用于管理用途)。默认情况下,Trunk端口的默认VLAN为VLAN 1,可以用 undo port trunk pvid 命令恢复端口的默认VLAN ID,也就是1

【示例2】使用undo port trunk permit vlan命令将中继端口Ethernet2/0/1从VLAN 1中删除。

三、H3C交换机基础配置说明

1、以太网端口的链路类型

Access link:只能允许某一个vlan的untagged数据流通过。

Trunk link:允许多个vlan的tagged数据流和某一个vlan的untagged数据流通过。

Hybrid link:允许多个vlan的tagged数据流和多个vlan的untagged数据流通过。

hybrid link端口可以允许多个vlan的报文发送时不携带标签,而Trunk端口只允许缺省vlan的报文发送时不携带标签。

三种类型的端口可以共存在一台设备上。

2、VLAN配置命令

创建vlan vlan 100 (1-4094)

删除vlan undo vlan 100(1-4094)

在vlan中添加端口 portethernet 2/0/1

在vlan中删除端口 undo port ethernet 2/0/1

将端口加入到vlan port access vlan 100 (1-4094)

将端口脱离vlan undoport access vlan 100 (1-4094)

显示vlan信息 display vlan VLANID (1-4094)

定义端口为Trunk port link-type trunk

删除端口的Trunk属性 undo portlink-type

定义端口可以传输的vlan port trunk permit vlan VLANID

trunk链路允许所有的vlan通过: port trunk permit vlan all

在端口中删除可以传输的vlan: undo port trunk permit vlan VLANID

3、静态路由的配置命令和示例

[H3C]iproute-static ip-address{mask|mask-length} {interface-typeinterface-name|nexthop-address} [perference value] [reject|blackhole]

例如:

ip route-static 129.1.0.0 16 10.0.0.2

ip route-static 129.1.0.0 255.255.0.0 10.0.0.2

ip route-static 129.1.0.0 16 Serial 2/0

四、H3C交换机常用配置命令

1、配置主机名 [H3C]systemname H3C

2、配置console口密码 #进入系统视图。<H3C> system-view#进入AUX用户界面视图。[H3C] user-interface aux 0#设置通过Console口登录交换机的用户进行Password认证。[H3C-ui-aux0] authentication-mode password#设置用户的认证口令为加密方式,口令为123456。[H3C-ui-aux0] set authentication passwordcipher 123456#设置从AUX用户界面登录后可以访问的命令级别为2级。[H3C-ui-aux0] user privilege level 2 3、配置Telnet #进入系统视图。<H3C> system-view#进入VTY0用户界面视图。[H3C] user-interface vty 0#设置通过VTY0口登录交换机的用户进行Password认证。[H3C-ui-vty0] authentication-mode password#设置用户的认证口令为密码方式,口令为123456。[H3C-ui-vty0] set authentication passwordcipher 123456#设置从VTY0用户界面登录后可以访问的命令级别为2级。[H3C-ui-vty0] user privilege level 2#设置VTY0用户界面支持Telnet协议。[H3C-ui-vty0] protocol inbound telnet 4、配置交换机VLAN 1管理地址 <H3C> system-view[H3C] interface vlan-interface 1[H3C-VLAN-interface1] ip address192.168.0.129 255.255.255.0 5、配置交换机网关地址 [H3C]ip route-static 0.0.0.00.0.0.0 192.168.0.1 6、配置HTTP服务 [H3C] local-user admin #创建http用户[H3C-luser-admin] service-type telnet [H3C-luser-admin] authorization-attributelevel 3[H3C-luser-admin] password cipheradmin #设置http用户密码,并加密显示 7、配置SNMP [H3C]snmp-agent[H3C]snmp-agent community read123456 #设置snmp团体名称,权限为只读[H3C]snmp-agent sys-info version v1 v2c #设置snmp版本v1和v2 8、Qos端口限速 [H3C] interface gigabitethernet 1/0/1#配置限速参数,端口进/出速率限制为5120kbps。[H3C-GigabitEthernet1/0/1] qos lr inboundcir 5120[H3C-GigabitEthernet1/0/1] qos lr outboundcir 5120 9、创建VLAN [H3C] vlan 100 10、删除VLAN [H3C] undo vlan 100 11、将端口加入vlan 100 [H3C] interface GigabitEthernet 1/0/24[H3C] port access vlan 100

12、查看VLAN [H3C]display vlan all 12、查看端口状态 [H3C]display interface GigabitEthernet1/0/24 14、启用端口 [H3C]interface GigabitEthernet 1/0/24[H3C]undo shutdown 15、关闭端口 [H3C]interface GigabitEthernet 1/0/24[H3C]shutdown 16、查看MAC地址列表 [H3C]display mac-address 17、查看arp信息 [H3C]display arp 18、查看current配置 [H3C]display current-configuration 19、查看saved配置 [H3C]display saved-configuration注:current配置是保存在交换机内存里面,当交换机重启时,不会生效要交换机重启时生效,必须保存在saved-configureation配置里 20、保存交换机配置 [H3C]save

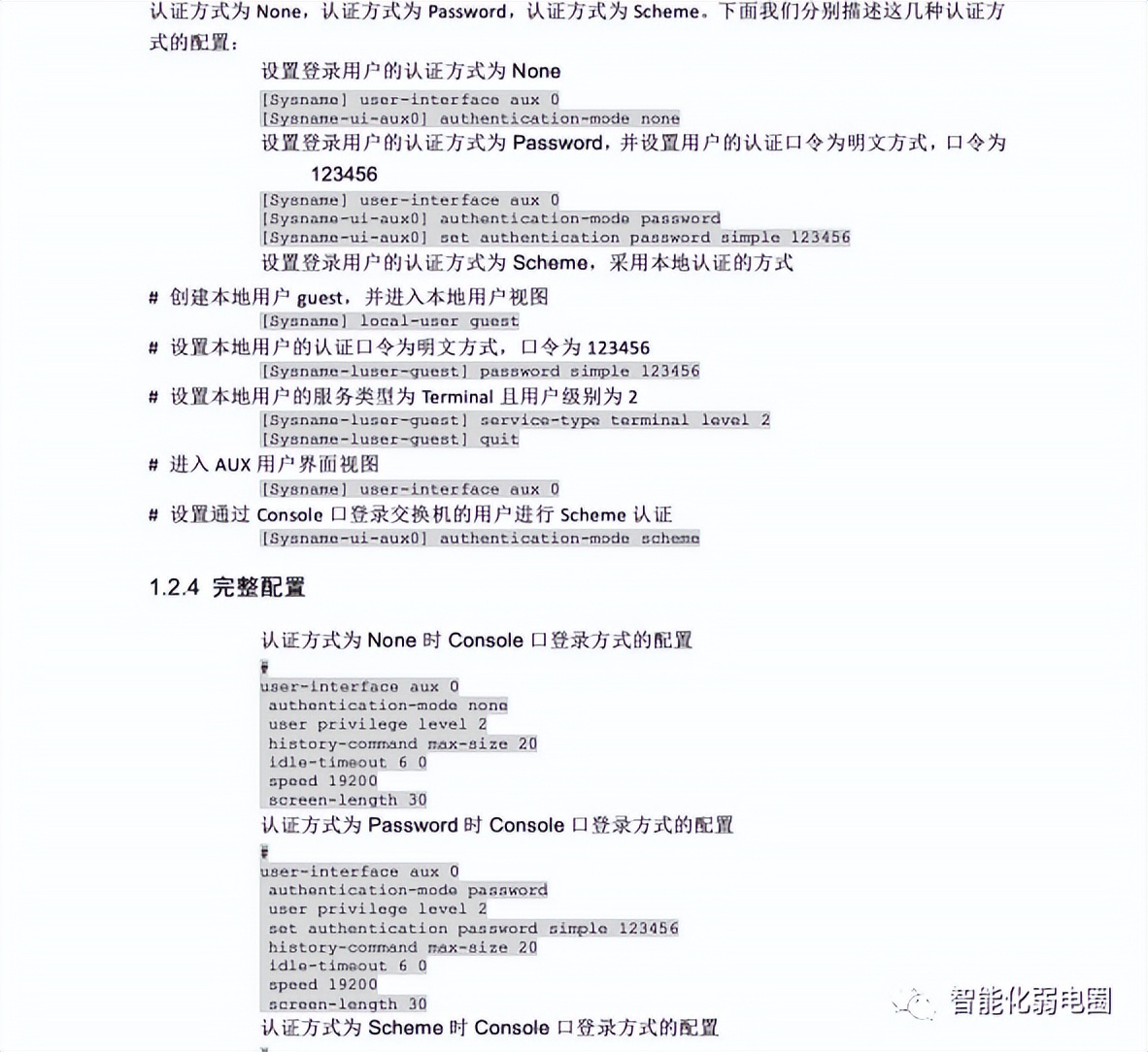
当然如果你对H3C的交换机配置仍然有诸多不了解,这里面 弱电学习圈VIP群 分享一份关于 《华三交换机配置手册》 ,有需要的朋友可以去*载下**下。

附华三交换机配置手册:

杭州华三h3cs7503e核心交换机特价,华三h3cs1208d-a8口全千兆交换机

杭州华三h3cs7503e核心交换机特价,华三h3cs1208d-a8口全千兆交换机

杭州华三h3cs7503e核心交换机特价,华三h3cs1208d-a8口全千兆交换机

杭州华三h3cs7503e核心交换机特价,华三h3cs1208d-a8口全千兆交换机

杭州华三h3cs7503e核心交换机特价,华三h3cs1208d-a8口全千兆交换机

杭州华三h3cs7503e核心交换机特价,华三h3cs1208d-a8口全千兆交换机

杭州华三h3cs7503e核心交换机特价,华三h3cs1208d-a8口全千兆交换机

杭州华三h3cs7503e核心交换机特价,华三h3cs1208d-a8口全千兆交换机

杭州华三h3cs7503e核心交换机特价,华三h3cs1208d-a8口全千兆交换机

杭州华三h3cs7503e核心交换机特价,华三h3cs1208d-a8口全千兆交换机

杭州华三h3cs7503e核心交换机特价,华三h3cs1208d-a8口全千兆交换机

杭州华三h3cs7503e核心交换机特价,华三h3cs1208d-a8口全千兆交换机

杭州华三h3cs7503e核心交换机特价,华三h3cs1208d-a8口全千兆交换机

杭州华三h3cs7503e核心交换机特价,华三h3cs1208d-a8口全千兆交换机

杭州华三h3cs7503e核心交换机特价,华三h3cs1208d-a8口全千兆交换机

杭州华三h3cs7503e核心交换机特价,华三h3cs1208d-a8口全千兆交换机

杭州华三h3cs7503e核心交换机特价,华三h3cs1208d-a8口全千兆交换机

杭州华三h3cs7503e核心交换机特价,华三h3cs1208d-a8口全千兆交换机

杭州华三h3cs7503e核心交换机特价,华三h3cs1208d-a8口全千兆交换机

杭州华三h3cs7503e核心交换机特价,华三h3cs1208d-a8口全千兆交换机