近些年来,我国人均收入都在不断提高,越来越多的家庭奔向了小康生活,汽车也成为了人们出行生活的必备品,能大大的提高工作效率,国家近期也出台了一些关于购车的政策,没有买车的家庭一定要了解一下!

这些政策的内容是关于汽车的购置税,2018年1月1日前,1.6L或以下的汽车只收取百分之7.5的购置税税率,在2018年1月1日,这个税率将恢复到百分之10,这对于税率还没恢复之前购买汽车的车主是一个福音!


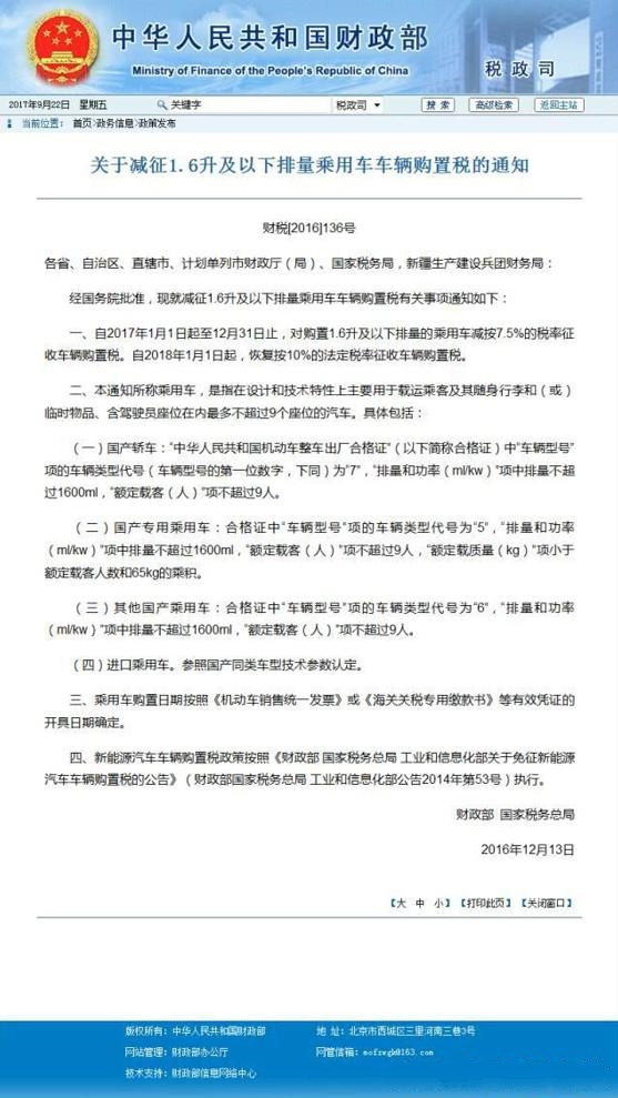
买过汽车的车主我们都知道,购买汽车时要缴纳汽车购置税,购置税的征用范围也十分广泛,不清楚车辆购置税的朋友可以通过下图了解一下。

大家不要小看这百分之2.5的变动,能节省不少费用,举个例子来讲,车主在2018年1月1日之前购买一辆15万元1.6L以下的汽车,能节省3205元的购置税费用,这对于普通人来说也是一笔不小的数目。

这个3205元是怎样得到的呢?我想大家都很困惑。汽车购置税的就算方法就是用计税价格乘以税率得到应纳税额,2018年1月1日前新车的购置税额=购车价格/1.17X7.5%,之后就要X10%,两者相减就等于3205元,此外*口车进**的税率要更高,要加上各种关税价和消费税。

如今汽车已经越来越普遍,对于没有车辆的家庭要趁此时机购车。国家出台这项政策也是为了刺激汽车消费市场,对于10万元价位的车辆时最好的选择,消费者手头不宽裕时还可以通过分期付款的方式,你对这项政策的出台有什么看法?与朋友们分享、交流一下!