
思维与现象的统一
八卦的基本原理
中国人习惯于系统性思维,而这种传统的起源,来自于“八卦”。古人通过研究,分析万物的共性,提出了“八卦”模型,在《系辞》中有着这样的记载:“古者包牺氏之王天下也,仰则观象于天,俯则观法于地,观鸟兽之文与天地之宜,近取诸身,远取诸物,于是始作八卦,以通神明之德,以类万物之情。”
“八卦”模型建立在三个公理之上,第一:万物都会维持自身的存在并不断寻求机会发展。第二:随着发展,万物内部结构都会呈现层次性。第三:万物发展都遵循相似的周期性。(可以参考:我们该如何学习《易经》:八卦中蕴含的三个基本原理)
在这三个公理的基础上,我们可以得到一些关于八卦的基本认识。首先,中华文明认为万物在不受外界不良影响的情况下,会自然的发展,而且这种发展会倾向于顺应“道”所描述的规律。这也是道家提倡“无为”的思想基础。
其次,分层的观念,以及为了进一步分析层次内的情况提出的五行思想(《易经》基础“八卦”:为什么要引入五行的概念?)为我们细致的分析系统内部结构提供了思想工具。并且由此衍生出了“位”的概念:任何事物都需要在系统的结构中找到相应的定位,特定的位又对应着一定的权力和责任。
第三:三个公理的结合造就了“八卦”模型,八个卦象代表了不同的系统内部结构,对应着系统发展所处的周期阶段。细致的分析八个卦象中层次之间的关系,演变的条件,对外呈现的现象等等问题,就能作为普遍性原理拓展到对万物的认识上。
所以,理解“八卦”的基本原理,分析“八卦”中所蕴含的智慧,然后格物致知,坚定对“道”的认识,“强立而不反,谓之大成。夫然后足以化民易俗,近者说服而远者怀之,此大学之道也。”(《礼记•学记》)
研究事物结构的分层思想
利用“八卦”思想分析问题,需要注意两个方面:第一是事物的结构。第二是根据“八卦”原理推测的结构变化。联系结构和其变化的就是事件。
研究事物结构的最基本思路是分层。比如我们非常熟悉的天下、国、家;王,诸侯,君子;志,行,思;圣人,君子,小人等等。通过对所研究的问题分层,分析每个层次中的事物,再分析不同层次之间的关系,根据“道”的规律分析变化的规则,就能基本掌握一个系统的状态。
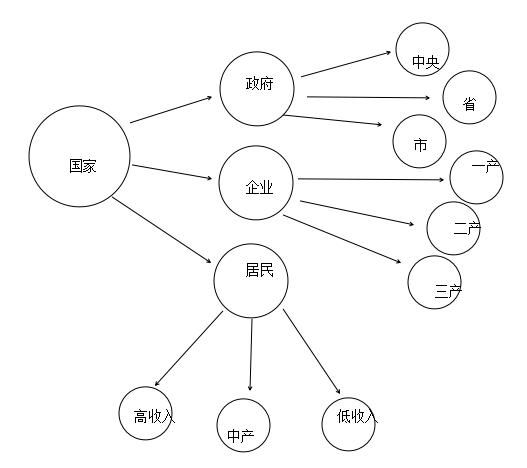
这套体系在我们今天仍然是分析系统问题的基本思路,比如宏观经济学中,对政府、企业、居民分层,分别研究三者的行为规律,研究他们之间的影响,变化的周期等等。
多系统间的相互影响
“八卦”是研究单一系统的模型,但是现实中,我们经常遇到的不是独立发展的单一系统,而是相互影响的复杂系统。这就需要对八卦模型进行扩展,古人也是基于此需要,扩展了“八卦”模型,建立了六十四卦,以这个更加强大的思维模型来分析万物在系统中的行为,及其与其他系统之间的互动情况。所以在《礼记•经解》中说:“洁静精微而不贼,则深于《易》者也。”

六十卦模型
《系辞》中说:“六爻之动,三极之道也。”
“兼三才而两之,故六。六者非它也,三材之道也。”
“八卦成列,象在其中矣;因而重之,爻在其中矣;刚柔相推,变在其中焉;”
这些论述,都是对六十四卦基本思想的阐述。首先有了八卦,分析万物变化的基本规律,“道”。进一步分析相互影响的系统,因此将八卦相重,形成六十四卦。每一个系统都会顺应“自然”,变化与发展,他们之间为了自身的发展相互影响,各自又会出现什么样的行为,借助*四六**卦的思维模型,我们就能够更深入的分析这些问题。
由“八卦”模型衍生出的系统分析方法及其简化
仅仅因为观察到现实中的事物是相互影响的,由此而八卦相叠,出现六十四卦的思维模型,当然过于草率。其实六十四卦模型的出现,是对八卦模型思考的必然结果。

细分八卦
如果我们把一个八卦看做一个系统,对这个系统分层,研究系统的结构和变化。比如一个国家的经济情况,我们可以将其分为政府、企业、居民三个部分,分析他们之间的相互联系和整体变化。但是很多时候,我们需要关注的是其中的某一个部分,例如很多朋友都炒股,虽然也会注意一下国家政策的变化,政府投资等等事情,也会了解一下人口变化,居民消费,就业等。但主要还是关注企业或者某个行业的情况。这个时候,就需要对企业代表的经济体系进行分层。
以前我们对经济体系的分层主要是第一产业,第二产业和第三产业。对他们的研究又可以看做一个整体,并继续分层。比如将第一产业看做一个整体来研究。

现代国家的一般划分
佛家说,一花一世界,一叶一菩提。《庄子·天下》曰:“至大无外,谓之大一;至小无内,谓之小一。”《管子·心术上》讲:“道在天地之间也,其大无外,其小无内。”古人之所以这么讲,就是因为任何一个大的系统,都是由许许多多次一级的子系统组成的;次一级的子系统又包含无数更次一级的子系统。这些大小系统的演变都有着共性——“万物莫不遵道而贵德”《道德经》。
在这样的思想指导下,一个系统可以看做一个八卦,其中的子系统又可以看做一个八卦,往下细分,无穷无尽。

细分八卦
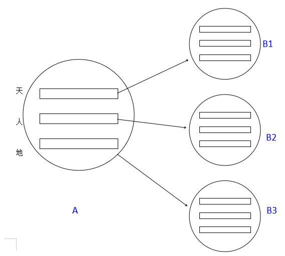
我们再回来看这张图,将左边的A系统中,天、人、地三个部分分别看做一个系统,也就是右边的B1、B2、B3,就是说,如果为了进一步思考A系统的内部结构和变化的过程,我们应该将其分解为三个子系统,这三个子系统应该组成一个九爻的模型,也就是64*8,共512卦。
这样进行分析当然是可行的,但是《易经》的思路是“易简,而天下之理得。”也就是不影响思考准确性的情况下,尽可能精简模型。那么这个九爻的模型是否可以精简呢?
首先,A系统作为一个整体,我们要细致的研究其内部结构,变化发展的规律,按照分层的方法,除了思考其每个层次的具体情况,就需要对两两之间的影响进行思考。列举出来就是:地,人;地,天;人,地;这三对情况。为什么没有天,人;天,地;人,地这三种情呢?这是由于在八卦系统中,定位有着非常重要的意义,处于不同的位,同一系统对外的影响是不同的。所以我们必须保证层次细分后两两之间的相对定位与其在更高系统中的定位是一致的。如上图,A中的地、天关系在细分后仍然要保持B3为内卦,B1为外卦。
也就是说,我们可以在思考具体问题的时候,将A系统中的三个层次之间的关系简化为两两之间的关系来考虑。
其次,系统中三个层次之间的关系之所以能够简化,还在于,系统发展的过程中,三个层次并不是同时变化,往往是某个或某两个层次为主导,而另一个或两个层次不变,相当于整个系统的锚,让系统保持相对稳定。也就是说,在分析问题时,我们可以通过抓住主要矛盾,忽略次要矛盾,来降低问题分析的难度。
比如离卦向震卦的转变过程,参与的主要是三爻(天)与二爻(人),初爻对这个阶段变化的影响较小。所以,这个阶段我们只需要考虑二爻和三爻细分的情况,如下图:

系统深入分析时的简化
巽卦向坎卦的转变,中爻的影响较少,所以,我们可以简化为:

系统深入分析的简化
当然,我们还可以根据自己需要分析的具体问题,来进行细分。
通过简化的方法,我们可以发现,虽然一个系统由三个层次组成,但是具体研究的时候,可以通过抓主要矛盾,分析两两之间的关系,细化主要层次,来把握整个系统的演变情况。这也是我们可以通过六十四卦来分析复杂问题的原因。这样的细分可以一直进行下去,直到我们将所要分析的具体事件和大的系统联系起来,相当于形成了一个树形结构。通过细分的方法,实现了牵一发而动全身的思维方式,为我们中国人深入,细致的思考问题提供了思维模型,故“知至至之,可与言几也。”
《易经》中的一般用法以及更多思考
在《易经》中,六十四卦的分层关系,基本上如同上文所论述的,是一个系统中三个层次中某两个层次的细化。比如鼎卦、井卦、剥卦等,通过空间中的上下关系来反应层次结构。
需卦、同人等卦通过地域上的远近关系来反应层次结构。
我们还需要考虑,系统中的其他很多种关系是否可以转化为两两关系,例如中爻代表的人这个层次与系统整体的关系;两个系统中的某两个层次之间的关系;同层次中的事物等等。
这也是《易经》系统应该发展的方向,我们不需要把《易经》神秘化,《易经》是古人用来认识世界的逻辑工具,它蕴含了深刻的哲理,“道可道,非常道”,对于“道”的追求和思考是无止境的,我们不应该妄自菲薄,也不该自鸣得意,正确的认识,苟日新,日日新,又日新,才能让《易经》在新的时代重现生机。