什么是泵?
泵,是一种用于输送液体,或使液体增压的机械。
最早出现的泵是用来供水的,而且,是我们中国人发明的:

当然,很多人不把它叫做泵,叫做“水风车”。
后来,在公元前300年左右,阿基米德发明了一种泵,称为“阿基米德式螺旋抽水机”,至今仍有厂家在生产,这个就很像现代泵的样子,只是将图里的手柄换成电动的了。

泵的用途
(1)液体从低压区到高压区

(2)液体从低液位到高液位

(3)远距离输送液体

离心泵
泵的种类非常多,在这里我们介绍最基本的“离心泵”,它的构造如下:

工作原理是:液体随叶轮旋转,在离心力的作用下沿叶片间通道向外缘运动,速度增加、机械能提高。液体离开叶轮进入蜗壳,蜗壳流道逐渐扩大、流体速度减慢,液体动能转换为静压能,压强不断升高,最后沿切向流出蜗壳通过导管排出:

工作过程的动画效果如下:

叶轮
叶轮(Impeller)是将原动机的机械能传递给液体,提高液体能量的核心部件。它有开式、半开式及闭式叶轮三种类型:

- 开式叶轮没有前盘和后盘而只有叶片,多用于输送含有杂质的液体,如污水泵的叶轮就是采用开式叶轮的。
- 半开式叶轮只设后盘。
- 闭式叶轮既有前盘也有后盘,清水泵的叶轮都是闭式叶轮。
叶轮应有足够的强度和钢度,流道形状符合液体的流动规律,流道表面粗糙度较小;材料应具有较好的耐磨性;结构简单,制造工艺性好。离心泵的叶轮一般都是后向叶型,通过铸造而成。
泵壳
泵壳收集来自叶轮的液体,并使部分液体的动能转换为压力能,最后将液体均匀地引向次级叶轮或导向排出口。
单级离心式泵的机壳大都为螺旋形蜗式机壳,它具有制造方便、效率高的特点。蜗机的输出应和叶轮的旋转保持一致方向:

密封装置
密封装置(Stuffing box)主要用来防止压力增加时液体的泄漏。密封装置有很多种类型,用得最多的是填料式密封和机械式密封。
填料密封是将一些松软的填料用一定压力压紧在轴上达到密封目的。软填料为浸油或涂石墨的石棉绳,将其放入填料函与泵轴之间,将压盖压紧迫使它产生变形达到密封。填料在使用一段时间后会损坏,需要定期检查和置换。

机械密封装置有两个硬质且光滑的表面,一个静态一个旋转。这种密封装置可以达到很好的密封要求,但不能用于含杂质液体输送系统,因为其光滑表面会被破环而失去密封作用。这种密封装置在液体循环系统中非常普遍:

汽蚀
汽蚀是液体在高速流动和压力变化条件下,与液体接触的金属表面上发生洞穴状腐蚀的现象。

汽蚀常发生在如离心泵叶片叶端的高速减压区,在此形成空穴,空穴在高压区被压破并产生冲击压力,破坏金属表面上的保护膜,使腐蚀速度加快,其特征是先在金属表面形成许多细小的麻点,然后逐渐扩大成洞穴。

重要参数
(1)流量
泵在单位时间内排出液体的体积叫流量,用Q表示,单位为立方米/小时(m3/h)。
(2)扬程
单位重量液体通过泵后所获得的能量叫扬程。泵的扬程包括吸程在内,近似为泵出口和入口压力差。扬程用“H”表示,单位为米(m),即泵抽送液体的液柱高度。
(3)转速
泵轴单位时间的转数,用“n”表示,单位为r/min。
(4)功率
泵的功率指输入功率,即原动机传到泵轴上的功率,又称轴功率,用P表示。泵的有效功率又称为输出功率,用Pe表示。单位为W。
泵的效率是指,有效功率与输入功率之比,用η表示,单位为百分比。
(5)气蚀余量
气蚀余量是指在泵吸入口处单位重量液所具有的超过汽化压力的富余能量,用NPSH表示,单位为米。根据气蚀余量可以计算泵的“吸程”,即泵允许吸液体的真空度,亦即泵允许的几何安装高度。
特性曲线
通常把描述主要性能参数之间的关系曲线,称为泵的特性曲线,包括:流量-扬程曲线(Q-H),流量-功率曲线(Q-N),流量-效率曲线(Q-η),流量-气蚀余量曲线(Q-NPSH)。

离心泵的特性曲线由制造厂附于产品样本中,是指导正确选择和操作离心泵的主要依据。
离心泵的运行
(1)运行前的准备工作
- 检查泵出、入口管线上的阀门、法兰地脚螺栓、联轴器、温度计和压力表等。
- 检查泵的运转情况,先盘车,听是否有杂音,看是否灵活。
- 打开入口阀,排出泵体内的气体,给泵内充满所要输送的液体,再关死出口阀。
- 往泵的油箱加好润滑油或润滑脂。
- 给冷却水,打开压力表,看是否灵敏。
- 检查安全设备如对轮罩、接地线等。
- 对热油泵看预热情况,使泵体温度不能低于界质温度40度。
- 与各有关岗位、有关单位联系好。做好启动准备。
(2)正常启动
- 准备工作经检查正常后可启动泵。启动后应注意电流表,泵转向,压力表,泄漏等情况,一切正常后再慢慢打开出口阀。
- (未打开出口阀前泵运转不得超过3分钟,否则液体在泵内强制循环后温度升高,液体汽化会产生抽空等现象。)
- 检查泵的轴承温度不得大于65度,电机温度不得大于70度。
- 可用泵出口阀门调节流量。
- 观察出口压力表、电流表的波动情况。
- 检查泵的运行、振动、泄漏情况。
- 检查泵冷却水的供应情况,润滑油液面的变化情况。
- 打封油的泵,封油压力至少高出泵出口压力0.05-0.1MPa.
- 对于长周期运转的泵,要定期更换润滑油或润滑脂,保证泵在良好的润滑状态下工作。
(3) 停止
- 慢慢关死出口阀门。
- 切断电源后关入口阀,压力表阀。
- 热油泵,待泵体温度降低后停冷却水和封油。
- 在冬季,对停下来的泵要放掉泵内液体,并采取必要的防冻措施。
- 定时检查、盘车。
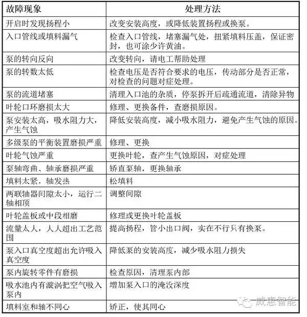
离心泵的故障
