在农村,人们的收入无非就是靠种植、养殖以及外出打工。但是今年由于情况比较特殊,农民的经济收入也造成了一定的损失,尤其是一些特殊的养殖户。从春节到现在,这些养殖户的日子都过得非常煎熬。在之前,相比于传统的养殖行业,这些特殊养殖行业利润还是不错的,当然投入的成本也是不少的。

传统养殖与特殊养殖的区别
- 相对于传统养殖,特殊养殖要少一些。传统养殖一般都是养殖牛、羊、猪,以及家禽等。而特殊养殖也就是一些牛蛙、棘胸蛙等,一些不常见的野生的国家允许养殖的野生物种。
- 传统养殖经过很长时间的磨合,市场行情已经很成熟了,但是今年猪肉价格确实是出人意料,但是其它的都相对稳定。而特殊养殖的市场行情可能就没有那么成熟,但是价格依旧很高,所谓物以稀而贵,但也避免不了一些外来因素的干扰,但总体来说还是不错的。

行情一直不错的特殊养殖行业却遭遇危机
棘胸蛙是特殊养殖中的一类,棘胸蛙又叫石蛙。石蛙起初是一种野生的物种,但是随着人们的需求,渐渐被加入到养殖行业中,开始被人工养殖。石蛙的养殖对于养殖户来说利润是非常大的,虽然个头不算太大,但是一只也可以卖到上百块钱,想想都是赚钱的买卖啊,但最主要的是市场需求量大,而数量少的原因,导致价格居高不下。

随着行情不断向上发展,越来越多的农民加入特殊养殖行业中,有的农民确实赚了钱,但是有的农民因为养殖技术的原因也有赔本的,所以搞养殖也是存在着一定的风险的,而石蛙养殖成本也是不少的。慢慢的,更多的农民加入到队伍中,也想从中获取一杯羹。随着时间的推移,农民的养殖技术越来越成熟,也赚了不少钱,农民都很开始,可天灾*祸人**躲不过啊。

今年一场突如其来的疫情,把这一切给终结了。“新冠”是一种具有传染性的疾病,官方给出的结果是,因为乱食用野生的蝙蝠导致的,而其他的野生动物也有可能携带这种病毒,所以第一时间禁止了抓捕、食用野生动物。而这些特殊养殖行业被迫停止出售,这对行业带来了不小的危机,销路断了,自然就没有钱可赚了。

很多养殖户觉得没多大问题,一会就过了。可随着疫情的不断恶化,不少店铺也被迫关门,此时对于养殖户来说才是真正意识到危机来临,此时销路是彻底的断了。而且这样的情况持续了好几个月,一直到5月份没有收入,不少养殖户都在想,莫非真的被禁养了?正当养殖户心灰意冷的时候,国家又颁布了相关的规定。

禁食令将被解除?

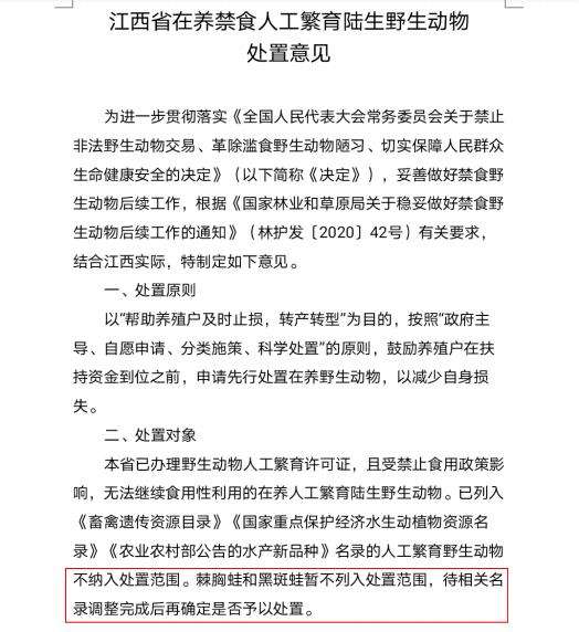
根据以上相关规定,棘胸蛙和黑斑蛙将暂时不列入禁止养殖、食用的范围内,这对于养殖户来说总是是可以缓一缓了。当然只是暂时的,不代表没有风险了,后期可能会采取退养补偿的方式补偿养殖户的损失,当然不会太多。

个人觉得就是禁养,也不会彻底的禁养,可能会划分一定的地区进行养殖,管理也会更加的严格。毕竟石蛙这一类本来就是野生物种,假如人工养殖真的全面禁止了,那么人们只能去自己抓野生的了。假如禁食不禁养,那么生态系统就将失去平衡。对此你作何看法?欢迎评论!