近几年,会计硕士MPAcc是管理类联考中最为火爆的专业,报考人数逐年攀升,部分院校全日制项目分数线高达230分以上,那么会计专硕就业前景方向如何?与学硕有哪些区别呢?

一、会计专硕与学硕的区别
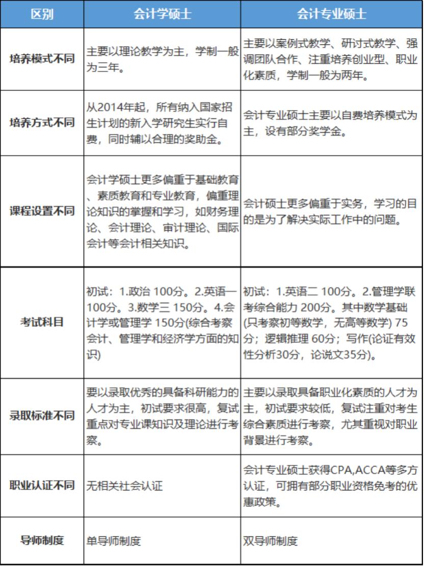
同会计学硕相比,会计专硕更看重实践能力,其招生办法、教育内容、培养模式、质量标准等更突出职业要求,更注重学术性与职业性的紧密结合,注重于实践。
会计专硕由于初试不涉及专业课和政治,因此初试难度相对较小,除了会计相关专业的考生,对于应届本科跨专业的同学、往届生或在职人员也都比较友好,利于他们弥补会计专业欠缺的劣势。

二、会计专硕的就业方向
MPAcc毕业生就业前景广阔,就业方向有国企或外企、会计事务所、证券投行、理财咨询、银行,也可以应聘公务员或高校教师等。
1. 国企或外企
国企或外企这些企业的财务管理业务,需要专业的、且具有财务管理知识背景的高级财务人员。
2. 会计师事务所
“四大”及中国本土的品牌事务所,目前都处于业务增长的势头,都有大量会计岗位需求。
3. 金融机构
五大行和股份制商行、城市商业银行、外资银行驻国内分支机构;证券公司,含基金管理公司;上交所、深交所、期交所。
4. 高校教师
喜欢相对稳定的同学,有教书育人的志向,可以选择高校,高校福利待遇较为稳定。不同于金融、企业或政府单位,高校更侧重与制度、准则、规范与理论的研究,工作内容以分析与教学为主。
5. 公务员
各级政府的财政岗位:财政、税务、工商管理、审计、海关机关,及各级证监会、保监会、银监会等主管经济工作的政府机关。