可控硅整流调光电路的制作与调试 (双向可控硅调光电路原理图)

普及数电模电知识,科教兴国。

大家好,前面我们已经学习了单向可控硅的基础知识,这一期我们就用单向可控硅MCR100-6来设计制作一个调光电路。

对于一盏灯,比如一个LED,要调节它的亮度,最简单的方法是给它串联一个可调电阻,通过改变电阻的阻值来分压限流,以达到调光的目的,如下图:

双向可控硅调光电路原理图,可控硅整流调光电路的制作与调试

这样的调节方式缺点非常明显,就是这个可调电阻本身就消耗一部分电能,会产生热量,效率低下。

双向可控硅调光电路原理图,可控硅整流调光电路的制作与调试

如下图,一个LED,通过一个限流电阻和一个按键开关串接在电路中,当我们将按键按下,LED亮起,松开按键,LED熄灭。

双向可控硅调光电路原理图,可控硅整流调光电路的制作与调试

当我们以每秒24次的速度快速地开关按键时,由于人肉眼的视觉暂留现象,使得我们看这盏LED时觉得它是常亮的,但是不是很亮,当我们以单身20年的手速快速按下松开时,这时你就会发现它亮了许多,当你以更快的速度开关时,它就会更亮,这就达到了调光的目的。

双向可控硅调光电路原理图,可控硅整流调光电路的制作与调试

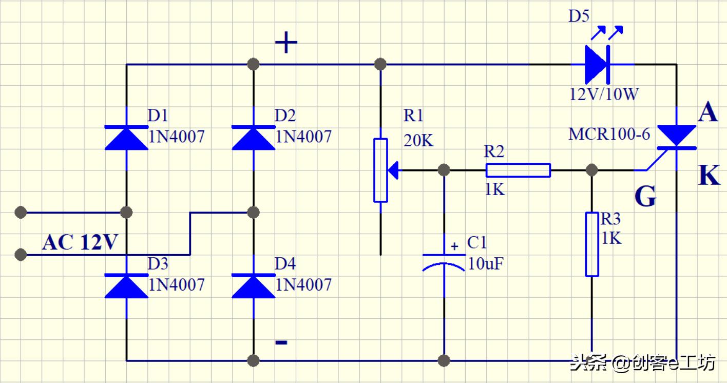
其实呢,可控硅调光的原理与此相类似,我们先来看电路图:

双向可控硅调光电路原理图,可控硅整流调光电路的制作与调试

图中4个二极管组成桥式整流电路,前端可直接接交流电,右边输出端输出脉动直流,注意极性是上正下负。我们这个电路的核心元件是单向可控硅MCR100-6,其阳极A通过一个LED接到电路的正极,阴极K直接接到电路的负极,首先这就满足了单向可控硅导通的第一个条件。好的,接下来我们来看可控硅控制极G极的电路连接情况。电路的正极经过一个20K的电位器接到10uF电解电容的正极,这样当上电时调节电位器即可改变充电电流的大小,也就是说我们能调节电容的充电时间。在这个节点还经过一个1K的电阻接到可控硅的G极,另外一个1K的电阻R3与之配合,为可控硅的G极提供一个正向电压。

通过上次教程的学习我们知道,以上电路满足了单向可控硅导通的条件,即阳极A接电源正极,阴极K接电源负极,控制极G接正向触发电压。

可控硅的导通:当接通12V交流电后,整流桥出来分正负的直流电。一路经过LED来到可控硅的阳极,这里有一个正的电位。另一路从电位器这里走,经过电位器给电容充电,电容两端的电压逐渐升高,经过电阻R2,与电阻R3配合,这时可控硅的G极电位逐渐升高,直到达到单向可控硅MCR100-6的触发电压,这时可控硅导通,LED亮起,同时电容C1中的电荷通过G极被泄放,G极的电压降低。

双向可控硅调光电路原理图,可控硅整流调光电路的制作与调试

可控硅的关断:整流桥输出的是脉动直流电,电流的大小时刻变化着,由小变大,由大变小,当电流变小到小于可控硅的维持电流时,可控硅关闭,LED熄灭。

双向可控硅调光电路原理图,可控硅整流调光电路的制作与调试

调光原理:脉动电流不断变化,可控硅开开关关,LED亮亮灭灭,

我们调节电位器,改变阻值,电容的充电电流也会改变,电流大充电快,LED亮。电流小充电慢,LED暗一些。

双向可控硅调光电路原理图,可控硅整流调光电路的制作与调试

弄懂了调光原理,接下来就是焊接电路啦,照图备齐所需元器件:

双向可控硅调光电路原理图,可控硅整流调光电路的制作与调试

电路所需元器件:1N4007二极管四个,20K电位器一个,10uF电解电容一个,1K电阻两个,LED一个(我们这里用大功率高亮的),单向可控硅MCR100-6一个,洞洞板一块,排针若干。

接下来按照原理图焊接电路:

双向可控硅调光电路原理图,可控硅整流调光电路的制作与调试

三下五除二轻松将电路焊好,这是焊好的电路正面:

双向可控硅调光电路原理图,可控硅整流调光电路的制作与调试

这是焊好的电路背面:

双向可控硅调光电路原理图,可控硅整流调光电路的制作与调试

接上大功率LED:

双向可控硅调光电路原理图,可控硅整流调光电路的制作与调试

连好变压器:

双向可控硅调光电路原理图,可控硅整流调光电路的制作与调试

开始上电测试:

双向可控硅调光电路原理图,可控硅整流调光电路的制作与调试

慢慢旋转电位器:

双向可控硅调光电路原理图,可控硅整流调光电路的制作与调试

LED微微发亮:

双向可控硅调光电路原理图,可控硅整流调光电路的制作与调试

LED越来越亮:

双向可控硅调光电路原理图,可控硅整流调光电路的制作与调试

LED达到最亮:

双向可控硅调光电路原理图,可控硅整流调光电路的制作与调试

电路稍加改进即可调220V的白炽灯:

双向可控硅调光电路原理图,可控硅整流调光电路的制作与调试

效果很不错:

双向可控硅调光电路原理图,可控硅整流调光电路的制作与调试

双向可控硅调光电路原理图,可控硅整流调光电路的制作与调试

双向可控硅调光电路原理图,可控硅整流调光电路的制作与调试

双向可控硅调光电路原理图,可控硅整流调光电路的制作与调试

好的,接下来附上详细视频教程:点击观看视频教程

今天就写到这吧,篇幅有点长了,如果大家想学习了解更多有趣有用的DIY作品,欢迎关注和订阅创客e工坊