本章要求
掌握 :长期股权投资的核算、投资性房地产的核算、在建工程和固定资产的核算、固定资产折旧方法和计提折旧以及固定资产减值的核算、无形资产的核算;
熟悉 :非流动资产核算的主要内容、固定资产后续支出的核算、无形资产的内容;
了解 :各种非流动资产的特征及其管理要求、债权投资的核算、使用权资产的核算、生产性生物资产的核算。

(一)债权投资
小企业应当设置“长期债券投资”科目核算小企业准备长期(在1年以上)持有的债券投资。
分别设置“面值”“溢折价”“应计利息”等明细科目进行明细核算。

假定因债务人依法宣告破产、关闭、解散、被撤销,或者被依法注销、吊销营业执照等原因,其清算财产不足清偿的。小企业应按其账面余额减除可收回的金额后确认的无法收回的长期债券投资,作为长期债券投资损失处理,应当于实际发生时计入 营业外支出,同时冲减长期债券投资账面余额。
借:营业外支出
贷:长期债券投资(直接转销法)
(二)长期股权投资
1.企业 合并形成长期股权投资的账务处理
(1) 同一控制下企业合并形成的长期股权投资。
同一控制下企业合并 实质是集团内部资产的重新配置与账面调拨,不具有商业实质,不应产生经营性损益和非经营性损益。

(2) 非同一控制下企业合并形成的长期股权投资。
非同一控制下的企业合并 实质是不同市场主体间的产权交易,购买方如果以转让非现金资产方式作为对价的,实质是转让或处置了非现金资产,具有商业实质性质,产生经营性或非经营性损益。

长期股权投资采用成本法核算的,应按被投资单位宣告发放的现金股利或利润中属于投资企业的部分:
借:应收股利
贷:投资收益
2.以非企业合并方式形成的长期股权投资(初始)
以支付现金、非现金资产等其他方式取得的长期股权投资,应按现金、非现金货币性资产的公允价值或按照非货币性资产交换或债务重组准则确定的 初始投资成本。
借:长期股权投资—投资成本
贷:银行存款等
采用权益法下长期股权投资的会计处理
(1)对长期股权投资初始入账价值的调整

(2)被投资单位实现盈利或发生亏损的会计处理

(3)被投资单位分配股利或利润的会计处理

(4)被投资单位除净损益、利润分配以外的其他综合收益变动或所有者权益的其他变动

3.计提长期股权投资减值准备
借:资产减值损失
贷:长期股权投资减值准备
处置长期股权投资时,应同时结转已计提的长期股权投资减值准备。
【TIPS】小企业发生长期股权投资减值损失采用 直接转销法核算。
借:银行存款(可收回的金额)
营业外支出(差额)
贷:长期股权投资(账面余额)
4.处置长期股权投资的会计处理
借:银行存款
长期股权投资减值准备
贷:长期股权投资
应收股利
投资收益(或借方)
(三)投资性房地产的范围
属于投资性房地产的项目主要有:
(1)已出租的土地使用权。
(2)持有并准备增值后转让的土地使用权。
(3)已出租的建筑物。
【TIPS】以下情况 不属于投资性房地产:
(1)以经营租赁方式租入土地使用权再 转租给其他单位的,不能确认为投资性房地产。
(2)按照国家有关规定认定的 闲置土地,不属于持有并准备增值后转让的土地使用权。
(3)企业以经营租赁方式租入建筑物再 转租的建筑物不属于投资性房地产。
(4)企业 自用房地产和作为存货的房地产不属于投资性房地产。
(5)如果某项房地产 部分用于赚取租金或资本增值、部分用于生产商品、提供劳务或经营管理,能够单独计量和出售的、用于赚取租金或资本增值的部分,应当确认为投资性房地产。
不能够单独计量和出售的、用于赚取租金或资本增值的部分,不确认为投资性房地产。
(四)投资性房地产的计量
1.成本模式
外购、自行建造等按照 初始购置或自行建造的实际成本计量,
后续发生符合资本化条件的支出计入账面成本,后续计量按照固定资产或无形资产的相关规定按期计提折旧或摊销,资产负债表日发生减值的计提减值准备。
2.公允价值模式
公允价值模式是指投资性房地产 初始计量采用实际成本核算,
后续计量按照投资性房地产的公允价值进行计量。
【TIPS】
(1) 同一企业只能采用一种模式对所有投资性房地产进行后续计量,不得同时采用两种计量模式
(2)企业 通常应当采用成本模式对投资性房地产进行后续计量,对采用公允价值模式的条件作了限制性规定,只有存在确凿证据表明投资性房地产的公允价值能够持续可靠取得的情况下,企业才可以采用公允价值模式进行后续计量
(3)企业可以从成本模式变更为公允价值模式,已采用公允价值模式 不得转为成本模式。
(五)投资性房地产的账务处理

(六)取得固定资产的账务处理
1.外购固定资产
企业外购的固定资产,应按实际支付的购买 价款、相关税费(不含可抵扣增值税)、使固定资产达到预定可使用状态前所发生的可归属于该项资产的运输费、装卸费、安装费和专业人员服务费等,作为固定资产的取得成本。
【TIPS】
(1)专业人员服务费:构成固定资产入账成本。
(2)员工培训费:不构成固定资产入账成本,在发生时计入当期损益。( 管理费用)
外购 需要安装的固定资产。
购入时:
借: 在建工程
应交税费——应交增值税(进项税额)
贷:银行存款、应付账款等
发生的安装调试成本:
借: 在建工程
应交税费——应交增值税(进项税额)
贷:银行存款等
耗用的材料和人工等:
借: 在建工程
贷:原材料、应付职工薪酬等
达到预定可使用状态:
借:固定资产
贷: 在建工程
【TIPS】企业以一笔款项购入多项没有单独标价的固定资产,应将各项资产单独确认为固定资产,按各项固定资产 公允价值的比例对总成本进行分配,分别确定各项固定资产的成本。
2.建造固定资产
(1)自营工程

(2)出包工程

(七)固定资产折旧
1.影响固定资产折旧的主要因素
(1)固定资产原价
(2)预计净残值
(3)固定资产减值准备
(4)固定资产的使用寿命
2.计提折旧的范围
除以下情况外,企业应当对所有固定资产计提折旧:
(1)已提足折旧仍继续使用的固定资产。
(2)单独计价入账的土地。
从所得税的角度
企业在确定计提折旧的范围时,还应注意以下几点:
(1)固定资产应当按 月计提折旧,
当月 增加的固定资产,当月不计提折旧,从下月起计提折旧;
当月 减少的固定资产,当月仍计提折旧,从下月起不计提折旧。
(2)固定资产提足折旧后,不论能否继续使用,均不再计提折旧;提前报废的固定资产,也不再补提折旧。
报废:营业外支出 折旧:成本/费用
(3)已达到预定可使用状态但尚未办理竣工决算的固定资产,应当按照估计价值确定其成本,并计提折旧;待办理竣工决算后,再按实际成本调整原来的暂估价值,但 不需要调整原已计提的折旧额。
固定资产:
(1)更新改造、改扩建——不计提折旧。
(2)日常维修、未使用、不需用——仍计提折旧。
(八)固定资产的折旧方法
1.年限平均法
采用年限平均法计提固定资产折旧,其特点是将固定资产的应计折旧额(并非成本)均衡地分摊到固定资产预计使用寿命内,每期折旧额相等。
公式如下:
年折旧率=(1-预计净残值率)÷预计使用寿命(年)×100%
月折旧率=年折旧率÷12
月折旧额=固定资产原价×月折旧率
2.工作量法
工作量法是指根据实际工作量计算固定资产每期应计提折旧额的一种方法。
公式如下:
单位工作量折旧额=[固定资产原价×(1-预计净残值率)]÷预计总工作量
某项固定资产月折旧额=该项固定资产当月工作量×单位工作量折旧额
3.双倍余额递减法
双倍余额递减法是指在不考虑固定资产预计净残值的情况下,根据每期期初固定资产原价减去累计折旧后的余额和双倍的直线法折旧率计算固定资产折旧的一种方法。
采用双倍余额递减法计提固定资产折旧,一般应在固定资产使用寿命到期前两年内,将固定资产账面净值扣除预计净残值后的余额平均摊销。
公式如下:
年折旧率=2/预计使用寿命(年)×100%
年折旧额=每个折旧年度年初固定资产账面净值×年折旧率
月折旧额=年折旧额÷12
4.年数总和法
年数总和法是指将固定资产的原价减去预计净残值后的余额,乘以一个逐年递减的分数计算每年的折旧额,这个分数的分子代表固定资产尚可使用寿命,分母代表固定资产预计使用寿命逐年数字总和。
公式如下:
年折旧率=尚可使用年限÷预计使用寿命的年数总和×100%
年折旧额=(固定资产原价-预计净残值)×年折旧率
(九)固定资产折旧的账务处理
借:制造费用(用于生产车间)
管理费用(用于行政管理部门或 不需用、未使用的固定资产)
销售费用(用于专设销售部门)
在建工程(用于工程建设)
研发支出(用于项目研发)
其他业务成本(用于经营租出)等
贷:累计折旧
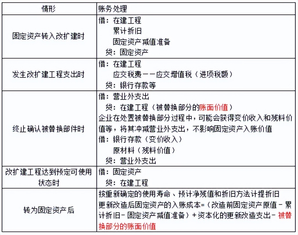
(十)固定资产发生的后续支出
1.资本化的后续支出

2.费用化的后续支出
借:管理费用(行政管理部门固定资产修理费用)
销售费用(专设销售机构的固定资产修理费用)
应交税费——应交增值税(进项税额)
贷:原材料、应付职工薪酬、银行存款等
(十一)处置固定资产
企业处置固定资产应通过“固定资产清理”科目核算,通常包括以下环节:
1.固定资产转入清理
借:固定资产清理
累计折旧
固定资产减值准备
贷:固定资产
2.发生的清理费用
借:固定资产清理
应交税费——应交增值税(进项税额)
贷:银行存款等
3.收回出售固定资产的价款、残料价值和变价收入等
借:银行存款
原材料等
贷:固定资产清理
应交税费——应交增值税(销项税额)(残料入库不涉及)
4.保险赔偿等的处理
借:其他应收款
贷:固定资产清理
5.清理净损益的处理
(1)因已丧失使用功能或因自然灾害发生 毁损等原因而报废清理产生的利得或损失应计入营业外收支。
生产经营期间报废清理产生的处理净损失:
借: 营业外支出
贷:固定资产清理
生产经营期间报废清理产生的处理净收益:
借:固定资产清理
贷: 营业外收入
(2)因 出售、转让等原因产生的固定资产处置利得或损失应计入资产处置损益。
借:固定资产清理
贷:资产处置损益(利得)
借:资产处置损益(损失)
贷:固定资产清理
(十二)固定资产清查

库存现金、存货和固定资产清查的对比

(十三)固定资产减值
固定资产在 资产负债表日存在可能发生减值的迹象时,其可收回金额低于账面价值的,企业应当将该固定资产的账面价值减记至可收回金额,减记的金额确认为减值损失,计入当期损益,同时计提相应的固定资产减值准备。
(十四)使用权资产的账务处理
使用权资产,是指承租人可在租赁期内使用 租赁资产的权利。账务处理:

(十五)生产性生物资产的账务处理
1.生产性生物资产增加的账务处理

2.生产性生物资产折旧的账务处理
企业对达到 预定生产经营目的的生产性生物资产,应当按期计提折旧,并根据用途分别计入相关资产的成本或当期损益。
企业应当根据生产性生物资产的性质、使用情况和有关经济利益的预期实现方式,合理确定其使用 寿命、预计净残值和折旧方法。
在生产性生物资产计提时,应注意以下内容:
(1)可选用的 折旧方法包括年限平均法、工作量法、产量法等。生产性生物资产的使用寿命、预计净残值和折旧方法一经确定、不得随意变更。
(2)企业确定生产性生物资产的 使用寿命,应当考虑的因素包括:预计的产出能力或实物产量;预计的有形损耗;预计的无形损耗等。
(3)企业至少应当于每年年度终了对生产性生物资产的使用寿命、预计净残值和折旧方法进行 复核。
使用寿命或预计净残值的预期数与原先估计数有差异的,或者有关经济利益预期实现方式有重大改变的,应当作为 会计估计变更,调整生产性生物资产的使用寿命或预计净残值或者改变折旧方法。
3.生产性生物资产减值的账务处理
企业至少应当于 每年年度终了对生产性生物资产进行检查,有确凿证据表明生产性生物资产的可收回金额低于其账面价值的,应当按照可收回金额低于账面价值的差额,计提生物资产减值准备,并计入当期损益。
生产性生物资产减值准备一经计提, 不得转回。
(十六)无形资产的账务处理
1.取得无形资产
无形资产应按 取得成本进行初始计量。
(1)外购无形资产。其成本包括购买 价款、相关税费以及直接归属于使该项资产达到预定用途所发生的其他支出。
下列各项 不包括在无形资产的初始成本中:
①引入新产品进行宣传发生的广告费、管理费用及其他间接费用。
②无形资产达到预定用途以后发生的费用。
(2)企业自行研究开发无形资产。
企业内部研究开发项目所发生的支出应区分 研究阶段支出和开发阶段支出。

【TIPS】未达到预定用途前,“研发支出—资本化支出”科目余额列示在资产负债表中的“开发支出”项目。
如果 无法可靠区分研究阶段和开发阶段的支出,应当将其所发生的研发支出全部费用化,计入当期损益(管理费用)。
2.无形资产摊销
(1)无形资产的摊销范围。
企业应当于取得无形资产时分析判断其使用寿命。
使用寿命 有限的无形资产应进行摊销。
使用寿命 不确定的无形资产不应摊销。
(2)无形资产的应摊销金额、摊销期、预计残值和摊销方法。

(3)无形资产摊销的账务处理。
借:生产成本、制造费用、在建工程等(某项无形资产包含的经济利益通过转入所生产的产品或其他资产实现的)
管理费用(管理用无形资产)
其他业务成本(出租的无形资产)
贷:累计摊销
3.出售和报废无形资产
(1)企业 出售无形资产,应当将取得的价款与该无形资产账面价值及出售的相关税费的差额作为资产处置损益进行会计处理。
借:银行存款等
无形资产减值准备
累计摊销
贷:无形资产
应交税费——应交增值税(销项税额)
资产处置损益(差额,或借方)
(2)无形资产预期不能为企业带来未来经济利益的,应将其 报废并予以转销,其账面价值转入当期损益。
借: 营业外支出
累计摊销
无形资产减值准备
贷:无形资产
4.无形资产的减值
(1)无形资产减值金额的确定。
无形资产在 资产负债表日存在可能发生减值的迹象,且其可收回金额低于账面价值的,企业应当将该无形资产的账面价值减记至可收回金额,减记的金额确认为减值损失,计入当期损益,同时计提相应的减值准备。
(2)无形资产减值的账务处理。
借:资产减值损失
贷:无形资产减值准备
无形资产减值损失一经确认,以后会计期间 不得转回。
(十七)长期待摊费用
长期待摊费用是指企业已经发生但应由本期和以后各期负担的分摊期限在一年以上的各项费用,如以 租赁方式租入的使用权资产发生的改良支出等。
借:长期待摊费用
应交税费——应交增值税(进项税额)
贷:银行存款
原材料
应付职工薪酬等
摊销长期待摊费用时,借记“管理费用”“销售费用”等科目。
如果“长期待摊费用”项目不能使以后会计期间受益,应当将尚未摊销的该项目的摊余价值全部转入当期损益。